DAYTON AUDIO DA Series Tabletop Mixer-Amplifier

SAFETY PRECAUTIONS
- Be sure to carefully read all the safety instructions in this manual before use.
- Be sure to follow all safety instructions in this manual.
- Please keep this instruction manual for future reference.
Safety Warning and Cautions
Safety Cautions and Warnings are used in this manual to prevent bodily injury and property damage. Before operating this product please read and follow all safety precautions to avoid potential safety risks.
WARNING: Indicates a potentially hazardous situation which could result in serious personal injury or death.
CAUTION: Indicates a potentially hazardous situation which could result in minor or major personal injury or property damage.
WARNING:
When Installing the Unit
- Do not expose this product to rain or an environment where it could be splashed by water or other liquids.
- Only use this product with the voltage specified. Using higher voltage may result in fire or electric shock.
- Do not cut, kink, damage or modify the power cord. Avoid using the power cord in close proximity to heaters, and never place heavy objects on the cord. This could result in electric shock or fire.
- Be sure to replace the speaker terminal cover after the connections are complete. High voltage is applied to the speaker terminals. To avoid electric shock, never touch these terminals.
- Be sure you ground the amplifier using the safety ground (earth) terminal to avoid electric shock. Never ground this product to a gas pipe or other flammable items.
- Avoid installing or mounting this product on an unstable or slanted surface. Doing so may cause the unit to fall, resulting in personal injury or property damage.
When the Unit is in Use
- Should any of the following issues occur during use, immediately switch off the power and disconnect the power cord from the AC outlet. Make no further attempt to operate the malfunctioning product, doing so may cause fire or electric shock. Contact your Dayton Audio dealer for service and repair.
- If you detect smoke or a strange smell coming from the unit.
- If any liquid or metal gets inside the product.
- If the product is dropped or falls and case is broken.
- If the power cord is cut or damaged.
- If the sound becomes distorted.
- To prevent a fire or electric shock, never open or remove the product cover; there are high voltage components inside. Refer all servicing and repair to your nearest Dayton Audio dealer.
- Do not place cups, bowls, or anything containing liquid or metal objects on top of the product.
- To prevent fire or electric shock, do not insert metal objects or flammable materials in the cover or vents of this product.
CAUTION:
When Installing the Unit
- Never plug in or remove the power cord with wet hands, doing so may cause electric shock.
- When unplugging the power cord, be sure to grasp the power cord plug; never pull on the cord itself. Operating the unit with a damaged power cord may cause a fire or electric shock.
- When moving the unit, be sure to remove the power cord from the wall outlet. Moving the unit with the power cord connected to the outlet may cause damage to the power cord or cause you to accidentally drop the product, resulting in personal or property damage.
- Do not block the ventilation areas in the cover. Doing so may cause heat to build up inside the unit, resulting in product failure and possibly fire.
- Avoid installing the unit in humid or dusty locations, direct sunlight, near heaters or in locations generating sooty smoke/steam.
- Do not place heavy objects on top of the product. This can result in the product or object to fall, causing personal injury or property damage.
- Before powering on the product make sure that the master volume control is set to the lowest setting. Loud or high volume noise can damage or impair hearing.
- Do not operate the unit if the sound is distorting. This is an indication of a product malfunction, immediately unplug the power and contact your Dayton Audio dealer for service or repair.
- Dust allowed to accumulate inside the product could result in fire or electrical damage. Be sure to consult your Dayton Audio dealer for cleaning service and repair. Periodically clean dust buildup from the power cord plug and wall outlet to avoid electrical fire. Ensure the power cord plug is securely inserted in the wall outlet.
- For safety when cleaning or leaving the unit unattended for long periods of time, switch the power off, unplug the power cord plug from the wall outlet. Doing otherwise may cause a fire or electric shock.
An all-pole mains switch with a contact separation of at least 3 mm in each pole shall be incorporated in the electrical installation of the building.
FEATURES
- Rated Power: 60W/120W.
- 100V, 70V constant voltage outputs and 4~16 ohms constant resistance output.
- Commercial grade toroidal transformers produce high performance audio on a wide range of frequencies with minimum noise and high fidelity even at high volume.
- Protection against overload, short circuit and power fluctuation for optimum reliability.
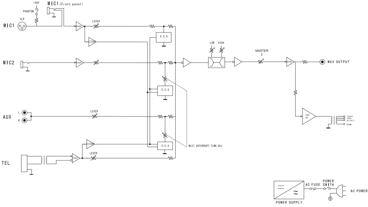
- VOX feature mutes AUX inputs when input is detected on MIC 1. Time fade adjustment control allows resumption of music to be quick or gradual.
- Phantom power available on MIC 1 input for condenser type microphones.
- TEL priority: TEL input will override AUX 1-2 and MIC 1-2.
FEATURES AND FUNCTIONS
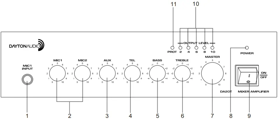
FRONT PANEL

- MIC1 INPUT
MIC1 1/4″ phone jack input - MIC1/MIC2
MIC volume controls (MIC1/MIC2) - AUX1/AUX2
Volume control AUX - TEL
Volume control TEL - BASS
Bass response adjustment. Rotate clockwise to increase bass output and counterclockwise to reduce it. - TREBLE
Treble response adjustment. Rotate clockwise to increase treble output and counterclockwise to reduce it. - MASTER
Master volume control - POWER
Power indicator - POWER SWITCH
ON/OFF toggle switch - LEVEL INDICATORS
Signal output level indicators - PROT
Protection mode status indicator.
This indicator will illuminate if the product is in protection mode due to overheating or overload.
REAR PANEL

- 12. ~110V 60Hz POWER INPUT
- 13. SPEAKER TERMINALS
Connectors for 4-16 ohms or 70V and 100V speaker - 14. MUTE ADJUSTMENT
Adjusts the mute level from 0-20 dB during signal override of all channels by MIC1 input - 15. MIC1 INPUT
Compatible with XLR and 1/4″ phono plugs - 16. MIC 1 PHANTOM
+48V Power switch - 17. MIC 2 INPUT
Compatible with 1/4″ phono plug - 18. AUX INPUT
Compatible with RCA plug - 19. LINE OUT
Compatible with RCA plug - 20. TEL INPUT GI-/+/
Notice:- The AC power voltage must be within ±10% of the nominal working voltage of the equipment.
- Please turn off all equipment before changing any connection, otherwise it may cause damage to hearing and equipment.
- When the equipment is powered on, it is forbidden to hot-plug the input terminal wire, otherwise the equipment may be damaged.
CONNECTIONS
SPEAKER CONNECTIONS

NOTES
- The 4-16 ohm and 70V/100V terminals cannot both be used at the same time.
- Impedances indicated in the figures represent the total speaker system (load) impedances.
WARNING: Be sure to replace the speaker terminal cover after speaker connections have been made.
XLR CONNECTIONS
Combined XLR (female)/phone jack connectors.

OPERATION
OPERATION
You can only choose two of the four output connectors to work together. If voltage is 70V/100V the speakers must have a transformer, make sure the total power wattage of speaker is 15% less than the power wattage of amplifier.
TROUBLESHOOTING
| Problems | Cause |
| All wires are connected properly but there is no audio output | 1. No power or wrong connection 2. Fuse is blown 3. Volume is turned off 4. No input signal |
| Alarm sounds when power is turned on | 1. Overloading or short circuit 2. Voltage is not stable, too high or low |
| No output | 1. Product is in protection mode due to high temperature or malfunction 2. Wrong wiring or connections |
MUTE FUNCTION
- TEL has priority over all inputs.
- MIC 1 is second priority, adjusting the mute level can override all other input signals except for the tel signal.
APPLICATIONS

APPLICATION DIAGRAM

SPECIFICATIONS
| MIXER AMPLIFIER | ||
| Model | DA20T | DA40T |
| Rated power output | 20W | 40W |
| Speaker onput | 4~160, 70V, 100V | |
| S/N | MIC: 66 dB; AUX: 80 dB | |
| Frequency response (At 1 kHz half-power output,-3 dB) | 80-16,000 Hz | |
| Tone control (Bass: 100Hz, Treble: 10 kHz | ±10 dB | |
| Input sensitivity/impedance | MIC1,2: 5mV/1,000 ohms AUX: 350mV/10,000 ohms TEL: 350mV/10,000 ohms | |
| Line out | 1,000mV/470 ohms | |
| Total harmonic distortion | Less than 0.5% | |
| Muting function | TEL takes precedence over all the audio input
MIC1 prior to the other audio input (except TEL) | |
| Channel crosstalk (Separation) | 50 dB | |
| Cooling mode | Air cooling | |
| Power source | ~110V, 60Hz | |
| Power consumption | 40W | 70W |
| Net weight | 7.94 lbs . | 9.92 lbs. |
| Dimensions | 10.87″ W x 9.65″ D x 2.76″ H | |
| MIC 1~2 input section (CH1~2 in@ 1 kHz, preamp out) | ||
| Input sensitivity/impedance | 5mV/1,000 ohms | |
| AUX 1 input section (AUX in @ 1kHz, preamp out) | ||
| Input sensitivity/impedance | 350mV/10,000 ohms | |
| TEL input section (TEL in @ 1kHz, preamp out) | ||
| Input sensitivity/impedance | 350mV/10,000 ohms | |
| Phantom power | +48 voe | |
DIMENSIONAL DIAGRAM
UNIT: mm

Keeps all sides of the product clear and free of objects that may obstruct the air flow and prevent proper cooling of the product.
UNIT: mm

5-Year Limited Warranty
See daytonaudio.com for details
CONTACT US
- daytonaudio.com
- tel + 937.743.8248
- info©daytonaudio.com
- 705 Pleasant Valley Dr.
- Springboro, OH 45066
- USA
FOR MORE INFO
Scan the qr code given below




















