NOTIFIER AM2020 Fire Alarm Display Interface

Releasing Service
Introduction
This supplement describes the requirements of using the AM2020/AFP1010 in Factory Mutual releasing or preaction/deluge applications. For complete information on installing, programming, and operating the AM2020/AFP1010 refer to Document 15088.
WARNING: When used for CO2 releasing applications, observe proper precautions as stated in NFPA 12.
Do not enter the protected space unless physical lockout and other safety procedures are fully completed.
Do not use software disable functions in the panel as lockout.
Standards
The AM2020/AFP1010 may be used as a control panel for agent release or pre-action/deluge applications. When used with compatible, approved actuating and initiating devices, the system meets the requirements of the following standards:
- NFPA 12 CO2 Extinguishing Systems (High Pressure Only)
- NFPA 12A Halon 1301 Extinguishing Systems
- NFPA 12B Halon 1211 Extinguishing Systems
- NFPA 13 Sprinkler Systems
- NFPA 15 Water Spray Systems
- NFPA 16 Foam-Water Deluge and Foam-Water Spray Systems
- NFPA 17 Dry Chemical Extinguishing Systems
- NFPA 17A Wet Chemical Extinguishing Systems
- NFPA 2001 Clean Agent Fire Extinguishing Systems
Releasing Functions
- Abort Switch: Once an initiating device has been activated, the abort switch may be used to manually prevent, or at least delay, the release from taking place while the source of the alarm is being investigated. There are two types of abort operation which are explained in Section 1.4.
- Cross Zone: Certain releasing systems require more than one initiating device to enter alarm before a release will take place, this is generally referred to as a cross zone or counting zone.
- Delay Time: Delay time is defined as the amount of time between activation of an initiating device(s) and the point at which the release takes place. Note: In the case of a cross zone system, activation of more than one initiating device is required.
- Soak Time: The soak timer is used to automatically turn off the releasing solenoid after a predetermined amount of time (typically 10 or 15 minutes). Note: This feature should only be used in NFPA 16 applications.
Abort Modes
The AM2020/AFP1010 may be used in one of two releasing modes; ULI-type or IRI. These two modes of operation are described in detail below. Compliance with these modes of operation have not been investigated by Underwriters Laboratories (UL) but have been tested and approved by Factory Mutual (FM).
- ULI-Type Abort: Standard UL type delay timer which continues to count down even after the abort switch has been pressed but stops and holds at 10 seconds for as long as the switch is held. Upon release of the abort switch, the timer resumes counting down from the 10 second mark.
IRI Abort: Functions the same as the ULI-type with the exception that the abort switch will only function if it is
pressed and held before the second initiating device (cross zone) goes into alarm.
Hardware Requirements
Initiating Devices
The initiating devices used to activate the releasing outputs may be FSP or FSI intelligent smoke detectors, FDX intelligent heat detectors, or conventional detection devices that are listed for this purpose and connected to FMM monitor modules. Several of these initiating devices may be used for the same releasing hazard by mapping them to the same releasing zone. Factory Mutual and certain Local Authorities Having Jurisdiction require that redundant wiring (NFPA Style 6 for SLC loop and NFPA Style D for initiating loop) be used for the initiating devices in releasing applications.
Warning Sounders
Warning sounders may be connected to any Notification Appliance Circuit originating from a Control Module (refer to Document 15088 and 51253 for specific Control Module installation instructions). Multiple Notification Appliance Circuits may be activated by a single releasing hazard. These warning sounders may be programmed to activate under different conditions such as:
- When the delay timer is activated.
- When the releasing device is activated.
- Upon first initiating device/initiating zone activation.
- Upon cross-zone (second initiating device) activation.
Note: Refer to Section Three for specific programming information.
Releasing Device Circuit Resistance
When using the AM2020/AFP1010 for releasing or pre-action/deluge applications, the wiring for the releasing circuits must be configured to maintain a minimum of 20.4 VDC at the releasing device. The formula shown below may be used to calculate the maximum allowable resistance due to wiring on the releasing circuit.

Where: Rmax equals the maximum allowable wiring resistance, and Is equals the solenoid current.
Note: A remotely mounted MPS series power supply (with an MPS-TR module for supervision) may be used to minimize the voltage drop on the releasing circuits.
Factory Mutual Releasing Requirements
- Factory Mutual requires 90 hours of standby in all pre-action/deluge applications.
- Factory Mutual also requires redundant wiring (NFPA Style 6 for SLC loop and NFPA Style D for initiating loop) on all initiating device circuits used in pre-action/deluge applications.
- For NFPA 13 and NFPA 15 applications, the soak timer must be disabled.
- For NFPA 16 applications, the soak timer must be set to 10 or 15 minutes.
- Do not program an abort switch for deluge/pre-action applications.
FM Approved Releasing Devices
The following is a list of Factory Mutual approved releasing solenoids for use with the AM2020/AFP1010.
- Skinner valve, part number LV2LBX25.
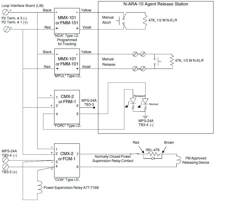
Releasing Circuit

Application Notes:
- All releasing circuit wiring is supervised for opens and shorts.
- Connect N-ELR end of line device as shown in the above diagram.
- For a list of Factory Mutual releasing solenoids, refer to Section 2.5.
- For specific programming instructions, refer to Section Three.
Releasing Circuit with XP5 Modules

Programming Requirements
AM2020/AFP1010 Programming
The AM2020/AFP1010 must be programmed to meet the specific requirements of FM releasing service. The different modes of releasing service and the software programming required to perform these modes are shown below.
Single Zone Releasing
The equations shown below detail how the AM2020/AFP1010 may be used to control a simple, single zone releasing system. Upon activation of any single initiating device, a delay timer will start counting down. When the delay timer reaches zero, the releasing solenoid will be energized. There is no abort switch and no cross zoning in the system.

Notes:
- The delay timer “xx” may be set from 00 to 59 seconds.
- The releasing Control Module should be mapped to Zone b (Zb).
- To activate the warning sounders upon first alarm (start of delay) they should be mapped to Za.
- To activate the warning sounders upon release, they should be mapped to Zb.
- The SDEL equation for Zone b insures that the releasing solenoid will remain energized even if the initiating device mapped to Zone a returns to normal.
- For NFPA 16 applications only, change the Control-By-Event equation for Zone b (Zb) to the following:
SDEL(00.00.xx 00.yy.00 (Za)) where: the soak timer “yy” must be set to either 10 or 15 minutes.
UL-Type Cross Zone Releasing
The equations shown below detail how the AM2020/AFP1010 may be used to control a UL-type cross zone releasing system. Upon activation of two initiating devices, a delay timer will start counting down. When the delay timer reaches zero, the releasing solenoid will be energized. If, prior to release, the abort switch is pressed and held, the delay timer continues to count down until it reaches ten seconds. The timer will hold at ten seconds as long as the abort switch is held. When the abort switch is released, the count will resume.

Notes:
- The delay timer “xx” may be set from 00 to 59 seconds.
- The releasing Control Module should be mapped to Zone h (Zh).
- The SDEL equation for Zone h ensures that the releasing solenoid will remain energized even if the abort switch is pressed again.
- To activate the warning sounders upon first alarm, they should be mapped to Za.
- To activate the warning sounders upon the start of the delay timer and/or release, the warning sounders should have the following Control-By-Event equation:

- For NFPA 16 applications only, change the Control-By-Event equation for Zone h (Zh) to the following:
SDEL(00.00.xx 00.yy.00 (Zg)) where: the soak timer “yy” must be set to either 10 or 15 minutes.
IRI Cross Zone Releasing
The equations shown below detail how the AM2020/AFP1010 may be used to control an IRI cross zone releasing system. Upon activation of two initiating devices, a delay timer will start counting down. When the delay timer reaches zero, the releasing solenoid will be energized. The abort switch will only function if it is pressed and held before the second initiating device has been activated.

Notes:
- The delay timer “xx” may be set from 00 to 59 seconds.
- The releasing Control Module should be mapped to Zone j (Zj).
- The SDEL equation for Zone j ensures that the releasing solenoid will remain energized even if the abort switch is pressed again.
- To activate the warning sounders upon first alarm, they should be mapped to Za.
- To activate the warning sounders upon the start of the delay timer and/or release, the warning sounders should have the following Control-By-Event equation:

- For NFPA 16 applications only, change the Control-By-Event equation for Zone j (Zj) to the following:
SDEL(00.00.xx 00.yy.00 (Zi)) where: the soak timer “yy” must be set to either 10 or 15 minutes.
NYC Releasing
The equations shown below detail how the AM2020/AFP1010 may be used to control an NYC releasing system.
Upon activation of any single initiating device, a delay timer will start counting down. When the delay timer reaches zero, the releasing solenoid will be energized. Pressing the abort switch will add 90 seconds to the timer. The delay timer will not start again until the abort switch is released.

Notes:
- The delay timer “xx” may be set from 00 to 59 seconds.
- The releasing Control Module should be mapped to Zone g (Zg).
- The SDEL equation for Zone g ensures that the releasing solenoid will remain energized even if the initiating device mapped to Zone a returns to normal or the abort switch is pressed after the release.
- To activate the warning sounders upon first alarm, they should be mapped to Za.
- To activate the warning sounders upon release, the warning sounders should have the following Control-By-Event equation:

- For NFPA 16 applications only, change the Control-By-Event equation for Zone g (Zg) to the following:
SDEL(00.00.00 00.xx.00(Zf)) where: the soak timer “xx” must be set to either 10 or 15 minutes.
AHJ Releasing
The equations shown below detail how the AM2020/AFP1010 may be used to control an AHJ releasing system.
Upon activation of any single initiating device, a delay timer will start counting down. When the delay timer reaches zero, the releasing solenoid will be energized. Pressing the abort switch prior to release, will restore the delay timer to its full time. The delay timer will not start until the abort switch is released.

Notes:
- The delay timer “xx” may be set from 00 to 59 seconds.
- The releasing Control Module should be mapped to Zone f (Zf).
- The SDEL equation for Zone f insures that the releasing solenoid will remain energized even if the initiating device mapped to Zone a returns to normal or the abort switch is pressed after release.
- To activate the warning sounders upon first alarm, they should be mapped to Za.
- To activate the warning sounders upon release, the warning sounders should have the following Control-By- Event equation:

- For NFPA 16 applications only, change the Control-By-Event equation for Zone f (Zf) to the following:
SDEL(00.00.00 00.xx.00(Ze)) where: the soak timer “xx” must be set to either 10 or 15 minutes.


















