
USER GUIDE
SW Series
Syrup Warmers

Style varies – model SW – 1 shown
READ AND SAVE THESE INSTRUCTIONS
NOTICE TO INSTALLER: Please leave this booklet with the machine.
KEY FEATURES/SPECIFICATIONS/SYSTEM REQUIREMENTS
FS56
Key Features
- Consistent Temperature – Low temperature keeps syrup flavorful
- Stainless Steel – Finest quality heavy gauge stainless steel is durable and easy to clean
- Construction — Features smooth welded seams for years of reliable service
- No Waste – Gentle sloping bottom for complete dispensing
Specifications (Selected Models)
Electrical Supply Requirements
| MODEL # | DESCRIPTION | PHASE | VOLTS | AMPS | WIRE | WATTS | HERTZ | CIRCUIT REQ. |
| SW–1 | 1.0 Gallon Syrup Warmer | 1 PH | 120 V | 0.25 A | 2W + G | 30 W | 50/60 Hz | 15 A |
| SW–2 | 2.0 Gallon Syrup Warmer | 1 PH | 120 V | 0.83 A | 2W + G | 100 W | 50/60 Hz | 15 A |
Dimensions
| MODEL # | HEIGHT | WIDTH | DEPTH | FAUCET CLEARANCE | SHIP WEIGHT | SHIP CUBE |
| SW-1 | 14.15″ [35.9 cm] | 7.18″ [18.23 cm] | 9.56″ [24.3 cm] | 4.50″ [11.4 cm] | 6.0 lbs [0.17 kg] | 1.19 cu. ft. [0.03 m3] |
| SW–2 | 15.50″ [39.4 cm] | 9.76″ [24.8 cm] | 12.61″ [32.0 cm] | 5.54″ [14.1 cm] | 10.0 lbs [0.28 kg] | 2.04 cu. ft [0.06 m3] |
IMPORTANT SAFEGUARDS
IS4
Symbols
This is the safety alert symbol. It is used to alert you to potential physical injury hazards. Obey all safety messages that follow this symbol to avoid possible injury or death.
DANGER – Indicates a hazardous situation that, if not avoided, will result in death or serious injury.
WARNING – Indicates a hazardous situation that, if not avoided, could result in death or serious injury.
CAUTION – Indicates a hazardous situation that, if not avoided, could result in minor or moderate injury.
NOTICE – Indicates a situation that, if not avoided, could result in property damage.
IMPORTANT – Provides information and tips for proper operation.
SANITATION REQUIREMENTS
WARNING -which is known to the State of California to cause cancer and birth defects or other reproductive harm.
Important Safeguards/Conventions
WARNING:
- Make sure that this appliance is connected to a grounded electrical outlet according to the OPERATING INSTRUCTIONS when using it. Failure to follow instructions could result in personal injury and/or void the warranty.
- This appliance is designed for commercial use. Any service other than cleaning and preventive maintenance should be performed by an authorized Wilbur Curtis service technician.
- serviceable parts inside.
- Keep hands, arms, and other items away from the hot surfaces of the unit during operation.
- To remove any traces of oil, debris, or dust, clean the unit thoroughly according to the CLEANING INSTRUCTIONS.
- Use this appliance only for its intended use, heating, and serving syrup.
- This appliance is not intended for use by persons (including children) with reduced physical, sensory or mental capabilities or lack of experience and knowledge unless they have been given supervision or instruction concerning the use of the appliance by a person responsible for their safety. Children should be supervised to ensure that they do not play with the appliance.
- Avoid spillage onto the power (mains) connector.
CE Requirements
- This appliance must be installed in locations where it can be overseen by trained personnel.
- For proper operation, this appliance must be installed where the temperature is between 5°C to 35°C.
- This appliance is not suitable for outdoor use.
- Appliance shall not be tilted more than 10° for safe
- An electrician must provide electrical service as specified in conformance with all local and national For safe use, an all-pole disconnection must be incorporated into the fixed wiring in accordance with the wiring rules outlined in clause 7.12.2 of IEC 60335 for meeting the minimum electrical safety of this standard.
- This appliance must not be cleaned by water jet.
- This appliance can be used by persons aged from 18 years and above if they have been given supervision or instruction concerning use of the appliance in a safe way and if they understand the hazards involved.
- Keep the appliance and its cord out of reach of children aged less than 18
- Appliances can be used by persons 18 years and above with reduced physical, sensory or mental capabilities or lack of experience and knowledge if they have been given supervision or instruction concerning use of the appliance in a safe way and understand the hazards involved.
- Children under the age of 18 years should be supervised to ensure they do not play with the appliance.
- If the power cord is ever damaged, it must be replaced by the manufacturer or authorized service personnel with a special cord available from the manufacturer or its authorized service personnel in order to avoid a
- The machine must not be immersed for
- Cleaning and user maintenance shall not be made by children unless they are older than 18 years and
- This appliance is intended to be used in household and similar applications such as:
— staff kitchen areas in shops, offices and other working environments;
— by clients in hotels, motels and other residential type environments;
— bed and breakfast type - This appliance is not intended to be used in applications such as:
— farmhouses - Access to the service areas permitted by Authorized Service personnel
- The A-Weighted sound pressure level is below 70 dBA.
OPERATING INSTRUCTIONS
OI41
WARNING – Connect the power cord only to the appropriate type and size electrical outlet. If the electrical
outlet is not compatible with the power cord, have it upgraded by a licensed electrician. Do not modify the
power plug. Do not use a power cord/plug that is damaged.
WARNING: HOT SURFACES – Avoid injury. Keep hands and other items clear of hot surfaces..
The syrup warmer is factory preset for optimal performance.

CLEANING INSTRUCTIONS
CI23
Daily or As Needed
WARNING: Disconnect the power cord before cleaning.
WARNING: DO NOT immerse the unit in water or any other liquid. Do not wash in a dishwasher.
NOTICE – Do not use cleaning liquids, compounds or powders containing chlorine (bleach) or corrosives.
USE OF THESE PRODUCTS WILL VOID
THE WARRANTY.
The following cleaning process requires a mild solution of dish-washing detergent and warm water, and One-Pro Beverage Equipment Cleaner (Curtis PN WC-79001).
Cleaning the Container
- Wash – Wipe the exterior surfaces of the container and the lid with a sponge soaked with the detergent solution to remove spills and debris. Fill the liner with the detergent solution. Take a sponge brush and scrub out the stainless steel liner.
- Rinse – Rinse with clean, warm water.
- Sanitize – Fill the container to the top with hot water (122°F/50°C min.). Mix in 1/2 oz. (14 g.) of the OnePro Beverage Equipment Cleaner. Allow the mixture to soak for 15 minutes, then drain. Fill the container to the top with warm clean water, then drain. Fill with water and drain a second time.
- Air Dry – Turn the container upside down and allow it to air dry.

Cleaning the Faucet Parts, Lid and Gauge Glass
- Disassemble the faucet – Unscrew the handle/bonnet assembly from the top of the faucet and remove it. Inspect the seat cup for wear.
Replace the seat cup if it is damaged. - Wash – Wash the faucet parts and silicone parts in the detergent solution.
- Rinse – Thoroughly rinse all parts with clean, warm water.
- Sanitize – After rinsing, place the faucet parts in a sink to be sanitized. Immerse them in OnePro cleaner mixed at a ratio of 1 oz. (28 g.) per 5 gal. (19 L) of hot water (122°F/50°C min.). Allow the parts to soak for 15 minutes.
- Air Dry – Remove the parts from the sanitizing solution, rinse thoroughly and allow them to air dry.
- eassemble – When dry, reassemble the handle/bonnet. Hand tighten the handle/bonnet onto the top of the faucet assembly.
ROUGH-IN DRAWINGS
RD111
SW-1 – Syrup Warmer
![]() | ![]() |
ILLUSTRATED PARTS/RECOMMENDED PARTS
IP104
SW1/2 – Main Chassis – Exploded View

SW1/2 – Main Chassis – Parts List
| ITEM # | PART # | DESCRIPTION |
| 1A | WC-56027¹ | LID, SW-1 |
| 1B | WC-56023 ² | LID, STACKABLE TC-2H/3H/5H |
| 2 | WC-3860 | LABEL, HOT SYRUP |
| 3A | WC-973¹ | ELEMENT, WARMER ASSY 100W 220V |
| 3B | WC-37102² | KIT, WARMER ELEMENT 100W 120V GEN USE |
| 4A | WC-1864³ | FAUCET ASSY, SW-1 |
| 4B | WC-1803₄,¹ | FAUCET ASSY, BLACK HANDLE CURTIS |
| 5A | WC-1806K³ | KIT, SILICONE SEAT CUP FOR WC-1809 |
| 5B | WC-1805₄ | SEAT CUP, USE ON WC-1800/B/LB/D/DL/L/WC-1803 |
| 6 | WC-200 | LIGHT, INDICATOR 120V |
| 7 | WC-165 | SWITCH, WARMER (RED) 120V/20A/250V |
| 8 | WC-565² | THERMOSTAT, ADJUST @ 125F SW-2 |
| 9 | WC-1408 | CORD GRIP, 7/8” O.D. |
| 10A | WC-5892K¹ | KIT, COVER, BOTTOM W/INSERTS |
| 10B | WC-5891K² | KIT, BOTTOM COVER ASSY SW-2 |
| 11 | WC-1200 | CORD, 14/3 SJTO 6’ BLK W/PLUG 120V |
| 12A | WC-13111¹ | HARNESS ASSY, SW-1 (NOT SHOWN) |
| 12B | WC-1352² | HARNESS ASSY, SW-2 (NOT SHOWN) |
| 13 | WC-1906₄,¹ | “C” RING |
| 14 | WC-1905₄,¹ | NUT, WING PLASTIC (TC-2,3,5,10) |
| 15 | WC-3005¹ | ADAPTER, TC UNION SS |
| 16 | WC-3006¹ | ADAPTER, TC PLUG SS |
| 17 | WC-4306-102¹ | WASHER, TEFLON |
| 18 | WC-4304¹ | O-RING, .468 ID SILICONE |
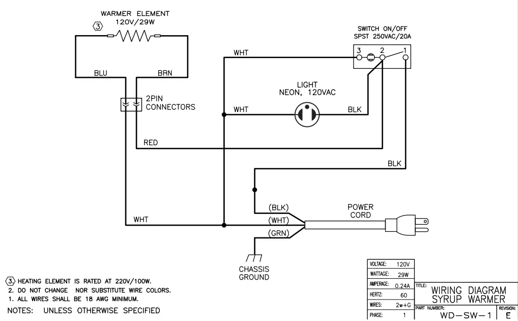
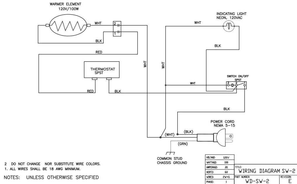
ELECTRICAL SCHEMATICS
ES100
![]() | ![]() |
PRODUCT WARRANTY
PW1
Wilbur Curtis Co., Inc. certifies that its products are free from defects in material and workmanship under normal use. The following limited warranties and conditions apply:
3 years, parts and labor, from original date of purchase on digital control boards
2 years, parts, from original date of purchase on all other electrical components, fittings and tubing
1 year, labor, from original date of purchase on all other electrical components, fittings and tubing
Additionally, Wilbur Curtis Ca, Inc. warrants its grinding burrs for four (4) years from the date of purchase. Stainless steel components are warranted for two (2) years from the date of purchase against leaking or pitting. Replacement parts are warranted for ninety (90) days from the date of purchase or for the remainder of the limited warranty period of the equipment in which the component is installed.
All in-warranty service calls must have prior authorization. For authorization, call the Technical Support Department at 800-995-0417. Additional conditions may apply. Go to www.wilburcurtis.com to view the full product warranty information.
CONDITIONS & EXCEPTIONS
The warranty covers original equipment at time of purchase only. Wilbur Curtis Co., Inc., assumes no responsibility for substitute replacement parts installed on Curtis equipment that have not been purchased from Wilbur Curtis Co., Inc. Wilbur Curtis Co., Inc. will not accept any responsibility if the following conditions are not met. The warranty does not cover:
- Adjustments and cleaning: The resetting of safety thermostats and circuit breakers, programming and temperature adjustments are the responsibility of the equipment The owner is responsible for proper cleaning and regular maintenance of this equipment.
- Replacement of items subject to normal use and wear: This shall include, but is not limited to, spray heads, faucets, light bulbs, shear risks, V’ rings, gaskets, silicone tubing, silicone elbows, canister assembles, whipper chambers and plates, mixing bowls, agitation assembles and whipper propellers.
The warranty is void under the following circumstances:
- Improper operation of equipment: The equOment must be used for its designed and intended purpose and function.
- Improper installation of equipment: This equipment must be installed by a professional technician and must comply with all local electrical, mechanical and plumbing
- Improper voltage: Equipment must be installed at the voltage stated on the serial plate supplied with this equipment.
- Improper water supply: This includes, but is not limited to, excessive or low water pressure and inadequate or fluctuating water flow rate.
- Damaged in transit: Equipment damaged in transit is the responsibility of the freight companyand a claim should be made with the carrier
- Abuse or neglect (including failure to periodically clean or remove lime accumulations): The manufacturer is not responsible for variation in equipment operation due to excessive lime or local water conditions. The equipment must be maintained according to the manufacturer’s recommendations.
- Unauthorized repair or modification: This equipment must be serviced only by qualified service technicians, using factory specified parts to factory specifications.
- ModifiedlMissing Serial Tag: The serial number label (tag) must not be defaced or removed.
Repairs andlor Replacements are subject to Curtis’ decision that the workmanship or parts were faulty and the defects showed up under normal use. All labor shall be performed during regular working hours. Overtime charges are the responsibility of the owner. Charges incurred by delays, waiting time, or operating restrictions that hinder the service technician’s ability to perform service is the responsibility of the owner of the equipment. This includes institutional and correctional facilities. Wilbur Curtis Co., Inc. will allow up to 100 miles, round trip, per in-warranty service call
Return Merchandise Authorization (RMA):All claims underthis warranty must be submitted to the Wilbur Curtis Technical Support Department prior to performing any repair work or return of this equipment to the factory. All returned equipment must be properly re-packaged in thq original carton and received by Curtis within 45 days following the issuance of a RMA. No units will be accepted if they are damaged in transit due to improper packaging. NO UNITS OR PARTS WILL BE ACCEPTED WITHOUT A RETURN MERCHANDISE AUTHORIZATION (RMA). THE RMA NUMBER MUST BE MARKED ON THE CARTON OR SHIPPING LABEL. All warranty claims must be submitted within 60 days of service. Invoices will not be processed or accepted without a RMA number. Any defective parts must be returned in order for warranty invoices to be processed and approved. All in-warranty service calls must be performed by an authorized service agent. Call the Wilbur Curtis Technical Support Department to find an agent near you.
Contact Information
Wilbur Curtis Co., Inc.
6913 Acco Street | Montebello, CA 90640 US
Phone: 323-837-2300 | Toll Free: 800-421-6150
Email: [email protected] | Web: www.wilburcurtis.com
A.M. – 4:00 P.M. PT
Email: [email protected]
070219A






















