
PERCEPT DCK1 Docking Station
User Manual
Document Version 1.0

PERCEPT DCK1 Docking Station User Guide
©2022, IONODES INC All Rights reserved.
No part of this documentation may be reproduced in any means, electronic or mechanical, for any purpose, except as expressed in the Software License Agreement. IONODES shall not be liable for technical or editorial errors or omissions contained herein. The information in this document is subject to change without notice.
The information in this publication is provided “as is” without warranty of any kind. The entire risk arising out of the use of this information remains with the recipient. In no event shall IONODES be liable for any direct, consequential, incidental, special, punitive, or other damages whatsoever (including without limitation, damages for loss of business profits, business interruption, or loss of business information), even if IONODES has been advised of the possibility of such damages and whether in action or contract or tort, including negligence.
This software and documentation are copyrighted. All other rights, including ownership of the software, are reserved to IONODES Inc. All other brand and product names are trademarks or registered trademarks of the respective owners.
The following words and symbols mark special messages throughout this guide:
Warning: Text set off in this manner indicates that failure to follow directions could result in damage to persons or equipment.
Note: Text set off in this manner indicates special instructions which should be given attention.
Packing List
1.1 What is in the package?
Qty Description
1x IONODES PERCEPT DCK1 docking station
1x 12 VDC power adapter with US/EU/UK/AU/CN plugs
Note: When unpacking, inspect the shipment box and appliance to identify any possible damages due to shipping. Make sure all items have been delivered and that no items are missing. Contact your IONODES representative should you find any damages or defects.
Product Compliance
FCC Statement
This device complies with part 15 of the FCC Rules. Operation is subject to the following two conditions: (1) this device may not cause harmful interference, and (2) this device must accept any interference received, including interference that may cause undesired operation.
Note: This equipment has been tested and found to comply with the limits for a Class B digital device, pursuant to part 15 of the FCC Rules. These limits are designed to provide reasonable protection against harmful interference in a residential installation. This equipment generates, uses, and can radiate radio frequency energy and, if not installed and used in accordance with the instructions, may cause harmful interference to radio communications. However, there is no guarantee that interference will not occur in a particular installation.
If this equipment does cause harmful interference to radio or television reception, which can be determined by turning the equipment off and on, the user is encouraged to try to correct the interference by one or more of the following measures:
- Reorient or relocate the receiving antenna.
- Increase the separation between the equipment and receiver.
- Connect the equipment to an outlet on a circuit different from that to which the receiver is connected.
- Consult the dealer or an experienced radio/TV technician for help.
Changes or modifications to this product not authorized by Apple could void the electromagnetic compatibility (EMC) and wireless compliance and negate your authority to operate the product.
Industry Canada Compliance Statement
The product has been tested to comply to ICES-3(B)/NMB-3(B). This digital apparatus does not exceed the Class B limits for radio noise emissions from digital apparatus set out in the interference-causing equipment standard entitled: “Digital Apparatus,” ICES-003 of the Canadian Department of Communications.
Product Overview
The single unit docking station (PERCEPT-DCK1) allows users to charge their PERCEPT Body Camera (supports QuickCharge 3.0 mode at up to 18W), as well as offload the internal recordings to a dedicated storage platform, via the onboard GbE RJ45 port. For connecting to a power source, the PERCEPT-DCK1 features a barrel-type DC power input, supporting a 12 VDC input, located at the rear of the unit (a suitable 12VDC power adapter with US/EU/UK/AU plugs is included with the dock).

Getting started
4.1 Inserting the body camera into the dock
To get started with your PERCEPT docking station, please insert the body camera directly into the docking station. The cradle is designed to support a single orientation of the body camera (with the lens of the body camera facing the user).

Note: The docking station has no network address by itself. It replicates the MAC address and network settings of the docked body camera. This makes it transparent to Video Management Systems (VMS) or other software integrated with the PERCEPT Body Camera.
4.2 Understanding LED status

RJ45 port LEDs:
- 1 Gbps: Green LED (lit solid, blink on activity), Yellow LED (lit solid, blink on activity)
- 10/100 Mbps: Green LED (lit solid, blink on activity), Yellow LED (OFF)
Status LED:
- Charging mode – Orange light solid
- Online (Data transfer) mode – Green light solid
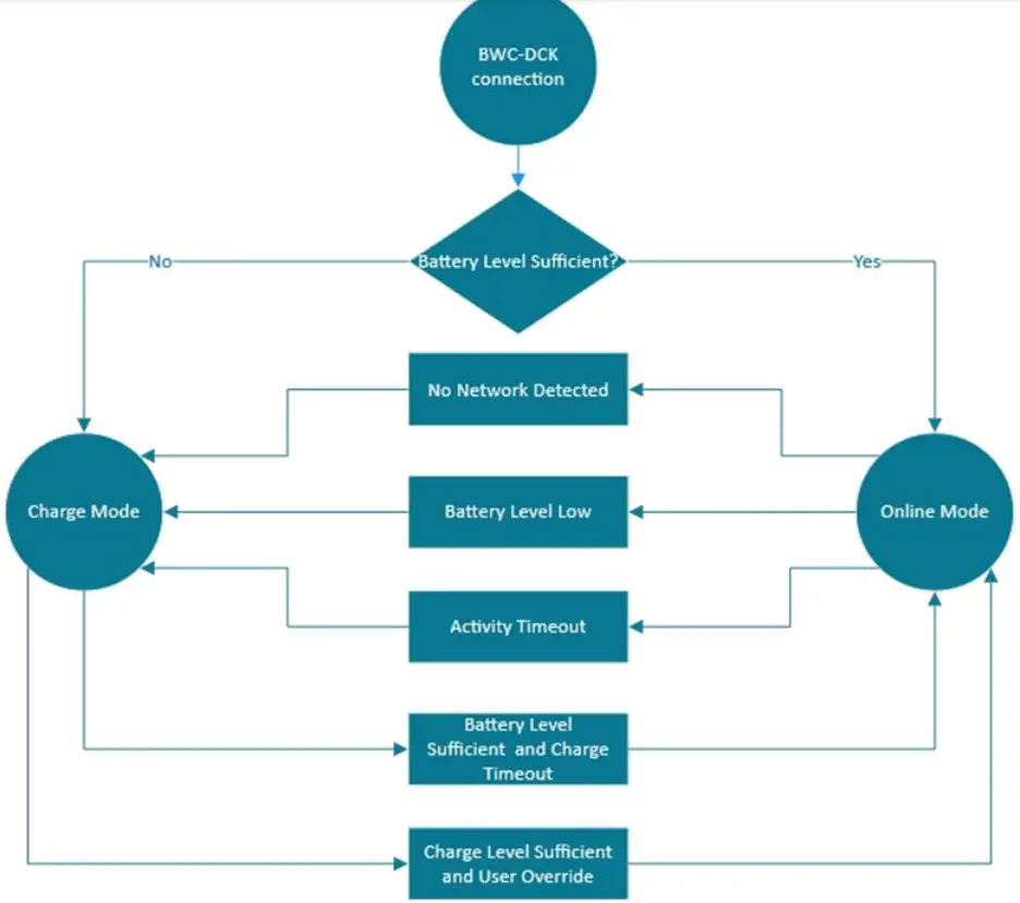
4.3 Charging and offloading recorded data
When docked, the body camera can either be in Charge mode or in Online mode. When in Charge mode, the battery is being charged, the Ethernet connection is disabled and the Wi-Fi connection is active. When in Online mode, the battery is not being charged, the Ethernet connection is active, and the Wi-Fi connection is disabled.
The behavior is described in this chart:

The terms used in the chart above are defined as follows:
- Battery Level Sufficient: The battery level is at least “Sufficient Offset” more than the “Low Battery Level”
- Battery Level Low: The battery level is less than the “Low Battery Level”
- Activity Timeout: There has been at least “Docker Activity Timeout” without any recorded media retrieval activity (recorded playback via VMS or file download via the web interface).
- Charge Timeout: The device has been charging for at least “Docker Charge Timeout”
When in Charge Mode, there are only 2 ways to go into Online Mode:
- The battery level is sufficient (Battery Level Sufficient) and we have been in charge mode for Charge Timeout.
- The battery level is sufficient (Battery Level Sufficient) and a manual override command (by API or through the web interface) is received.
When in Online mode, the switch to Charge Mode can happen in the 3 following ways:
- No link is detected on the docking station’s RJ45 network connector.
- The battery level is below the Battery Low Level.
- The “Docker Charge Timeout” has been reached without any recorded media retrieval activity.
Note: By default, no streaming of live media (audio and video) is allowed when the camera is docked. The body camera will only send a static image showing that it is charging. Also, by default, retrieval of recorded video is not allowed over the Wi-Fi connection when docked.
The settings discussed above can be configured in the body camera’s web interface. Consult the PERCEPT’s body camera user manual for more details.
Another relevant setting can be accessed from the body camera’s web interface, under the Configuration tab > Network > Streaming > Media tab. 
Checking “Prevent Media Playback Over a Wireless Connection” prevents offloading recorded data over WiFi. Offloading large amounts of video data can strain a wireless network’s bandwidth. Docking station users can check this setting to ensure recording transfers only occur when the body camera is docked and connected to a wired network.
Note: Offloading data from the body camera is always driven by the VMS (either local or Cloud-based). As such, there is no indication of the current progress or how long it’ll take to complete. Please check the PERCEPT Cloud User Manual in order to learn how the Cloud Sync jobs are being presented in the web app when using the PERCEPT Cloud VMS.
4.4 Care and cleaning
To guarantee optimum performance, as well as the long service life of the product, please follow the recommendations below:
- Keep the product away from corrosive substances.
- Make sure the product is completely dry before charging.
Warning: Do not pierce or scrape the product.
To clean the product:
- Use a non-abrasive, solvent-free neutral soap, or detergent, with water.
- Use a soft microfiber cloth or a moist non-abrasive sponge.
- Dry with a soft cloth to prevent water spots.
Warning: Do not use any type of solvents, such as thinner and benzine, as they may damage the surface of the product.
Warning: Do not use abrasives of any kind to clean the camera, as they can scratch the lens cover, leading to degraded image quality.
Docking station states
This table describes user feedback for the various states of the docking station (with and without the body camera docked).
| Body camera/docking station state | Feedback to the user on body camera | Feedback to the user on the docking station | ||
| Front Status LED | OLED text | Status LED | RJ45 port LEDs | |
| Powered On and Idle (No Body Camera Attached) | OFF | Orange | ||
| Charging Body Camera | Flashing* Yellow | Charging… Level(%) | Orange | OFF |
| Body Camera Fully charged | Returns to previous state | Orange | OFF | |
| Offloading Data from Body Camera | Green | Green/ Yellow (flashing on activity) | ||
*flashing: alternating ON for 500ms/ OFF for 500ms
Note: When inserted in the docking station, the PERCEPT Body Camera’s top LED will replicate the docking station’s status LED.
Troubleshooting
6.1 Common issues & resolutions
| Symptoms | Possible cause | Resolution |
| The body camera does not charge when connected to the dock | The dock is not connected to mains power or it is connected via an incompatible power adapter | Connect the dock to a power outlet via a compatible power adapter. |
| Charging is too slow | “Allow Live Media Streaming When Docked’ option is enabled | Disable the option “Allow Live Media Streaming When Docked’ from the body camera’s web interface. |
| Cannot offload data via the GbE RJ45 port | No connection to the network or connection faulty | Check integrity of Ethernet cable and network switch connected to the docking station. |
| Body camera not in Online mode | Make sure that the body camera is in Online (Data transfer) mode and not in Charging mode. |
6.2 Contact IONODES Support
For more information, please contact our technical support team:
- Call: 450-696-1060 or 1-844-696-1060 (North America Toll-Free)
- Send an email to: [email protected]
- Web request: https://support.IONODES.com/supportcenter/s/contactsupport
Annex – Statement Limited Warranty
Please visit www.ionodes.com for the latest warranty information on all our products.


















