TEKOPACK T-5540 / TEKOPACK T-3028
shrink wrapping packaging machine
working instruction
T-5540 Shrink Wrapping Packaging Machine
Please read this manual carefully before boot
You are prompted to pay particular attention to:During the machine operation to prohibit hand-to, Otherwise it will result in personal injury.
Product usage
Shrink packaging is one of the best packaging at the market at present, it is adopted plastic shrink film to wrap products or packing boxes, then heat the shrink film to packaging the products and the packing boxes, in this way to show the appearance of items, to improve the aesthetics and the value of items. Meantime the items after packaging can be sealed, anti-corrosion, anti-pollution. And the packaging can protect the items against external shocks, especially when you package containers, can prevent fragmentation. This machine can be widely used for shrink package metal, chemicals, commodities, books, etc.
Performance characteristic:
This machine can cut, seal, shrink in one time. The heating system uses stainless steel heat sink to heat, it is durable. Energy-saving effect (more than 15%).You can operate and control the machine just on the panel. There is a cycle blower in the studio, which can make the shrink film shrink in a very short time, to achieve satisfactory effect of the contraction. The advantage of this machine is that it can be used in a variety of shrink film.
Main technical data:
- Packaging range:
550*400*370 Maximum (TEKOPACK T-5540)
280*250*150 Maximum (TEKOPACK T -3028)
- Wrapper object: Utensils Hardware Chemical Books Etc.
- Power: 4 KW
- Voltage: Single 220V
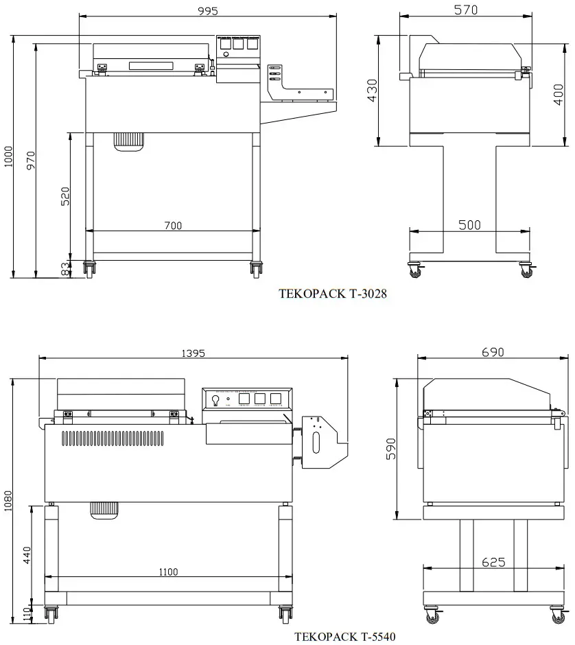
- Dimensions:1400*690*1320 (L*W*H)
- Capacity 7-8 cycles/minute
Machine construction
4.1 Complete machine sketch map
This machine consists of for film, seal cutting, shrinkage, and a series of bodies. 
- Placing membrane devices
- Putting material table
- Putting material table
- Electric control panel
- Proximity Switch
- Observation Cover
- Handle
- Studio
- Electromagnet
- Rack
- Chassis
- Caster
4.2 Heat sealing and Placing film body
4.3 Observation window body
4.4 For film parts and the installation of packing film
As shown in the figure, install the packaging films in the for film body correctly.
4.5 Control Panel
The machine mainly through the control panel to set the operating parameters of the machine.
TEKOPACK T -5540 models
TEKOPACK T -3028 models
POWER/TEMPT: Total power switch
TEMPERATURE: Temperature control device, used to control the temperature setting of the machine heating system.
SEALING TIME: Sealing and Cutting time control device, used to set the seal cut time, through the addition and subtraction settings on the instrument to complete setting the necessary time to seal and cut.
SHRINKING TIME: Heat shrinkage time control device, used to set the time of film shrinkage, through the addition and subtraction settings on the instrument to complete setting the necessary time to seal and cut.
Specification of accessories of electrical control panel and manufacturer information
Accessory Name: combination switch
Manufacturer: Yaming Electrical Equipment
Specification: HZ5-20-4
1 pcs(TEKOPACK T-5540)
Name : Digital Time Relay
Manufacturer: Jinda Electrical Equipment
Specification: HA5B-35-AC220V
2 pcs(TEKOPACK T-5540) (TEKOPACK T-3028)
Name: Temperature Controller
Manufacturer: Yijialong
Specification: YJC-1101D
1pcs(TEKOPACK T-5540) (TEKOPACK T-3028)
Name: button switch
Manufacturer: Sanmenxia Hongda Electrical Equipment
Specification: KD16-1b
1 pcs(TEKOPACK T-3028)
Name: indicator light
Manufacturer:
Specification: XDN1-220V
1 pcs (TEKOPACK T-5540)
TEKOPACK T-5540model electric distribution map
TEKOPACK T-3028 model electrical distribution map 
Operating steps
5.1 Pre-boot operation
- When place machine, avoid collision.
- The machine is 220V single-phase, and connect the body to the ground reliably.
- Fill lubricating oil to the various moving parts regularly.
- Remove machine debris promptly after each frequency, keep the machine clean.
5.2 Machine’s transport, assembly and placement space size.
- Package Size
- Assembly of machine
1. Put the caster screw through gasket to connect with the underpan, and tighten the screw.
2. Put the connecting screw of support through the gasket to connect with both the right and left support of body, tighten the screw.
3. Connect the connection pin with the main body of work; the connection method is, screwing the threaded portion of the pin into the screw hole of bottom of body.
4. Lift the body which is installed pin into the base which has been assembled. Align the circular cone of pin with the hole of support to complete the assembly.
TEKOPACK T-3028 do not need to assemble, when the packaging is completed, it is assembled
- Parameters of the machine’s size

5.3 Boot operation
- After the preparation of pre-boot work correctly, you can conduct packaging.
- After install packaging films correctly, according to the size of the packaging to adjust the location of pin wheel and wheel.
- Adjust the location of the fence to the fit height, according to the size of the packaging.
- Connect the power, turn the power switch and temperature switch, warm according to the thickness of shrink film, adjust the temperature to 150-200 ° C until appropriate.
- Thread the shaft of the reel through the film reel, move the fixer to the center of the reel and fasten the screws. Use center folded (semi-sleeve) film.
- Put the shaft of the film reel on the reel holder, make the open side of the semi-sleeve toward to the operator.
- Thread the film through perforator, separate the two layers of film get it surround the working table.
- Stretch the film to the sealing area, be sure that you sealing the film only.
- Place the product on the working table, inside of the semi-sleeve (semi-folded film) under upper sheet of film, stretch the film and product to the sealing area in the left.
- Keep a distance of 1/2 height of the product between the product and the sealing blade in order to have enough film for shrinking.
- Adjust the time of seal cutting and time of shrinkage goodly.
- Begin packaging of products.
After set up parameters, press down the chamber hood then the sealing procedure are automatically finished. Then the hot air blowing is automatically run by fan and will provide the heat shrinkage of film shrinking. In the packaging work you can see heat shrinkage situation through the Plexiglas lid of chamber hood, after shrinkage is completed, the hood opens automatically. Then remove the goods, the whole packaging process is completed.

Maintenance
- Do cleaning and maintenance to the machine at regular time, and replace damaged components.
- Please do not adjust the location of spare parts at will, in order to avoid uncoordinated work of each body.
- Please do not let the machine to work in high humidity environment, in order to avoid shortening the life of electrical components.
- Please periodically clean up the sticky material on the cutter in order to ensure a good sealing effect.
- Please add or replace the butter to three slide (72 73), motor (19), guide rod (28) every other six months.
- The input voltage should be stable; instability will affect the entire packaging effect.
- Cutter is a key part of this sealing machine, if the cutter is damaged, please installs a new cutter by the following method.
Replacement method of heating wire is: release a fixed nut (47) and the heating wire nip the screw (37) , and top wire of heating wire seat (40), pull screw (52) back. In this way, you can make heating wire clip column break away from the fixed screw. Take the heating wire out, separate heating wire and heating wire clip column by hand to complete the removal of the damaged heating wire. Method of install a new heating wire: put the heating wire into the ceramic knife, and install heating wire clip column (51), and then put heating wire and heating wire clip column into a fixed screw, tighten heating wire clip column screw (37), pull screws (52)inside, to enable the heating wire in a smooth linear state, tighten nut (47)at last to complete the installation of a new electric wire.

Common Faults and exclusion method
| Failure | Remedy |
| 1. Can not start the machine, there is leakage | 1. Check the input single-phase power supply and ground lines are correct and normal. 2. Check the connection point, point of contact is good contact 3. Check the power cord skin whether has been damaged. |
| 2. Does not shrink or the result of shrink is not satisfactory | 1. Check whether the heating pipe is damaged or replaced. 2. Check whether the input voltage is too low. 3. Rule out the connection errors of cycle blower and cycle blower damage. 4. Did not set contraction time goodly,minorly readjust the contraction time,according to the thickness of packaging film or material. 5. Check (29) switch in Figure 2 whether is damaged or bad wiring, correct and replace it. |
| 3. Seal and cut can not heat or sealing incisionis not satisfactory | 1. Check whether the heating wire is damaged, if it is ,replace the heating wire. 2. Check whether the sealing and cutting line of the heating wire sticked organic matter, clean it up. 3. Sealing and cutting time is not set good. 4. Check whether (29) switch in Figure 2 is damaged or bad wiring, correct or replace. |
| 4. Temperature Controller without display or numerical value in instability | 1. Replace thermocouple or temperature controller. 2. Parts of the wiring is bad |
| 5. The supply membrane unit slides difficultly | 1. Fill the three slide with lubrication regularly. 2. open the slide device, remove debris in the slide. 3. Three slide is damaged, in need of replacement. |
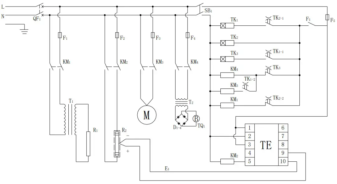
Electrical schematic:

Packing list
| Name | Specifications | Amount |
| 1. Host | 1 | |
| 2. Instructions | 1 | |
| 3. Certificate | 1 | |
| 4. Detergent | 1 | |
| 5. Hexagon wrench | 3、4、5、6 | 1 |
| 6. Screwdriver | Regular, Cross,2.5 | 1 |
| 7. Heating pipe | 2 | |
| 8. Fuse | 1 | |
| 9. Cloth tape | 1 | |
| 10. Silicon adhesive tape | 1 |
Electrical components in table
| No. | Code | Name | Type and specifications | Amount | Notes |
| 1 | QF | Breaker | DZ47/C16 | 1 | |
| 2 | F1-5 | Fuse box | RT18-32 | 5 | |
| 3 | KM1-4 | Contactors | CJX2-1210 | 4 | |
| 4 | T1-2 | Transformers | 220V/40V/32V | 2 | |
| 5 | TQ1 | Electromagnet | 2 | ||
| 6 | D1-4 | Bridge Rectifier | KBPC2510 | 1 | |
| 7 | SB | Combination Switch | 1 | ||
| 8 | TK1-3 | Time Relay | AH5-6S | 3 | |
| 9 | K1 | Micro Switch | 1 | ||
| 10 | TE | Temperature Controller | 1101D | 1 | |
| 11 | E | Thermocouple | K2mm | 1 | |
| 12 | R2 | Heating pipe | 1500W(5540) | 2 | 1000W(3028) |
| 13 | R1 | Sealing blade | 4xδ0.5×1200(5540) | 1 | 4xδ0.5×780(3028) |
| serial number | name | quantity | serial number | name | quantity |
| 1 | Placing membrane devices | 1 | 77 | Indicator | 1 |
| 2 | Putting material table | 1 | 78 | Temperature controller | 1 |
| 3 | Electric control panel | 1 | 79 | Time relay | 1 |
| 4 | Proximity switch bracket | 1 | 80 | Time relay | 1 |
| 5 | Observation window | 1 | 81 | Chute support plate | 4 |
| 6 | handle | 1 | 82 | Up section of three slide | 2 |
| 7 | studio | 1 | 83 | Down section of three slide | 2 |
| 8 | plastic seat | 2 | 84 | M4 screw | 2 |
| 9 | electromagnet | 2 | 85 | Pin wheel | 2 set |
| 10 | rack | 1 | 86 | Roller | 2 |
| 11 | chassis | 1 | 87 | Roller shaft | 1 |
| 12 | Caster | 4 | 88 | Pin axle | 1 |
| 13 | M8 screw | 8 | 89 | Through film axis | 2 |
| 14 | Spring washer | 8 | 90 | Top round | 2 |
| 15 | Flat gasket | 8 | 91 | Top film axis | 1 |
| 16 | Caster fastening screw | 16 | 92 | M4 screw | 12 |
| 17 | Caster fastening screw | 16 | 93 | Rack backplane | 1 |
| 18 | Flat gasket | 16 | 94 | Observation window fixed slot | 2 |
| 19 | Right bracket | 1 | 95 | M4 screw | 12 |
| 20 | Left bracket | 1 | 96 | Observation window fixed slot | 2 |
| 21 | Set screw | 6 | 97 | Rack | 1 |
| 22 | Motor | 1 | 98 | M4 screw | 2 |
| 23 | M6 screw | 4 | 99 | Nut | 1 |
| 24 | Asbestos tape | 1 | 100 | Proximity Switch handle | 1 |
| 25 | Pin | 4 | 101 | Right silicone strip installation slot | 1 |
| 26 | Gasket | 2 | 102 | Silicone rope | 1 |
| 27 | Screw | 2 | 103 | M4 screw | 8 |
| 28 | Screw | 1 | 104 | M4 screw | 2 |
| 29 | M5 set screws tight | 4 | 105 | Shield | 1 |
| 30 | Pre-conditioning panel | 2 | 106 | Shaft | 1 |
| 31 | Rod | 1 | 107 | Nut | 2 |
| 32 | Rod | 1 | 108 | Spring Washer | 2 |
| 33 | Proximity Switch | 1 | 109 | Flat gasket | 2 |
| 34 | Nut | 1 | 110 | Shaft sleeve | 2 |
| 35 | Care-line device | 1 | 111 | Shaft support | 2 |
| 36 | Power Line | 1 | 112 | Adjustment screw | 1 |
| 37 | Fan connecting shaft | 1 | 113 | Location circlip | 1 |
| 38 | Connection pin | 1 | 114 | Adjustment screw block | 1 |
| 39 | Circlip | 1 | 115 | Activity block | 1 |
| 40 | Fan | 1 | 116 | Adjustment block fastening device | 2 set |
| 41 | M4 set screw | 1 | 117 | M8 top wire | 1 |
| 42 | Heating wire gasket plate | 1 | 118 | M6 screw | 6 |
| 43 | Heating wire seat | 1 | 119 | Handle sleeve | 1 |
| 44 | Top wire of heating wire seat | 1 | 120 | Limit block | 1 |
| 45 | M4 screw | 2 | 121 | Screw | 2 |
| 46 | Right knife installation block | 1 | 122 | Front silicone strip installation slot | 1 |
| 47 | Front tool post mounting seat | 1 | 123 | Sucker | 2 |
| 48 | Ceramic knife | 1 | 124 | Flat Gasket | 2 |
| 49 | Heating wire screw | 8 | 125 | Handle screw | 2 |
| 50 | Heating wire clip column screw | 2 | 126 | Cover | 2 |
| 51 | Heating wire fixed film | 2 | 127 | Reset spring | 2 |
| 52 | Nut | 2 | 128 | M4 screw | 4 |
| 53 | M4 screw | 4 | 129 | M6 nut | 2 |
| 54 | Glove bar | 1 | 130 | Sucker block | 2 |
| 55 | Heating wire | 1 | 131 | M4 screw | 4 |
| 56 | Heating wire clip column | 2 | 132 | Adjustment block | 1 |
| 57 | Screw | 2 | 133 | Shaft fastening screw | 1 |
| 58 | Screw | 4 | 134 | Thermal Window Switch frame | 1 |
| 59 | Left heat shield bracket | 1 | 135 | M4 screw | 2 |
| 60 | Heat shield | 1 | 136 | Observation window top wire | 8 |
| 61 | Right heat shield bracket | 1 | 137 | Rectifier | 1 |
| 62 | Heating tube Holder | 1 | 138 | Small transformer | 1 |
| 63 | Screw | 4 | 139 | Large transformer | 1 |
| 64 | Heating pipe | 1 | 140 | Relay | 1 |
| 65 | Heating pipe | 1 | 141 | Control power safety switch | 1 |
| 66 | Platen | 1 | 142 | Electromagnets safety switch | 1 |
| 67 | Insulation board | 1 | 143 | Fan safety switch | 1 |
| 68 | Back adjustment plate | 2 | 144 | Heating pipe safety switch | 1 |
| 69 | Filler | 1 | 145 | Heating wire safety switch | 1 |
| 70 | Rubber wood | 1 | 146 | Breakers | 1 |
| 71 | M5 screw | 1 | 147 | Electromagnets AC contactor | 1 |
| 72 | Rack back cover | 1 | 148 | Fan AC contactor | 1 |
| 73 | Electrical box screw | 2 | 149 | Heating pipe AC contactor. | 1 |
| 74 | Panel fixed screw | 6 | 150 | Heating wire AC contactor | 1 |
| 75 | Control Panel | 1 | 151 | Terminal | 1 |
| 76 | Combination switch | 1 |
















