
Enjoy it
Internet radio with Bluetooth

Important Safety Instructions

Caution:
To reduce the risk of electric shock, do not remove the cover (or back). No user-serviceable parts inside. Refer servicing to qualified
service personnel.
Explanation of Graphical Symbols:
The lightning flash within an equilateral triangle is intended to alert you to the presence of uninsulated dangerous voltage within the product’s enclosure that may be of sufficient magnitude to constitute an electric shock to a person or persons.
The exclamation point within an equilateral triangle is intended to alert you to the presence of important operating and maintenance (servicing) instructions in the literature accompanying the product.
To achieve the utmost in enjoyment and performance, and in order to become familiar with its features, please read this manual carefully before attempting to operate this product. This will assure you years of trouble-free performance and listening pleasure.
Important Notes
- This safety and operating instruction should be retained for future reference.
- The apparatus should not be exposed to dripping or splashing or placed in a humid atmosphere such as a bathroom.
- Do not install the product in the following areas:
- Places exposed to direct sunlight or close to radiators.
- On top of other stereo equipment that radiates too much heat.
- Blocking ventilation or in a dusty area.
- Areas where there is constant vibration.
- Humidor moist places.
- Do not place near candles or other naked flames.
- Operate the product only as instructed in this manual.
- Before turning on the power for the first time, make sure the power adaptor is properly connected.
- Plugin the USB stick directly or use a USB extension cable that is not longer than 25 cm.
For safety reasons, do not remove any covers or attempt to gain access to the inside of the product. Refer any servicing to qualified personnel.
Do not attempt to remove any screws, or open the casing of the unit; there are no user-serviceable parts inside. Refer all servicing to qualified service personnel.
SAFETY INSTRUCTIONS
- Read Instructions – All the safety and operating instructions must be read before the product is operated.
- Retain Instructions – The safety and operating instructions should be kept with the product for future reference.
- Heed warnings – All warnings on the product and in the operating instructions should be adhered to.
- Follow instructions – All operating and users’ instructions should be followed.
- Installation – Install in accordance with the manufacturer’s instructions.
- Power sources – This product should be operated only from the type of power source indicated by the marking adjacent to the power cord entry. If you are not sure of the type of power supply to your home, consult your product dealer or local power company.
- Grounding or polarization – the product is not required to be grounded. Ensure that the plug is fully inserted into the wall outlet or extension cord receptacle to prevent blade or pin exposure. Some versions of the product are equipped with a power cord fitted with a polarized alternating line plug (a plug having one blade wider than the other). This plug will fit onto the power outlet only one way. This is a safety feature. If you are unable to insert the plug fully into the outlet, try reversing the plug. If the plug should still fails to fit, contact your electrician to replace your obsolete outlet. Do not defeat the safety purpose of the polarized plug. When using an extension power-supply cord or a power-supply cord other than that supplied with the appliance, it should be fitted with the appropriate molded plugs and carry safety approval appropriate to the country of use.
- Power cord protection – Power-supply cords should be routed so that they are not likely to be walked on, kinked, or pinched by items placed on or against them, paying particular attention to cords from plugs, receptacles, and the point where they exit from the product.
- Overloading – Do not overload wall outlets, extension cords, or multiple sockets, as this can result in a risk of fire or electric shock.
- Ventilation – The product must be properly ventilated. Do not place the product on a bed, sofa, or another similar surface.
Do not cover the product with any items such as tablecloths, newspapers, etc. - Heat – The product should be situated away from heat sources such as radiators, heat registers, stoves, or other products, including amplifiers that produce heat. No naked flame sources, such as lighted candles, should be placed on the apparatus.
- Water and moisture – To reduce the risk of fire or electric shock, do not expose the product to train, dripping, splashing, or excessive moisture such as in a sauna or bathroom. Do not use this product near water, for example, near a bathtub, washbowl, kitchen sink, laundry tub, in a wet basement, or near a swimming pool (or similar).
- Object and Liquid Entry – Never push objects of any kind into this product through openings, as they may touch dangerous voltage points or short-circuit parts that could result in a fire or electric shock. Never spill liquid of any kind on the product. Do not place any object containing liquid on top of the product.
- Cleaning – Unplug the product from the wall outlet before cleaning. Dust in the woofer may be cleaned with a dry cloth.
If you wish to use an aerosol cleaning spray, do not spray directly on the cabinet; spray onto the cloth. Be careful not to damage the drive units. - Attachments – Do not use attachments not recommended by the product manufacturer, as they may cause hazards.
- Accessories – Do not place this product on an unstable cart, stand, tripod, bracket, or table. The product may fall, causing serious injury to a child or adult, and serious damage to the product. Use only with a cart, stand, tripod, bracket, or table recommended by the manufacturer or sold with the product. Any mounting of the product should follow the manufacturer’s instructions and should use a mounting accessory recommended by the manufacturer.
- Moving the product – A product and cart combination should be moved with care. Quick stops, excessive force, and uneven surfaces may cause the product and cart combination to overturn.
- Unused periods – The power cord of the appliance should be unplugged from the outlet during lightning storms or when the apparatus is left unused for a long period of time.
- Servicing – Do not attempt to service this product yourself, as opening or removing covers may expose you to dangerous voltage or other hazards. Refer all servicing to qualified service personnel.
- Please remove the power plug from the main power source or wall power source when not in use. When plugged into a power source, the system is in standby mode, so the power is not entirely cut off.
- Replacement parts – When replacement parts are required, ensure that the service technician has used replacement parts specified by the manufacturer or have the same characteristics as the original part. Unauthorized substitutions may result in fire, electric shock, or other hazards.
- Mains fuses – For continued protection against fire hazards, use fuses only of the correct type and rating. The correct fuse specification for each voltage range is marked on the product.
- Do not turn up the volume while listening to a section with very low-level inputs or no audio signals. If you do, the speaker may be damaged when a peak level section is suddenly played.
- The only means of completely disconnecting the product from the power supply is by removing the power cord from the wall outlet or the product. The wall outlet or the power cord entry to the product must remain freely accessible at all times while the product is in use.
- Try to install the product near a wall socket or extension cord and shall be easily accessible.
- The highest environmental temperature suitable for this product is 35°C.
- ESD hints – If the product maybe reset or not reset to the operation of control due to electrostatic discharge, just switch off and reconnect again, or move the product to another location.
- Battery
a. The batteries must not be exposed to excessive heat such as sunshine, fire, or the like.
b. The batteries should be drawn to the environmental aspects of battery disposal.
c. Battery usage CAUTION-to prevents battery leakage which may result in bodily injuries, property damage, or damage to the apparatus:
• Install all batteries correctly, + and – as marked on the apparatus.
• Do not mix batteries (old and new or carbon and alkaline, etc.)
• Remove batteries when the unit is not used for a long time.
ERP2 (Energy Related Products) note
This product with ecodesign complies with the Stage 2 requirements of Commission Regulation (EC) NO. 1275/2008 implementing Directive 2009/125/EC regard to standby and off mode electric power consumption of electronic household and office equipment. After 30 minutes without any audio input, the device will automatically switch into standby mode. Follow up the instruction manual to resume the operation.
Important note:
This device is equipped with an energy-saving mode: if no signal is given during 30 minutes the device will switch automatically into standby mode in order to save energy (ERP 2 standard). Please note that low volume setting in the audio source may be recognized as “no audio signal”: this will affect the capability of signal detection from the device and can also originate an automatic switch into standby mode. If this happens please reactivate the audio signal transmission or increase the volume setting on the audio source player (MP3 player, etc.), in order to resume playback. Please contact the local service center if the problem remains.
WARNING
This appliance is not intended for use by persons (including children) with reduced physical sensory or mental capabilities, or lack of experience and knowledge unless they have been given supervision or instruction concerning the use of the appliance by a person responsible for their safety. Children should be supervised to ensure that they do not play with the appliance.
- Never use the device unsupervised! Switch off the device whenever you are not using it, even if this is only for a short while.
- The appliance is not intended to be operated by means of an external timer or separate remote control system.
- If the supply cord is damaged, it must be replaced by the manufacturer, its service agent, or similarly qualified persons in order to avoid a hazard.
- Before operating this system, check the voltage of this system to see if it is identical to the voltage of your local power supply.
- The unit should not be impeded by covering the ventilation opening with items such as newspaper, tablecloths, curtains, etc. Make sure that there is at least 20 cm of space above and at least 5 cm of space on each side of the unit.
- The apparatus must not be exposed to dripping or splashing and objects filled with liquids, such as vases, must not be
placed on the apparatus. - To prevent fire or shock hazards, do not expose this equipment to hot places, rain, moisture, or dust.
- Do not locate this unit near any water sources e.g. taps, bathtubs, washing machines, or swimming pools. Ensure that you place the unit on a dry, stable surface.
- Do not place this unit close to a strong magnetic field.
- Do not place the unit on an amplifier or receiver.
- Do not place this unit in a damp area as the moisture will affect the life of electric components.
- If the system is brought directly from a cold to a warm location or is placed in a very damp room, moisture may condense on the lens inside the player. If this occurs, the system will not operate properly. Please leave the system turned on for about an hour until the moisture evaporates.
- Do not attempt to clean the unit with chemical solvents as this might damage the finish. Wipe with a clean, dry, or slightly damp cloth.
- When removing the power plug from the wall outlet, always pull directly on the plug, never pull on the cord.
- Depending on the electromagnetic waves used by a television broadcast, if a TV is turned on near this unit while it is also on, lines might appear on the TV screen. Neither this unit nor the TV is malfunctioning. If you see such lines, keep this unit well away from the TV set.
- The mains plug is used as the disconnect device, the disconnect device must remain readily operable.
- To prevent possible hearing damage, do not listen to high volume levels for long periods.
![]()
NOTICE
Conformity
Hereby, Blaupunkt Competence Center 2N-Everpol Sp. z o.o., declares that this equipment is in compliance with the essential requirement and other relevant provisions of Directive 2014/53/EU. Declaration of conformity can be obtained from the product page at www.blaupunkt.com.
Responsible party: 2N-Everpol Sp. z o.o, Puławska 403A, 02-801 Warsaw, Poland, Phone: +48 22 331 99 59, E-mail: [email protected]
Your products are designed a manufactured with high-quality materials and components, which can be recycled and reused.
When this crossed-out wheeled bin symbol is attached to a product it means that the product is covered by the European Directive 2012/19/EU. Please inform yourself about the local separate collection system for electrical and electronic products. Please cat according to your local rules and do not dispose of your old products with your normal household waste. Correct disposal of your old product helps to prevent potential negative consequences for the environment and human health.
Your product contains batteries covered by the European Directive 2006/66/EC, which cannot be disposed of with normal household waste. Please inform yourself about the local rules on separate collection of batteries because correct disposal helps to prevent negative consequences for the environmental and human health. Environmental information
All unnecessary packaging has been omitted. We have tried to make the packaging easy to separate into three materials: cardboard (box), polystyrene foam(buffer), and polyethylene (bags, protective foam sheet). Your system consists of material that can be recycled and reused if disassembled by a specialized company. Please observe the local regulations regarding the disposal of packaging materials exhausted batteries and old equipment.
Recording and playback of material might require consent. See Copyright Act 1956 and The Performer’s Protection Acts 1958 to 1972.
![]()
The Bluetooth® wordmark and logos are registered trademarks owned by Bluetooth SIG, and. and any use of such marks by us is under license. Other trademarks and trade names are those of their respective owners.
Many thanks to select our model, please read and reference this manual carefully before operation. Please keep the manual for future operation reference.
The product includes below main features:
- Internet radio
- Bluetooth playback
- USB playback
- Spotify connect
- Podcast
- Audio line-out
- Clock, Alarm, Sleep
Control locations
1- Colorful display;
2- Radio preset P1~P4 button
Short press it picks up relevant preset stations and play it.
Long press(2seconds) it to save the current station as preset 1~4.
3- Standby/Home button;
Long press it to enter standby mode.
Short press it to turn on the unit, or enter to home interface or main menu.
In alarm mode, short press it to cancel the alarm sounding and enter to standby.
4- EQ button
Press it repeatedly to switch preset EQ between normal/flat/Jazz/Rock/Soundtracks/Classical/POP/News/m5- Radio preset button;
Short press it to call out the preset station interface.
Long press it to save the current station.
6- Left button;
Short press it to move and delete the letter while you use it to key-in letters like for network password.
Short press it to quit and enter the upper menu.
Long press it skips lasting track in USB mode.
7- Down button;
Short press it to reduce the volume; press and hold it to reduce the volume continuously.
Short press it to move down in the menu for selection.
8- Play/pause, enter button;
Short press it to play or pause the music playback in USB mode.
Short press it to confirm the selection.
9- Right button;
Short press it to move and add the letters when you key-in letters like for network password.
Short press it to quit and enter the sub-menu.
Long press it skips to the next track in USB mode.
10- Up button;
Short press it to increase the volume; press and hold it to increase the volume continuously.
Short press it to move up in the menu for selection.
11- Remote control IR sensor;
12- Speaker;
13- Line out jack;
14- USB port;
15- LED power indicator;
16- DC-IN power jack;
Remote controller

| 1- Standby on/off button: short press it to power on/off the unit. 2- Sleep button: short press it repeatedly to adjust sleep time. 3- Alarm button: Short press it to enter the alarm setup interface. 4- Play/pause button: short press it to play/pause music playback in USB mode. 5- Previous button: Short press it skips to the last track in USB mode. 6- Menu button: short press it to enter the main/home menu. 7- Up button: press it to shift up in the menu. 8- Enter button: Short press it to confirm the selection. 9- Left button: press it to quit but skip to the upper menu. 10- Local button: short press it to enter local internet radio mode. 11- Digits and character button: short press it repeatedly to select relevant number and letter. | 12- Volume down button: press it to decrease volume. 13- Mute button: press it to silence the unit, press it again to resume playback. 14- WPS button: quick network button, if your Wi-Fi router has a WPS button as well, short press it enter into quick connection network mode. 15- Dimmer button: press it to adjust the brightness of the display. 16- Stop button: press it to stop the current track music playback in USB mode, press the enter button to resume, and start the playback from the beginning. 17- Nexus button: Short press it skips to the next track in USB mode. 18- EQ button. 19- Right button: press it to enter the sub-menu. 20- Down button: press it to shift down in the menu list. 21- Favorite button: short press it to enter preset station interface, long-press it to save current station. 22- Volume up button: press it to increase volume. |
Unit power on:
Insert the DC connector of supplied power adaptor into the DC power jack on the rear panel, then plug on another terminal of the power adaptor to household AC power sourcing(230V,50/60Hz) in order to get the power.
The display will light up and show the BLAUPUNKT welcome screen in case of gets power successfully. Short press standby button to power on the unit, long-press it enters to standby mode. The unit is ready for operation.
Menu operation: to operate the menu on display like selection, quit, shift , enter, etc., please try to combine short press up/down, left/right, and enter button from the remote control, or up/down, left/right, and play/pause button on the front panel.
Wi-Fi Network connection
The unit built-in Wi-Fi network module, which is able to connect with the wireless network. In order to listen to the Internet radio, you have to set up and connect the internet with your Wi-Fi router first. Please follow up between steps:
a. At the first time using, the unit will show BLAUPUNKT welcome screen, then ask you to choose operation language(default language: Polish). You can use the up and down button to shift selection on the menu list, and press enter button to confirm it. Then the screen will show privacy information, press enter button to “ Enable “check network when power on “?
b. Press the left or right button to shift yes or no, press enter button to confirm it.
c. If you select yes, then the unit will enter and ask you “ would like to configure network now?” select yes, the unit will search the nearby available wireless network, and show a Wi-Fi name list on display.
d. Press the up or down button to shift on the network name list, press the enter button to confirm the selection. Then it requires you to key in the wireless network password.
e. We recommend using the digits and character button from the remote control to key in the password faster. For example, keep pressing the button can show the relevant letter (small or capital type) and number on display repeatedly. In case you find the proper letter for the password, short press the right button to confirm and skip to the next password input. In case you key in a wrong password letter, short pressing the left button can delete it.
f. When you finished the wireless network password input, press the enter button directly, then the unit will connect with the network accordingly. And the unit will enter the main interface after successfully connecting with the wireless network.
g. In case fail to connect the network, short press the menu button from the remote controller to enter the main interface, select configuration >network>wireless network configuration>enable to search available network again.
Notes:
- Connecting the Wi-Fi network manually by APP or WPS is also available; when you connect the Wi-Fi network through APP, please make sure the device and radio are at the same location.
- You can also finish the wireless network setting from the front panel by combining using the up/down, left/right, play/pause button.
- The connected Wi-Fi Network can be remembered and auto-connected next time in case the network is still available.
Sometimes it requires key-in the password again. Please kindly note this is not a mal-function.
Internet radio operation
In case you connect the Wi-Fi internet ready, enter to the main interface, using left and right button to shift and select Internet radio icon on the screen, press enter button to enter into internet radio mode.
Station selection and broadcasting: Combine using the up/down or enter button to select the option on the menu list. For example, radio station country/location>Europe>Poland> Poland/top 10>Radio Norway Swiat. Then the radio will connect relevant station via Wi-Fi, and get the broadcasting.
Short press enter button to stop the playing and back to the upper menu. Using the up/down button to shift and select another station on the list, press enter button for playing; you also can press the up/down button to switch to another internet radio stations directly.
During Internet radio listening, short press the right button to enlarge the screen’s picture information, short press the left button to return to normal. Long press the left/right button to switch to the last or next radio station.
Press the volume up/down button to adjust the output volume level, press mute to silence the sound.
Preset favorite internet radio station: when you turned a favorite station, long-press favorite(on remote controller) or preset button(on front panel) enter to the station preset interface. By using the up/down button to shift and select your desired preset station number on the list, press enter button to confirm it.
Short press the favorite or preset button to enter the preset station list, using the up/down button to shift and select a preset station, press enter button for playing. You also can quickly pick up the preset station by pressing the P1~P4 button on the front panel, or short press the digits button from the remote control while the unit is in the radio playing interface.
Short press the favorite or preset button to enter the preset station list, press the right button to manage the preset station like shift up/down/delete/rename/play.
Local internet radio listening
a. Setup location: Enter to configuration>local radio setup >set location> options(Auto-detect country/manual setup(country)/ manual setup(state)/ manual setup(city)/ manual setup(US Zip code). By using the up/down and enter button to select and confirm your selection. In case you finished the location setting, the radio will search and skip to the set local internet radio interface.
b. After the setup location is ready, you also can press a local button from the remote control, or from the main interface to enter the local internet folder. Choose any radio on the category list for listening. The other operation is the same as the above-introduced internet radio chapter.
Notes:
- It may take a bit long time or different connection speed to access and get the radio station due to Wi-Fi connection or radio server in different location etc., which is not mal-function. We suggest switching to another station for listening in case of intermittent sound due to signal or severe reason etc.
- When the radio is in the network station name list menu(a sub-menu), using the up/down button to shift the station, short press right button can enter options “ add to my favorite/auto scan/play” interface, by using up/down and enter button can also save the selected current station.
- The internet radio is categorized as sleep radio, global top 20, genre, country/location, highlight, etc., which is available on the menu. You can try to select and enjoy them.
- You can manage your favorite station list on the media U website. Firstly, please setup up the main interface > configuration >manage my media U > Enable; then you can see folder “ favorite station” “ favorite location/genre” “ Local radio(city)” “ manually” on the radio. Click” my media U” on the website can manage the synchronized folder.
Podcast operation
The radio includes a Podcast function; the operation is similar to Internet radio. For example, Power on the unit, enter the main interface>Podcast>country/location/Poland, then you can find the category folder, choose and open one of them for listening.
DAB Wi-Fi: you also can listen to the local DAB station by this Internet radio if the DAB is broadcasting on the Internet. Please enter main face>configuration>local radio setup>DAB Wi-Fi(enable) to turn on it. Another operation is the same as Internet radio.
My media U
a. Firstly, you have to register an account at “ http://www.mediayou.net. And log in successfully. Then click “ radio” and output the name of the machine you want in the “ name your radio here” Column.
b. Key in the serial number in the “ serial number” column. (How to get the serial number? Enter main face>configuration>device>system information>wireless info, then you will find MAC address.
c. In case you input the serial number and enter, you will find “ favorite station” “ favorite location/genre” “ Local radio” “manually add” folder. Click my media U on the website to manage these folders.
d. Power on the internet radio, enter the main face>configuration>manage my media U>enable. Enter media U, then you will find “favorite station” “ favorite location/genre” “ Local radio” “ manually add” folder, which is synchronized with your media U account managed on the website.
Bluetooth operation
This product includes a Bluetooth function that can wireless playback the music with another Bluetooth device (like a smartphone, tablet, etc.).
- Power on the unit, press the home button to enter the main interface, by using the left and right buttons to get the Bluetooth icon, press enter button to Bluetooth mode. And the radio will be ready for Bluetooth pairing.
- Enable the Bluetooth function on your device, search the available device (please reference your device manual for operation), then check the available Bluetooth device on the list. Select “ BP IR10” for pairing
- Select and play the music from your Bluetooth device, adjust the volume level on your device and radio side, then the sound will wireless play and come out from the speaker.
- Long press left/right button to switch last or next track for playing; short press left/right button to zoom in or out the song’s picture information due to it is able to get the song’s relative information from the internet. Short press enter button to play/pause the music; long press enter button to get “ pair another device” interface, press enter button again to disconnect the Bluetooth.
Long press enter button again can get the previous paired Bluetooth device name list, you can choose one of them for pairing if the device turns on Bluetooth function and is in the Bluetooth’s working range. - You can press the up/down button to adjust the volume while in the music playback interface; it also can achieve EQ and mute function in Bluetooth mode.
Notices:
- All Bluetooth devices are not guaranteed for pairing successfully due to different designs and brands.
- The best working distance of Bluetooth is within 10 meters without any obstacle in between.
- The unit only can pair and work with one Bluetooth device at one time.
- In case of an incoming phone call during Bluetooth playback; the music will stop temporarily, and resume playback after ending the phone call.
- It requires repairing the Bluetooth device in case of the power of the unit or switching play mode.
USB playback operation.
The unit includes USB MP3 playback function. Please prepare an empty USB stick and copy the music file in it first. Plug the USB stick on the USB port properly on the rear panel. Press the home button enters to main interface>media center>USB. Then you can see the MP3 music file is on the list. Choose any file to playback, and get sound output from the radio.
While in the music playback interface, short press enter button on the front panel to play/pause the playback. Press the up/down button to increase or decrease volume; long-press the left/right button to switch previous or next track. Short press the left/right button to zoom in or out the song’s picture information due to it is able to get such information from the internet. It also can achieve EQ, mute, stop function in USB playback mode.
Enter to the main interface>configuration>playback setup to choose and get playback mode between off/repeat all/repeat one/shuffle.
Notes:
a. Please do not use any extent USB cable for connection and playing, because that will affect signal transfer from the device, an
intermittent sound will happen.
b. The unit support WAV/WMA/MP3/FLAC/AAC format, but does not guarantee it; Support max USB device up to 64 GB capacity.
UPnP playback operation
The model includes UPnP function, which can connect to a wireless network, but use Windows system, APPLE Mac, or Linux system as a music playback platform. By sharing the song on the platform, but get the wireless music playback from the Internet radio.
Here we take Windows Media Player 12 as an example:
a. Click and open the Window media player software on your PC, add your favorite music to the media library( please reference Microsoft’s Window media player instruction for the operation.)
b. Click “ media stream”, select “ auto-allow device to play my media”, then accept “ automatically allow all computers and multimedia devices”. So you can quickly open UPnP for music sharing and playback.
c. You can also rename the media stream name and allow/block the device to play your music through the UPnP. Click “ other streaming options” in the Windows Media Player. The name of the media library can be customized, in order to facilitate the user to quickly identify the knowledge, in the display device column, you can also customize whether to allow a specific device to play music of the media stream through UPnP.
d. Power on the radio, main interface>media center>UPnP> enter, check the list available list and select your UPnP playback device(for example, UPnP: KENT-PC), short press enter button to confirm it. ( Caution: there may take ten or more seconds to search the UPnP device, if there cannot find the UPnP device, there will return to the Media Center menu.
e. When the radio found the UPnP device” KENT-PC” as an example, enter it and find the music folder behind it, select one of the music for playback.
f. While the music is playing, you try to use them up/down, left/right button to get the relevant operation, which is similar to USB playback.
Important note:
a. Both the PC and Internet radio device should connect to the same Wi-Fi network during UPnP operation
b. Because there have many different PC systems/sources in the market, it may fail to connect for UPnP playback, which is not included in our service warranty.
Spotify connect
1. The Spotify Software is subject to third-party licenses found here: https://www.spotify.com/connect/third-party-licenses.
2. Use your phone, tablet, or computer as a remote control for Spotify. Go to www.spotify.com/connect to learn how.
Internet radio APP operation
a. For iOS devices, search and download “ AirMusic Control” in the APP store (download and install “ AirMusic control” for Android device).
b. Power on the unit, enter main face>configuration>device>APP, a QR code will appear on the display, scan it by your mobile phone.
c. select and open up the “AirMusic control” APP on your mobile phone, the APP can scan and connect with Internet radio automatically in case both mobile phone and Internet radio device connect and use the same Wi-Fi network. (BP IR10 will show in the device name list of configuration menu in AirMusic Control APP after connected).
d. then you can use the APP on your mobile phone to control the internet radio remotely.
Important note:
1. We suggestion do not to use the front button or remote control to control the unit at the same time or frequently while you use the APP for controlling, which may cause synchronization issues due to Internet server/speed etc. It is not included in our warranty service. In case this happens, please remain in the unit without further operation for listening to a while in order to get recovery.
Line out and headphone
The unit provides a line-out jack that allows wiring to connect with other active speakers or headphones. Using the supplied 3.5mm stereo audio cable plug into the line-out jack on the rear panel, and the other terminal connects to another relative audio player. Power on the unit and get audio playing, then the sound will output from outsourcing audio player, but mute on the radio side. Plug on the headphone connector into the lineout jack, you can get the sound output from headphones, but mute on the radio side. During line out playing, you can adjust the volume output level both on radio and outsourcing player, but major on the radio side.
Time & alarm setting
Time/Calendar: enter main face>configuration>date & time>set date and time, get option for manual setup and auto-detect. If you select the auto-detect, the time and date information will be updated once the Wi-Fi network is connected. You can set up the date and time manually in case you select manual setup. To set up time or date format option is also available.
Alarm setting: Enter main face>configuration> alarm interface. Then you can set up the alarm time, NAP(Snooze) time, alarm volume, alarm source, etc. according to the options on display.
- When the setup alarm time is being, the radio will wake up accordingly. Short press the standby button to cancel the alarm voice. In addition, the alarm will wake up at the same time the next day.
- The dual alarm is available for setting.
- When the alarm is activated, short press another button (except standby) to active snooze function. In addition, the alarm will wake up again when the snooze time is being.
- The alarm function is only workable when the main power is connected and available.
- While the snooze function is working, the remaining snooze time will show on display at the same time. Short press standby function to cancel the snooze.
Sleep
In playing mode(like internet radio, Bluetooth, USB playback mode, etc), short pressing the sleep button repeatedly on the remote controller can switch and select the sleep time between 15/30/60/90/120/150/180/off mode. And the radio will off and switch to standby mode automatically when the sleep time is being.
Others
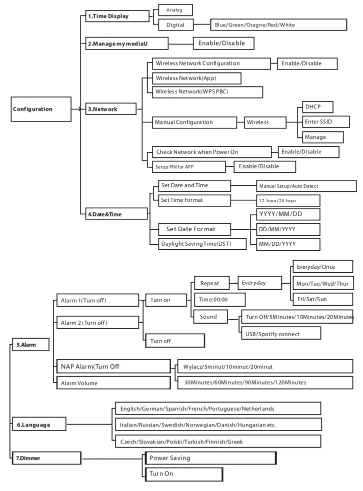
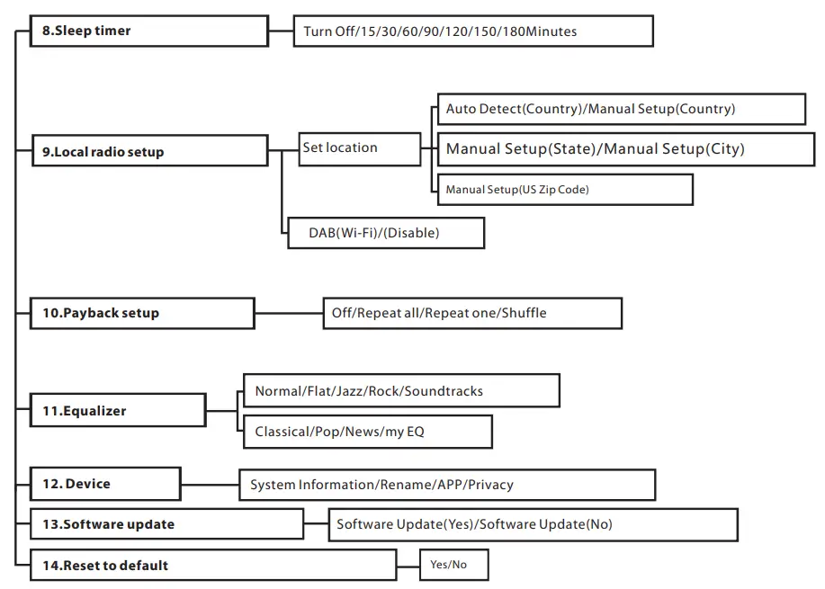
For further operations like dimmer, software version, factory default, etc., please reference below tree diagram in the configuration setting.
Troubleshooting
- The speaker cannot turn it on.
a. Please check if the power connection is correct. - No sound output.
a. Please try to adjust the volume knob, and check the play source.
b. please contact the service center for support if the issue remained. - Intermittent sound output in Bluetooth mode
a. Please try to move your Bluetooth device close to the radio.
b. Please reference the manual for re-pairing. - The sound output is too small in Bluetooth mode.
a. Please check the volume level of your Bluetooth device and radio both.
Specification
Power source: DC IN 9V/2A
TFT 2.4 inch colorful display
Bluetooth version: V5.0
USB 2.0, support music file: MP3/WMA/ WAV/FLAC/AAC(Not guaranteed)
RMS output: 2 x 5W
Power consumption: 16W
Standby power consumption: <1W
(The above spec may update without priority notice.)
Others
For further operations like dimmer, software version, factory default, etc., please reference below tree diagram in the configuration setting. Please enjoy it.


Power adaptor information | ||
Information published | Value and precision | U nit |
| Manufacturer’s name or trademark Commercial registration number Address | Shenzhen FushlgangTechnology Co., Ltd Building 8,5 Tiguan Industrial Park, Shangcun Community, Gongming Street, Guangml ng District, Shenzhen, Guang Dong, China, Guangdong, China | |
| Model identifier | AS1801A-0902000EU | |
| Input voltage | 100-240 | V |
| Input AC frequency | 50/60 | Hz |
| Output voltage | DC9 | V |
| Output current | 2 | A |
| Output power | I8.0 | W |
| Average active efficiency | ≥85 | % |
| Efficiency at low load(10 %) | 75.45% | % |
| No-load power consumption | ≤0.1 | W |
Competence Center
2N-Everpol Sp. z o.o.
ul. Pulawska 403A
02-801 Warsaw, Poland
phone: +48 22 331 99 59
e-mail: [email protected]
www.blaupunkt.com
W przypadku pytan lub problemOw
prosimy o kontakt z naszym serwisem.
In case of questions or problems
please contact our service.
Tel. 00 48 22 331 99 53
E-mail: [email protected]
Wszelkie prawa zastrzeione.
Wszystkie nazwy marek sg zarejestrowanymi
znakami towarowymi naleigymi do odpowiednich podmiotOw.
Dane i parametry techniczne mogg ulec zmianie bez wcz&iiejszego uprzedzenia.
All rights reserved. All brand names are registered trademarks of their respective owners.
Specifications are subject to change without prior notice.
Enjoy it



















