Klavis Twin Waves MKII User Manual
Introduction
This MKII evolution brings a redesigned layout, additional knobs for more hands-on fun and cross-modulation between sections. All of the original features are present: a top selection of synthesis techniques, each with their key parameter directly at hand, enriched by a full set of complementary features. More than ever the Twin Waves is versatility at its best.
Features at a glance
- Two oscillators independently set as VCO, LFO or random
- Features in VCO mode:
- V/Oct tracking over 10 octaves with octave selection
- Through zero and linear FM
- Sub-octave output
- Hard & soft synchronization
- VCA control and CV algorithm selection
- Quantizer with various scales
- Algorithm-based synthesis to choose among:
- Wave shaping
- Phase modulation
- Phase positioning of multiple waves
- 5 stacked oscillators in tunable unison
- Self-sync with phantom oscillator
- Additive synthesis (7 waves)
- Variable bit reduction (bit-crushing)
- Ring modulator with its own 2nd oscillator
- Noise with LPF, BPF, or resonant VCFs
- Features in LFO mode:
- Simultaneous signal and cycle trigger outputs
- External wave synchronization
- Clock controlled rate with CV multiplier and divider
- CV and knob control of output level
- Algorithm based wave engine with a selection of:
- Wave shaping
- Phase modulation
- Random levels and vectors (also Brownian)
- Randomly spaced triggers and waves
- Display with contextual icons and instant reminder help text
- LEDs indicating potentiometer vs. value matching, switch settings and output signals
- Automatically saved settings for instant recall at power on
- Firmware update via a simple audio file
Installation and security
Purpose
This module is meant for installation in a Eurorack-compliant chassis.
It adheres to Eurorack mechanical and electrical specifications.
Do not attempt using this module in other mechanical or electrical contexts.
Installation
Supply current requirements
Before the installation, disconnect the mains power supply from your modular system. Some power supplies are not safely isolated; there is a risk of injury!
See in the specifications if this module requires 5V from the supply rails. If 5V is needed and your rack is not providing 5V, do not attempt connection! You can add our NoDrain supply adapter.
Check that the current consumption requirements of this module, when added to your installed set of modules do not exceed the available current from your supply. This is done by adding upthe current draw of all modules (mA) separately for each of 5V, 12V and -12V rails. If any of these 3 sums exceeds the available current of your supply for that voltage rail, do not connect the module to your system; you need a stronger power supply.
Supply cable connection
The provided supply flat cable can only be inserted in the appropriate orientation at the back of the module, so there is no risk of error on that end. However, you should pay attention to the orientation of the cable in the socket of the supply PCB inside your chassis. Cheap sockets without shrouding may allow you to plug in the connector the wrong way! Such inversion may bring trouble as it shorts the supply rails which in turn may destroy some sensitive module in your rack!
The red stripe on the cable should match a stripe printed on the supply board. The stripe also indicates the -12V side. In case there is no stripe, a -12V (minus 12) marking is a safe indication of the orientation.
Double check that the connectors are fully inserted and correctly oriented before switching on the power supply. In case of an anomaly, switch off the power supply immediately and check everything again.
Firmware update
Always ensure that you have the latest firmware installed before using the module.
To know the current firmware revision of your module, press simultaneously the Osc2 and Sync buttons; the display starts scrolling: “TW-REV x.xx – CAL OK”. Press any button to stop the scrolling.
The product can be updated by playing an audio file such as “TwinWaves_x.xx.wav”.
Procedure
- Connect a mono or stereo cable between your audio playing device headphone output and the Twin Waves FM/AM input.
- Prepare to play the audio file
- Set the play level at two thirds
- While pressing the Osc2 and Sync buttons, switch on your modular case supply, or press these two buttons immediately after switching on (within the first half-second).
- The green and blue LEDs are flashing
- Start playing the audio file
If everything goes fine
- The green LED is steady ON while the blue is flashing
- After a couple of seconds, the display starts filling up with dots
- When the display is full,
- a message confirms the success of the update
- both blue LEDs plus the green one are flashing
- Press the encoder to restart the module
If the sound level is too low
- The red LED is steady ON; the two blue LEDs are flashing
- Stop audio playback
- Slightly increase the audio playback level
- Press the encoder button; the green LED is flashing
- Start audio playback from the beginning
If there is an error during the playback
It is possible that the sound setting was too loud to begin with. There is no LED feedback in such case. Diminish the sound level drastically and restart the procedure.
Playback error can also be due to various parasitic sound causes:
- Touching the cable
- Using sound-generating features of your phone or computer
- Some power saving feature that affects the audio playback
- Surrounding noisy modules, bad electrical grounding or modular supply noise
Finding your way around the panel
The module contains two oscillators: on the left drawing, the jacks and controls of the first oscillator and on the right, those of the second one. The Sync/clk jack is available to both sections. All controls within the dotted line are somehow shared, in fact, virtually duplicated.
Section 1 controls and jacks
Section 2 controls and jacks
How does the controls sharing work?
The Osc2 button (A) with the blue LED determines which oscillator/section is currently selected.
When switching back and forth between the two sections, it is likely that the shared pots’ positions will not reflect the actual setting they control. This is why next to each pot there’s a white LED (B) that goes on as soon the pot hits the actual value. Any time the white LED is on, the pot cursor matches the value it controls. A pot only acts on the setting when its LED is on.
By design, the display and LEDs always reflect their section settings.
Sharing of the Sync/Clk jack
This jack feeds both sections and fulfills two roles in each. This sharing is solved by independently allowing the jack to play a role in each section. Details are covered in Sync and Clock chapter.
Normalled connections
Some input jacks are fed with a signal when no plug is inserted; when a plug is inserted, the internal connection is disabled. This pre-patching is called normalling.
In the Twin Waves, the red arrows tell which signal is brought in the normalled inputs
| Input jack | Normalled signal |
| Param 1 | OSC 2 output |
| Param 2 | OSC 1 output |
| Sync/Clk | OSC 1 Square/Sync output |
When the outputs are used, the normalled connections remain active. This spares connecting to a “multiple” when wanting to cross modulate + use the signal out to patch elsewhere. Of course, patching the input jacks breaks the normalling as expected.
VCO & LFO terminology
Each section of the Twin waves can do more than a typical VCO or LFO does. We use the VCO and LFO terms as generic names to categorize the functions into Audio generation and Modulation generation.
In this manual we use the VCO and LFO terms even when dealing with features which are neither VCO nor LFO, such as filtered noise (VCO) or random vectors (LFO) according to their audio or modulation usual domain. Of course nothing prevents you from using anything to modulate anything else. ☺
Controls overview
Input modulation potentiometers
A row of 3 pots sets the gain of the 3 input jacks underneath. These are permanent – non-shared – controls.
Locking the shared potentiometers & Octave switching
This feature prevents accidental detuning once it is set.
By pressing simultaneously the two lower buttons (Qtz & Sync), the tuning settings of the current section can be locked/unlocked. Locking is indicated by flashes of the pots LEDs
The padlock icon is a reminder of the button pair involved.
Octave switching
Once a VCO is locked, the Coarse pot can be used as a 7-position selector to transpose by +/- 3 octaves. The starting point is halfway; from there, you can move left and right to transpose downand up. The fine tuning remains locked and inoperative.
When unlocking, the current octave (and tuning) are the new coarse setting
LFO
The LFO button, when lit tells that the selected section is in LFO mode:
- The Qtz/Clk button gives access to clock settings
- The Sync button is always about synchronization in both VCO and LFO modes
- The Fine/Level knob is here Level, and controls the amplitude of the LFO Think about opening this level setting when using the normalled connection: the input modulation pot may not get any signal!
- The FM/AM jack is controlling the Amplitude of the LFO 1 signal, AM/VCA thus!
VCO
When the LFO LED is off, you are in VCO mode:
- The Qtz/Clk button gives access to the pitch quantizer settings
- The Sync button is always about synchronization in both VCO and LFO modes
- The FM/AM jack offers several more control options to choose from (see later)
Parameter and Algo shared knobs
By default, the encoder controls the parameter related to the current algorithm. For example, when selecting the Square/Pulse algorithm, the associated parameter is PWM (Pulse Width Modulation). You can modify that setting with the encoder and via the parameter jack.
To select another algorithm, briefly press the encoder. The Algo LED is now flashing. Turning the encoder shows various algorithm icons in the display. Most icons are straightforward; when in doubt, there’s contextual help right on the module’s display.
The display and contextual help
At any time, a long press on the encoder tells you in scrolling text what you are currently selecting or controlling. This help is available in every context so that you’ll never get lost. While the text is scrolling you can turn the encoder to roll the text back or move it forward. Press the encoder or any button to exit scrolling.
Autosave
Current settings are automatically saved to be restored during the next power-up. Settings should not be changed within ten seconds of switching off.
VCO
Overall presentation
In VCO mode, it is possible to activate a melodic quantizer, specific for the section, and to accept an external sync.
The oscillator 1 has two additional capabilities:
- an input jack that can be set into various control options: 2 FM modes, VCA, Quantizer base note setting, or Algorithm selection
- a sub-octave square output
The sound generation is selected from a list of algorithms belonging to one of the following categories:
Single wave algorithms
Here are the typical waves found in analog oscillators, such as triangle, sine, square and pulse. However, they can be dynamically changed in shape or phase ratio.
We have variations of true additive synthesis where sines are consecutively added to each other for bright waves that have the purity of FM synthesis and remind of drawbar organs.
Multi-oscillator algorithms
These are realized within a single section. In other words each oscillator section will generate more than one oscillator wave at once. The two sections in the Twin waves are totally independent in this regard, so both can simultaneously use a multiple oscillator algorithm if wished.
Examples of such algorithms are the Quad-saw where 4 waves act as a single one by locking their pitch relation but adjusting their phase relation, or the Unison where 5 stacked oscillators can be detuned.
Self-sync algorithms
Syncing is a typical patch that requires two oscillators. In Twin waves, each section can generate the necessary pair of oscillators. Self-sync brings screaming leads and rumbling basses that need no distortion to sound aggressive.
Ring modulator algorithm
A ring modulator is normally not a VCO feature as it requires a pair of sound sources to do its magic. Here, in a single algorithm, we provide the two necessary VCOs, each creating a pure sine.
Then jointly feeding a ring modulator, they create a whole range of metallic, robotic and bell sounds.
Bit crushing algorithms
Bit crushing (also improperly called decimation) is a process applied on a sound. This process is about resampling the sound amplitude with a lower bit resolution. We have improved the usual binary-values-only approach by allowing for integer values. This offers a much smoother change in the effect depth. For the best effect, these algorithms use waves that present soft slopes suchas saw or sine which are then broken down into staircases of variable step size. This creates a harmonically rich sound. The dynamic control of the process allows a gradual change from the original wave up to a buzzing pulse sound.
Noise algorithms
These algorithms are not based on oscillators. We start with a perfect white noise that will go through various filters, such as low-pass, variable-width band-pass and resonant. The filters cutoff frequency is controlled by the Coarse knob combined with the V.Oct (also FM for Osc 1) jacks. Their resonance or bandwidth is controlled by the parameter and its CV.
Since the filter tracks the V.Oct input, the Quantizer is available, allowing melodic noise. Sync is obviously not available with the noise algorithms.
VCO algorithms table
| Icon | Algorithm | Configuration | Parameter | Parameter effect |
![]() | Sine | 1 osc | Phase mod | Wave Symmetry |
![]() | Sqr/pulse | 1 osc | PWM | Square to pulse waveshaping |
![]() | SawTri | 1 osc | Wave shape | Triangle to saw waveshaping |
![]() | Quad saw | 4-saw osc | Phase spread | Phase spreading of 4 saw waves |
![]() | Additive even | 7-sine osc | Harmonics | Harmonics content |
![]() | Additive odd | 7-sine osc | Harmonics | Harmonics content |
![]() | Additive all | 7-sine osc | Harmonics | Harmonics content |
![]() | Unison square | 3x square osc | Spread | Detuning of the 3 oscillators |
![]() | Unison saw | 5x saw osc | Spread | Detuning of the 5 oscillators |
![]() | Bit-crushed saw | 1 osc + BR | Bit resolution | Sample levels (integers 3 to 24) |
![]() | Bit-crushed sine | 1 osc + BR | Bit resolution | Sample levels (integers 3 to 24) |
![]() | Self-sync sqr | 1+1 osc | Carrier Frq | Frequency of slave oscillator |
![]() | Self-sync pulse | 1+1 osc | Carrier Frq | Frequency of slave oscillator |
![]() | Self-sync saw | 1+1 osc | Carrier Frq | Frequency of slave oscillator |
![]() | Self-sync tri | 1+1 osc | Carrier Frq | Frequency of slave oscillator |
![]() | Self-sync sine | 1+1 osc | Carrier Frq | Frequency of slave oscillator |
![]() | Ring modulator | 1+1 osc +RM | Carrier Frq | Frequency of secondary oscillator |
![]() | Noise low-pass | Noise + LPF | Resonance | Filter resonance |
![]() | Noise bandpass | Noise + BPF | Band width | Filter Bandwidth |
![]() | Noise resonator | Noise + APRF | Filter gain | Quality factor |
Any combination of algorithm selection is possible between the two oscillators.
V/Oct input jacks
These are meant to bring a control voltage that determines the pitch of the oscillator and respond to 1 volt per octave, thus 1/12 volt per semitone. With noise algorithms, the voltage controls the cutoff frequency of the associated filter.
V/Oct modes
When both sections are in VCO mode, a long press on the Osc2 button brings the V.Oct inputs configuration options. Setting is changed with the encoder.
Accordingly, the Osc2 LED will blink none, once, or twice per 2 seconds.
- Separate – This is the default mode where each V.Oct jack controls its related oscillator without interference with the other.
- Added – The voltages brought at each V.Oct input are summed up before controlling both oscillators in parallel. The tuning, as all other settings remain completely independent.
- Offset – V.Oct1 controls both oscillators in parallel. V.Oct2 adds up to the voltage sent to oscillator 2.
When at least one oscillator is set to LFO, the V.Oct jacks go into separate mode. If later returned to VCO+VCO configuration, the previous V.Oct input configuration setting is restored.
FM/AM/… jack
A long press on the LFO/AM button shows the current role of the FM/AM jack.
Turn the encoder to select one of the 5 jack roles, and then press it to apply the change.
Accordingly, the LFO/AM LED will blink none, once, twice or 3 times per 2 seconds.
BZX (FM) – a sophisticated frequency modulation of Osc1 which is at the same time:
- Bipolar – the modulation behavior is mirrored between positive or negative modulations; in other words, the wave direction is reversed twice over the full positive + negative modulation span.
- Through-zero – the oscillator slows down to a stop before time reversal of the wave and increase of the frequency.
- Symmetrically crossing the zero-frequency point – the maximum frequency of the reversed wave at full modulation is strictly identical to the one when modulation is zero, whatever the initial frequency.
The zero points are set halfway of each modulation range, positive and negative.
- FM – a moderate linear bipolar control voltage is added to the pitch of Osc1.
- VCA – amplitude control of Osc1. Without control voltage, there is no sound !
- QTZ base note – the voltage will define the base note of the oscillator 1 Quantizer.
See Quantizer base note on the following page.
- Algo – this is a meta-control: a bipolar voltage selects an algorithm away from the one currently set manually. Note that the parameter manual setting for all algorithms is now derived from the starting algorithm setting.
The LFO/AM LED stays off; the Algo LED is flashing once every two seconds.
The BZX-FM mode is inoperative with Unison, Self-Sync and Noise algorithms.
Synchronization – Sync button
Besides offering self-sync capability, both Twin waves’ oscillators can be synced in the usual way,meaning slave-synchronized to an external master oscillator.
Pressing the sync button opens the sync setting menu. Turning the encoder allows you to apply or not the sync signal from the sync jack, and in most algorithms, to choose between soft sync and hard sync.
Pressing again the sync button or the encoder will validate your selection. When steady on, the Sync LED indicates that some sync is active.
Keep in mind that the sync jack being shared by the two oscillators, you have to enable/disable its use in the adequate section. This is especially true with the normalling which allows you to sync OSC 1with itself, which is useless!
Just for fun, note that even the Self-sync algorithms allow being re-synced by an additional oscillator for a sonic result which is, how to say, hmmm, judge by yourself!
Self-Sync slave tracking
When using any of the Self-sync algorithms, an additional hidden oscillator is involved.
By default, the pitch of the slave oscillator is relative to the pitch of the master oscillator (their pitch moves jointly with V/Oct input and pitch settings of the section).
A long press on the Sync button allows changing the setting of the slave oscillator between relative and absolute.
In absolute mode, the Sync LED pulses once every two seconds.
Notes about soft-sync
Soft sync is available in the sine and triangle self-sync algorithms as well as with external sync.
In both cases, the sync signal is time-reversing the wave direction, exactly like doing thru-zero FM using a square wave as the modulation signal. Note that the frequency of the resulting wave is maintained over the directionchange.
Quantizer – Qtz/Clk button
Each section has a dedicated pitch quantizer. To edit its settings, press briefly the Qtz/Clk button.
The encoder allows you selecting a quantize mode or scale. Pressing the Qtz/Clk button again or the encoder validates your choice.
The Qtz/Clk LED is steady on when any quantizing is enabled.
There is one quantizer setting per section; it applies to all sound algorithms of that section.
| Quantize name | Icon | Details | Base note span |
| Quarter tones | ¼ | Divides the octave in 24 equal steps | n.a. |
| Semitones | ½ | Divides the octave in 12 equal steps | n.a. |
| Diatonic | Di | c, d, e, f, g, a, b | 12 |
| Major | M | c, e, g | 12 |
| Minor | m | c, d#, g | 12 |
| Natural Minor | nm | c, d, d#, f, g, g#, a# | 12 |
| Pentatonic | Pe | c, d, e, g, a | 12 |
| Spanish | Sp | c, c#, e, f, g, g#, a# | 12 |
| Gamelan | Ga | c, c#, d#, g, g# | 12 |
| In Sen | IS | c, c#, f, g, a# | 12 |
| Hirajoshi | Hi | c, d#, f, g, g# | 12 |
| Blues | BL | c, d#, f, f#, g, a# | 12 |
| Chinese | Ch | c, e, f#, g, b | 12 |
| Hungarian | Hu | c, d, d#, f#, g, g#, b | 12 |
| Octatonic | 8n | c, c#, d#, e, f#, g, a, a# | 3 |
| Hexatonic | Hx | c, d, e, f#, g#, a# | 2 |
| Thirds | 3” | c, e, g# | 4 |
| Fifths | 5” | Fifth to fifth; does not repeat over octaves! | 7 |
| Octaves | Oc | Oc | 12 |
| Just intonation | Ji | 1/1, 9/8, 5/4, 4/3, 3/2, 5/3, 15/8 ratios | 12 |
| 19 tones | 19 | Divides the octave in 19 equal steps | n.a. |
A long press on the encoder allows you seeing the full name of the mode/scale selected.
The Pentatonic scale covers both major and minor variations because Pentatonic Minor is the same as Pentatonic Major when the tonic starts 3 semitones lower. So, retuning the base note and if necessary, the oscillator pitch, will do the trick.
Quantizer base note
This setting is to make the Twin Waves Quantizer match the degree of a voltage source (sequencer, keyboard, …) that generates its V/Oct CV according to predefined notes.
Suppose a keyboard that gives 1.25V when playing C1; if you apply a quantizer that expects voltage for C being 1V, the notes allowed by the quantizer scale will not match the ones on the keyboard’s keys.
Once a quantizer is active, it is possible to set its base note. The base note determines which voltage level will be the start point of the scale selected. In other words, the base note setting transposes the scale that checks the incoming volts; it does not transpose the oscillator.
If the base note for the scale is zero Volts, setting the base note 6 semitones higher will put it at 0.5V (1 V x 6/12). Now, to accept a voltage that should be a C, you need 0.5V. Then to actually hear a C, you must tune the coarse and fine pots as needed.
A long press on the Qtz/Clk button displays the base note setting. It can be edited with the encoder in the usual way.
The base note can also be changed dynamically by setting the FM/AM jack to base note mode and feeding it with a voltage. In such use, the base note voltage complies with 1 V/Oct.
Root note and Base Note for the musically inclined techie
In the quantizer, the root note is always indicated as a C. Moving it to another degree is done by turning the coarse knob. This transpose happens after the quantize operation.
While the Base Note setting can give some transpose side effects, it is different in that it tunes the root note on the voltage input side of the quantizer, before the quantize operation occurs.
This is why Base Note had to have another name than Root note.
If you don’t know what to do with Base Note, it is most likely because you don’t need touching it.
The need arises when melodic CV generators do not play what they should when passed through a Twin Waves quantizer. This is because the scale of the CV generator is already defined as a set of voltages whose “Root note/voltage” is higher/lower than the one the Twin Waves expects at its V/Oct input.
The [square] 1 jack
This output provides a square wave at half the frequency of out1. It can be used to be audio mixed but also conveniently provides a clean wave for synchronizing a slave oscillator.
LFO
Overall presentation
In LFO mode, the oscillator can be resynchronized (restarting of wave phase without affecting the cycle duration) or fully clock-synchronized (the rate is defined by external clocking).
The oscillator 1 offers two additional features:
- The amplitude of the output signal can be voltage controlled (AM)
- Trigger pulses are available on the [square] 1 output in addition to the main wave output
The LFO signals generated belong to one of the two following categories:
Cyclic signal algorithms
The most known usage of an LFO is to generate repeated waves. The triangle, square and sine offered here can all be modulated in shape or phase ratio, thus replacing many fixed waves such as saw and pulse. Moreover, these waves can be synchronized, which means phase restarted by an external triggering.
Another regularly timed signal is made of random level steps generated with a sample and-hold circuit clocked by an LFO and fed with noise; a function usually labelled S/H or S&H.
Less common is the vector generation. At each step, the current level defined randomly will progressively reach the next level also defined randomly. The end result is some kind of noise too slow to be heard but very interesting when modulating otherwise static sounds.
Aperiodic signal algorithms
The Twin waves’ LFOs offer algorithms where the duration between events is irregular. This is what is called aperiodic signals.
The parameter knob and jack control the degree of timing randomness, from perfectly cyclic to widely irregular.
The aforementioned vectors and S/H algorithms each exist in their aperiodic variation.
LFO algorithms table
| Icon | Algorithm | Parameter | Parameter effect |
![]() | Saw/triangle | Slope | Wave shaping between triangle and saw |
![]() | Square/pulse | PWM | Wave shaping between square and pulse |
![]() | Sine | Phase mod | Wave symmetry |
![]() | Brownian S/H | Random levelmaximum deviation | Randomness delta between 0 to 100% |
![]() | Randomly timed S/H | Time randomness | Spacing regularity, cyclic to random(Levels are always 100% random) |
![]() | Brownian vectors | Random levelmaximum deviation | Randomness delta between 0 to 100% |
![]() | Randomly timed vectors | Time randomness | Spacing regularity, cyclic to random(Levels are always 100% random) |
V/Oct input jacks
These are meant to bring a control voltage that determines the frequency of the LFO and respond to V/2F, thus doubling/dividing the speed for every additional volt up/down. With external clock active, the V/Oct input controls the div/mult ratio (see further).
In LFO mode, the V.Oct inputs always drive their related section.
Clock & Sync – Sync/Clk jack
The LFO can be controlled by signals entering the Sync/Clk jack. The synchronization and external clocking functions are exclusive; only one of these can be active within a given section. With LFOs in both sections, it is allowed having one of them with its Sync active, while the other is set to external clocking. Both will obey to the same external signal.
Internal/external clocking – Qtz/Clk button
The default use of an LFO is to be the master of its rate. The rate is controlled by the Coarse knob and V.Oct input. Alternatively, the Twin waves LFO can be synchronized to an external clock or any periodic trigger/gate/LFO signal. Moreover, it is possible to define a ratio between that external cyclic signal and the rate of the Twin Waves LFO.
Briefly pressing the Qtz/Clk button enters the LFO clock settings. The options are: internal clock (ic) and external clock (xc). These are selected and validated by the encoder.
When external is selected, the Qtz/Clk LED will be on. Now, instead of setting the rate, the Coarse pot allows selecting the multiply or divide ratio applied to the incoming clock.
The rate is defined by the time elapsed between consecutive incoming clock ticks. Clocks ticks spaced several minutes apart can lead to cycles of several hours when divided by 64.
A voltage brought to the V/Oct jack is added to the Coarse knob setting to determine the division/multiplication ratio applied.
| Multiplication and division ratios | |
| 16x | /1.5 |
| 12x | /2 |
| 9x | /3 |
| 8x | /4 |
| 6x | /6 |
| 4x | /8 |
| 3x | /9 |
| 2x | /12 |
| 1.5x | /16 |
| 1x | /32 |
| /48 | |
| /64 | |
When activating external clocking, the Sync function within the same section is unavailable.
Synchronization – Sync button
With sync active, every trigger/gate signal brought to the Sync/Clk jack will instantly start a new LFO cycle.
Pressing the sync button opens the sync setting menu. Turning the encoder allows you to apply or not the sync signal from the sync jack. With cyclic algorithms, you can choose between rising edges, falling edges, or both. Random algorithms only allow rising edge synchronization.
Pressing again the sync button or the encoder will validate your choice. The Sync/Clk LED is steady on when synchronization is enabled.
When activating Sync, external clocking in the same section is not available.
Keep in mind that the sync jack being shared by the two oscillators, you have to enable/disable its use in the adequate section.
FM/AM jack & Level knob
The CV in at this jack adds up with the setting of the (Fine/) Level knob to control the amplitude of LFO 1. Negative voltages can close down a level set up with the knob. LFO 2 only offers knob control.
The [square] 1 jack
This jack issues a short trigger pulse at the beginning of every wave cycle. It can be used to clock external devices. It is particularly useful when using the random timing algorithms.
Single button use
| Button | Short press | Long press |
| Osc 2 | Toggles the panel between Osc 1 & 2 | V/Oct jacks configuration editing |
| LFO/AM | Toggles between VCO & LFO modes | FM/AM jack usage editing |
| Qtz/Clk | · Quantizer settings when VCO· Clock settings when LFO | Quantizer base note selection when quantizer is active |
| Sync | Sync settings | Relative/Absolute setting with Self-Syncalgorithms |
Dual button use
| Combo | Function |
| Osc 2 + Sync | Display the firmware revision and calibration status |
| Qtz/Clk + Sync | Lock/unlock the tuning pots in the current VCO + access to Octave selection |
Dual button – before powering on
| Combo | Function |
| Osc 2 + Sync | Prepare for firmware update |
| LFO/AM + Qtz/Clk | Reset to factory default settings |
Summary of LED indications
VCO mode
When LFO/AM red LED is (mostly) off
| LED | Off | On | Blink | Pulse | Doublepulse | Triple pulse | |
| Osc2 | Blue | VCO 1selected | VCO 2selected, | EditingV/Oct jacks | V/Oct =Added | V/Oct =Offset | |
| LFO/AM | Red | VCO,FM jack= BZX | See LFO mode | Editing FM jack | FM jack = Lin FM | FM jack = AM (VCA) | FM jack =Qtz base note |
| Qtz/Clk | Yel | Qtz = on | Editing Qtz | ||||
| Sync | Green | Ext sync= on | Editing Syncalgos | Slave osc isabsolute | |||
| Algo | Blue | Select Algo | FM jack =Algo | ||||
LFO mode
When LFO/AM red LED is (mostly) on
| LED | Off | On | Blink | Pulse | |
| Osc2 | Blue | LFO 1 selected | LFO 2 selected | ||
| LFO/AM | Red | See VCO mode | LFO, FM jack = AM | Cycle start | |
| Qtz/Clk | Yel | Ext clock = on | Editing clock | ||
| Sync | Green | Ext sync = on | Editing sync | ||
| Algo | Blue | Select Algo | |||
Potentiometer LEDs
| LED | Off | On | Pulse | Double pulse | |
| Pot LEDs | White | Knob <> setting | Knob = setting | Knobs locked | Octave select |
Output LEDs
Output white LEDs follow the shape of the signal, where LED off = max negative, and full on = max positive. Beware that this indication is independent from the actual amplitude of the signal coming out of the jack! (due to VCA or level knob)
The Sqr1 blue LED follows the signal coming out: off = -5V, on = +5V
Troubleshooting
Here is a shortlist of unexpected behaviors due to particular settings.
Remember that when in doubt of any setting, a long press on the encoder will scroll a help text.
Factory reset
In case you’re completely lost with the settings or want to start with fresh out-of-box settings, there is a factory default reset function. Hold the LFO and Qtz buttons before powering up. Once you see the scrolling message, you can release the buttons.
The tuning potentiometers do not respond
Pot locking is engaged. See chapter: Locking the shared potentiometers Beware that locking the tuning pots is a separate setting for each section!
No sound out of VCO1
The FM/AM jack is configured for VCA and there’s no positive voltage coming in. See chapter: FM/AM/… jack.
No signal in LFO mode
- The out level is closed; turn the Fine/Level pot up with the pot’s white LED being on
- There is a negative voltage on the FM/AM jack
LFO is stuck
The Qtz/Clk LED is on; the LFO expects an external clock which is missing or so much divided that it seems stopped.
See chapter: Internal/external clocking – Qtz/Clk button
The normalled signal seems missing
If the signal source is in LFO mode, its Fine/Level knob is maybe closed.
If the source is VCO1 with VCA active, it may lack a CV to open its VCA.
VCO tracking is odd
- VCOs play according to strange transpose relation. V/Oct setting is put to added or offset. See chapter: V/Oct input jacks
- You have engaged some unusual quantizer scale. See chapter: Quantizer – Qtz/Clk button
- You are using a poorly designed buffered multiple
- You are using a passive multiple and the driving module is not linear over its entire voltage range
The sound or LFO is not what it should be
Maybe one or more of the modulation pots is open and brings a signal from the other oscillator due to normalling.
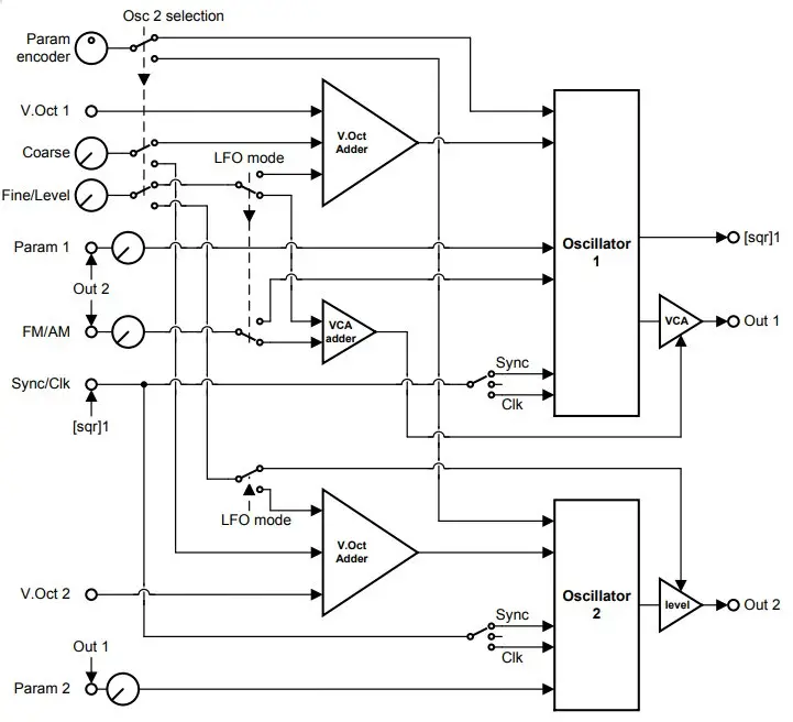
Overall topology
The drawing does not account for the fact that shared settings are maintained while switching the controls between OSC1 and OSC2.
For simplification there is no representation of the additional virtual modules that are part of the various algorithms (VCF, Ring modulator, Noise, additional oscillators) nor the quantizers.
Neither are represented the routing due to the various V.Oct input modes; only the Separate mode is shown.

Specifications
Mechanical
| Dimensions | mm | inches | Eurorack compliance |
| Height | 128.40 | 5.06 | 3HE |
| Width | 40.40 | 1.59 | 8HP |
| Depth behind panel (no supply cable inserted) | 21.00 | 0.83 |
Weight 73 grams/2.58 ounces (module only), 170 grams/6.0 ounces (boxed)
Supply
The supply socket is protected against reverse insertion.
| Supply rail | Current draw |
| +12V | 52 mA |
| -12V | 17 mA |
| +5V | 0 mA |
Input/output
All inputs and outputs can withstand signals between -12V and +12V without harm.
| Jack | Effective voltage range received or generated |
| V.Oct inputs | -4V to +6V |
| Param and AM/FM inputs | -3.75V to +3.75V min for full range |
| Sync/Clk input | +1.5V min for triggering |
| Outputs | -5 to +5V nominal |
Signals
| Parameter | Values |
| Fundamental frequency range in VCO mode | 10Hz to 10KHz = over 10 octaves |
| VCO frequency range (incl. harmonics) | DC to 20KHz |
| LFO frequency range (internal / external clocking) | 2 minutes to 2KHz / several days to 2KHz |
| Input and output conversion | 16-bit ADCs, 24-bit 96KHz DACs |
Packing list
The box contains:
- Twin Waves MKII module
- 4x M3 black mounting screws + washers
- Eurorack-compliant 16/10 pin supply cable
Klavis products, including PCBs and metalwork, are designed and manufactured in Europe.














































