David Clark H3312 Wireless Headset Instruction Manual
PARTS LIST MODEL H3312

| No | Description | Part No |
| 1 | Dome, Right | 11353P-24 |
| 2 | Earseal (pair) | 18316G-02 |
| 3 | Dome Filter | 25629P-03 |
| 4 | Screws (10/pk) | 13180P-03 |
| 5 | Earphone Assembly | 10376G-17 |
| 6 | Dome Filter | 26475P-02 |
| 7 | Retaining Ring (10/pk) | 00009M-03 |
| 8 | Headpad Assembly | 10133G-41 |
| 9 | Overhead Cord Ki | 22607G-01 |
| 10 | Dome, Left | 11353P-23 |
| 11 | Comm Cord Assembly Kit | 18028G-11 |
| 12 | Clamp (10/pk) | 24433P-10 |
| 13 | Microphone Bracket Assy Kit | 18317G-02 |
| 14 | Cushion, Mic Shield Assy | 18417G-02 |
| 15 | Mic Shield Filter (1 each) | 24653P-02 |
| 16 | Microphone DC-1A | 12948G-15 |
| 17 | Microphone Shield | 11389P-14 |
| 18 | Microphone Cord Assembly | 18315G-02 |
| 19 | Push-To-Talk Switch | 26619P-29 |
| 20 | Shield Assy with Microphone | 8226G-19 |
| 21 | Dome Stop | 15097P-01 |
| 22 | Headband Spring | 25630P-01 |
| 23 | Stirrup Assembly | 22378G-01 |
| 24 | PCB Assembly | 18289G-13 |
| 25 | Screen, Wind, Mic | 40062G-06 |
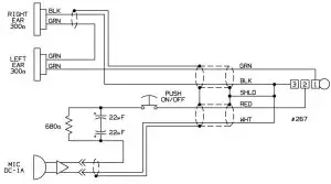
ELECTRICAL SCHEMATIC MODEL H3312




















