Traynor YBA200 All Tube Bass Amplifier

This lightning flash with an arrowhead symbol, within an equilateral triangle, is intended to alert the user to the presence of uninsulated “dangerous voltage” within the product’s enclosure that may be of sufficient magnitude to constitute a risk of electric shock to persons.

The DO NOT STACK symbol is intended to alert the user that the product shall not be vertically stacked because of the nature of the product.
FOLLOW ALL INSTRUCTIONS
Instructions pertaining to a risk of fire, electric shock, or injury to a person
CAUTION: TO REDUCE THE RISK OF ELECTRIC SHOCK, DO NOT REMOVE COVER (OR BACK). NO USER SERVICEABLE PARTS INSIDE. REFER SERVICING TO QUALIFIED SERVICE PERSONNEL. THIS DEVICE IS FOR INDOOR USE ONLY!
INSTALLED BATTERY PACKS SHALL NOT BE EXPOSED TO EXCESSIVE HEAT SUCH AS SUNSHINE, FIRE OR THE LIKE.
Read Instructions: The Owner’s Manual should be read and understood before operation of your unit. Please, save these instructions for future reference and heed all warnings.
Cleaning: Clean only with dry cloth.
Packaging: Keep the box and packaging materials, in case the unit needs to be returned for service.
Warning: To reduce the risk or fire or electric shock, do not expose this apparatus to rain or moisture. Do not use this apparatus near water!Warning: When using electric products, basic precautions should always be followed, including the following:
Power Sources
Your unit should be connected to a power source only of the voltage specified in the owners manual or as marked on the unit. This unit has a polarized plug. Do not use with an extension cord or receptacle unless the plug can be fully inserted. Precautions should be taken so that the grounding scheme on the unit is not defeated. An apparatus with CLASS I construction shall be connected to a Mains socket outlet with a protective earthing connection. Where the MAINS plug or an appliance coupler is used as the disconnect device, the disconnect device shall remain readily operable.
Hazards
Do not place this product on an unstable cart, stand, tripod, bracket or table. The product may fall, causing serious personal injury and serious damage to the product. Use only with cart, stand, tripod, bracket, or table recommended by the manufacturer or sold with the product. Follow the manufacturer’s instructions when installing the product and use mounting accessories recommended by the manufacturer. Only use
attachments/accessories specified by the manufacturer.
Equipment that is suspended overhead must use a secondary safeguard to prevent personal injury in the event the primary mounting mechanism fails. Safety eyebolts attached to the equipment and galvanized steel wire can be used together to implement a failsafe mounting thus ensuring the safety of the equipment and anyone positioned below the equipment.
Improper installation can result in bodily injury or death. If you are not qualified to attempt the installation get help from a professional structural rigger.
Note: Prolonged use of headphones at a high volume may cause health damage to your ears.
The apparatus should not be exposed to dripping or splashing water; no objects filled with liquids should be placed on the apparatus.
Terminals marked with the “lightning bolt” are hazardous live; the external wiring connected to these terminals require installation by an instructed person or the use of ready made leads or cords.
Ensure that proper ventilation is provided around the appliance. Do not install near any heat sources such as radiators, heat registers, stoves, or other apparatus (including amplifiers) that produce heat.
No naked flame sources, such as lighted candles, should be placed on the apparatus.
Power Cord
Do not defeat the safety purpose of the polarized or grounding-type plug. A polarized plug has two blades with one wider than the other. A grounding type plug has two blades and a third grounding prong. The wide blade or the third prong are provided for your safety. If the provided plug does not fit into your outlet, consult an electrician for replacement of the obsolete outlet. The AC supply cord should be routed so that it is unlikely that it will be damaged. Protect the power cord from being walked on or pinched particularly at plugs. If the AC supply cord is damaged DO NOT OPERATE THE UNIT. To completely disconnect this apparatus from the AC Mains, disconnect the power supply cord plug from the AC receptacle. The mains plug of the power supply cord shall remain readily operable.
Unplug this apparatus during lightning storms or when unused for long periods of time.
Service
The unit should be serviced only by qualified service personnel. Servicing is required when the apparatus has been damaged in any way, such as power-supply cord or plug is damaged, liquid has been spilled or objects have fallen into the apparatus, the apparatus has been exposed to rain or moisture, does not operate normally, requires battery pack replacement or has been dropped. Disconnect power before servicing!
IMPORTANT SAFETY INSTRUCTIONS
The Lightning Flash with arrowhead symbol within an equilateral triangle, is intended to alert the user to the presence of uninsulated “dangerous voltage” within the product enclosure that may be of sufficient magnitude to constitute a risk of shock to persons.
The exclamation point within an equilateral triangle is intended to alert the user to the presence of important operating and maintenance (servicing) instructions in the literature accompanying the product.
- Read these instructions.
- Keep these instructions.
- Heed all warnings.
- Follow all instructions.
- Do not use this apparatus near water.
- Clean only with dry cloth.
- Do not block any ventilation openings. Install in accordance with the manufacturer’s instructions.
- Do not install near any heat sources such as radiators, heat registers, stoves, or other apparatus (including amplifiers) that produce heat.
- Do not defeat the safety purpose of the polarized or grounding-type plug. A polarized plug has two blades with one wider than the other. A grounding type plug has two blades and a third grounding prong. The wide blade or the third prongs are provided for your safety. If the provided plug does not fit into your outlet, consult an electrician for replacement of the obsolete outlet.
- Protect the power cord from being walked on or pinched particularly at plugs, convenience receptacles, and the point where they exit from the apparatus.
- Only use attachments/accessories specified by the manufacturer.
- Use only with the cart, stand, tripod, bracket, or table specified by the manufacturer, or sold with the apparatus. When a cart is used, use caution when moving the cart/apparatus combination to avoid injury from tip-over.
- Unplug this apparatus during lightning storms or when unused for long periods of time.
- Refer all servicing to qualified service personnel. Servicing is required when the apparatus has been damaged in any way, such as power-supply cord or plug is damaged, liquid has been spilled or objects have fallen into the apparatus, the apparatus has been exposed to rain or moisture, does not operate normally, or has been dropped.
WARNING:
- To reduce the risk of fire or electric shock, do not expose this apparatus to rain or moisture and objects filled with liquids, such as vases, should not be placed on this apparatus.
- To completely disconnect this apparatus from the ac mains, disconnect the power supply cord plug from the ac receptacle.
- The mains plug of the power supply cord or appliance coupler shall remain readily accessible.
CAUTION
TO PREVENT ELECTRIC SHOCK HAZARD, DO NOT CONNECT TO MAINS POWER SUPPLY WHILE GRILLE IS REMOVED.

The Traynor YBA200
Thank you for choosing the Traynor YBA200 All-Tube Bass Amplifier. You are about to revisit one of the best quality-of-sound instrument amplifiers ever built.
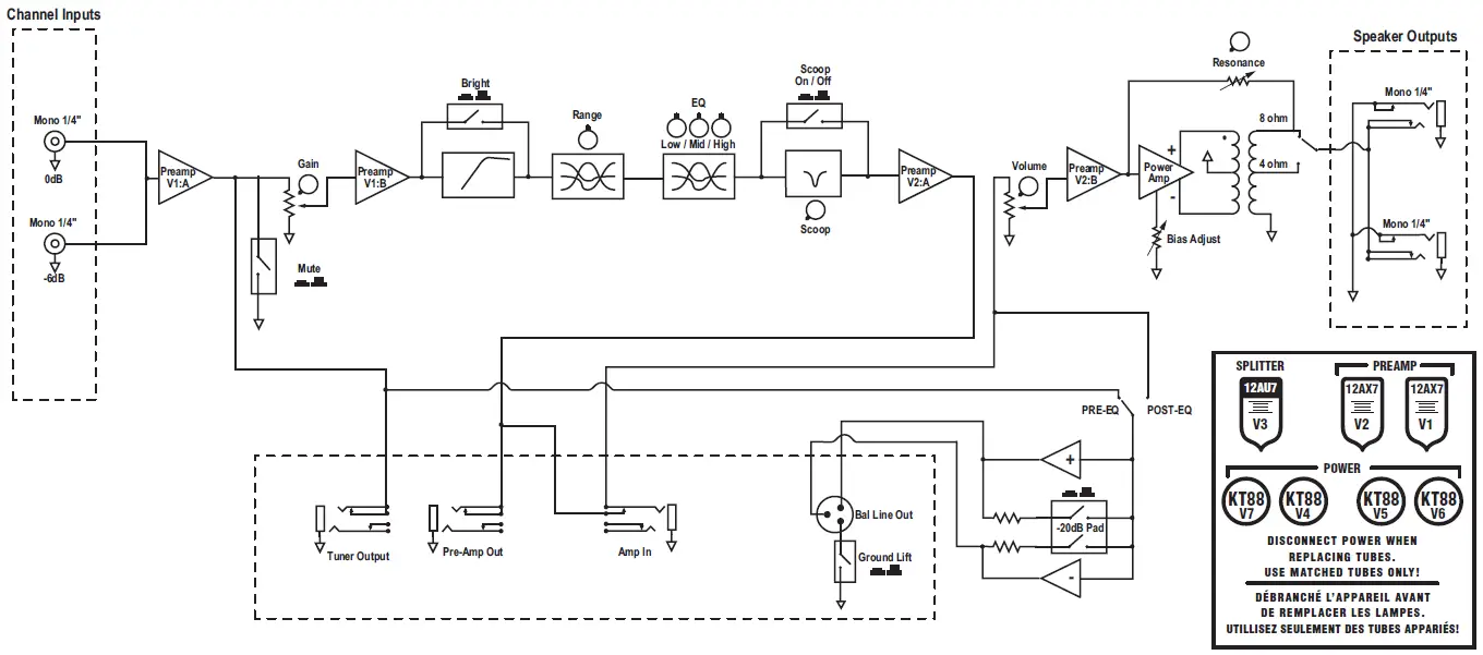
The YBA200 is truly an evolution of technology and in true Traynor all tube tradition, no semiconductors are in the signal path. The YBA200 features capabilities such as a Resonance control, which adjusts the damping factor at the amplifier’s output stage (allowing the player to take full advantage of the tonal capabilities of instrument speaker cabinets). Modern technologies, such as specially designed toroidal transformers provide increased reliability and real vintage tube sound, without the heavy weight usually associated with vintage tube amplifiers. Bottom line, the YBA200 has real vintage tube sound, no compromises, and no excuses.
Features
- Two 12AX7 pre-amp tubes, a 12AU7 phase-splitter, and four KT88 power output tubes staying true to the all tube signal path Traynor philosophy. Class A/B amplification.
- Variable-range 3-band passive tone stack EQ with Scoop and Resonance Controls
- Unity gain, with a true balanced D.I./Line output. Selectable Pre-EQ or Post-EQ, –20 dB pad (and Ground Lift).
- Pre-Amp Out and Power Amp Input jacks. These jacks provide direct access to the YBA200’s signal chain so you may slave out, or slave into, another amp; or you can use these jacks as an effects loop (for professional-grade signal processing equipment).
- Tuner Out jack and Mute switch.
- Extremely lightweight due to specially designed toroidal transformers.
- Power and Standby
Due to the nature of vacuum tubes, we suggest the YBA200 be powered up for a few minutes prior to using. This will allow the tubes to warm up. The pilot light glows red when the amplifier is engaged; it glows amber when in Standby mode.
Note: Before powering up and disengaging the Standby switch make sure speaker cabinets are connected to the output jacks.
When the amplifier is warmed up, disengage the Standby switch and get ready to experience the classic tone of a Traynor Bassmaster All-Tube Amplifier.
Note: It’s also recommended to leave the amplifier powered up during set breaks, The Standby switch cuts all outputs from the preamp and power amplifier. - 0dB / Passive and -6dB / Active Inputs
The YBA200 is equipped with 2 input jacks. The 0 dB/Passive input feeds the first tube input-stage directly while the –6 dB/Active input applies a pad to it. The –6 dB input is usually used for bass guitars that have active pick-ups, or extremely hot levels. - Tuner Output & Mute
The YBA200 features a ¼-inch Tuner Output jack to enable direct connection with a tuner without affecting the sig-nal path into your amplifier. When the switch is depressed the Tuner Out jack receives signal while the power amplifier and the D.I./Line Output are muted. This allows you to tune your instrument without affecting the sound going to the speaker cabinet, control board or PA. - Gain Control
The Gain control is placed immediately after the first tube-stage and is used in conjunction with the Master volume control to help achieve the proper sound and feel. This control also allows the capability of giving a warm overdriven tube sound when turned up (even at low volume levels). - 3-Band Equalization and Range
The YBA200 features a vintage passive tone stack consisting of traditional Treble, Bass and Mid Controls. Additionally, the tone stack is equipped with a Range control; this adjusts the frequency range for the Treble, Bass and Mid controls.
Tech Note: The YBA200 has been fitted with a traditional passive tone stack. This allows the tubes to generate natural sounding harmonics when driven into saturation. Active tone controls can generate unwanted harmonics when clipping interrupts the feedback loop in the amplifier. Passive tone controls are always subtractive, which means they can only reduce the gain in their specific frequency ranges. Active tone controls, on the other-hand, are wrapped around an amplifier and will provide gain boost when the controls are turned past the middle position. - Bright Switch
The Bright switch provides a small amount of treble boost for added presence. - Scoop Switch and Control
The YBA200 is equipped with a defeatable Scoop control to help accentuate deep bass and treble frequencies. Maximum midrange scoop is achieved by turning the control fully clockwise. - Resonance Control
The Resonance control is placed on the output stage of the power amplifier and controls the amount of low fre-quency damping. Setting the control clockwise reduces the damping factor and allows the resonance of the speaker cabinet to be more pronounced.
Note: Setting the control counter-clockwise will increase the damping factor and produce a tighter sound. - Master Volume
The Master control adjusts the overall output level of the amplifier. The level being sent to the Balanced Line Output is not affected allowing the signal at the mixing console to be unaffected by adjustments during performance. - Pre-Amp Out and Amp In
The Pre-Amp Out and the Power Amp Input jacks provide versatility not usually associated with vintage tube amplifi-ers. The Pre-Amp Out jack can be used to slave another YBA200 or as an effects send. The Power Amp Input goes directly to the YBA200’s power amplifier, bypassing the pre-amp, which allows a perfect effects return. The Power Amp Input also lets the YBA200 be a true slave from another pre-amp.
Note: The output signal of the Pre-Amp Out is set at 0 VU. When using the Pre-Amp Out as an effects loop it’s recommended to use professional-grade signal processing equipment (pedal effects might not have enough headroom). - Line Out XLR and Pre/Post
The YBA200 is equipped with a unity gain, balanced D.I./Line output. You can select a direct, clean signal (Pre-EQ setting which delivers the sound directly to the Balanced Line Out) or tap the signal after the pre-amp (Post-EQ). Both signals are routed to the Balanced Line Out before the Master volume. A Ground Lift (lifts Pin 1 of the XLR) and –20 dB attenuation switch are also provided to help when routing signals directly to other equipment or mixing consoles. - Speaker Impedance Switch and Output
Extension speaker cabinets are connected using the Speaker ¼-inch output jacks. Connections to these jacks are in parallel. Using the Speaker Load switch, the output of the YBA200 can be optimized to provide the rated full power (200 watts) for selected loads (8-ohms or 4-ohms).
Note: As long as the total speaker load is not lower than 2-ohms, Speaker Load settings of 4-ohms or 8-ohms are interchangeable. Choose the setting that sounds best to you. - Tube Selection and Bias
Your YBA200 is supplied with a set of factory-matched output tubes. When tube replacement becomes necessary, replace the output tubes with a matched set to maintain the highest performance of your amplifier.
Note: When changing output tubes, a qualified technician should adjust the amplifier’s bias; readjusted for 40ma per tube (80 mV at the test points).


Specifications
- Type All Tube Bass Head
- Power @ min. impedance (Watts) 200 @ 4/8 ohms switchable
- Minimum Impedance (Ohms) 2
- Burst Power – 2 cycle 250 Watts
- Frequency Response (Hz +/-3dB) 30 – 16,000
- Hum and Noise (dB) -90db
- Input Channels 1
- Channel 1 – inputs 2 x 1/4inch
- Channel 1 – controls Gain
- Master Volume Control Yes
- Main Tone Controls Treble, Mid, Range, Bass, Scoop, Resonance
- Input Sensitivity (mV) 20
- Master Outputs Pre-amp out (Pre Master)
- Line Out (type / configuration) XLR Balanced (Pre/Post, Grnd Lift)
- Line Out Sensitivity (Vrms) 1V (100mV when -20db Pad engaged)
- Effects Loop / Location Pre-amp out, Power Amp in, Loop Thru
- Effects Return Sensitivity (Vrms) 1V
- LED Indicators Tuner Mute, Power/Standby
- External speaker output / location 2 x 1/4inch (Rear)
Impedance Selector (4/8 ohms) - Other Features Tubes: 2x12AX7, 1x12AU7, 4xKT88
Tuner output 1/4inch - Dimensions (DWH, inches) 11.5 x 22.5 x 9.5
- Dimensions (DWH, cm) 29 x 57 x 24
- Weight (lbs / kg) 44 / 20

DESIGNED AND MANUFACTURED BYYORKVILLE SOUND

CanadaTwo Year Warranty
Unlimited Warranty
Your Traynor two year unlimited warranty on this product is transferable and does not require registration with Yorkville Sound or your dealer. If this product should fail for any reason within two years of the original purchase date, simply return it to your Traynor dealer with original proof of purchase and it will be repaired free of charge.
Freight charges, consequential damages, weather damage, damage as a result of improper installation, damages due to exposure to extreme humidity, accident or natural disaster are excluded under the terms of this warranty. Warranty does not cover consumables such as vacuum tubes, bulbs or batteries beyond 90 days of original purchase. See your Yorkville dealer for more details. Warranty valid only in Canada and the United States.

Canada
Voice: (905) 837-8481
Fax: (905) 837-8746
U.S.A.
Voice: (716) 297-2920
Fax: (716) 297-3689
WEB: www.yorkville.com




















