05W Smart-Play Integration Interface
Instruction Manual
PRODUCT FEATURES
– Smart-Play Integration system allows connection of Android and other phones to the Toyota infotainment system.
– Integrates Wired/ Wireless Android Auto and CarPlay.
– Retains functionality o f the OEM backup camera if present .
– Utilizes the factory microphone for voice controls.
– Uses the factory touch screen for Smart-Play controls.
– Retains functionality o f the factory Bluetooth handsfree system.
– Optional Wired Smart-Play connection for smartphone charging.
NOTE: Video image quality i s limited t o the factory Toyota screen resolution which i s not HD quality .
PARTS INCLUDED:

DIP SWITCH SETTINGS:
| DIP | SETTING | OEM RADIO MANUFACTURER |
| 1 to 8 | OFF (ALL UP) | PIONEER |
| 3 | ON (DOWN), REST UP | FUJITSU TEN |
| 4 | ON (DOWN), REST UP | PANASONIC WITH JBL |
| 4 or 5 | ON (DOWN), REST UP NOTE: | PANAS0NIC WITHOUT JBL |
| NOTE: | IF DIP 4 OR 5 DOES NOT WORK, USE DIP 2 ON (DOWN) AND REST OFF (UP) | |
| PANASONIC RADIO ADDITIONAL DIP SWITCH SETTINGS | ||
| ADD 6 | ON (DOWN) | IF RADIO AUTOMATICALLY GOES TO SMART-PLAY MODE WITHOUT PRESSING NY BUTTONS ON THE RADIO. |
| ADD 7 | ON (DOWN) | IF RADIO HAS 6” SMALL DISPLAY |
Unplug the main harness on the module after changing the dip switch setting.

ACPTY-05W
Smart-Play Integration Interface for Select 2014-2019 Toyota Vehicles
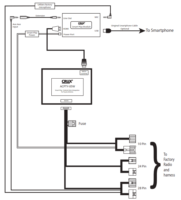
WIRING DIAGRAM:

AUDIO INPUT TO VEHICLE:
The Smart-Play audio will use the vehicle’s auxiliary input via the factory radio connector. Make sure to plug in the 3.5mm audio connector of the ACPTY-05W Audio Aux nput to the Smart-Play module “Line Out” port. See diagram on page 2. Change the factory radio “Audio Source” to “AUX” or A/V in order for the Smart-Play audio to be eard on the factory audio system. Note that the factory aux input cannot be used while in Smart-Play mode.
The ACPTY-05W utilizes the factory microphone. Make sure to plug i n the 3.5mm MIC connector of the ACPTY- O5W to the Microphone port o f the Smart-Play module. See diagram on page 2.
To retain use of the factory Bluetooth handsfree function, pair the phone to the radio. Use the steering wheel controls to pickup and hang up phone calls. Use the touch creen for Smart-Play controls .
NOTE: Answer phone calls from steering wheel control. For Android mirroring, bluetooth must be on to have audio.

Select AUX or AV for Audio source on the factory radio.
SMART-PLAY ACTIVATION:
| MODEL | RADIO MANUFCATURER | ACTIVATION |
| PRIUS | PANASONIC | DOUBLE CLICK (HALF SECOND INTERVAL) THE POWER BUTTON DOUBLE CLICK AGAIN TO RETURN TO OEM SCREEN |
| CAMRY | PIONEER | DOUBLE CLICK (HALF SECOND INTERVAL) THE POWER BUTTON DOUBLE CLICK AGAIN TO RETURN TO OEM SCREEN |
| SIENNA | PIONEER | DOUBLE CLICK (HALF SECOND INTERVAL) THE POWER BUTTON DOUBLE CLICK AGAIN TO RETURN TO OEM SCREEN |
| RAV-4 | FUJITSU TEN | DOUBLE CLICK (HALF SECOND INTERVAL) THE POWER BUTTON PRESS “AUDIO” BUTTON ONCE TO RETURN TO OEM SCREEN |
| 4RUNNER | PANASONIC | DOUBLE CLICK (HALF SECOND INTERVAL) THE POWER BUTTON DOUBLE CLICK AGAIN TO RETURN TO OEM SCREEN |
| HIGHLANDER | PANASONIC | DOUBLE CLICK (HALF SECOND INTERVAL) THE POWER BUTTON DOUBLE CLICK AGAIN TO RETURN TO OEM SCREEN |
| TACOMA | PANASONIC / JBL | DOUBLE CLICK (HALF SECOND INTERVAL) THE POWER BUTTON DOUBLE CLICK AGAIN TO RETURN TO OEM SCREEN |
| COROLLA | FUJISTU TEN | DOUBLE CLICK (HALF SECOND INTERVAL) THE POWER BUTTON PRESS “AUDIO” BUTTON ONCE TO RETURN TO OEM SCREEN |
| COROLLA | PANASONIC | DOUBLE CLICK (HALF SECOND INTERVAL) THE POWER BUTTON DOUBLE CLICK AGAIN TO RETURN TO OEM SCREEN |
| RAV-4 | FUJITSU TEN | DOUBLE CLICK (HALF SECOND INTERVAL) THE POWER BUTTON PRESS “AUDIO” BUTTON ONCE TO RETURN TO OEM SCREEN |
| PRIUS C | FUJITSU TEN | DOUBLE CLICK (HALF SECOND INTERVAL) THE POWER BUTTON PRESS “AUDIO” BUTTON ONCE TO RETURN TO OEM SCREEN |
WIRELESS CARPLAY/ WIRELESS ANDRIOD AUTO CONNECTION SETTINGS
Android Auto Wireless connection

Apple Carplay Wireless Connection

NOTE: If experiencing connection issues, allow vehicle to go to sleep and disconnect the module.
SMARTPHONE MIRRORING CONNECTION
Smartphone Mirroring Connection for Iphones
![]() | ![]() | ![]() |
| Enable Wi-Fi and connect to “ NV17W “ module | Open Control Center and Tap Screen Mirroring a. On iPhone X or later; iPad with iPadOS 13 or later: wipe own from the upper-right corner of the screen. b. On iPhone 8 or earlier or IOS 11 edge of screen | Select “ Airplay ” |
NOTE: Bluetooth must be OFF to connect to AirPlay on iPhone.
Smartphone Mirroring Connection for Androids
![]() | ![]() |
| Enable Android AutoLink | Download AutoLink Pro APP Available in t h e “Play Store” |
![]() | ![]() |
| On Autolink pro App fine the Device and Tap to Connect | Select “Start Now” |
VEHICLE APPLICATIONS
Compatible with Toyota vehicles with touch screen.
Toyota
| 2014-2019 | 4Runner |
| 2015-2018 | Avalon |
| 2014-2017 | Camry |
| 2014-2018 | Corolla |
| 2014-2019 | Highlander |
| 2015-2019 | Prius (models with JBL system will have a lower image resolution due to screen limitation) (not compatible with Prius Prime with 11.6” screen) |
| 2016-2019 | Prius c |
| 2016-2017 | Prius v |
| 2014-2018 | RAV4 |
| 2014-2019 | Sequoia |
| 2015-2017 | Sienna (models with JBL system will have a lower image resolution due to screen limitation) |
| 2016-2019 | Tacoma (models with JBL system will have a lower image resolution due to screen limitation) |
| 2014-2019 | Tundra |
| 2014-2018 | Yaris |
| 2017-2019 | 86 |
NOTE: I f the Smart-Play system is removed from the vehicle and the factory backup camera does not work, unplug the radio power connector for 5 to 10 minutes to reset he backup camera system. Some vehicles voice dial and text message funtion from the unit does not work.

TROUBLESHOOTING
*If your call audio does not use car’s bluetooth, manually change it on the phone to select the vehicle during the call, then the phone should remember the last used setting

Changing the call audio routing setting to “BLUETOOTH HEADSET” Go to Settings – Accessibility – Touch – Call Audio Routing. Keep it at “Automatic”
- IF the screen is black & not showing factory infotainment screen or the CarPlay/Android Auto Screen
– Conrm secure connection of cables to the back of radio. – Conrm connectors are not damaged, pinched, kinked or bent. - No trigger issue /No click heard when power button is double clicked.
– Check and conffrm proper connection of the Main Car Interface Harness, CAN bus board, and 30-pin Car Interface Harness.
– Check and conffrm no loose pins or damage to the harness. Green/RED LED Light should be visible from the Metal Box - When long hold is applied on MAP or Home button, black screen appears
– Confirm proper secure connection of the HDMI Cable.
– Confirm power wire is connected on the CarPlay Box. Red LED light should be visible from the CarPlay Box. - Screen image glitching or distorted
– Conrm correct dip switch setting. - Hands free call quality noise and echo
– For iPhone, confirm the phone is connected to your vehicle via Bluetooth and “Call Audio Routing setting” Keep it at “Automatic”
– For Android, confirm Bluetooth is being used for calls by observing phone’s call audio output. - No sound – Confirm AUX cable connection, which is on the HDMI side of the CarPlay Box.
– Confirm Car Media Source is in AUX mode. Confirm sound output from the phone to CarPlay module. - Siri does not recognize my voice
– Confirm Microphone jack connection (3.5mm), which is on the USB side of the CarPlay Box.
– Confirm that there are no wire damage. - Switching from Smart-Phone Mirroring to CarPlay/Android Auto
– If device is unresponsive or glitching, turn vehicle off and allow module to sleep then try again.

http://www.cruxinterfacing.com
Crux Interfacing Solutions
Chatsworth, CA 91311
phone: (818) 609-9299
fax: (818) 996-8188
www.cruxinterfacing.com


























