vellemon VMA449 Voice Record-Play Module

Introduction
To all residents of the European Union
Important environmental information about this product This symbol on the device or the package indicates that disposal of the device after its lifecycle could harm the environment. Do not dispose of the unit (or batteries) as unsorted municipal waste; it should be taken to a specialized company for recycling. This device should be returned to your distributor or to a local recycling service. Respect the local environmental rules.
If in doubt, contact your local waste disposal authorities.
Thank you for choosing Velleman! Please read the manual thoroughly before bringing this device into service. If the device was damaged in transit, do not install or use it and contact your dealer.
Safety Instructions
Read and understand this manual and all safety signs before using this appliance. Indoor use only. This device can be used by children aged from 8 years and above, and persons with reduced physical, sensory or mental capabilities or lack of experience and knowledge if they have been given supervision or instruction concerning the use of the device in a safe way and understand the hazards involved. Children shall not play with the device. Cleaning and user maintenance shall not be made by children without supervision.
General Guidelines
- Refer to the Velleman® Service and Quality Warranty on the last pages of this manual.
- All modifications of the device are forbidden for safety reasons. Damage caused by user modifications to the device is not covered by the warranty.
- Only use the device for its intended purpose. Using the device in an unauthorised way will void the warranty.
- Damage caused by disregard of certain guidelines in this manual is not covered by the warranty and the dealer will not accept responsibility for any ensuing defects or problems.
- Nor Velleman nv nor its dealers can be held responsible for any damage (extraordinary, incidental or indirect) – of any nature (financial, physical…) arising from the possession, use or failure of this product.
- Keep this manual for future reference.
What is Arduino®
Arduino® is an open-source prototyping platform based in easy-to-use hardware and software. Arduino® boards are able to read inputs – light-on sensor, a finger on a button or a Twitter message – and turn it into an output – activating of a motor, turning on an LED, publishing something online. You can tell your board what to do by sending a set of instructions to the microcontroller on the board. To do so, you use the Arduino programming language (based on Wiring) and the Arduino® software IDE (based on Processing). Surf to www.arduino.cc and www.arduino.org for more information.
Overview
General
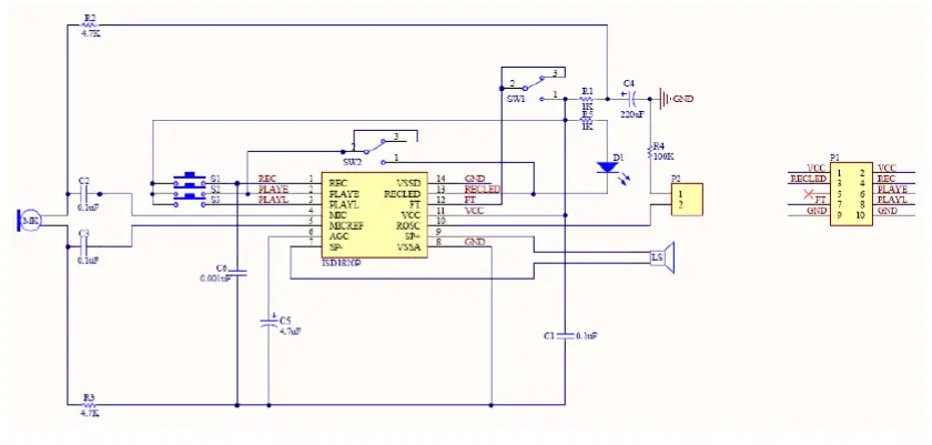
The VMA449 is a voice-recording module based on the ISD1820 chip, which is a multiple message record/playback device. It offers single-chip voice recording, non-volatile storage, and playback capability for 8 to 20 seconds. The VMA449 can be controlled by the onboard push buttons or by a microcontroller such as Arduino®.
Features
- Push-button interface, playback can be edge- or level-activated
- Automatic power down mode
- On-chip 8 Ω speaker driver
- Single 3 to 5 V power supply
- Can be controlled manually or by MCU
- Sample rate and duration can be changed by placing a resistor instead of jumper-cap P2
- Default recording time of 10 seconds
- Dimensions: 37 x 54 mm
Timing Table
| Rosc (R4 + P2) | Duration | Sample rate | Bandwidth |
| 80 kΩ | 8 s | 8.0 kHz | 3.4 kHz |
| 100 kΩ | 10 s | 6.4 kHz | 2.6 kHz |
| 120 kΩ | 12 s | 5.3 kHz | 2.3 kHz |
| 160 kΩ | 16 s | 4.0 kHz | 1.7 kHz |
| 200 kΩ | 20 s | 3.2 kHz | 1.3 kHz |
Overview

- MIC – Microphone input. The microphone input transfers its signals to the on-chip amplifier.
- REPEAT – Loop play the recorded sounds.
- ISD1820 – Record/playback chip.
- FT – Feed Through. This mode connects the speaker driver to the microphone amplifier.
- Lead out header – VCC (3-5VDC)/LED/NC/FT/GND – VCC/REC/PLAYE/PLAYL/GND.
- P2 – Default short connection Rosc to 100 kΩ resistor R4, which means the record duration is 10 seconds.
- PLAYL – Playback, level activated. When this input transits from LOW to High a playback cycle is initiated.
- PLAYE – Playback, edge-activated. When a HIGH going transition is detected the recorded message will be played until the end of the recording.
- REC – The REC input is an active HIGH record signal, the device records whenever REC is high. REC takes precedence over either PLAYL or PLAYE.
- Speaker outputs – The SP+ and SP- provide direct drive for an 8Ω loudspeaker, or can also be used to connect to an amplifier (for example VMA408).
Operating Guide
- Hold the REC button to record. The REC LED (D1) will light. Releasing the REC button will stop the recording.
- Select the playback mode:
- PLAYE: push one time and the full recording will be played.
- PLAYL: the recording plays as long as the button is pushed.
- REPEAT: move this sliding switch to the other position and the recording will continue playing time after time.
- FT mode: move this switch to the other position, all the sound captured by the MIC will go directly.
Schematic

Use this device with original accessories only. Velleman nv cannot be held responsible in the event of damage or injury resulting from (incorrect) use of this device. For more info concerning this product and the latest version of this manual, please visit our website www.velleman.eu. The information in this manual is subject to change without prior notice.
© COPYRIGHT NOTICE
The copyright to this manual is owned by Velleman nv. All worldwide rights reserved. No part of this manual may be copied, reproduced, translated or reduced to any electronic medium or otherwise without the prior written consent of the copyright holder.
Velleman® Service and Quality Warranty
Since its foundation in 1972, Velleman® acquired extensive experience in the electronics world and currently distributes its products in over 85 countries.
All our products fulfil strict quality requirements and legal stipulations in the EU. In order to ensure the quality, our products regularly go through an extra quality check, both by an internal quality department and by specialized external organisations. If, all precautionary measures notwithstanding, problems should occur, please make appeal to our warranty (see guarantee conditions).
General Warranty Conditions Concerning Consumer Products (for EU):
- All consumer products are subject to a 24-month warranty on production flaws and defective material as from the original date of purchase.
- Velleman® can decide to replace an article with an equivalent article, or to refund the retail value totally or partially when the complaint is valid and a free repair or replacement of the article is impossible, or if the expenses are out of proportion. You will be delivered a replacing article or a refund at the value of 100% of the purchase price in case of a flaw occurred in the first year after the date of purchase and delivery, or a replacing article at 50% of the purchase price or a refund at the value of 50% of the retail value in case of a flaw occurred in the second year after the date of purchase and delivery.
Not covered by warranty:
- all direct or indirect damage caused after delivery to the article (e.g. by oxidation, shocks, falls, dust, dirt, humidity…), and by the article, as well as its contents (e.g. data loss), compensation for loss of profits;
- consumable goods, parts or accessories that are subject to an aging process during normal use, such as batteries (rechargeable, non-rechargeable, built-in or replaceable), lamps, rubber parts, drive belts… (unlimited list);
- flaws resulting from fire, water damage, lightning, accident, natural disaster, etc.…;
- flaws caused deliberately, negligently or resulting from improper handling, negligent maintenance, abusive use or use contrary to the manufacturer’s instructions;
- damage caused by a commercial, professional or collective use of the article (the warranty validity will be reduced to six (6) months when the article is used professionally);
- damage resulting from an inappropriate packing and shipping of the article;
- all damage caused by modification, repair or alteration performed by a third party without written permission by Velleman®.
- Articles to be repaired must be delivered to your Velleman® dealer, solidly packed (preferably in the original packaging), and be completed with the original receipt of purchase and a clear flaw description.
- Hint: In order to save on cost and time, please reread the manual and check if the flaw is caused by obvious causes prior to presenting the article for repair. Note that returning a non-defective article can also involve handling costs.
- Repairs occurring after warranty expiration are subject to shipping costs.
- The above conditions are without prejudice to all commercial warranties.
The above enumeration is subject to modification according to the article (see article’s manual).




















