Payne Arduino DIY Remote Control
Transmitter Manual
Overview
Payne DIY Remote Control Transmitter is designed by Payne Pan as for learning and simple DIY. Now it evolves Version 4, V4 based on Arduino Nano, Nano have usb-ttl chip on board , so It is more convenient for uploading firmware, V4 use 1S Li-Po as battery instead of using 4 AAA batteries; and more features are added
- Reset settings
- Calibrate sticks
- Adjust limits for 1-4 channels
Payne Open Source RC only output PPM, and it has no RF module, you can use other Tx module or self-made one (such as “Multi Protocol TX” module) Since it is for study, no license, nor warranty granted. Open the source in Arduino IDE, chose board “Arduino Pro or Pro min”. processor as “ATmega 328p(5v,16M)”,then you can compile and upload the firmware. Hope you enjoy it!




Special functions



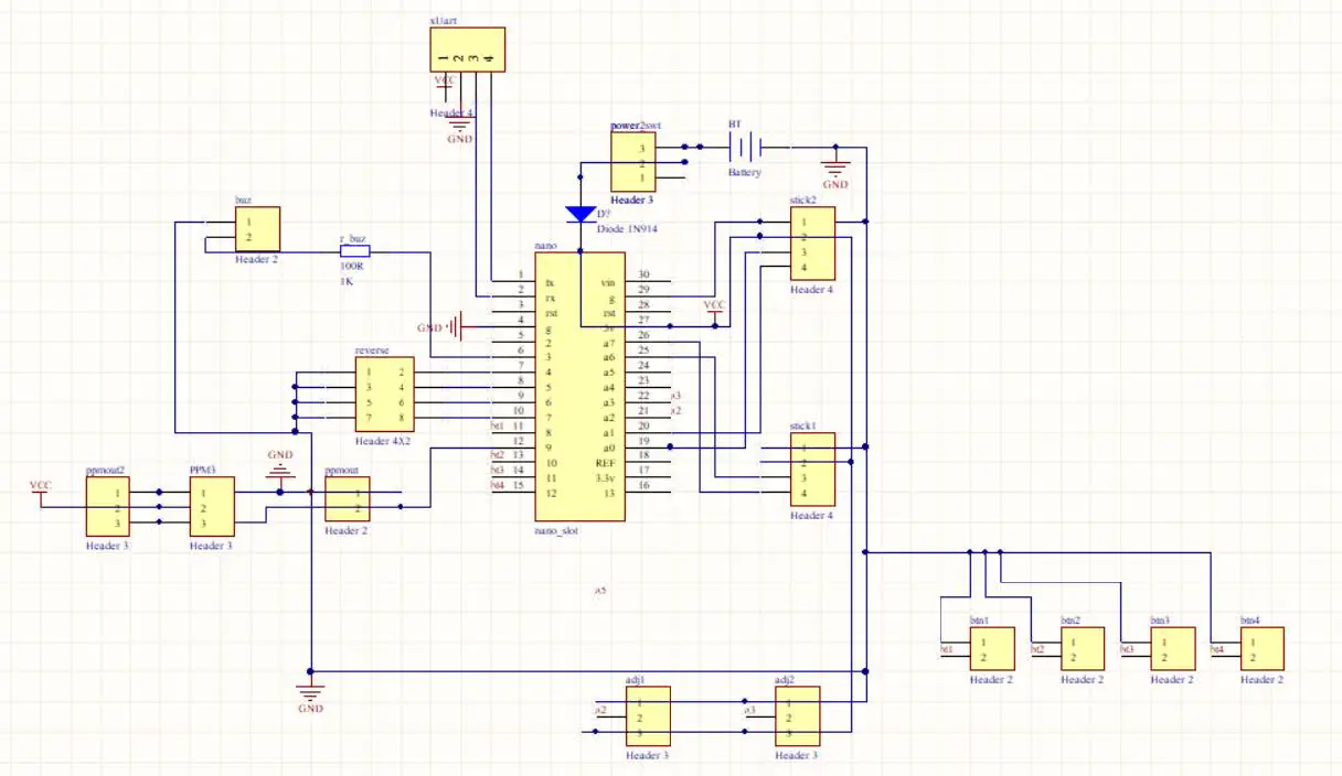
Sch and PCB


Source
attached below
![]()
Solder helps
DIY is interesting magic









Payne Arduino DIY Remote Control Transmitter Manual – Download [optimized]
Payne Arduino DIY Remote Control Transmitter Manual – Download

















