GS61008P-EVBHF
GaN E-HEMT Half Bridge Evaluation Board
User’s Guide
GS61008P-EVBHF E-HEMT Half Bridge Evaluation Board
DANGER!
Electrical Shock Hazard – Hazardous high voltage may be present on the board during the test and even brief contact during operation may result in severe injury or death. Follow all locally approved safety procedures when working around high voltage.
Never leave the board operating unattended. After it is de-energized, always wait until all capacitors are discharged before touching the board.
This board should be handled by qualified personnel ONLY.
PCB surface can become hot. Contact may cause burns. Do not touch!
CAUTION:
This product contains parts that are susceptible to damage by electrostatic discharge (ESD) or exposure to voltages in excess of the specified voltage. Always follow ESD prevention procedures when handling the product. Avoid applying excessive voltages to the power supply terminals or signal inputs or outputs
Introduction
The GS61008P-EVBHF Evaluation Board (EVB) allows the user to evaluate GaN Systems’ GS61008P Enhancement Mode High Electron Mobility Transistors (E-HEMTs) with the high-speed Psemi PE29101 gate driver in a half-bridge configuration. The PE29101 integrated high-speed driver is designed to control the gates of GaN Systems’ E-HEMTs. The outputs of the PE29101 are capable of providing switching transition speeds in the sub nano-second range. The EVB is controlled by an independent PWM signal, so the half-bridge topology is intended to be used as a power stage for a buck converter.
Evaluation Board Contents and Requirements
Kit Contents
The GS61008P-EVBHF includes the following hardware.
Table 1. GS61008P-EVBHF Evaluation Kit Contents
| Quantity | Description |
| 1 | GS61008P-EVBHF GaN E-HEMT evaluation board assembly |
Hardware Requirements
In order to evaluate the performance of the evaluation board, the following equipment is required:
- High speed digital oscilloscope
- Function generator (PWM)
- High voltage DC power supply
- Low voltage DC power supply
- DC test leads
Evaluation Board Assembly Overview
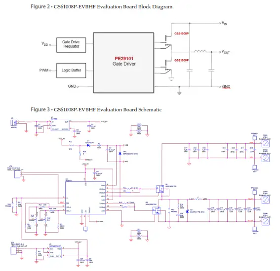
The evaluation board is assembled with a PE29101 gate driver and two GS61008P GaN EHEMTs. Headers are included for signal input, signal output, and power connections, and probe points are included for waveform measurements.
Figure 1. GS61008P-EVBHF Half-Bridge Evaluation Board Assembly

Block Diagram and Schematic
The block diagram and schematic of the evaluation board are provided in Figure 2 and Figure 3.
Circuit Description
The EVB is assembled with a PE29101 gate driver (U4) and two GS61008B GaN EHEMTs (Q1 and Q2) in a half-bridge configuration. The PWM input signal is buffered
by 2-Input AND gates (U3). Both U3 and U4 are supplied by a 6V regulator (U1). Gate resistors R8–R11 dampen unwanted ringing on the transistor gates by offsetting the
parasitic inductance in the gate loop. R14 and C24 form an optional RC snubber to further reduce the slew rate of the switch node voltage, but will increase power losses.
The 3.3µH inductor is composed of metal alloy, exhibiting low loss with an absolute maximum voltage of 50V.
The PE29101 features an internal dead-time controller that allows the user to minimize the dead time between one transistor turning off and the other turning on. This
eliminates any large shoot-through currents, which could dramatically reduce the efficiency of the circuit and potentially damage the transistors.
The dead-time resistors only affect the low-side gate (LSG) output; the high-side gate (HSG) output will always equal the duty-cycle of the input. The HSG will track the duty
cycle of the PWM input with a shift in the response, as both rising and falling edges are shifted in the same direction. The LSG duty cycle can be controlled with the dead-time resistors as each resistor will move the rising and falling edges in opposite directions. R6 will change the dead-time from HSG falling to LSG rising and R7 will change the deadtime from LSG falling to HSG rising.
The PE29101 includes an internal synchronous bootstrap protection circuit designed to limit overcharging of the bootstrap capacitor during reverse body diode conduction. Pin 4 (VDDSYNC) of the PE29101 is connected to an external Schottky bootstrap diode, with fast recovery time to protect the die from high voltage.

Quick Start Guide
This chapter will guide the user through the evaluation board overview, hardware operation, test setup and test results.
Evaluation Board Overview
The evaluation board contains:
- Header pins for power supply and PWM connection
- Test points for performance verification
The operating specifications of the evaluation board are as follows:
- Maximum input operating voltage of 50V. (maximum voltage is limited to 50V based on inductor selection, but can be increased to 70V¹ using an inductor with a higher voltage rating)
- Maximum output current of 12A continuous²
- Frequency of operation of 0.1 – 5 MHz.
- Minimum high-side output pulse width of 3 ns (typ.)
- Minimum low-side output pulse width of 3 ns (typ.)
- 70V is the reverse voltage rating of the bootstrap diode.
- Maximum load current depends on die temperature and is further subject to switching frequency and operating voltage. Forced air cooling or heat sinking can increase current rating.
Evaluation Test Setup
Figure 5 shows the test setup for the GS61008P-EVBHF evaluation board. Make sure that the specified safety precautions mentioned in “Safety Precautions” on page 2 are
followed.

Hardware Operation
The general guidelines for operating the evaluation board are listed in this section. Follow the steps to configure the hardware properly.
- Verify that all DC power supplies are turned off before proceeding.
- Connect the low voltage power supply to J2.
- Apply 7 VDC (max) to J2 to power the PE29101 driver.
- Connect the input PWM control signal to JP3.
- Set the function generator output impedance to 50Ω and supply a pulse output of 2 to 5 VPP (max) and 0V (min). Start with 25% duty cycle at a frequency of 1 MHz.
- Connect the high voltage power supply bus to CON1 (VIN+) and CON2 (VIN–).
- Apply 48V to CON1 (VIN+) and CON2 (VIN–). Do not to exceed the maximum input voltage.
- Connect VOUT to a DC load at CON3 (VOUT+) and CON4 (VOUT–).
- Once operational, adjust the PWM duty cycle to achieve the required output voltage and observe the output switching behavior at test point PR4. Refer to Figure 6 and Figure 7.
- The electronic load can now be applied. Note that as switching frequency and output load increase, care must be taken not to exceed the junction temperature of the devices.
- Dead-time resistors R6 (150kΩ and R7 (80.6kΩ) are set to maximize efficiency. Optionally, R6 and R6 can be removed and R12 and R13 can be inserted to adjust the dead-time. Setting the potentiometers fully CW will result in minimum dead-time. Note that R21 and R22 (30kΩ) prevent the dead-time resistance from reaching 0 ohms and causing shoot-through.
- Follow the above steps in reverse to power down the evaluation board.
Note: When measuring the high frequency content switch node, care must be taken to avoid long ground leads. Measure the switch node by placing the oscilloscope probe tip through the PR4 via (designed for this purpose) and grounding the probe directly across the GND terminal provided. See Figure 6 for proper probe technique.

Evaluation Results
Evaluation results are shown in figures 7 through 9

- Note: VIN = 48V, VOUT = 12V, fsw = 1 MHz, L = 3.3 µH, ILOAD = 10A
Figure 9. GS61008P-EVBHF Typical Efficiency (VIN = 48V, VOUT = 12V, L = 3.3 µH)

Thermal Considerations
The EVB includes two GS61008P GaN E-HEMTs. Although the electrical performance surpasses that for traditional silicon devices, their relatively smaller size does magnify the thermal management requirements. The evaluation board is intended for bench evaluation with low ambient temperature and convection cooling. The addition of heatsinking and forced air cooling can significantly increase the current rating of these devices, but care must be taken to not exceed the absolute maximum junction temperature of +150 °C.
Note: The EVB does not include any on-board current or thermal protection The thermal performance of the EVB is shown in Figure 10 and Figure 11. The test sample was coated with flat black spray paint to increase the target emissivity to 0.98. Infrared thermography was performed under the following conditions, with no heat sinking, at room-ambient temperature:
- VIN = 48V
- VOUT = 12V
- IOUT = 12A
- fSW = 1 MHz
Figure 11. GS61008P-EVBHF Evaluation Board with Fan On (TMAX = 87.5˚C)

Technical Resources
This document and additional technical resources are available for download from www.gansystems.com.
Evaluation Board/kit Important Notice
GaN Systems Inc. (GaN Systems) provides the enclosed product(s) under the following AS IS conditions:
This evaluation board/kit being sold or provided by GaN Systems is intended for use for ENGINEERING DEVELOPMENT, DEMONSTRATION, and OR EVALUATION PURPOSES ONLY and is not considered by GaN Systems to be a finished end-product fit for general consumer use. As such, the goods being sold or provided are not intended to be complete in terms of required design-, marketing-, and/or manufacturing-related protective considerations, including but not limited to product safety and environmental measures typically found in end products that incorporate such semiconductor components or circuit boards. This evaluation board/kit does not fall within the scope of the European Union directives regarding electromagnetic compatibility, restricted substances (RoHS), recycling (WEEE), FCC, CE or UL, and therefore may not meet the technical requirements of these directives, or other related regulations.
If this evaluation board/kit does not meet the specifications indicated in the User’s Guide, the board/kit may be returned within 30 days from the date of delivery for a full refund. THE FOREGOING WARRANTY IS THE EXCLUSIVE WARRANTY MADE BY THE SELLER TO BUYER AND IS IN LIEU OF ALL OTHER WARRANTIES, EXPRESSED, IMPLIED, OR STATUTORY, INCLUDING ANY WARRANTY OF MERCHANTABILITY OR FITNESS FOR ANY PARTICULAR PURPOSE. EXCEPT TO THE EXTENT OF THIS INDEMNITY, NEITHER PARTY SHALL BE LIABLE TO THE OTHER FOR ANY INDIRECT, SPECIAL, INCIDENTAL, OR CONSEQUENTIAL DAMAGES.
The user assumes all responsibility and liability for proper and safe handling of the goods. Further, the user indemnifies GaN Systems from all claims arising from the handling or use of the goods. Due to the open construction of the product, it is the user’s responsibility to take any and all appropriate precautions with regard to electrostatic discharge.
No License is granted under any patent right or other intellectual property right of GaN Systems whatsoever. GaN Systems assumes no liability for applications assistance, customer product design, software performance, or infringement of patents or any other intellectual property rights of any kind.
GaN Systems currently services a variety of customers for products around the world, and therefore this transaction is not exclusive.
Please read the User’s Guide and, specifically, the Warnings and Restrictions notice in the User’s Guide prior to handling the product. Persons handling the product(s) must have electronics training and observe good engineering practice standards.
This notice contains important safety information about temperatures and voltages. For further safety concerns, please contact a GaN Systems’ application engineer.
| In Canada: GaN Systems Inc. 1145 Innovation Drive Suite 101Ottawa, Ontario, Canada K2K 3G8T +1 613-686-1996 | In Europe: GaN Systems Ltd., German Branch Terminalstrasse Mitte 18, 85356 München, Germany T +49 (0) 8165 9822 7260 | In the United States: GaN Systems Corp. 2723 South State Street, Suite 150, Ann Arbor, MI. USA 48104 T +1 248-609-7643 |
www.gansystems.com
Important Notice – Unless expressly approved in writing by an authorized representative of GaN Systems, GaN Systems components are not designed, authorized or warranted for use in lifesaving, life sustaining, military, aircraft, or space applications, nor in products or systems where failure or malfunction may result in personal injury, death, or property or environmental damage. The information given in this document shall not in any event be regarded as a guarantee of performance. GaN Systems hereby disclaims any or all warranties and liabilities of any kind, including but not limited to warranties of non-infringement of intellectual property rights. All other brand and product names are trademarks or registered trademarks of their respective owners. Information provided herein is intended as a guide only and is subject to change without notice. The information contained herein or any use of such information does not grant, explicitly, or implicitly, to any party any patent rights, licenses, or any other intellectual property rights. General Sales and Terms Conditions apply.
© 2009-2015 GaN Systems Inc. All rights reserved.
Visit www.gansystems.com for the latest version of this user’s guide.
GS61008P-EVBHF Rev. 180816
© 2018 GaN Systems Inc.
www.gansystems.com
Please refer to the Evaluation Board/Kit Important Notice on page 15
Downloaded from Arrow.com.
















