dialog UM-WI-042 DA16200 Provisioning the Mobile App for Android/iOS User Manual
Terms and Definitions
- TCP:
Transmission Control Protocol - TLS:
Transport Layer Security - AP:
Access Point - IDE:
Integrated Development Environment - SDK:
Software Development Kit - AWS:
Amazon Web Service - IoT:
Internet of Things
Overview
This document describes how to configure the DA16200 Wi-Fi profile information using the Dialog’s Wi-Fi provisioning mobile app for Android/iOS.
System Requirement
DA16200
Supported SDK Version: 2.3.4.1 or higher
Android
- Android OS Version: 5.0 (Lollipop) and higher
- IDE: Android Studio 4.1.2
- Compile SDK Version: 30
- Language: Java
- Gradle Version: 4.0.0
iOS
- Deployment Version: iOS 12.0 and higher
- IDE: Xcode 12.4
- Swift Language Version: Swift 5
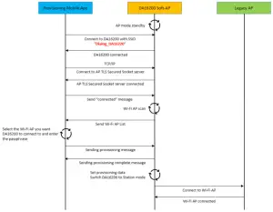
Sequence Diagram for Wi-Fi Provisioning
Figure 2: DA16200 Factory Reset or Switch Button
How to Test Provisioning
Use the Factory Reset or Switch button (depends on the device option) to switch the DA16200 to AP Mode.
Figure 2: DA16200 Factory Reset or Switch Button
Test Provisioning on Android Phone
Start the Dialog Provisioning Tool for Android and find the DA16200, and then do the following steps on your Android device:
- Click the Start DA16200-based button.
- Click the I’m ready button.
- DA16200 with “Dialog_DA16200” SSID automatically connects to app.
- When the DA16200 and the phone are connected, click the NEXT button.

- When the DA16200 and the phone socket are connected, the app receives Wi-Fi network information from the DA16200, and a list appears.
- Click the name of the Wi-Fi network you want to connect to in the list.
- Enter the password and click the Go! button.
Wi-Fi provisioning is completed.
Provisioning to Hidden Wi-Fi Network
You can connect the DA16200 to a hidden Wi-Fi network by directly entering the SSID and password of Wi-Fi network.
- After the app is connected to the DA16200 Wi-Fi, click the Hidden Wi-Fi network button.
- Enter the SSID and the password of Wi-Fi network, select security option if needed, and then click the OK button.

Socket Switching
You can switch between TLS secured socket and unsecured socket.
A green lock icon is displayed when a secure connection is established; a red lock is displayed if the connection is not secure.

Test Provisioning on iPhone
Start the Dialog Provisioning Tool for iOS and find the DA16200, and then do the following steps on your iPhone:
- Click the Start DA16200-based button.
- Click the I’m ready button.
- Click the Join button to connect to the DA16200 with “Dialog_DA16200” SSID.
- When the DA16200 and the phone are connected, click the NEXT button.

- When the DA16200 and the phone socket are connected, the app receives Wi-Fi network information from the DA16200, and a list appears.
- Click the name of the Wi-Fi network you want to connect to in the list.
- Enter the password, and then click the Go! button.
Wi-Fi provisioning is completed.
Provisioning to Hidden Wi-Fi Network
You can connect the DA16200 to a hidden Wi-Fi network by directly entering the SSID and password of Wi-Fi network.
- After the app is connected to the DA16200 Wi-Fi, click the Hidden Wi-Fi network button.
- Enter the SSID and the password of Wi-Fi network, select security option if needed, and then click the OK button.

Socket Switching
You can switch between TLS secured socket and unsecured socket.
A green lock icon is displayed when a secure connection is established; a red lock is displayed if the connection is not secure.

Test AWS IoT on Mobile Phone
If the DA16200 is provisioned using an SDK that supports AWS IoT, you can test AWS IoT with “Thing” pre-registered by Dialog Semiconductor.
NOTE
Contact Dialog Semiconductor to be assigned a test “Thing” name.
The AWS IoT application works in an environment as shown in Figure 3.
Figure 3: Architecture of AWS for IoT
Do the following steps on your mobile phone:
- Click the Menu icon.
- Click the AWS IoT button.
- Click the lock icon to open the closed door.
- The door status changes to open.

If provisioning is not performed in the SDK that supports AWS IoT or if the SDK that does not support AWS IoT is used, a pop-up window appears as shown in Figure 4.
Figure 4: Does not Support AWS IoT
Revision History
| Revision | Date | Description |
1.5 | 14-Jul-2021 | Added provisioning to hidden Wi-Fi network. |
| 1.4 | 13-May-2021 | Added AWS IoT application on DA16200. |
1.3 | 21-Apr-2021 | Added text to show supported SDK version. |
| 1.2 | 05-Apr-2021 | Changed UI according to operation scenario change. |
1.1 | 24-Mar-2021 | Changed UI text. |
| 1.0 | 05-Mar-2021 | First Release. |
Status Definitions
| Status | Definition |
DRAFT | The content of this document is under review and subject to formal approval, which may result in modifications or additions. |
| APPROVED or unmarked | The content of this document has been approved for publication. |
Disclaimer
Unless otherwise agreed in writing, the Dialog Semiconductor products (and any associated software) referred to in this document are not designed, authorized or warranted to be suitable for use in life support, life-critical or safety-critical systems or equipment, nor in applications where failure or malfunction of a Dialog Semiconductor product (or associated software) can reasonably be expected to result in personal injury, death or severe property or environmental damage. Dialog Semiconductor and its suppliers accept no liability for inclusion and/or use of Dialog Semiconductor products (and any associated software) in such equipment or applications and therefore such inclusion and/or use is at the customer’s own risk.
Information in this document is believed to be accurate and reliable. However, Dialog Semiconductor does not give any representations or warranties, express or implied, as to the accuracy or completeness of such information. Dialog Semiconductor furthermore takes no responsibility whatsoever for the content in this document if provided by any information source outside of Dialog Semiconductor.
Dialog Semiconductor reserves the right to change without notice the information published in this document, including, without limitation, the specification and the design of the related semiconductor products, software and applications. Notwithstanding the foregoing, for any automotive grade version of the device, Dialog Semiconductor reserves the right to change the information published in this document, including, without limitation, the specification and the design of the related semiconductor products, software and applications, in accordance with its standard automotive change notification process.
Applications, software, and semiconductor products described in this document are for illustrative purposes only. Dialog Semiconductor makes no representation or warranty that such applications, software and semiconductor products will be suitable for the specified use without further testing or modification. Unless otherwise agreed in writing, such testing or modification is the sole responsibility of the customer and Dialog Semiconductor excludes all liability in this respect.
Nothing in this document may be construed as a license for customer to use the Dialog Semiconductor products, software and applications referred to in this document. Such license must be separately sought by customer with Dialog Semiconductor.
All use of Dialog Semiconductor products, software and applications referred to in this document is subject to Dialog Semiconductor’s Standard Terms and Conditions of Sale, available on the company website (www.dialogsemiconductor.com) unless otherwise stated.
Dialog, Dialog Semiconductor and the Dialog logo are trademarks of Dialog Semiconductor Plc or its subsidiaries. All other product or service names and marks are the property of their respective owners.
© 2021 Dialog Semiconductor. All rights reserved.
RoHS Compliance
Dialog Semiconductor’s suppliers certify that its products are in compliance with the requirements of Directive 2011/65/EU of the European Parliament on the restriction of the use of certain hazardous substances in electrical and electronic equipment. RoHS certificates from our suppliers are available on request.
Contacting Dialog Semiconductor
United Kingdom (Headquarters)
Dialog Semiconductor (UK) LTD
Phone: +44 1793 757700
Germany
Dialog Semiconductor GmbH
Phone: +49 7021 805-0
The Netherlands
Dialog Semiconductor B.V.
Phone: +31 73 640 8822
North America
Dialog Semiconductor Inc.
Phone: +1 408 845 8500
Japan
Dialog Semiconductor K. K.
Phone: +81 3 5769 5100
Taiwan
Dialog Semiconductor Taiwan
Phone: +886 281 786 222
Hong Kong
Dialog Semiconductor Hong Kong
Phone: +852 2607 4271
Korea
Dialog Semiconductor Korea
Phone: +82 2 3469 8200
China (Shenzhen)
Dialog Semiconductor China
Phone: +86 755 2981 3669
China (Shanghai)
Dialog Semiconductor China
Phone: +86 21 5424 9058
Email:
[email protected]
Web site:
www.dialog-semiconductor.com
![]()


























