CHAMPION 92001i-EU 1900W Rated Portable Inverter Generator

SAVE THESE INSTRUCTIONS. This manual contains important safety precautions which should be read and understood before operating the product. Failure to do so could result in serious injury. This manual should remain with the product. Specifications, descriptions and illustrations in this manual are as accurate as known at the time of publication, but are subject to change without notice.
INTRODUCTION
Congratulations on your purchase of a Champion Power Equipment (CPE) product. CPE designs, builds, and supports all of our products to strict specifications and guidelines. With proper product knowledge, safe use, and regular maintenance, this product should bring years of satisfying service. Every effort has been made to ensure the accuracy and completeness of the information in this manual at the time of publication, and we reserve the right to change, alter and/or improve the product and this document at any time without prior notice. CPE highly values how our products are designed, manufactured, operated, and serviced as well as providing safety to the operator and those around the generator. Therefore, it is IMPORTANT to review this product manual and other product materials thoroughly and be fully aware and knowledgeable of the assembly, operation, dangers and maintenance of the product before use. Fully familiarize yourself, and make sure others who plan on operating the product fully familiarize themselves too, with the proper safety and operation procedures before each use. Please always exercise common sense and always err on the side of caution when operating the product to ensure no accident, property damage, or injury occurs. We want you to continue to use and be satisfied with your CPE product for years to come. When contacting CPE about parts and/or service, you will need to supply the complete model and serial numbers of your product. Transcribe the information found on your product’s nameplate label to the table below
| CPE TECHNICAL SUPPORT TEAM |
| +44 (0)1942 715 407 |
| MODEL NUMBER |
| 92001i-EU |
| SERIAL NUMBER |
| DATE OF PURCHASE |
| PURCHASE LOCATION |
SAFETY DEFINITIONS
The purpose of safety symbols is to attract your attention to possible dangers. The safety symbols, and their explanations, deserve your careful attention and understanding. The safety warnings do not by themselves eliminate any danger. The instructions or warnings they give are not substitutes for proper accident prevention measures.
- DANGER
- DANGER indicates a hazardous situation which, if not avoided, will result in death or serious injury.
- WARNING
- WARNING indicates a hazardous situation which, if not avoided, could result in death or serious injury.
- CAUTION
- CAUTION indicates a hazardous situation which, if not avoided, could result in minor or moderate injury.
- NOTICE
- NOTICE indicates information considered important, but not hazard-related (e.g., messages relating to property damage).
IMPORTANT SAFETY INSTRUCTIONS
DANGER
Generator exhaust contains carbon monoxide, a colorless, odorless, poisonous gas. Breathing carbon monoxide will cause nausea, dizziness, fainting or death. If you start to feel dizzy or weak, get to fresh air immediately.
OPERATE THE GENERATOR OUTDOORS ONLY IN A WELL-VENTILATED AREA AND POINT EXHAUST AWAY.
- DO NOT operate the generator inside any building, including garages, basements, crawlspaces and sheds, enclosure or compartment, including the generator compartment of a recreational vehicle or any vehicles.
- DO NOT allow exhaust fumes to enter a confined area through windows, doors, vents or other openings.
- DO NOT add or install this generator with a muffler/exhaust extension or filtration system, by doing so with void any warranties given.
- DO NOT add or install this generator with a muffler/exhaust extension or filtration system, by doing so with void any warranties given.
- DANGER
- Using a generator indoors or in any confined spaces or any confined spaces CAN KILL YOU IN MINUTES. Generator exhaust contains carbon monoxide. This is a poison you cannot see or smell.
- NEVER use inside any buildings or vehicles, EVEN IF doors and windows are open.
- ONLY use OUTSIDE and far away from windows, doors, and vents.

- Install battery-operated carbon monoxide alarms or plug-in carbon monoxide alarms with battery back-up according to the manufacturer’s instructions.
WARNING
- Although the generator contains a spark arrester, maintain a minimum distance of 5 ft. (1.5 m) from dry vegetation to prevent fires.
DANGER
- Operate equipment with guards in place.
- Rotating parts can entangle hands, feet, hair, clothing and/or accessories. Traumatic amputation or severe laceration can result.
- Keep hands and feet away from rotating parts.
- Tie up long hair and remove jewelry.
- DO NOT wear loose-fitting clothing, dangling drawstrings or items that could become caught.
DANGER
- Generator produces powerful voltage.
- DO NOT touch bare wires or receptacles.
- DO NOT use electrical cords that are worn, damaged or frayed. Use only Champion electrical cords for proper application.
- DO NOT operate generator in wet weather including rain or snow.
- DO NOT allow children or unqualified persons to operate or service the generator.
- Use a ground fault circuit interrupter (GFCI) in damp areas and areas containing conductive material such as metal decking.
- Connection to your home’s electrical system requires a listed 30A transfer switch installed by a licensed electrician and approved by the local authority having jurisdiction.
- The connection must isolate the generator from the utility power and must comply with all applicable laws and electrical codes.
WARNING
- Do not use generator for medical and life support uses.
- In case of emergency, call 112 immediately.
- NEVER use this product to power life support devices or life support appliances.
- NEVER use this product to power medical devices or medical appliances.
- Inform your electricity provider immediately if you or anyone in your household depends on electrical equipment to live.
- Inform your electrical provider immediately if a loss of power would cause you or anyone in your household to experience a medical emergency.
WARNING
- Spark from removed spark plug wire can result in fire or electrical shock.
When servicing the generator:
- Disconnect the spark plug wire and place it where it cannot contact the plug or any other metal object.
- DO NOT check for spark with the plug removed.
- Use only approved spark plug testers.
WARNING
- Running engines produce heat. Severe burns can occur on contact. Combustible material can catch fire on contact.
- DO NOT touch hot surfaces.
- Avoid contact with hot exhaust gases.
- Allow equipment to cool before touching.
- Maintain at least 3 ft. (91.4 cm) of clearance on all sides to ensure adequate cooling.
- Maintain at least 5 ft. (1.5 m) of clearance from combustible materials.
WARNING
- Rapid retraction of the recoil cord will pull hand and arm towards the engine faster than you can let go. Unintentional startup can result in entanglement, traumatic amputation or laceration. Broken bones, fractures, bruises or sprains could result.
- When starting engine, pull the recoil cord slowly until resistance is felt and then pull rapidly to avoid kickback.
- DO NOT start or stop the engine with electrical devices plugged in and turned on.
CAUTION
- Exceeding the generator’s running capacity can damage the generator and/or electrical devices connected to it.
- DO NOT overload the generator.
- DO NOT tamper with the governed speed.
- DO NOT modify the generator in any way.
CAUTION
- Start the generator and allow the engine to stabilize before connecting electrical loads.
- Connect electrical equipment in the off position, and then turn them on for operation.
- Turn electrical equipment off and disconnect before stopping the generator.
CAUTION
- Improper treatment or use of the generator can damage it, shorten its life or void the warranty.
- Use the generator only for intended uses.
- Operate only on level surfaces.
- DO NOT expose generator to excessive moisture, dust, or dirt.
- DO NOT allow any material to block the cooling slots.
- If connected devices overheat, turn them off and disconnect them from the generator.
- DO NOT use the generator if:
- Electrical output is lost
- Equipment sparks, smokes or emits flames
- Equipment vibrates excessively
Fuel Safety
DANGER
- GASOLINE AND GASOLINE VAPORS ARE HIGHLY FLAMMABLE AND EXPLOSIVE.
- Fire or explosion can cause severe burns or death.
Gasoline and gasoline vapors:
- Gasoline is highly flammable and explosive.
- Gasoline can cause a fire or explosion if ignited.
- Gasoline is a liquid fuel but it’s vapors can ignite.
- Gasoline is a skin irritant and needs to be cleaned up immediately if spilled on skin or clothes.
- Gasoline has a distinctive odor, this will help detect potential leaks quickly.
- Gasoline expands or contracts with ambient temperatures. Never fill the gasoline tank to full capacity, as gasoline needs room to expand when temperatures rise.
- In the case of any petroleum gasoline fire, flames should never be extinguished unless the fuel supply valve can be turned OFF. By not doing so, if a fire is extinguished and the supply of fuel is not turned OFF, an explosion hazard could be created.
- When adding or removing gasoline:
- DO NOT light or smoke cigarettes.
- Always turn the generator off and let cool for a minimum of two minutes before removing the gasoline cap. Afterwards, loosen gasoline cap to relieve pressure from the gasoline tank.
- Only fill or drain gasoline outdoors in a well-ventilated area.
- DO NOT pump gasoline directly into the generator at the gas station. Always use an approved fuel container to transfer the gasoline to the generator.
- DO NOT overfill the gasoline tank.
- Always keep gasoline away from sparks, open flames, pilot lights, heat and other sources of ignition.
- When starting the generator:
- DO NOT attempt to start a damaged generator.
- Always make certain that the gasoline cap, air filter, spark plug, fuel lines and exhaust system are properly secured, connected and in place.
- Always allow spilled gasoline to evaporate fully before attempting to start the engine.
- Make certain that the generator is resting firmly on level ground.
- When operating the generator:
- DO NOT move or tip the generator during operation.
- DO NOT tip the generator or allow fuel or oil to spill.
When transporting or servicing the generator:
- Make certain that the fuel valve is in the OFF position and the gasoline tank is empty.
- Disconnect the spark plug wire.
- When storing the generator:
- Store away from sparks, open flames, pilot lights, heat and other sources of ignition.
- Do not store generator or gasoline near furnaces, water heaters, or any other appliances that produce heat or have automatic ignitions.
WARNING
- Never use a gasoline container, gasoline tank, or any other fuel item that is broken, cut, torn or damaged.
Safety Symbols
- Some of the following symbols may be used on this product. Please study them and learn their meaning. Proper interpretation of these symbols will allow you to more safely operate the product.
- Caution.
- Read The Operator’s Instruction Manual Before Use. To reduce the risk of injury, user must read and understand operator’s manual before using this product.
- Not For General Waste Disposal.
- The generating set must not be connected to other power sources, such as the power company supply mains.
- Electric Hazard. Failure to use in dry conditions and to observe safe practices can result in electric shock. Improper connections to a building can allow current to backfeed into utility lines, creating an electrocution hazard. A transfer switch must be used when connecting to a building.
- Fire Hazard. Fuel and its vapors are extremely flammable and explosive. Fire or explosion can cause severe burns or death. Keep generator at least 5 feet (1.5m) from all objects to prevent combustion.
- Risk Of Being Burnt. To reduce the risk of injury or damage, avoid contact with any hot surface.
- Carbon Monoxide(co) Danger.
- Wet Conditions Alert. Do not expose to rain or use in damp locations except as follows:
- If you must operate in rain or damp locations, DO NOT operate without proper protection of the electrical components.
- Use of a safety canopy that is fire retardant and will provide proper air ventilation for the engines exhaust stream can be used. Keep all objects a minimum of 5 feet (1.5m) away from the generator at all times. Heat from the muffler surface and exhaust stream can ignite combustible materials.
Operation Symbols
Some of the following symbols may be used on this product. Please study them and learn their meaning. Proper interpretation of these symbols will allow you to more safely operate the product.
Quickstart Label Symbols
Some of the following symbols may be used on this product. Please study them and learn their meaning. Proper interpretation of these symbols will allow you to more safely operate the product
Starting the Engine
DANGER
Move generator outside and far away from windows, doors and intake ventilation covers.
- Check oil level.
Recommended oil is 10W-30. - Check gasoline level.
- When adding gasoline, use a minimum octane rating of 85 and an ethanol content of 10% or less by volume.
- Turn the fuel cap vent lever to the “ON” position.
- Turn the fuel dial clockwise to the full “ON” position.
- Pull choke knob to “CHOKE” position.
- Pull the recoil cord.
- Push the choke knob to “RUN” position.
- Plug in desired device.
Stopping the Engine
- Turn off and unplug all connected electrical loads.
- Turn the fuel dial to the “STOP” position.
CONTROLS AND FEATURES
Read this operator manual before operating your generator. Familiarize yourself with the location and function of the controls and features. Save this manual for future reference.
Generator
- Carrying Handle – Used to lift or carry the unit.
- Choke – Used to start a cold engine.
- Recoil Starter – Used to manually start the engine
- Control Panel – See Control Panel section.
- Fuel Cap – Remove to add fuel.
- Fuel Lever Vent – Turn this valve to the “ON” position to supply air to the tank.
- Spark Plug Access Cover
- Maintenance Cover
- Muffler
Control Panel
- Parallel Outlets – Used for parallel operation (parallel kit sold separately).
- Ground Terminal – Consult an electrician for local grounding regulations.
- AC Output Indicator Button – Indicates when power is being delivered to receptacle.
- 3a. Green – Systems Normal.
- 3b. Red Constant– Overload Warning.
- 3c. Red Flash– Overload Fault. Push to reset.
- Oil Warning Indicator Light – When ON engine will shut down and not run. Check oil level.
- Economy Mode Button – Enables/disables automatic idle control.
- 5a. OFF – Economy Mode is OFF.
- 5b. Green – Economy Mode is ON.
- Fuel Dial – Used to start and stop the generator.
- Circuit Breakers (Push Reset) – Protects the generator against electrical overloads.
| RECEPTACLES | ||
| A | ![]() | (2×) 220V AC, 16A May be used to supply power for operation of 220 Volt AC, 16 Amp, single phase, 50 Hz electrical loads. |
| B | ![]() | 12V DC, 8A (Automotive) May be used to supply electrical power for operation of 12 Volt DC, 8 Amp electrical loads. |
Parts Included
Accessories
- Engine Oil.. . . . . . . . . . . . . . . . . . . . . . . . . . . . . . . . . . . . . . 500ml/16.9 fl.oz
- Oil Funnel.. . . . . . . . . . . . . . . . . . . . . . . . . . . . . . . . . . . . . . . . . . . . . . . . . . . . . . .1
- Dual Port USB Adapter (5v/2.4A).. . . . . . . . . . . . . . . . . . . . . . . . . . . . . .1
- Battery Charging Cables.. . . . . . . . . . . . . . . . . . . . . . . . . . . . . . . . . . . . . . .1

ASSEMBLY
Your generator requires some assembly. This unit ships from our factory without oil. It must be properly serviced with fuel and oil before operation.
If you have any questions regarding the assembly of your generator, call our Technical Support Team at +44 (0)1942 715 407. Please have your serial number and model number available.
Unpacking
- Set the shipping carton on a solid, flat surface.
- Remove everything from the carton except the generator.
- Using the carrying handles of the unit, carefully remove the generator from the box (two people lifting is recommended).
Add Engine Oil
- CAUTION
- DO NOT attempt to crank or start the engine before it has been properly filled with the recommended type and amount of oil. Damage to the generator as a result of failing to follow these instructions will void your warranty.
- NOTICE
- The generator rotor has a sealed, pre-lubricated ball bearing that requires no additional lubrication for the life of the bearing.
- NOTICE
- The recommended oil type for typical use is 10W-30 automotive oil.
- If running a generator in extreme temperatures, refer to the following chart for recommended oil type.

- Place the generator on a flat, level surface.
- Loosen the cover screws and remove the maintenance cover.

- Remove oil fill cap/dipstick to add oil.
- Using a funnel, add up to 500ml/16.9 fl.oz of oil (included) and replace oil fill cap/dipstick. DO NOT OVERFILL.

- Check engine oil level daily and add as needed.

- NOTICE
Once oil has been added, a visual check should show oil about 1-2 threads from running out of the fill hole. When using the dipstick to check oil level, DO NOT screw in the dipstick while checking. - NOTICE
Check oil level often during the break-in period. Refer to the Maintenance section for recommended service intervals. - CAUTION
This engine is equipped with a low oil shut-off and will stop when the oil level in the crankcase falls below the threshold level.
NOTICE - The first 5 hours of run time are the break-in period for the unit. During the break in period stay at or below 50% of the running watt rating and vary the load occasionally to allow stator windings to heat and cool. Adjusting the load will also cause engine speed to vary slightly and help seat piston rings. After the 5 hour break-in period, change the oil.
- NOTICE
- Synthetic oil may be used after the 5 hour initial break-in period. Using synthetic oil does not increase the recommended oil change interval. Full synthetic 5W- 30 oil will aid in starting in cold ambient < 41º F (5º C) temperatures.
Add Fuel
Use clean, fresh, regular unleaded gasoline with a minimum octane rating of 85 and an ethanol content of 10% or less by volume.
DO NOT mix oil with gasoline.
- Remove the gasoline cap.
- Slowly add gasoline to the tank. DO NOT OVERFILL. Gasoline can expand after filling. A minimum of ¼ in. (6.4 mm) of space left in the tank is required for gasoline expansion, although more than ¼ in. (6.4 mm) is recommended. Gasoline can be forced out of the tank as a result of expansion if overfilled, and can affect the stable running condition of the generator.

- Screw on the gasoline cap until you hear a “clicking” noise. Wipe up any spilled fuel.
CAUTION
- Use unleaded gasoline with a minimum octane rating of 85 and an ethanol content of 10% or less by volume.
- DO NOT light cigarettes or smoke when filling the tank.
- DO NOT mix oil and gasoline.
- DO NOT overfill the tank. Fill tank to approximately ¼ in. (6.4 mm) below the top of the tank to allow for gasoline expansion.
- DO NOT pump gasoline directly into the generator at the pump. Use an approved container to transfer the gasoline to the generator.
- DO NOT fill tank indoors.
- DO NOT fill tank when the engine is running or hot.
WARNING
- Pouring gasoline too fast through the fuel screen may result in gasoline splashing over the generator and operator while filling.
NOTICE
- The generator engine works well with 10% or less ethanol blend gasoline. When using ethanol-gasoline blends there are some issues worth noting:
- Ethanol-gasoline blends can absorb more water than gasoline alone.
- These blends can eventually separate, leaving water or a watery goo in the tank, fuel valve and carburetor. The compromised gasoline can be drawn into the carburetor and cause damage to the engine and/or potential hazards.
- If a fuel stabilizer is used, confirm that it is formulated to work with ethanol-gasoline blends.
- Any damages or hazards caused by using improper gasoline, improperly stored gasoline, and/or improperly formulated stabilizers, are not covered by manufacturer’s warranty.
- It is advisable to always shut off the gasoline supply and run the engine to starvation after each use. See Storage instructions for extended non-use.
Grounding
Your generator must be properly connected to an appropriate ground to help prevent electric shock.
WARNING
- Failure to properly ground the generator can result in electric shock.
- A ground terminal connected to the frame of the generator has been provided (see Controls and Features for terminal location). For remote grounding, connect of a length of heavy gauge (12 AWG minimum) copper wire between the generator ground terminal and a copper rod driven into the ground. We strongly recommend that you consult with a qualified electrician to ensure compliance with local electrical codes.
Neutral Floating
- Neutral circuit IS NOT electrically connected to the frame/ground of the generator.
- The generator (stator winding) is isolated from the frame and from the AC receptacle ground pin.
- Electrical devices that require a grounded receptacle pin connection will not function if the receptacle ground pin is not functional.
Neutral Bonded to Frame
- Neutral circuit IS electrically connected to the frame/ground of the generator.
- The generator system ground connects lower frame cross-member below the alternator. The system ground is connected to the AC neutral wire.
- See your Specifications section for specified type of grounding.
OPERATION
- Generator Location
- NEVER operate the generator inside any building, including garages, basements, crawlspaces and sheds, enclosure or compartment, including the generator compartment of a recreational vehicle. Please consult your local authority. In some areas, generators must be registered with the local utility. Generators used at construction sites may be subject to additional rules and regulations. Generators should be on a flat, level surface at all times. (Even while not in operation) Generators must have at least 5 ft. (1.5 m) of clearance from all combustible material. In addition to clearance from all combustible material, generators must also have at least 3 ft. (91.4 cm) of clearance on all sides to allow for adequate cooling, maintenance and servicing. Generators should never be started or operated in the back of a SUV, camper, trailer, in the bed of a truck (regular, flat or otherwise), under staircases/stairwells,
- next to walls or buildings, or in any other location that will not allow for adequate cooling of the generator and/or the muffler. DO NOT contain generators during operation. Allow generators to properly cool before transport or storage.
Place the generator in a well-ventilated area. DO NOT place the generator near vents or intakes where exhaust fumes could be drawn into occupied or confined spaces. Carefully consider wind and air currents when positioning generator.
Failure to follow proper safety precautions may void manufacturer’s warranty.
WARNING
- Do not operate or store the generator in rain, snow, or wet weather.
- Using a generator or electrical appliance in wet conditions, such as rain or snow, or near a pool or sprinkler system, or when your hands are wet, could result in electrocution.
- During operation the muffler and exhaust fumes will become hot. If adequate cooling and breathing space are not supplied, or if the generator is blocked or enclosed, temperatures can become extremely heated and may lead to fire.
Surge Protection
- Electronic devices, including computers and many programmable appliances use components that are designed to operate within a narrow voltage range and may be affected by momentary voltage fluctuations. While there is no way to prevent voltage fluctuations, you can take steps to protect sensitive electronic equipment.
- Install UL1449, CSA-listed, plug-in surge suppressors on the outlets feeding your sensitive equipment.
- Surge suppressors come in single- or multi-outlet styles. They’re designed to protect against virtually all short-duration voltage fluctuations.
Starting the Engine
- Make certain the generator is on a flat, level surface.
- Disconnect all electrical loads from the generator. Never start or stop the generator with electrical devices plugged in or turned on.
- Turn the fuel cap vent lever to the “ON” position.

- Turn the fuel dial clockwise to the full “ON” position.

- Pull choke knob out to the “CHOKE” position.

- Pull the recoil cord slowly until resistance is felt and then pull rapidly.

- As engine warms up, push the choke knob in to the “RUN” position

NOTICE
- Keep choke lever in “CHOKE” position for only 1 pull of the recoil cord. After first pull, press the choke knob in to the “RUN” position for up to the next 3 pulls of the recoil cord. Too much choke leads to spark plug fouling/engine flooding due to the lack of incoming air. This will cause the engine not to start.
- For gasoline restarts with hot engine in hot ambient > 86°F (30°C): If generator does not start after the first pull, press the choke knob in to the “RUN” position for the next 3 pulls. Too much choke leads to spark plug fouling/engine flooding due to the lack of incoming air. This will cause the engine not to start
- For gas starting in cold ambient < 59°F (15°C): The choke must be in 100% of the “CHOKE” position for manual start procedures. Do not over-choke. As soon as engine starts, push the choke knob in the “RUN” position. If the engine starts but does not continue to run make certain that the generator is on a flat, level surface. The engine is equipped with a low oil sensor that will prevent the engine from running when the oil level falls below a critical threshold.
- Connecting Electrical Loads
- Let the engine stabilize and warm up for a few minutes after starting.
- Plug in and turn on the desired 220 Volt AC single phase, 50 Hz electrical loads.
- DO NOT connect 3-phase loads to the generator.
- DO NOT overload the generator.
WARNING
Connecting a generator to your electric utility company’s power lines or to another power source may be against the law. In addition this action, if done incorrectly, could damage your generator and appliances and could cause serious injury or even death to you or a utility worker who may be working on nearby power lines. If you plan to run a portable electric generator during an outage, please notify your electric utility company immediately and remember to plug your appliances directly into the generator. Do not plug the generator into any electric outlet in your home. Doing so could create a connection to the utility company power lines. You are responsible for ensuring that your generator’s electricity does not feed back into the electric utility power lines. If the generator will be connected to a building electrical system, consult your local utility company or a qualified electrician. Connections must isolate generator power from utility power and must comply with all applicable laws and codes.
Do Not Overload the Generator
Capacity
Follow these simple steps to calculate the running and starting watts necessary for your purposes:
- Select the electrical devices you plan on running at the same time.
- Total the running watts of these items. This is the amount of power you need to keep your items running.
- Identify the highest starting wattage of all devices identified in step 1. Add this number to the number calculated in step 2. Starting wattage is the surge of power needed to start some electric driven equipment. Following the steps listed under “Power Management” will guarantee that only one device will be starting at a time.
Power Management
Use the following formula to convert voltage and amperage to watts:
Volts × Amps = Watts
To prolong the life of your generator and attached devices, follow these steps to add electrical load:
- Start the generator with no electrical load attached.
- Allow the engine to run for several minutes to get up to temperature.
- Plug in and turn on the first item. It is best to attach the item with the largest load first.
- Allow the engine to stabilize.
- Plug in and turn on the next item.
- Allow the engine to stabilize.
- Repeat steps 5-6 for each additional item.
NOTICE
- Never exceed the specified capacity when adding loads to the generator.
Eco (Economy) Mode
The Eco Mode button can be activated to turn on economy control in order to minimize fuel consumption and noise while operating the unit during times of reduced electrical output. Eco Mode allows the engine speed to idle during periods of non-use.
The engine speed returns to normal when an electrical load is connected. When the economy switch is off, the engine runs at normal speed continuously.
CAUTION
For periods of high electrical load or momentary fluctuations, the Eco Mode should be off.
12V DC Automotive Style Outlet
The 12V DC outlet(s) can be used with supplied accessories and other commercially available 12V DC automotive style plugs. The DC output is unregulated and can damage some products. Confirm the input voltage range of your item is at least 12-24V DC. When using the DC outlet turn the Eco Mode switch to the “OFF” position.
WARNING
- DO NOT operate 12VDC device while it is plugged in to 220V/240V electrical loads, using both AC/DC together will damage either equipment or generator.
- NEVER try to run 12VDC load when ECO is turned ON, ECO MUST be in the OFF position.
- NEVER operate any 12VDC load when it is plugged into the socket.
- Prolonged exposure to engine exhaust can cause serious injury or death.
CAUTION
- While charging a device do not place on the exhaust side of the generator. Extreme heat caused by exhaust can damage the device, and cause a potential fire hazard.
Battery Charging
- Before connecting the battery charging cable (included) to a battery that is installed in a vehicle, disconnect the vehicle battery ground cable from the negative (–) battery terminal.
- Plug the battery charging cable into the 12V DC receptacle of the generator.
- Connect the red (+) battery charger lead to the red (+) battery terminal.
- Connect the black (–) battery charger lead to the black (–) battery terminal.
- Start the generator.
Important: The 12V DC outlet is ONLY to be used with the supplied 12V DC battery charging cable. The 12V DC output
is unregulated and will damage other 12V DC products. When using the 12V DC outlet, turn the Economy mode switch to the “OFF” position. Be sure all electric devices including the lines and plug connections are in good condition before connection to the generator.
CAUTION
Do not start the vehicle while the battery charging cable is connected and the generator is running. It will not give the battery a boost of power. The vehicle or the generator may be damaged. Charge only vented wet lead acid batteries. Other types of batteries may burst, causing personal injury or damage.
NOTICE
Be sure all electric devices including the lines and plug connections are in good condition before connection to the generator.
Parallel Operation
The Champion model 92001i-EU is parallel ready and can be operated in parallel with another Champion unit to increase the total available electrical power. A Champion parallel kit
(optional equipment) is required for parallel operation. For a list of compatible models or to order a parallel kit, please contact your local distributor.
Detailed instructions for parallel kit installation and operation of the connected generators are provided in the parallel kit operator’s manual.
Stopping the Engine
- Turn off and unplug all electrical loads. Never start or stop the generator with electrical devices plugged in or turned on.
- Let the generator run at no-load for several minutes to stabilize internal temperatures of the engine and generator.
- Turn the fuel dial counter-clockwise to the STOP position.

Important: Always ensure that the fuel dial and fuel lever vent are in the position when the generator is not in use.
NOTICE
If the generator will not be used for a period of two (2) weeks or longer, always remove fuel and see the Storage section for proper engine and fuel storage.
Moving the Generator
- ALWAYS turn the generator off and ensure the fuel valve is closed.
- ALWAYS make sure engine and muffler are cooled down before the generator can be handled safely (typically 15-30 minutes).
- Lift unit up by the carrying handle and move to the desired location.
- Do not drop or strike unit or place under heavy objects.
- Failure to follow these instructions could result in personal injury or damage to the generator.

Operation at High Altitude
The density of air at high altitudes is lower than at sea level. Engine power is reduced as the air mass and air-fuel ratio decrease. Engine power and generator output will be reduced approximately 3½% for every 1000 ft. of elevation above sea level. At high altitudes increased exhaust emissions can also result due to the increased enrichment of the air fuel ratio. Other high altitude issues can include hard starting, increased fuel consumption and spark plug fouling.
To alleviate high altitude issues other than the natural power loss, CPE can provide a high altitude carburetor main jet.
The alternative main jet and installation instructions can be obtained by contacting our Technical Support Team. Installation instructions are also available in the Technical Bulletin area of the CPE website.
The part number and recommended minimum altitude for the application of the high altitude carburetor main jet is listed in the following table.
In order to select the correct high altitude main jet it is necessary to identify the carburetor model. For this purpose, a code is stamped on the side of the carburetor. Select the correct high altitude jet part number corresponding to the carburetor code found on your particular carburetor.
WARNING
Operation using the alternative main jet at elevations lower than the recommended minimum altitude can damage the engine. For operation at lower elevations, the originally supplied standard main jet must be used. Operating the engine with the wrong engine configuration at a given altitude may increase its emissions and decrease fuel efficiency and performance.
MAINTENANCE
Make certain that the generator is kept clean and stored properly. Only operate the unit on a flat, level surface in a clean, dry operating environment. DO NOT expose the unit to extreme conditions, excessive dust, dirt, moisture or corrosive vapors.
WARNING
Never operate a damaged or defective generator.
WARNING
Improper maintenance will void your warranty.
NOTICE
For Emission control devices and systems, read and understand your responsibilities for service as stated in the Emission Control Warranty Statement of this manual.
- The owner/operator is responsible for all periodic maintenance. Complete all scheduled maintenance in a timely manner.
- Correct any issue before operating the generator.
- For service or parts assistance, contact our.
- Technical Support Team at +44 (0)1942 715 407.
Cleaning the Generator
CAUTION
- DO NOT spray generator directly with water.
- Water can enter the generator through the cooling slots and damage the generator windings. It can also contaminate the fuel system.
- Use a damp cloth to clean exterior surfaces of the generator.
- Use a soft bristle brush to remove dirt and oil.
- Use an air compressor (25 PSI) to clear dirt and debris from the generator.
- Inspect all air vents and cooling slots to ensure that they are clean and unobstructed.
- To prevent accidental starting, remove and ground the spark plug wire before performing any service.
Changing the Engine Oil
Change oil when the engine is warm. Refer to the oil specification to select the proper grade for your operating environment.
- Set the generator on top of a work bench or table.
- Loosen the cover screws and remove the maintenance cover.
- Remove oil fill cap/dipstick.

- 4. Tilt the generator on its side and allow the oil to drain completely.

- Add oil according to Add Engine Oil in Assembly section.
- DO NOT OVERFILL. Oil not included for routine maintenance.
- Reinstall the maintenance cover.
- Dispose of used oil at an approved waste management facility.
NOTICE
Once oil has been added, a visual check should show oil about 1-2 threads from running out of the fill hole. If using the dipstick to check oil level, DO NOT screw in the dipstick while checking.
Cleaning and Adjusting the Spark Plug
- Remove the maintenance cover.
- Remove spark plug access cap from the top panel.

- Remove the spark plug cable from the spark plug.
- Use a spark plug socket tool (not included), or a 13/16 in. (21 mm) socket (not included )but can be bought separately to remove the plug.

- Inspect the electrode on the plug. It must be clean and not worn to produce the spark required for ignition.
- Make certain the spark plug gap is 0.024 – 0.031 in. (0.6 – 0.8 mm).

- Refer to the spark plug types in Specifications when replacing the plug.
- Firmly re-install the plug.
- Attach the spark plug cable to the spark plug.
- Reinstall the spark plug access cap and maintenance cover.
Cleaning the Air Filter
- Remove the maintenance cover.
- Locate the air filter plastic cover. Remove the screw using a Phillips head screwdriver.

- Remove the foam element.
- Wash in liquid detergent and water. Squeeze thoroughly dry in a clean cloth.
- Saturate in clean engine oil.
- Squeeze in a clean, absorbent cloth to remove all excess oil.
- Place the filter in the assembly.
- Reattach the air filter cover.
- Reinstall the maintenance cover and tighten the cover screw securely.
CAUTION
The filter element may contains PAHs, PAHs are harmful for your health. Please wear gloves for protection during air filter maintenance.
Cleaning the Spark Arrestor
- Allow the engine to cool completely before servicing the spark arrestor.
- Remove the 6 screws holding the cover plate on the muffler side of the generator.
- Remove the screw which retains the spark arrestor to the muffler.
- Remove the spark arrestor screen.
- Carefully remove the carbon deposits from the spark arrestor screen with a wire brush.

- Replace the spark arrestor if it is damaged.
- Position the spark arrestor on the muffler and attach by reversing the steps from above.
CAUTION
Failure to clean the spark arrestor will result in degraded engine performance.
NOTICE
Federal and local laws and administrative requirements indicate when and where spark arrestors are required. When ordered, spark arrestors are required for operation of this generator in National Forest lands. In California, this generator must not be used on any forest-covered land, brush-covered land, or grass-covered land unless the engine is equipped with a spark arrestor.
Adjusting the Governor
WARNING
- Tampering with the factory set governor will void your warranty.
- The air-fuel mixture is not adjustable. Tampering with the governor can damage your generator and your electrical devices and will void your warranty. Contact our Technical Support Team at +44 (0)1942 715 407 for all other service and/or adjustment needs.
Maintenance Schedule
- Follow the service intervals indicated in the following maintenance schedule.
- Service your generator more frequently when operating in adverse conditions.
- Contact our Technical Support Team at +44 (0)1942 715 407 to locate the nearest CPE-certified service dealer for your generator or engine maintenance needs.
EVERY 8 HOURS OR PRIOR TO EACH USE
- Check oil level
- Clean around air intake and muffler
FIRST 5 HOURS (BREAK-IN)
- Change oil
EVERY 50 HOURS OR ANNUALLY
- Clean air filter
- Change oil if operating under heavy load or in hot environments
EVERY 100 HOURS OR ANNUALLY
- Change oil
- Clean/adjust spark plug
- Clean spark arrestor
- Clean fuel valve filter*
EVERY 250 HOURS
- Clean combustion chamber*
- Check/adjust valve clearance*
EVERY 3 YEARS
- Replace fuel line*
To be performed by knowledgeable, experienced owners or CPE-certified service centers.
STORAGE
DANGER
Gasoline and gasoline vapors are highly flammable and extremely explosive. Fire or explosion can cause severe burns or death. Only fill or drain fuel outdoors in a well-ventilated area. DO NOT pump gasoline directly into the generator. Use an approved container to transfer the fuel to the generator. Never use a gasoline container, gasoline tank, or any other fuel item that is damaged or appears damaged. DO NOT overfill the gasoline tank. Always keep fuel away from sparks, open flames, pilot lights, heat and other sources of ignition. DO NOT light or smoke cigarettes.
Short Term Storage (up to 30 days)
Gasoline in the gasoline tank has a maximum shelf life of up to 1 year with the addition of properly formulated fuel stabilizers and if stored in a cool, dry place. Gasoline in the carburetor, however, may gum up and clog the carburetor if it isn’t used or drained within 2-4 weeks.
If using the generator within 2 weeks, follow the steps according to Stopping the Engine section.
- If not using the generator for 2-4 weeks, begin by making sure all appliances are disconnected from the generator.
- Start the generator as instructed in Starting the Engine section.
- Let the engine run until fuel starvation has stopped the engine.
- After the engine stops, turn the dial counterclockwise to the “STOP” position.
Mid Term Storage (30 days – 1 year)
Gasoline in the tank has a maximum shelf life of up to 1 year with the addition of a properly formulated fuel stabilizer and stored in a cool, dry place.
- Be sure all appliances are disconnected from the generator.
- Add a properly formulated fuel stabilizer to the gasoline tank.
- Start engine by following directions in the Starting the Engine section.
- Run the generator for 10 minutes so the treated gasoline cycles through the fuel system and carburetor.
- Let the engine run until fuel starvation has stopped the engine.
- After the engine stops, turn the dial counterclockwise to the “STOP” position.
- After fuel has run out and the engine has stopped, allow the engine to cool.
- Remove maintenance cover.
- Remove the spark plug and pour about a tablespoon of oil into the cylinder.
- SLOWLY pull the recoil to rotate the engine to distribute and lubricate the cylinder.
- Re-install the spark plug and spark plug wire.
- Re-install the maintenance cover.
- Clean the generator according to Cleaning the Generator.
- Store the generator in a cool, dry place out of direct sunlight.
Long Term Storage (more than 1 year)
For storage over 1 year, the gasoline tank and carburetor must be completely drained of gasoline.
- Be sure all appliances are disconnected from generator.
- Place inverter on blocks to allow appropriate gasoline container or pan to slide under inverter.
- Remove the maintenance cover.
- Turn the fuel dial clockwise to the full “RUN” position.
- Using a Phillips screwdriver, rotate drain screw counterclockwise (3) full turns. Gasoline will drain through clear tubing out underneath the inverter. Make sure draining gasoline empties into an appropriate container.

- When gasoline stops flowing from the clear tube, rotate drain screw clockwise until tight. Properly dispose of the drained gasoline according to local regulations or guidelines.
- Turn the fuel dial to the “STOP” position.
- Follow steps 8-12 according to Short Term Storage.
Transportation
To prevent fuel spillage when transporting or during temporary storage, the washer should be secured upright in its normal operating position, with the engine switch OFF. The fuel valve lever should be turned OFF.
WARNING
When transporting:
Do not overfill the tank. Do not operate the washer while it is on vehicle. Take the washer off the vehicle and use it in a well-ventilated place. Avoid a place exposed to direct sunlight when putting the washer on a vehicle.1f the washer is left in an enclosed vehicle for many hours, high temperature inside the vehicle could cause fuel to vaporize resulting in a possible explosion. Do not drive on a rough road for an extended period with the washer on board. If you must transport the washer on a rough road, drain the fuel from the washer beforehand.
Removing from Storage
If the generator has been improperly stored for a long period of time with gasoline in the gasoline tank and/or carburetor, all fuel must be drained and the carburetor must be thoroughly cleaned. This process involves technically advanced tasks. For assistance please call our Technical Support Team at
+44 (0)1942 715 407.
If the gasoline tank and carburetor were properly emptied of all gasoline prior to the generator being stored, follow the below steps when removing from storage.
- Be sure the fuel dial is in the “STOP” position.
- Add gasoline to the generator according to Add Fuel.
- Move the fuel dial to the “RUN” position.
- After 5 minutes check the carburetor and air filter areas for any leaking gasoline. If any leaks are found, the carburetor will need to be disassembled and cleaned or replaced. If no gasoline leaks are found, turn the fuel dial to the “STOP” position.
- Check engine oil level and add clean, fresh oil if needed. See Oil Specifications for proper oil type.
- Check and clear air filter of any obstructions such as bugs or cobwebs. If necessary, clean air filter according to Cleaning the Air Filter.
- Start the generator according to Starting the Engine.
DANGER
- Generator exhaust contains odorless and colorless carbon monoxide gas.
- To avoid accidental or unintended ignition of your generator during periods of storage, the following precautions should be followed:
- When storing the generator make sure the fuel dial is set to the “STOP” position.
SPECIFICATIONS
Generator Specifications
- Generator Model.. . . . . . . . . . . . . . . . . . . . . . . . . . . . . . . . . . . 92001i-EU
- Start Type.. . . . . . . . . . . . . . . . . . . . . . . . . . . . . . . . . . . . . . . . . . . . . . . Manual
- Watts (Max/Running).. . . . . . . . . . . . . . . . . . . . . . . . . . . . . . 2200/1900
- Volts AC.. . . . . . . . . . . . . . . . . . . . . . . . . . . . . . . . . . . . . . . . . . . . . . . . . . . . . .220
- AC Amps @ 220V.. . . . . . . . . . . . . . . . . . . . . . . . . . . . . . . . . . . . . . . . . . . 8.6
- Volts DC.. . . . . . . . . . . . . . . . . . . . . . . . . . . . . . . . . . . . . . . . . . . . . . . . . . . . . . 12
- DC Amps.. . . . . . . . . . . . . . . . . . . . . . . . . . . . . . . . . . . . . . . . . . . . . . . . . . . . . . . .8
- Frequency .. . . . . . . . . . . . . . . . . . . . . . . . . . . . . . . . . . . . . . . . . . . . . . . . .50 Hz
- Max site altitude of installation.. . . . . . . . . . . . . . . . . . . . . . . . . 1500m
- Measured sound pressure level (7m).. . . . . . . . . . . . . . . . . . 58dB(A)
- Measured sound pressure level (4m).. . . . . . . . . . . . . . . . . . 72dB(A)
- Noise measurement uncertainty.. . . . . . . . . . . . . . . . . . . ≤1.5 dB(A)
- Guaranteed sound power level.. . . . . . . . . . . . . . . . . . . . . . . 93 dB(A))
- Max Ambient Temp (°C / °F).. . . . . . . . . . . . . . . . . . . . . . 40°C /104°F
- Phase.. . . . . . . . . . . . . . . . . . . . . . . . . . . . . . . . . . . . . . . . . . . . . . . . . . . . . Single
- Grounding Type.. . . . . . . . . . . . . . . . . . . . . . . . . . . . . . . . Floating Neutral
- Weight.. . . . . . . . . . . . . . . . . . . . . . . . . . . . . . . . . . . . . . . . 38.8 lb. (17.6 kg)
- Length.. . . . . . . . . . . . . . . . . . . . . . . . . . . . . . . . . . . . . . . . . . 17.3 in. (44 cm)
- Width .. . . . . . . . . . . . . . . . . . . . . . . . . . . . . . . . . . . . . . . . 11.5 in. (29.2 cm)
- Height.. . . . . . . . . . . . . . . . . . . . . . . . . . . . . . . . . . . . . . . . . . . 17.7 in. (45 cm)
Engine Specifications
- Model.. . . . . . . . . . . . . . . . . . . . . . . . . . . . . . . . . . . . . . . . . . . . . . . . . . . . 148F-D
- Displacement.. . . . . . . . . . . . . . . . . . . . . . . . . . . . . . . . . . . . . . . . . . . . . . 79 cc
- Type.. . . . . . . . . . . . . . . . . . . . . . . . . . . . . . . . . . . . . . . . . . . . . . . 4-Stroke OHV
- Spark Plug
- OEM Type.. . . . . . . . . . . . . . . . . . . . . . . . . . . . . . . . . . . . . . . . . . . . . . . . .E6RTC
- Gap.. . . . . . . . . . . . . . . . . . . . . . . . . . .0.024 – 0.031 in. (0.6 – 0.8 mm)
- Valve
- Intake Clearance.. . . . . . . . . . . . . 0.004-0.006 in. (0.10-0.15 mm)
- Exhaust Clearance.. . . . . . . . . . 0.006-0.008 in. (0.15-0.20 mm)
NOTICE
A technical bulletin regarding valve adjustment procedures is available at www.championpowerequipment.co.uk.
Oil Specifications
DO NOT OVERFILL.
- Type.. . . . . . . . . . . . . . . . . . . . . . . . . . . . . . . . . . . . . . . . *See following chart
- Capacity.. . . . . . . . . . . . . . . . . . . . . . . . . . . . . . . . . . . . . . . 500ml/16.9 fl.oz

NOTICE
Temperature will affect engine oil and engine performance. Change the type of engine oil used based on the temperature to suit the engine needs.
Fuel Specifications
Use unleaded gasoline with a minimum octane rating of 85 and an ethanol content of 10% or less by volume. DO NOT USE E15 or E85. DO NOT OVERFILL.
Gasoline Capacity …………………………… 1.1 gal. (4 L)
Temperature Specifications
Starting Temperature Range (°F/°C) ……. 5 to 104/-15 to 40
NOTICE
An important message about temperature: Your product is designed and rated for continuous operation at ambient temperatures up to 104°F (40°C). When needed, it may be operated at temperatures ranging from 5°F (-15°C) to 122°F (50°C) for short periods of time. If exposed to temperatures outside this range during storage, it should be brought back within this range before operation. In any event, the product must always be operated outdoors, in a well-ventilated area and away from doors, windows and vents.
WARRANTY
CHAMPION POWER EQUIPMENT 3 YEAR LIMITED WARRANTY
Warranty Qualifications
To register your product for warranty and FREE lifetime call center technical support please visit: https://www.championpowerequipment.co.uk
To complete registration you will need to include a copy of
the purchase receipt as proof of original purchase. Proof of purchase is required for warranty service. Please register within ten (10) days from date of purchase.
Repair/Replacement Warranty
CPE warrants to the original purchaser that the mechanical and electrical components will be free of defects in material and workmanship for a period of three (3) years for domestic usage or 1000 hours which comes first and One (1) Year for commercial and industrial use or 1000 hours which ever comes first. Transportation charges on product submitted for repair or replacement under this warranty are the sole responsibility of the purchaser. This warranty only applies to the original purchaser and is not transferable. For full T&C’s please visit www.championpowerequipment.co.uk.
Do Not Return The Unit To The Place Of Purchase
Contact CPE’s Technical Service and CPE will troubleshoot any issue via phone or e-mail. If the problem is not corrected by this method, CPE will, at its option, authorize evaluation, repair or replacement of the defective part or component at a CPE Service Center. CPE will provide you with a case number for warranty service. Please keep it for future reference. Repairs or replacements without prior authorization, or at an unauthorized repair facility, will not be covered by this warranty.
Warranty Exclusions
This warranty does not cover the following repairs and equipment:
Normal Wear
Products with mechanical and electrical components need periodic parts and service to perform well. This warranty does not cover repair when normal use has exhausted the life of a part or the equipment as a whole.
Installation, Use and Maintenance
This warranty will not apply to parts and/or labor if the product is deemed to have been misused, neglected, involved in an accident, abused, loaded beyond the product’s limits, modified, installed improperly or connected incorrectly to any electrical component. Normal maintenance is not covered by this warranty and is not required to be performed at a facility or by a person authorized by CPE.
Other Exclusions
This warranty excludes:
- Cosmetic defects such as paint, decals, etc.
- Wear items such as filter elements, o-rings, etc.
- Accessory parts such as starting batteries, piston rings and storage covers.
- Failures due to acts of God and other force majeure events beyond the manufacturer’s control.
- Problems caused by parts that are not original Champion Power Equipment parts.
Any part(s) deemed to be damaged by the user.When applicable, this warranty does not apply to products used for prime power in place of a utility.
Limits of Implied Warranty and Consequential Damage
Champion Power Equipment disclaims any obligation to
cover any loss of time, use of this product, freight, or any incidental or consequential claim by anyone from using this product. THIS WARRANTY AND THE ATTACHED UK EPA and/or CARB EMISSION CONTROL SYSTEM WARRANTIES (WHEN APPLICABLE) ARE IN LIEU OF ALL OTHER WARRANTIES, EXPRESS OR IMPLIED, INCLUDING WARRANTIES OF MERCHANTABILITY OR FITNESS FOR A PARTICULAR PURPOSE.
A unit provided as an exchange will be subject to the warranty of the original unit. The length of the warranty governing the exchanged unit will remain calculated by reference to the purchase date of the original unit. This warranty gives you certain legal rights which may change from state to state or province to province. Your state or province may also have other rights you may be entitled to that are not listed within this warranty.
Parts Diagram
Parts List
| # | Part Number | Description | Qty. |
| 1 | 100010946-0001 | Screw M4 x 10 | 5 |
| 2 | 100095857-0005 | Bolt M4 x 18 | 1 |
| 3 | 100072724 | Lever, Fuel Valve | 1 |
| 4 | 100162770-0002 | Panel Assembly | 1 |
| 5 | 100011421-0013 | Flange Nut M6 | 1 |
| 6 | 100010910-0003 | Flat Washer Ø6 | 1 |
| 7 | 100019782-0001 | Receptacle, 12 VDC | 1 |
| 8 | 100020028-0003 | 16A EU-Type Receptacle, Black | 2 |
| 9 | 100011025-0001 | Lock Washer Ø6, Toothed | 1 |
| 10 | 100010886-0004 | Spring Washer Ø6 | 1 |
| 11 | 100142155-0001 | LED Display Module | 1 |
| 12 | 100019758-0001 | 16Amp Circuit Breaker, Push Button | 1 |
| 13 | 100057719-0001 | 8Amp Circuit Breaker, Push Button | 1 |
| 14 | 100120180-0001 | Cover, Circuit Breaker | 2 |
| 15 | 100746006-0001 | Parallel Port, Square, Red | 1 |
| 16 | 100746006-0002 | Parallel Port, Square, Black | 1 |
| 17 | 100735685-0001 | Parallel Port Cover, Square, Red | 1 |
| 18 | 100735685-0002 | Parallel Port Cover, Square, Black | 1 |
| 19 | 100092320-0001 | Ground Stud | 1 |
| 20 | 100083841 | Switch Block | 1 |
| 21 | 100091757 | Circlip, Bearing Holder, Ø1.8 x Ø6 | 2 |
| 22 | 100081995-0001 | Step Bolt | 20 |
| 23 | 100142063-0001 | Front Panel, Black | 1 |
| 24 | 100126150 | Fuel Valve, Angle 45° | 1 |
| 25 | 100011571-0002 | Big Flange Bolt M6 x 14 | 2 |
| 26 | 100005149 | Calmp 1, Ø7.5 | 2 |
| 27 | 100011570-0008 | Big Flange Bolt M6 x 12 | 13 |
| 28 | 100157950 | Inverter, 230V 50Hz | 1 |
| 29 | 100000671 | Clip Ø13 | 1 |
| 30 | 100011249-0004 | Bolt M5 x 12 | 1 |
| 31 | 1ZC7DFB06 | Engine 79cc | 1 |
| 32 | 100033099-0008 | Big Flange Bolt M6 x 18 | 2 |
| 33 | 100131884 | Tube Sheath, Silicon Resin | 1 |
| 34 | 100131883-0001 | Fuel Tube, L=275mm | 1 |
| # | Part Number | Description | Qty. |
| 35 | 100090871 | Calmp 2, Ø9.7 x 8 | 1 |
| 36 | 100009020 | Fuel Strainer | 1 |
| 37 | 100072874 | Rear Air Guide | 1 |
| 38 | 100011004-0003 | Self-tapping Screw ST4.2 x 25 | 4 |
| 39 | 100092440-0007 | Housing Assembly, Left Handle, Black | 1 |
| 40 | 100139137-0001 | Housing, Left Handle, Black | 1 |
| 41 | 100050562 | Threaded Clamp | 12 |
| 42 | 100033079-0005 | Screw M5 x 16 | 4 |
| 43 | 100156094-0005 | Side Cover Plate, Left, Yellow | 1 |
| 44 | 100081994-0001 | Shaft Locating Bolt | 6 |
| 45 | 100092446-0001 | Protection Ring, Starter Cord | 1 |
| 46 | 100158387 | Cable | 1 |
| 47 | 100072727-0001 | Rubber Pad | 2 |
| 48 | 100072725 | Fuel Tank, 4 L | 1 |
| 49 | 100073150 | Rubber Washer | 1 |
| 50 | 100008887 | Lock Nut | 1 |
| 51 | 100072726-0005 | Fuel Tank Cap | 1 |
| 52 | 100142062-0001 | Rear Panel, Muffler, Black | 1 |
| 53 | 100072722 | O-ring Seal | 1 |
| 54 | 100087972 | Retainer Ring | 4 |
| 55 | 100011000-0002 | Self-tapping Screw ST4.2 x 9.5 | 1 |
| 56 | 100085794 | Spark Arrester Assembly | 1 |
| 57 | 100072875-0001 | Front Air Guide | 1 |
| 58 | 100072878 | Oil Seal | 1 |
| 59 | 100097811-0001 | Ignition Coil | 1 |
| 60 | 100093250-0005 | Self-tapping Screw ST4.8 x 20 | 2 |
| 61 | 100092441-0007 | Housing Assembly, Right Handle, Black | 1 |
| 62 | 100139138-0001 | Housing, Right Handle, Black | 1 |
| 63 | 100092444-0005 | Spark Plug Maintenance Plate, Black | 1 |
| 64 | 100157709-0001 | Housing Cover, Right, Yellow | 1 |
| 65 | 100163095-0002 | Maintenance Panel, Yellow | 1 |
| 66 | 100072713-0002 | Screw | 2 |
| # | Part Number | Description | Qty. |
| 67 | 100716268-0001 | Rectifier Bridge, Capacitance | 1 |
| 68 | 100072715-0001 | Vibration Mount, Support | 4 |
| 69 | 100088546 | Housing Assembly, Bottom, Black | 1 |
| 70 | 100072711 | Housing, Bottom, Black | 1 |
| 71 | 100072994-0001 | Step Nut M6 | 6 |
| 72 | 100072710-0001 | Rubber Damper | 1 |
| 73 | 100011452-0010 | Nut M6 | 4 |
| 74 | 100072712 | Foot, Bottom Housing | 4 |
| 75 | 100011419-0007 | Nut M5 | 1 |
| 76 | 100010885-0003 | Spring Washer Ø5 | 1 |
| 77 | 100010919-0002 | Plain Washer Ø5 | 1 |
| 78 | 100714558 | Wire Stop Block | 1 |
| 79 | 100011001-0005 | Self-tapping Screw ST4.2 x 10 | 1 |
| 80 | 100031552 | O-Ring | 2 |
Engine Parts Diagram
Engine Parts List
| # | Part Number | Description | Qty. |
| 1 | 100033099-0008 | Big Flange Bolt M6 x 18 | 4 |
| 2 | 100097810 | Spark Plug(E6RTC) | 1 |
| 3 | 100154528-0001 | Breather Tube | 1 |
| 4 | 100072876-0001 | Cylinder Head Cover Assembly | 1 |
| 5 | 100085696 | Strainer, Cylinder Head Cover | 1 |
| 6 | 100085695 | Inner Cover, Cylinder Head Cover | 1 |
| 7 | 100005133-0001 | Cross Screw M3 x 6.5 | 3 |
| 8 | 100075052 | Gasket, Cylinder Head Cover | 1 |
| 9 | 100075054 | Rocker Arm Assembly | 2 |
| 10 | 100075053 | Shaft, Rocker Arm | 1 |
| 11 | 100075055 | Valve Collet | 2 |
| 12 | 100075058 | Oil Drip Pan | 1 |
| 13 | 100075056 | Valve Spring Seat, 182F | 2 |
| 14 | 100159357 | Spring Valve | 2 |
| 15 | 100011275-0005 | Flange Bolt M6 x 50, GB5789 | 4 |
| 16 | 100148916 | Cylinder Head | 1 |
| 17 | 100088412-0001 | Stud Bolt M6 x 73 | 2 |
| 18 | 100075043 | Muffler Pad | 1 |
| 19 | 100065662-0001 | Exhaust Muffler Assembly | 1 |
| 20 | 100011277-0004 | Flange Bolt M6 x 60, GB5789 | 4 |
| 21 | 100011452-0010 | Lock Nut M6, Flange | 4 |
| 22 | 100010348-0001 | Stud Bolt M6 x 87 | 2 |
| 23 | 100075048 | Gasket, Insulator | 1 |
| 24 | 100075049 | Insulator, Carburetor | 1 |
| 25 | 100075050 | Gasket, Carburetor | 1 |
| 26 | 100159122-0001 | Carburetor | 1 |
| 27 | 100061512 | Stepping Motor | 1 |
| 28 | 100006037 | Fuel Bowl Mounting Bolt Gasket | 1 |
| 29 | 100005149 | Clamp 1, Ø7.5 | 1 |
| 30 | 100087351-0001 | Oil Tube | 1 |
| 31 | 100075035 | Air Filter Hose | 1 |
| 32 | 100085694 | Gasket, Cylinder Head | 1 |
| 33 | 100010549 | Dowel Pin Ø8 x 12 | 4 |
| 34 | 100075061 | Push Rod | 2 |
| 35 | 100075059 | Valve Exhaust | 1 |
| # | Part Number | Description | Qty. |
| 36 | 100159354 | Valve Intake | 1 |
| 37 | 100075036 | Lifter, Valve | 2 |
| 38 | 100075040 | Piston Ring Set | 1 |
| 39 | 100088147 | 1st Piston Ring | 1 |
| 40 | 100088148 | 2nd Piston Ring | 1 |
| 41 | 100088146 | Oil Ring | 1 |
| 42 | 100075038 | Circlip | 2 |
| 43 | 100075039 | Wrist Pin | 1 |
| 44 | 100159355 | Piston | 1 |
| 45 | 100075037 | Connecting Rod | 1 |
| 46 | 100091043 | Bolt, Connecting Rod | 2 |
| 47 | 100085410 | Crankcase | 1 |
| 48 | 100075063-0002 | Oil Level Sensor | 1 |
| 49 | 100031967-0008 | Big Flange Bolt M6 x 16 | 2 |
| 50 | 100011570-0008 | Big Flange Bolt M6 x 12 | 5 |
| 51 | 100065663 | Crankshaft | 1 |
| 52 | 100159356 | Camshaft | 1 |
| 53 | 100075062 | Gasket, Crankcase Cover | 1 |
| 54 | 100072617 | Cover, Crankcase | 1 |
| 55 | 100031968-0003 | Big Flange Bolt M6 x 20 | 7 |
| 56 | 100084322-0004 | Oil Dipstick Assembly, Black | 1 |
| 57 | 100092649-0001 | Trigger | 1 |
| 58 | 100085697 | Oil Seal Ø20 x Ø32 x 6 | 1 |
| 59 | 100159353-0001 | Alternator Assembly, Ø150 x 44.5 mm | 1 |
| 60 | 100158711-0001 | Stator Assembly, Fe, Ø120 x 21 mm | 1 |
| 61 | 100085871-0001 | Rotor Assembly, Permanent Magneto, Ø150 x 44.5 mm | 1 |
| 62 | 100011223-0002 | Flange Bolt M6 x 32 | 2 |
| 63 | 100072871 | Cooling Fan | 1 |
| 64 | 100072872-0001 | Pulley, Starter | 1 |
| 65 | 100033063-0002 | Flange Nut M12 x 1.25 | 1 |
| 66 | 100072873 | Fan Cover Assembly | 1 |
| 67 | 100085054 | Fan Cover, Black | 1 |
| 68 | 100075483-0001 | Air Filter Element | 1 |
| 69 | 100075482-0001 | Air Filter Cover | 1 |
| 70 | 100000655 | Wire Clip B | 1 |
| 71 | 100075051-0002 | Recoil Starter Assembly, Black | 1 |
| # | Part Number | Description | Qty. |
| 72 | 100011571-0002 | Big Flange Bolt M6 x 14 | 3 |
| 73 | 100131964 | Fuel Bowl Mounting Bolt | 1 |
| 74 | 100131960 | Fuel Bowl O-Ring | 1 |
|
75 | 100163552 | Main Jet Standard | 1 |
| 100163549 | Main Jet Altitude 1000- 2000m | / | |
| 100163550 | Main Jet Altitude 2000- 3000m | / |
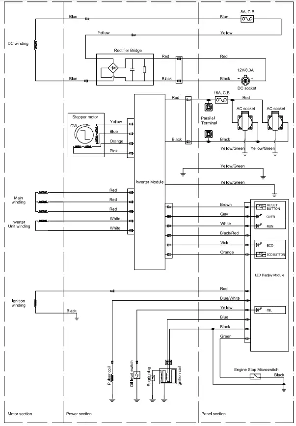
Wiring Diagram
EC DECLARATION OF CONFORMITY
We: CHAMPION POWER EQUIPMENT, INC. 12039 SMITH AVENUE, SANTA FE SPRINGS, CA 90670, USA
Hereby declare that the following Appliance complies with the appropriate basic safety and health requirements of the EC Directives (see item 3 & 4) based on its design and type, as brought into circulation by us.
This declaration relates exclusively to the machinery in the state in which it was placed on the market, and excludes components which are added and/or operations carried out subsequently by the final user.
Designation / Function: Gasoline generating set
- Type: 92001i-UK, 92001i-EU
- Serial number: xxxxxxx – xxxxxxx(on crankcase or on air filter cover)
- Used harmonized standards:
- ISO 8528-13:2016
- Applicable EC Directives:
- Machinery Directive 2006/42/EC
- Directive (EU) 2016/1628
- Noise Directive 2000/14/EC (Amended by 2005/88/EC)
- Low Voltage Directive 2014/35/EU
- EMC Directive 2014/30/EU
- RoHS Directive 2011/65/EU
- REACH Regulations (EC) NO. 1907/2006
- Guaranteed sound power level: -93 dB(A) for 92001i-UK,92001i-EU
- Responsible for documentation: CHAMPION POWER EQUIPMENT, INC.
- Address: 12039 SMITH AVENUE, SANTA FE SPRINGS, CA 90670, USA
- Person responsible for compiling the technical files established within the EU Name, Surname: Winch Solutions LTD Address: Unit 17-18 Bradley Trading Estate, Bradley lane, Standish, Greater Manchester,WN6 0XQ, UK
- Date/Place/Authorized Signature: APRIL 21ST 2020/HANGZHOU/LI JIE

- Title of Signatory: GENERAL MANAGER
Note:
- The person importing the products becomes responsible for ensuring that they comply with the directives which apply to them. At the very last, it is recommended that the importer obtain a copy of the original Declaration of conformity from manufacturer.
- Champion Power Equipment Europe Service & Technical Contacts
- United Kingdom:
- BPE Holdings
- Unit 17-18
- Bradley Hall Trading Estate
- Bradley Lane, Standish
- Wigan, WN6 0XQ, UK
- Tel: +44 (0) 1942 715 407
- [email protected]
- Germany:
- BPE Solutions Deutschland GmbH
- Altrottstraße 31
- D-69190 Walldorf
- Germany
- Tel: +49 6227/655996-3
- [email protected]
- Sweden:
- BPE Nordic AB
- Valnäsgatan 2
- 44252 Ytterby
- Sweden
- Tel: +46 (0)31280985
- [email protected]
- France:
- BPE Solutions France SAS
- 3 Boulevard de Belfort
- 59000 Lille
- France
- [email protected]


















































