K-Solution PRBMD02 Bluetooth Tiny 5.0 Module
Introduction
The Security Boot function introduced in this article is mainly for PRBMD02. It mainly introduces the programming of the Efuse Key involved in the secure boot, the method of obtaining the key, the secure boot process, and the specific operation method of the corresponding mode (No OTA/Support OTA) to perform the secure boot.
Efuse Key
- One of the keys to the realization of the secure boot function is the use of the refuse key.
- Note: the efuse key can only be written once and cannot be changed once written.
Efuse API
Efuse has a total of 4 blocks, the main uses and enumeration lists are as follows:
| EFUSE_BLOCK_0 | 0 | efuse key for security boot |
| EFUSE_BLOCK_1 | 1 | Used as efuse key for OTA security boot app |
| EFUSE_BLOCK_2 | 2 | Future use |
| EFUSE_BLOCK_3 | 3 | Future use |
| efuse_lock(EFUSE_block_t block) | Lock data written to efuse block |
| efuse_read(EFUSE_block_t block, buf) | Read defuse block data |
| efuse_write(EFUSE_block_t block buf, us) | With fuse block data |
Efuse key programming
- The realization of the security boot function requires the programming of the efuse key, and the programming of the efuse key must be performed in the programming mode (cmd>>:).
Efuse key programming operation
PhyPlusKit.exe and the programmer tool both parse and program the efuse block key by means of csv triples. The specific csv file format is as follows (shown in the table):
- No OTA
| #efuse0 |
| FFFFFF00-K |
| 8765432111223344 |
No OTA mode and security boot only need to program efuse block0 (ROM security boot). The tool operation steps corresponding to efuse key programming are as follows:
- Supports OTA
| #efuse0 | #efuse1 |
| FFFFFF00-K | FFFFFF01-K |
| 8765432111223344 | 1234567813151718 |
Support OTA mode and security boot need to program the two blocks of efuse block0 and block1. The tool operation steps corresponding to efuse key programming are as follows:
Format parsing of efuse key in Csv file
- •1st line: Name is marked, starting with “#” as the name identification; the name of the efuse key is efuse0, efuse1, efuse2, efuse3 according to the value of the efuse block;
- 2nd line: write address and port; the efuse key write port is fixed to K, and the write address is FFFFFF00, FFFFFF01, FFFFFF02, FFFFFF03 according to th block value;
- 3rd line: the write value is the corresponding programmed efuse block value (64bit).
Efuse key programming note
- The use key must be programmed in the programming mode (cmd>>:).
- Fuse block can only be programmed once and not changed and needs to b managed by the user
- The programmed efuse block value must be an odd check value, for example 8765432111223344, the number of bits set to 1 is an odd number, which meets the requirements. If you enter a value that does not meet the conditions, an error message will appear!
Security boot Key generation
Security boot is the process of encrypting the App program by using the aes_ccm algorithm and decrypting the boot when restarting. Here we mainly introduce how to obtain the secret keys g_sec_key and g_ota_sec_key used for encryption and decryption:
g_sec_key generation process
- g_sec_key is the secret key used for encryption and decryption by ROM security boot APP (No OTA). The following describes in detail how to generate g_sec_key by using PhyPlusKit.exe tool.
- The PhyPusKit.exe tool generates g_sec_key mainly by parsing the *.key.csv file. The specific content of the *.key.csv file is set as follows (table display):
| #sec_key | #sec_plaintext | #iv | #efuse0 |
| 2808-M | 2810-M | 2830-M | FFFFFF00-K |
| a7471cb6817 e9014 | 3b92b5882ae845586c0 d7c2086d6eac0 | 3836333437383532373 1343536303030 | 8765432111223344 |
Use the PhyPlusKit.exe (starting from v2.4.5e) tool to generate g_sec_key The method is a follows:
- Double-click to load the above user-defined *.key.csv file on the Batch page (note that the .key.CSV file type must be imported, otherwise an error will be reported)

Clicking the GenKey button will generate the *.sec.csv file processed by the use key and flash key currently displayed on the current line. The data of the corresponding line (*.sec.csv file can be generated according to the Lines value filled in. (Note that only one row of data is generated, the configuration of the line is to generate *.sec.csv corresponding to the selected row according to the number of rows configuration) The *.sec.csv file generated by clicking the GenKey button will generate g_sec_key accordingly.
g_ota_sec_key generation process
- g_sec_key is the key used for encryption and decryption by ROM security boot OTA (Support
- OTA); g_ota_sec_key is the key used for encryption and decryption by OTA security boot APP(Support OTA). Generate g_sec_key and g_ota_sec_key.
- The PhyPusKit.exe tool mainly generates g_sec_key and g_ota_sec_key by parsing the *.key.csv file. The specific content of the *.key.csv file is set as follows (table display):
| #sec_key | #sec_plaintex t | #iv | #efuse0 | #ota_sec_ key | #ota_plaint ext | #efuse1 |
| 2808-M | 2810-M | 2830-M | FFFFFF00 -K | 2908-M | 2910-M | FFFFFF 01-K |
| a7471cb68 | 3b92b5882ae | 38363334373 | 876543211 | 817e9014a | e907c7b41 | 123456781 |
| 17e9014 | 845586c0d7c | 83532373134 | 1223344 | 7471cb6 | 754a060d3 | 3151718 |
| 2086d6eac0 | 3536303030 | 4a62853cb | ||||
| 23de8 |
- The method of generating g_sec_key and g_ota_sec_key by using PhyPlusKit.exe (starting from v2.4.5e) can refer to the generation process of g_sec_key in Section 3.1, but the content of the *.key.CSV file is different.
- The *.sec.CSV file corresponding to the same operation method will generate g_sec_key and g_ota_sec_key correspondingly.
- Note that while the *.sec.CSV file is generated above, the efuse_wr.csv file is generated to be used as the efuse key programming file. The details of the refuse key programming and efuse_wr.csv file have been introduced in detail in Section 2.2.
Security Boot
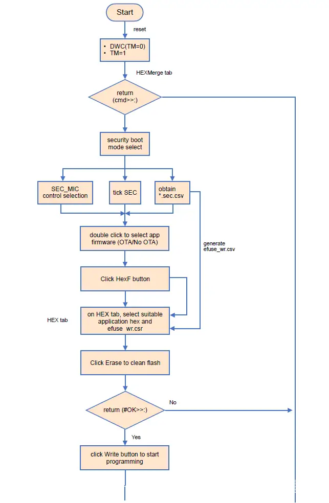
The above three sections have described in detail the key acquisition process required for security boot encryption and decryption. Here, the use of security boot tools will be introduced. The specific process is as follows:

Operation flow
- After PHY6252/PHY6222 is powered on, re-power on through DWC connection (TM=0)/TM=1 (pull TM high), Reset the development board, enter programming mode, and return to cmd>>:
- On the HEXMerge page, the tool selects the corresponding SEC_MIC and SEC controls, and the secret key *.sec.csv file required by the Security boot process can be obtained in Section 3.
- Select the application firmware to be programmed, including No OTA/Support OTA mode and click the next button to generate the corresponding ciphertext hex file
- Switch to the HEX page, select the hexf file and efuse_wr.csv file generated above
- Click the Erase button to send the erase command, after success, click the write button to program the firmware and efuse.
- After the flash and efuse are successfully programmed, power on again (TM=0) or TM pulls down the reset PHY622X, the application runs, and the entire security boot process ends.
ROM Security Boot
The ROM Security boot process is the encrypted boot process of No OTA. PhyPlusKit.exe tool V2.4.5e version, support secure boot function, this function module i supported in selecting SEC_MIC mode. Select the corresponding SEC_MIC form to use the secure boot function.
The operation steps are as follows:
- After PHY6252/PHY6222 is powered on, re-power on through DWC connection (TM=0)/TM=1 (pull TM high), Reset the development board, enter programming mode, and return to cmd>>:
The following figure shows the PHY6252 (TM=0) entering the programming mode through the two-wire DWC connection:
- On the HEXMerge page, select the SEC_MIC mode and check the SEC control, double-click on the Batch page to select the *.key.csv file and generate the corresponding *sec.csv file.

- Double-click to select the application firmware (No OTA), click the next button to generate the corresponding hex file

- Switch to the HEX page, select the corresponding hexf file and the efuse_wr.csv file generated by GenKey

- Click the Erase button, after the success of the firmware and efuse key programming

- After the firmware and efuse are successfully programmed, re-power on (TM=0) / TM is pulled low, reset (TM=1), the security boot process goes through, you can jump to the application and complete the ROM security boot process

OTA Security Boot
- The OTA Security boot process is the encrypted boot process of Support OTA. For the specific process and steps, please refer to No OTA mode:
- The difference is that you need to select the ota.hex file and the corresponding single no fct mode, as shown below:

Note: The offline programmer security boot only needs to provide the hexf file generate in step c above and the triple *.csv file of the corresponding efuse key generated in step b.
The configuration is as follows:
Flash Mapping
No OTA Mode Flash Mapping
| Flash Mapping No OTA | ||||||
| 256KB Flash | 512KB Flash | |||||
| Reserved | 0 | 1FFF | 8 | 0 | 1FFF | 8 |
| 1st Boot info | 2000 | 2FFF | 4 | 2000 | 2FFF | 4 |
| FCDS | 4000 | 4FFF | 4 | 4000 | 4FFF | 4 |
| App Bank | 5000 | 1FFFF | 108 | 5000 | 1FFFF | 108 |
| XIP | 20000 | 3BFFF | 112 | 20000 | 33FFF | 80 |
| FS(UCDS) | 3C000 | 3DFFF | 8 | 34000 | 35FFF | 8 |
| Resource | 3E000 | 3FFFF | 8 | 36000 | 7FFFF | 296 |
| FW Storage | 40000 | 3FFFF | 0 | 80000 | 7FFFF | 0 |
Support OTA Flash Mapping
| Single Bank OTA | ||||||
| 256KB Flash | 512KB Flash | |||||
| Reserved | 0 | 1FFF | 8 | 0 | 1FFF | 8 |
| 1st Boot info | 2000 | 2FFF | 4 | 2000 | 2FFF | 4 |
| 2nd Boot info | 3000 | 3FFF | 4 | 3000 | 3FFF | 4 |
| FCDS | 4000 | 4FFF | 4 | 4000 | 4FFF | 4 |
| OTA Bootloader | 5000 | 10FFF | 48 | 5000 | 10FFF | 48 |
| App Bank | 11000 | 1FFFF | 60 | 11000 | 1FFFF | 60 |
| XIP | 20000 | 3BFFF | 112 | 20000 | 33FFF | 80 |
| FS(UCDS) | 3C000 | 3DFFF | 8 | 34000 | 35FFF | 8 |
| Resource | 3E000 | 3FFFF | 8 | 36000 | 7FFFF | 296 |
| FW Storage | 40000 | 3FFFF | 0 | 80000 | 7FFFF | 0 |

























