JANSKA GR-670B PROFESSIONAL SERIES 48″ FREESTANDING GAS RANGE User Manual
Your satisfaction is guaranteed. If you are not completely satisfied with our Professional Series 48″ Freestanding Gas Range and the results it brings, we insist that you let us know. We’ll help make the Gas Range work for you, or we’ll refund your money.
GAS WARNING
IF THE INFORMATION IN THIS MANUAL IS NOT FOLLOWED EXACTLY, A FIRE OR AN EXPLOSION MAY OCCUR, CAUSING PROPERTY DAMAGE, PERSONAL INJURY OR POSSIBLE DEATH.
DO NOT STORE OR USE GASOLINE, A LIQUID PROPANE CYLINDER OR OTHER FLAMMABLE VAPORS AND LIQUIDS IN THE VICINITY OF THIS APPLIANCE. ANY LIQUID PROPANE CYLINDER NOT CONNECTED FOR USE SHALL NOT BE STORED IN THE VICINITY OF THIS OR ANY OTHER APPLIANCE.
WHAT TO DO IF YOU SMELL GAS
- Do not try to light any appliance.
- Do not touch any electrical switch.
- Do not use any phone in your building.
- Immediately call your gas supplier from a neighbor’s phone. Follow the gas supplier’s instructions.
- If you cannot reach your gas supplier, call the fire department.
INSTALLATION
- Installation and service of your range must be performed by a licensed installer, an approved service agency or your gas supplier.
- (In Massachusetts installation must be performed by a licensed plumber/ gas fitter.)
- Note to the installer: Please leave this user manual with the consumer for the local electrical / gas inspector’s use.

IMPORTANT SAFEGUARDS
This User Manual contains important information on how to install and set up your new range, safe use, and maintenance, as well as insights into the product features.
READ ALL INSTRUCTIONS BEFORE INSTALLING AND OPERATING YOUR JANSKA PROFESSIONAL SERIES 48″ FREESTANDING GAS RANGE FOR THE FIRST TIME. IF THE INFORMATION IN THIS MANUAL IS NOT FOLLOWED EXACTLY, A FIRE, EXPLOSION OR BURN HAZARD MAY RESULT, CAUSING PROPERTY DAMAGE, PERSONAL INJURY OR EVEN DEATH.
To reduce these risks when using this product, basic safety precautions should always be followed, including the following:
HANDLING AND UNPACKING
- WARNING: EXTREMELY HEAVY. Use proper equipment and adequate manpower to move the range to avoid personal injury or damage to the unit or the floor. The unit is heavy and rests on adjustable steel legs.
- Before moving the range, protect any finished flooring and secure the oven doors closed to prevent damage.
- WARNING: DO NOT LIFT OR CARRY THE COOKING RANGE BY THE OVEN DOOR HANDLES OR THE CONTROL PANEL.
- IMPORTANT: LET THE RANGE REST FOR A PERIOD OF 24 HOURS ONCE YOU HAVE PLACED IT IN YOUR HOME.
- Do not remove the rating label attached to the range.
- Do not discard the anti-tip bracket or LP Gas Conversion Kit supplied with the range.
CORRECT USAGE
- This appliance is intended for use in domestic households and in similar working and residential environments.
- This appliance is intended to be used for such purposes as cooking and keeping food warm. Do not use the appliance in any other way than its intended use.
- This appliance is not intended for outdoor use.
- Persons (including children) who lack physical, sensory, or mental capabilities, or experience with the appliance should not use it without supervision or instruction by a responsible person.
- Do not use this range while under the influence of alcohol or other substances that affect your reaction time or perception.
CHILDREN
- Children should not be left alone or unattended in an area where the appliance is in use.
- Never allow children to sit or stand on any part of the appliance.
- Do not store items of interest to children above or at the back of the appliance. Children climbing on the appliance to reach these items could be injured.
- The appliance is hot during use and remains so for some time after being switched off. Keep children away from the appliance.
- Keep all cookware and their handles out of the reach of children. Danger of burning or scalding.
WARNING: Ensure that any packing material, including any plastic bags or film, are disposed of safely and kept out of the reach of children. Do not use plastic bags in cribs, beds, carriages or play pens. These bags are not toys. Danger of suffocation!
TECHNICAL SAFETY
- Installation, repair, and maintenance work must be performed by a licensed installer, an approved service agency or your gas supplier in accordance with local building and safety codes. Work by unqualified persons could be dangerous and may void the warranty.
- Before installation, make sure that the voltage and frequency listed on the rating label correspond with the household electrical supply. This data must correspond to prevent injury and appliance damage. Consult a qualified electrician if in doubt.
- Before installation, select a suitable area that abides by the clearance measurements noted in the ‘RANGE INSTALLATION’ section of this manual.
- Before installation, ensure the area will be well ventilated, with a suitable ventilation system.
IMPORTANT: Do not install a ventilation system that blows air downward toward this gas cooking appliance. This type of ventilation system may cause ignition and combustion problems with this gas cooking appliance resulting in personal injury or unintended operation. - Before installing the range, check for externally visible damage. Do not operate a damaged appliance. A damaged gas range is a hazard.
IMPORTANT: This appliance is equipped with a three-prong (grounding) plug for your protection against shock hazard and should be plugged directly into a properly grounded three-pronged receptacle. DO NOT cut or remove the grounding prong from this plug. - The range has been adjusted for Natural Gas at manufacture. Any conversion to LP Gas must be installed by a qualified service technician in accordance with all applicable codes and requirements of the authority having jurisdiction. Before proceeding with any conversion, ensure the gas supply is shut off and the electrical power to the range is disconnected. Do not operate the cooktop or oven burners of this range when using LP (bottled) gas before converting the pressure regulator and burner orifices for LP gas use. Failure to do so could cause high flames and toxic fumes which can result in serious injury.
- Do not use an adapter or extension cord to connect this appliance to electricity. Extension cords do not guarantee the required safety of the appliance.
- To guarantee the electrical safety of this appliance, continuity must exist between the appliance and an effective grounding system. It is imperative that this basic safety requirement be met. If there is any doubt, have the electrical system of the residence checked by a qualified electrician.
- Do not operate the appliance until it has been properly installed and grounded by a qualified technician.
- Have the technician show you the location of the gas shut off valve and how to shut it off in case of an emergency situation.
- Before servicing, turn off the gas valve and disconnect the power supply by either removing the fuse, unplugging the unit, or manually “tripping” the circuit breaker.
- Under no circumstance open the outer casing of the appliance. This is a safety hazard and may damage the appliance.
- Service or repairs should only be carried out by a qualified service technician. Do not attempt to repair the appliance yourself.
- For safety, only use parts / components recommended by the manufacturer.
- The appliance is not designed for use with an external timer or a remote-control system.
- Do not operate the appliance if the power cord or plug is damaged, or if the appliance has been damaged in any manner.
- In the event of damage or defect, turn off the appliance immediately. Turn off the gas shut off valve and disconnect completely from the electrical supply. Do not use the appliance until it has been repaired. Ensure power is not supplied to the appliance while repair work is carried out.
WARNING: Gas appliances can cause minor exposure to four of these substances, namely benzene, carbon monoxide, formaldehyde, and soot, caused primarily by the incomplete combustion of natural gas fuel. When operating your range on natural gas, the flames from the burners should be blue in color. In addition, the flames should be stable, free of yellow tipping, excessive noise and lifting. However, this yellow tipping should be restricted to the primary flame kernels only. Properly adjusted burners, indicated by a bluish rather than a yellow flame, will minimize incomplete combustion. Exposure to those substances can be minimized by venting with an open window or use of a ventilation fan or hood.
- Before discarding an old appliance, disconnect it from the gas and electrical supply, and cut off the power cord to prevent it from becoming a hazard.
- To reduce the risk of burns, do not move this appliance while hot.
![]()
WARNING: TIP-OVER HAZARD
TO REDUCE THE RISK OF THE APPLIANCE TIPPING OVER, THE RANGE MUST BE SECURED BY THE ANTI-TIP DEVICE PACKED WITH THE APPLIANCE. IF THE ANTI-TIP BRACKETS ARE NOT PROPERLY INSTALLED, THE RANGE MAY TIP, CAUSING DAMAGE TO THE APPLIANCE AND SERIOUS BURNS OR INJURY TO PERSONS OR POSSIBLE DEATH. See ‘RANGE INSTALLATION’ for further instructions.
COOKING SAFETY
- Make sure all components of the range are assembled correctly before using the cooktop or oven.
- Do not leave the range unattended while in use. Boil-overs cause smoking, and greasy spillovers may ignite.
- The range and its parts will be extremely hot during use. Always use protective gear such as oven mitts or potholders when using the appliance. Do not touch the open flame.
- Use only dry, heat resistant potholders. Moist or damp potholders used on hot surfaces can result in steam burns. Do not let the potholder touch the hot heating elements. Do not use towels or other bulky items near the appliance.
- The appliance is hot during use. Do not touch the Burner Grates, Burner Caps, Burner Heads, Griddle, Oven Racks, oven glass, or any other parts in proximity to the flame or oven heating elements. These components may be hot enough to cause burns.
- Be sure to turn all controls off when not in use. The appliance will remain hot for some time after turning off. Do not touch the cooktop area or interior of the ovens until cool.
- Be sure the oven cool air intake (top interior of oven door) and oven exhaust vent (below the door) are unobstructed at all times.
- When using the oven, open the door carefully to allow hot air or steam to escape before placing or removing food.
- The Burner Grates supplied with the appliance must always be used. Never place cookware directly on the burner itself.
- Do not operate a Burner for an extended period of time without cookware on the Burner Grates. The finish of the grates might chip without cookware to absorb the heat.
- Ensure the cookware you are using is suitable for a gas cooktop or oven. Only certain types of glass, ceramic or other glazed cookware are suitable for use on a cooktop without breaking due to the sudden temperature change.
- Cookware that conducts heat slowly, i.e., glass pots, should be used in conjunction with burner flames at a low or medium setting.
- Do not use cookware with a base that extends past the Burner Grate. Using larger cookware may cause the flames to spread out and damage the surrounding countertop or other countertop appliances.
- For safety and stability, do not use cookware with a bottom diameter smaller than the burner grate opening.
- Do not use cookware so large that it covers several burners. The resulting heat accumulation can damage the appliance.
- Select a heat source size that is as close as possible to the bottom diameter of the cookware. Also, keep gas flames confined to the base only and not the sidewalls of the cookware.
- Do not heat empty pots or pans. This may cause damage to the cookware and the surrounding area. Danger of fire.
- Always turn pot handles to the side or back of the range. Do not turn handles towards the area where they can be easily burned. Handles should not extend over the adjacent burners.
- Do not heat unopened food containers, such as baby food jars or cans. Built-up pressure may cause the container to explode and result in injury.
- Do not use plastic or aluminum foil to line any part of the range. It melts at high temperatures and can damage the porcelain and is a fire hazard.
- Do not hang any articles (i.e., dish towels) off the oven handle as some fabrics may ignite or melt from the heat.
- Do not leave the oven doors open unnecessarily as someone may trip over or be injured.
- Do not use the ovens for frying.
- Do not use water on grease fires. Smother any fire or flame using a lid, close the oven door, or use a dry chemical or foam-type extinguisher.
- Use an extinguisher ONLY if:
- You know you have a Class A, B or C extinguisher, and you already know how to operate it.
- The fire is small and contained in the area where it started.
- The fire department is being/has been called.
- You can fight the fire with your back to an exit.
- Do not flambé under an exhaust hood. Flames could be drawn up into the hood by the suction or the grease filters may ignite.
- Do not let cooking grease or other flammable materials accumulate on the appliance. Fire Hazard.
- Spills containing salt or sugar should be removed as soon as possible (when surface is safe to touch), particularly on the porcelain surfaces.
- Ensure proper ventilation during use either from an open window or from a running ventilation hood.
- When using a portable appliance near the range, make sure that its power cord does not come in contact with the cooktop or oven doors.
- Do not store items on or in the appliance when not in use. Items could melt or catch fire from residual heat or if the appliance is turned on inadvertently. Always switch the control knobs off after use.
- WARNING: DO NOT store or use gasoline, aerosols, combustible liquids or other easily flammable vapors or materials in the vicinity of this appliance.
- Exhaust fan ventilation hoods and grease filters should be kept clean. Do not allow grease to accumulate on hood or filter. Greasy deposits in the fan could catch fire.
- If the gas range is installed behind a cabinet door, it must only be used with the door open. Only close the cabinet door when the appliance is switched off and cool.
- Clean appliance with caution. Do not use abrasive or caustic cleaners or detergents on this appliance. They may cause permanent damage to the surface.
- If the gas range has not been used for an unusually long time, it should be thoroughly cleaned before using it again and checked that it is working properly by an authorized expert.
- Keep a fire extinguisher handy.
WARNING: NEVER USE THIS APPLIANCE AS A SPACE HEATER TO HEAT OR WARM THE ROOM. DOING SO MAY RESULT IN CARBON MONOXIDE POISONING AND OVERHEATING.
KEEP THIS MANUAL IN A SAFE PLACE FOR FUTURE REFERENCE AND REVIEW PERIODICALLY.
PARTS

INCLUDES:
- 4 Cast Iron Burner Grates
- 1 Porcelain Enameled Cast Iron Double-Sided Griddle
- 6 Standard Burner Caps
- 2 Double Burner Caps
- 6 Standard Aluminum Burner Heads
- 2 Brass Double Burner Heads
- 4 Stainless Steel Oven Racks
- 4 Stainless Steel Oven Rack Guides (Attached)
- 1 Tip-Over Bracket Set (2 Brackets, 2 Bolts, 4 Screws, 4 Wall Anchors)
- 1 Liquid Propane Gas Conversion Kit (Brass Orifices / Nozzles – 15 Pieces)
- 10 Blue Burner Knobs (8x Standard, 2x Oven) Model No: GR-670B SS Only

| Burner | BTU/H | Position | NG Orifice | LP Orifice | |
| 1 | 9,000 | SEMI-RAPID | BACK LEFT (B/L) | 1.36 | 0.9 |
| 2 | 6,000 | AUXILIARY | FRONT LEFT (F/L) | 1.07 | 0.74 |
| 3 | 12,000 | SEMI-RAPID | BACK MIDDLE LEFT (B/M/L) | 1.57 | 1.0 |
| 4 | 20,000 | DOUBLE FLAME | FRONT MIDDLE LEFT (F/M/L) | 1.36*2+0.73 | 0.89*2+0.53 |
| 5 | 9,000 | SEMI-RAPID | BACK MIDDLE RIGHT (B/M/R) | 1.36 | 0.9 |
| 6 | 6,000 | AUXILIARY | FRONT MIDDLE RIGHT (F/M/R) | 1.07 | 0.74 |
| 7 | 12,000 | SEMI-RAPID | BACK RIGHT (B/R) | 1.57 | 1.0 |
| 8 | 20,000 | DOUBLE FLAME | FRONT RIGHT (F/R) | 1.36*2+0.73 | 0.89*2+0.53 |
| Oven | BTU/H | Position | |||
| 1 – 18” | 14,000 | Left | 1.68 | 1.09 | |
| 2 – 30” | 22,000 | Right | 2.13 | 1.4 | |
| 2 – 30” | 10,000 | Broil Function, Right Oven only | 1.42 | 0.94 | |
| Total | 140,000 | 8 Burners + 2 Ovens |
RANGE INSTALLATION

- WARNING: Do not lift or carry the range by the oven handles.
- Remove and recycle packaging and keep out of reach of children.
- Before installing the range, you must locate and secure the included Anti-Tip Bracket Set for your range.
- The use of a gas range leads to the formation of heat, moisture, and combustion effects in the room where the appliance is installed. It is recommended that the unit be operated with an overhead vented exhaust hood of sufficient size and capacity.
- Do not obstruct the flow of combustion air into the range and ventilation air away from the range.
- This appliance is not approved for downward airflow ventilation or air curtain equivalent. This type of ventilation system may cause ignition and combustion problems with this gas cooking appliance resulting in personal injury or unintended operation.
- The range may be installed flush to the rear wall. You may install a non-combustible material on the rear wall above the range and up to the vent hood. It is not necessary to install non-combustible materials behind the range below the countertop height.
- The range must be installed on a clean, flat, even surface. The floor surface should not be combustible and should resist heat such as concrete or tile.
- WARNING: All openings in the wall behind the appliance and in the floor under the appliance shall be sealed.
- Install the appliance so that the power cord or gas piping does not come into contact with any portion of the cooktop which may become hot during use.
- CAUTION: The use of cabinets for storage above the appliance may result in a potential fire hazard. Combustible items may ignite; metallic items may become hot and cause burns. If cabinet storage is to be provided, the risk can be reduced by installing a range hood that projects horizontally a minimum of 5” (12.7cm) beyond the bottom of the cabinets.
- The cabinetry and ventilation hood should be installed first to prevent damage to the range.
- Make sure the wall coverings, countertop, and cabinets around the appliance can withstand heat up to 200º F (93°C) generated by the appliance.
- Deep fat fryers must not be installed directly next to gas cooktops. Gas flames can ignite splattering oil. A distance of at least 12in should be maintained between these two appliances.
- It is the responsibility of the installer to make certain that the appliance is properly adjusted at the time of installation. Situations caused by improper adjustments or improper installation are not covered under the warranty.
CLEARANCES
WARNING: The minimum distances given in these installation instructions are to combustible surfaces, and it is the installers’ responsibility that clearances are observed to ensure safe operation.

- The range may be installed flush to the rear wall. Install a non combustible material on the rear wall above the range and up to the vent hood. It is not necessary to install non-combustible materials behind the range below the countertop height.
- The minimum vertical clearance between the appliance and combustible construction extending from the cooking surface is 30 inches.
- The minimum vertical clearance between the countertop surface and combustible construction above the appliance is 18 inches.
- The minimum distance from the side of the range above the countertop to combustible sidewalls must be at least 13 inches.
- The minimum horizontal distance between overhead cabinets installed to either side of the appliance shall not be less than the nominal width of the appliance.
- A floor-supported unit requires zero distance between adjacent combustible construction (sides and rear).
HOOD / COMPOSITE OVERLAY INSTALL
It is recommended that the unit be set under a powered, overhead, vented exhaust hood of sufficient size and capacity.

would typically result in the bottom of the hood being 67” to 73” above the floor. These dimensions provide safe and efficient operation of the hood.
LEVELING
The Front Vent Panel at the base of the range can be removed by unscrewing to access the 4 adjustable legs. Adjust the range to desired height by rotating the legs clockwise to raise and counterclockwise to lower. The range height can be raised 1.5” (40mm).
ANTI-TIP BRACKET
To prevent the range from tipping forward, the anti-tip brackets must be installed.
Failure to install the Anti-Tip Bracket will allow the range to tip over if excessive
weight is placed on an open door or if a child climbs upon it. Serious injury might result from spilled hot liquids or from the range itself.
WARNING: DO NOT OPERATE THE RANGE WITHOUT THE ANTI-TIP BRACKETS IN PLACE. IF THE APPLIANCE IS ACCIDENTALLY TIPPED, THE WEIGHT OF THE RANGE MAY CAUSE SERIOUS INJURY.

- At the back of the range, insert and tighten a Bracket Bolt into the reinforced hole at the bottom of the right-side panel.
- Affix the Right Bracket into the wall behind the range using 2 Wall Anchors and 2 Screws and positioning the bracket so that it will line up on top of the Bolt to engage.
- Repeat steps 1 and 2 for the Left side of the range.
- Safely tilt the front of the range upward slightly and slide the range back towards the two brackets on the wall, so that the brackets engage.
- Try to slide the range forward slightly to verify the Anti-Tip device has been properly installed. The range should not tip more than 4 inches from the wall if correctly installed.
- Ensure the anti-tip device is re-engaged when this appliance is moved.
ELECTRIC POWER SUPPLY REQUIREMENTS
- Your range must be electrically grounded in accordance with local codes or, in the absence of local codes, in accordance with the National Electrical Code (ANSI/NFPA 70, latest edition). A copy of this standard may be obtained from the National Fire Protection Association.
- The power supply must be the correct polarity. Reverse polarity will result in continuous sparking of the electrodes, even after flame ignition. If there is any doubt as to whether the power supply has the correct polarity or grounding, have it checked by a qualified electrician.
- Use 120V, 60Hz, properly grounded branch circuit protected by a 15 amp or 20-amp circuit breaker or time delay fuse.
- A separate circuit, servicing only this appliance is required.
WARNING: Never use reductions, shunts, extension cords or adapters which can cause overheating or burning. - Place the power outlet so that it is accessible after the appliance has been installed.
WARNING: Disconnect the appliance from the main power supply before installation or service.

GROUNDING
- The power cord is equipped with a three-prong (grounding) plug which mates with a standard three-prong grounding wall receptacle to minimize the possibility of electrical shock hazard from the range.
WARNING: DO NOT cut or remove the grounding prong from the power cord. - Where a standard two-prong wall receptacle is encountered, it is the responsibility and obligation of the customer to have it replaced with a properly grounded three-prong wall receptacle by a licensed electrician.
- All cord connected appliances shall include instructions relative to location of the wall receptacle and a warning to the user to disconnect the electrical supply before serving the appliance.
WARNING: Make sure the AC Supply cable does not come in contact with any parts or components that get hot.
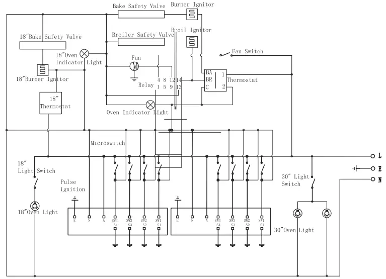
WIRING DIAGRAM

CAUTION: Label all wires prior to disconnection when servicing controls. Wiring errors can cause improper and dangerous operation. Verify proper operation before servicing.
GAS SUPPLY REQUIREMENTS
- Installation and service must be performed by a qualified installer.
- The range has been equipped and adjusted for use with natural gas (NG) at manufacture.
- For use with liquid propane (LP) gas, the range must be properly adjusted by a qualified installer. The appliance has been supplied with a liquid propane (LP) Conversion Kit. Each orifice has been clearly identified on the orifice packaging to identify with which burner it corresponds with. Refer to the ‘PARTS’ section of this manual for a table listing orifice sizing.
- Ensure the gas appliance pressure regulator has been set for the gas which the appliance will use. The gas appliance pressure regulator is located at the bottom right, rear of the range.

- Installation of this range must conform with local codes, or in the absence of local codes, the National Fuel Gas Code, ANSI Z223.1 / NFPA 54. This range has been design-certified according to ANSI Z21.1b-2012 latest edition.
- A statement of the maximum gas supply pressure in accordance with the inlet pressure rating of the gas appliance pressure regulator supplied.
MINIMUM GAS SUPPLY PRESSURE TO APPLIANCE FOR NATURAL GAS (NG) – 7.0 IN.W.C.
MINIMUM GAS SUPPLY PRESSURE TO APPLIANCE FOR LIQUID PROPANE GAS (LP) – 11.0 IN.W.C.
APPLIANCE REGULATOR IS SET AT 5.0 IN. W.C. OUTLET PRESSURE.
CONNECT RANGE TO GAS SUPPLY
IMPORTANT: The range must be connected to a regulated gas supply. The supply line must be equipped with an approved external gas shut-off valve located near the range in an accessible location. Do not block access to the shut-off valve.
- All connections to the gas piping must be wrench-tightened. Do not overtighten or allow pipes to turn when tightening.
- Any pipe connections must be made using a thread sealant approved for gas connections. Failure to correctly install these items could lead to a gas leak and subsequent explosion.
- Install male ½” flare union adapter to ½” NPT internal thread elbow at inlet of regulator. On models equipped with standard double burners, install the male pipe thread end of the ½” flare union adapter to the ½” NPT internal thread at inlet of pressure regulator. Use a wrench on the regulator fitting to avoid damage.
- Install male ½” or ¾” flare union adapter to the NPT internal thread of the manual shut-off valve, taking care to secure the shut-off valve to keep it from turning.
- The gas supply pressure for checking the regulator setting is 7” (Natural Gas) and 11” (LP gas). Connect flexible gas line connector to the regulator on the range. Position range to permit connection at the shut-off valve.
- When all connections have been made, check that all range controls are in the ‘OFF’ position and open the main gas supply valve.
- Leak testing of the appliance shall be conducted according to the manufacturer’s instructions. Use some soapy water (50% water and 50% liquid detergent) or a leak detector at all joints and connections to check for leaks in the system. Open the valve and check for leaks by placing the liquid solution onto all gas connections. Bubbles around connections indicate a gas leak. If a leak appears, close the shut-off valve, and adjust connections. Do not use a flame to check for gas leaks.
- The appliance must be isolated from the building’s gas supply piping system by closing its individual manual shut-off valve during any pressure testing of the gas supply piping system at test pressure equal to or less than ½ psi (3.5kPa).

COMPONENT PART ASSEMBLY
BURNER ASSEMBLY
- Align the small ignitor hole/indentation of the Burner Head to fit around the Igniter and place on the Burner Base.
- Center the Burner Cap/s on top of the Burner Head. The Burner Cap must be in a flat, horizontal position.

WARNING: Always keep the Burner Caps in place when using the burners.
WARNING: It is important to install the Burner parts in the correct order. Incorrect assembly could cause flames or gas to escape or burn between parts, resulting in poor combustion or damage to your range top.
BURNER GRATES
- There are 4 Cast Iron Burner Grates. Secure the grates vertically, side-by-side on top of the burners.
- Improper installation of the grates may result in scratching of the cooktop and/or poor combustion.
- Always use the Burner Grates, and never place cookware directly on the Burners.
GRIDDLE
The Griddle can be placed on the range cooktop on top of any one of the four Burner Grate positions.
The griddle is reversible, such that both sides, flat and ridged can be heated. Ensure the grease trap is positioned toward the front of the range, rather than toward the Top Vent.

OVEN RACKS
There are 2 Oven Racks for each oven. Slide the Stainless Steel Oven Racks into any of the positions on the fixed Oven Rack Guides. The opening on the rack should be positioned closest to the oven door. Use the opening to assist with removal, together with the use of an oven mitt/potholder.

BURNER KNOB REPLACEMENT
Some Gas Range models include an alternative set of Burner Knobs that can be used to replace the original knobs based on personal preference.

- To remove the original knobs, pull firmly until the knob is released from the control panel.
- To attach replacement knobs, align the hole of the knob with the pin on the control panel and push on firmly.

BEFORE FIRST USE
CLEAN
- Remove any packaging and protective films.
- Remove any residue oil or grease from the manufacturing process:
COOKTOP: Wash the removable parts (Burner Grates, Griddle, Burner Caps and Burner Heads) of the cooktop in a mild solution of warm water and liquid dish soap. Dry thoroughly. Wipe the cooktop surface with a damp cloth and dry thoroughly. Assemble the burner parts in the correct order. (See ‘COMPONENT PART ASSEMBLY’.)
OVEN: Wash the oven racks in a mild solution of warm water and liquid dish soap and dry. Wipe down the interior of the oven and the Oven Rack Guides with a clean damp cloth. Dry thoroughly before installing the parts. (See ‘COMPONENT PART ASSEMBLY’.)
IMPORTANT:
The oven and broiler should be turned on to burn off the manufacturing oils. Turn Oven 1 to 450°F and Oven 2 to 500°F for 20 to 30 minutes. Then turn Oven 2 to ‘BROIL’ for the same length of time. You may wish to turn on the ventilator above your range at this time. Turn the ovens off and allow to cool with the door closed.
CHECK
- Once the gas and power are connected, check that all range controls are in the “off” position and turn on the main gas supply valve.
- Check for gas leaks at all gas connections (using a gas detector, never a flame).
- Check ignition of cooktop burners.
- Check the flame. When properly installed, the flame will be steady and quiet and approximately 1” in height.
When burning natural gas (NG), the burner flames should be sharp and almost completely blue with possibly a small hint of yellow in the center of the flame as seen in figure ‘A’. When burning liquid propane (LP), the flames will usually have a yellow tip as seen in figure ‘B’. If the flame is mostly yellow in color as seen in figure ‘C’, this indicates a problem. Discontinue use and seek assistance from a licensed gas service. Note: foreign material in the gas line may cause an orange flame during initial operation.

- Check ignition of oven burner.
- Visually check heating elements of both ovens. Carefully lift the panel on the interior floor of each oven. Turn on the ovens to check the heating elements heat fully. Turn off ovens and allow to cool before returning the floor panels.
- Visually check the broil heating element of Oven 2.
- Check operation of convection fan of Oven 2.
IMPORTANT:
- Metal components have a protective coating which may give off a slight odor the first time your new appliance is heated.
- The harmless odor will dissipate after a short time and does not indicate a faulty connection or appliance defect.
COOKTOP OPERATION
BEFORE USING BURNERS
- Select the cookware to match the burner. (Large Diameter = Large Burner, Small Diameter = Small Burner)
- Using oversized cookware may cause the flames to spread out and may cause damage. The proper cookware size will also improve efficiency.
- Cookware with a smaller diameter than the grate will not sit correctly, and this creates a spillage hazard.
- Only use heat-resistant cookware, marked safe for gas cooktops.
- Thick cookware bases will give more even results, as hot spots are reduced due to better heat distribution. Thin cookware bases will conduct heat faster but not as evenly as thick cookware. Stir the food frequently to prevent burning.
- Always place the cookware on the grate. The cookware must not be placed directly on the burner.
- Always place the cookware on the grate. The cookware must not be placed directly on the burner.
- Use the following table as a guideline to which style burner is suitable for which cooking style:
| Burner Type | Very High-High | Medium | Low |
| DOUBLE FLAME | Boiling, steaming, toasting, paellas, stir-fry | Reheating and keeping things hot: cooked and precooked dishes | |
| RAPID | Escalopes, steaks, omelets, frying | Rice, white sauce, ragout | Steaming: fish, vegetables |
| SEMI-RAPID | Steamed potatoes, fresh vegetables, vegetable stews, pasta | Reheating, keeping things hot and making casseroles | |
| AUXILIARY | Cooking: casseroles, rice pudding, caramel | Defrosting and slow cooking: vegetables, fruit and frozen products | Melting: butter, chocolate, jelly |
COOKTOP BURNER IGNITION
- To light the surface burners, push and turn the corresponding Burner Control Knob counterclockwise to the ‘HI’ position. You will hear a clicking noise – the sound of the electric spark igniting the burner.
IMPORTANT: When one burner is turned to the ‘HI’ position, all the burners will spark. Do not touch any burner cap, burner base, or igniter while the igniters are sparking. Do not attempt to disassemble or clean around any burner while another burner is on. - When a flame is visible, keep the Burner Control Knob pressed and continue to turn the knob counterclockwise to adjust the flame size. If the knob stays at ‘HI’, it will continue to click.
The burner can be continuously regulated between highest and lowest flame.
Note: The outer flame of the Double Burner will go out when the Burner Knob is rotated to simmer (SIM). Rotate clockwise to re-ignite the outer flame. - To turn OFF, turn the Burner Control Knob clockwise back to the dot/off position. The gas supply will stop and the flame will go out.

- If the flame goes out prematurely while trying to ignite, turn the Burner Control Knob clockwise to the off position. Wait at least 5 minutes for any gas to dissipate before attempting to reignite. You may have to keep the Burner Control Knob pressed a little longer.
- The Range has an Auto-Reignition feature to accommodate for situations where the flame goes out due to external causes such as a draft or door slamming. The burners will automatically spark to reignite the flame, preventing gas leaking inadvertently.
IMPORTANT: The appliance can be damaged if you:
- turn the knob without pushing in
- turn clockwise to turn on
- turn counterclockwise to turn off
TURNING ON IN THE EVENT OF A POWER FAILURE
If there is a power loss, you can ignite the flame manually, e.g., with a utility lighter.
- Push in the Burner Control Knob and turn counterclockwise to the ‘HI’ position.
- Keep the Knob pushed in and ignite the escaping gas-air mixture with a utility lighter (that is a minimum 6” in length).
- When lit, keep pushed in and turn the knob to the desired setting.
IMPORTANT: If the flame is blown out during a power failure, turn the knob immediately to OFF, as the burner will not automatically relight and gas may escape.
FLAME REGULATION
Once the flame is ignited, rotate the Burner Control Knob to regulate the flame.
- To reduce the flames from a high to a low setting, push the corresponding knob in and turn counterclockwise.
- To increase the flames from a low to a high setting, push in and turn the Burner Control Knob clockwise.
- A smaller flame will give the best simmer results. Small flames offer precise cooking performance for delicate foods, keeping food warm, melting chocolate or butter, and for cooking that needs to cook over low heat for a long time.
- The highest (larger) flame settings provide the maximum heat that is available on your range. This setting should be used for heavy cooking loads such as water boiling and pasta cooking.
- The flame should be regulated so that it never protrudes beyond the cookware. Since the outer part of the gas flame is much hotter than the center of the flame, the flame tips should remain under the base of the cookware. Protruding flame tips give off unnecessary heat into the air and can damage pot handles and increase the risk of burning.

ENERGY SAVING TIPS
- If possible, cook in covered pots or pans. This prevents unnecessary heat loss.
- Cook with less water.
- After cooking or frying, promptly set to a lower flame.
- Generally, wide/shallow pans will heat quicker and cook more evenly than narrow/tall ones.
WARNING: NEVER USE THIS APPLIANCE AS A SPACE HEATER TO HEAT OR WARM THE ROOM. DOING SO MAY RESULT IN CARBON MONOXIDE POISONING AND OVERHEATING.
GRIDDLE OPERATION
The Griddle offers a versatile cooking surface to cook many food items and allows for easy flipping with no side edges. The flat side is perfect for pancakes, bacon, eggs, French toast, hash browns, and hamburgers, while the grooved side it perfect to sear or char meats such as steaks or sausages.
- Place the Griddle on top of any one of the four Burner Grates, with preferred cooking surface facing upwards.
- To heat the Griddle, ignite the two burners that sit beneath the Griddle. (It is possible to light only one for smaller food portions).
- Prior to cooking, add vegetable oil or another shortening to the Griddle. This will prevent sticking.
- As the griddle is Cast Iron, it will require preheating (approx 10-12 mins). Use a Low to Medium flame setting. The cast iron properties will heat up slowly and will stay warm, so high heat is typically not required. If you do need to use high heat, lower the setting once the desired heat has been reached.
- When finished and the Griddle is still hot, scrape grease into the grease collection trap after use.
- Clean the Griddle. See ‘CLEANING’ instructions.
Note: The Griddle can be placed in the oven and is safe to use up to 500°F.
WARNING: Use wooden, silicone, or heat-resistant nylon utensils to avoid scratching the surface of the Griddle. Never cut food directly on the Griddle.
CAUTION: The surface of the Griddle is hot after use. Please allow sufficient time for the Griddle to cool prior to cleaning.
OVEN OPERATION
BEFORE USING THE OVENS
When using the appliance for the first time, the oven and broiler burners should be turned on to burn off any manufacture oils. See ‘BEFORE FIRST USE’ for further details.
WARNING: Oven Vent
Do not block the Top Vent of the range, nor the ducts of the door for cool air intake and exhaust. It is important that the flow of hot air from the oven and fresh air into the oven burner never be interrupted. Avoid touching the vent opening or nearby surfaces during oven or broiler operation – they may become hot.
WARNING: Oven Internal Air Flow
Never cover any slots, holes or passages in the oven bottom or cover an entire rack with materials such as aluminum foil. Doing so blocks air flow through the oven and may cause carbon monoxide poisoning.
WARNING: Aluminum Foil
Do not use aluminum foil or other material to line the oven floor or side walls or any other porcelain surface. Failure to adhere to this notice will damage the porcelain interior. Further, the aluminum foil traps heat and may create a fire hazard.
OVEN FUNCTIONS
CONVENTIONAL / NATURAL AIR FLOW – OVEN 1 & OVEN 2
Both ovens, small and large, operate as conventional ovens. Heat is transferred into the oven from the heating element in the bottom of the oven cavity. Heat is then circulated by natural airflow. This is a traditional bake setting.
Conventional cooking is best for less tender cuts of meat that should be covered, covered one-dish recipes, and pizzas.
To prevent any issue with over or under-cooked food, rotate your pans throughout the baking time.
When the oven is turned on, the Indicator Light will illuminate on the Control Panel indicating that the oven is preheating. The light will turn off when the temperature is reached and will turn on again when maintaining temperature.
Operation
To set the oven temperature, press and turn the oven control knob counterclockwise to the desired temperature. The oven indicator light illuminates and preheat begins.
Oven 1 – Up to 450°F
Oven 2 – Up to 500°F

CONVECTION – OVEN 2
The convection function can be set on Oven 2 only. Heat is transferred from the heating element in the bottom of the oven cavity to the oven cavity itself. The convection fan in the rear of the oven then circulates the heat. This convection process provides more even heat distribution throughout the oven cavity. Convection cooking is faster, can be accomplished at lower temperatures and provides more even temperatures than regular cooking.
Convection cooking is preferred for tender cuts of meat and poultry, air leavened baked foods, breads, cakes, and cookies. For best results, cook foods uncovered in low-sided pans.
Operation
To use convection, turn the Oven Control Knob of Oven 2 counterclockwise to the desired temperature. The oven indicator light will illuminate. Press in the Convection Fan button on the Control Panel, and it will illuminate blue. The fan works independently and can be turned off at any time during the cooking process by pushing the button in again.

Defrost
With Oven Control Knob set to off, the motorized Convection Fan in the rear of the oven circulates air. The fan accelerates natural defrosting of the food without heat.
To avoid illness and food waste, do not allow defrosted food to remain in the oven for more than two hours without being cooked.
Dehydrate
Turn the Oven Control Knob to 175°F and turn on the Convection Fan. Over a period of time, water is removed from the food by evaporation. Removal of water inhibits growth of microorganisms and retards the activity of enzymes.
BROIL
Broiling is a method of cooking food directly under an infrared broiler in the oven. The top heating element of the oven will radiate downwards and provide high direct heat to quickly cook the food’s surface, searing and sealing in juices. Ideal for tender cuts of meat. The Broil feature temperature is 500˚F.
Operation
The Broil function can be operated from Oven 2 only. Push and turn the corresponding Oven Control Knob counterclockwise to the ‘BROIL’ function.
To turn off, push and turn the knob clockwise to the off position.

Preheating
Preheating is suggested when searing rare steaks. (Remove any broiler pan before preheating with the infrared broiler as foods will stick on hot metal.) Preheat for approximately 2 minutes, or when the burner is deemed hot. Preheating is not necessary when broiling meat well-done.
How To Broil
- Use a broiler pan with insert. DO NOT use aluminum foil on a broiler pan insert. The exposed grease could catch fire.
- Place the food on the broiler pan insert.
- Arrange the interior oven rack and place the broiler pan on rack. Be sure to center the broiler pan and position directly under the broil burner.
- Close the door and turn the Oven Control Knob to the ‘BROIL’ function.
- Broil one side until the food is browned. Using pot holders, turn and cook on the second side
IMPORTANT: Door must be closed during broiling operation.
- Note: Rack position affects doneness.
- It is normal and necessary for some smoke to be present for a broiled flavor.
- You should never broil for longer than 10 minutes, as this could lead to burnt food or even fire. For foods with longer cooking times, it’s best to use your broiler to create a crispy crust, either at the beginning or end of the cooking process. For further cooking, place in the oven in a centered position at a temperature between 300 and 450°F.
OVEN LIGHT
The oven lights for each oven can be turned on using the oven’s corresponding light button located on the Control Panel. Push in to turn on and the button will illuminate.
Push again to turn off.

WARNING: NEVER USE THIS APPLIANCE AS A STORAGE SPACE. NEVER USE THE APPLIANCE OVEN DOORS FOR LEANING, STEPPING OR SITITING AS THIS IS HAZARDOUS AND MAY CAUSE INJURY.
WARNING: NEVER USE THIS APPLIANCE AS A SPACE HEATER TO HEAT OR WARM THE ROOM. DOING SO MAY RESULT IN CARBON MONOXIDE POISONING AND OVERHEATING.
CARE AND CLEANING
The range and its components should be cleaned after each use to avoid build up of food residue and possible staining or discoloring. Only clean the parts listed in the following instructions.
WARNING: To avoid the risk of burns or electrical shock, ensure that all burner controls are in the OFF position and that all components are completely cool before cleaning.
IMPORTANT: Remove any soiling immediately, including acidic and sugary spills. Spilled food may discolor the burners or other components.
GRIDDLE
- When you are finished cooking and the Griddle is still warm, scrape off all the food residue and cooked bits from your Griddle using a non-scratch tool.
- Always allow your Griddle to cool before handling and washing.
- The enamel surface develops a natural patina that will provide a non stick surface with use. To maintain the patina, when cool, use a paper towel to remove excess grease and oil and wash or wipe with water. Dry thoroughly.
- For a thorough clean, soak the Griddle in hot water. Then wash with water and a mild dish soap. Hand washing is recommended to maintain the enamel finish. Never place a hot Griddle in cold water to prevent thermal shock.
- For stubborn stains, use a paste of baking soda and water and apply with a soft brush. Wash with water and mild dish soap.
- Avoid using harsh abrasives, oven cleaners, or scouring pads to maintain the enamel finish on the Griddle. Nylon or soft abrasive pads/brushes may be used.
- Immediately dry thoroughly. Avoid leaving to air-dry as this can promote rust should there be any chipped or scratched areas.
BURNER GRATES
- Clean with a sponge and mild solution of liquid dish soap and warm water. If necessary, use a soft kitchen brush with a paste of baking soda and water.
- Dry thoroughly.
- NOT dishwasher safe.
- Note: the grates have rubber pads on the feet to protect the appliance from scratches. Take caution while cleaning to protect the rubber pads. Should they come off, they can be reapplied using a heat-resistant adhesive.
BURNER CAPS AND BURNER HEADS
- It is important to keep Burner Caps and Burner Heads (in particular the ports) clean of any food soils as this can clog or limit the gas flow.
- Soak parts in a solution of mild liquid dish soap and warm water for 20 30 minutes, then clean with a non-abrasive sponge.
- Do not use stainless steel cleaner, as these parts are not stainless steel.
- If necessary, use a soft kitchen brush or toothbrush to clean stains and ports of the Burner Head.
- Dry thoroughly before reassembly. Any wet ports will prevent the flame from igniting.
- NOT dishwasher safe.
Note: The surfaces of the burner parts and grates become slightly duller over time.
This is normal and does not indicate any impairment of the material.
PORCELAIN COOKTOP
- Remove the Burner Grates (and the Burner Caps and Burner Heads if required). Use a damp clean sponge, soft cloth, or nylon pad to wipe over the cooktop surface.
- Soak baked or hardened spills with a small amount of water.
- Do not use harsh or abrasive cleaning agents, rust removers, waxes, polishes, commercial cooktop cleaners, steel wool, metal scrapers, or sharp objects to clean the cooktop.
- Always dry the surface completely with a lint-free kitchen towel to prevent limescale deposits.
- Never use a steam cleaner to clean this cooktop. Pressurized steam could cause permanent damage to the surface and to components.
- Keep the igniter in the burner base dry. If it gets wet, it will not spark.
PORCELAIN OVEN INTERIOR
Porcelain is made from natural materials and, therefore, can chip or develop fine lines and cracks due to the expansion and contraction that occurs as the oven temperature fluctuates. This can result in cosmetic imperfections, such as a cloudy, dull, or scratched appearance.
- For best results, wipe up spills and splatters (especially sugary, acidic, and tomato-based sauces) as soon as the range has cooled to avoid staining of the surface. If spills are allowed to cook on the surface, they may permanently stain. Never wipe up a hot porcelain surface with a damp sponge. It may cause chipping or hair line cracks.
- Do not use harsh or abrasive cleaning agents, rust removers, waxes, polishes, steel wool, metal scrapers, or sharp objects to clean the oven interior.
- Wash the entire oven cavity with mild liquid dish soap and warm water.
- Blemishes that remain should not affect the function of the porcelain.
- Note: For easier cleaning, the bottom oven panel is removable by simply lifting up when cool.
IMPORTANT: Do not clean the oven gasket. The fiberglass material cannot withstand abrasion and rubbing and moving the gasket may compromise the door seal.

OVEN DOOR
- Clean with a solution of mild liquid dish soap and warm water and a damp sponge. Rinse well.
- Do not allow excess water to run into any holes or slots in the door, including around the glass frame. Any soap left on the liner causes additional stains when the oven is heated.
- Do not use oven cleaners, cleansing powders of harsh abrasives on the external side of the door.
- You may use a glass cleaner to clean the glass on the oven door to remove fingerprints or smears. Dry completely with a soft, lint-free cloth.
OVEN RACKS AND RACK GUIDES
- Remove the Oven Racks from the oven by sliding out. The Oven Rack Guides can be unscrewed for thorough cleaning.
- Clean with a solution of detergent and hot water. To clean heavy soil, use a scouring pad such as steel wool with plenty of water and a mild abrasive such as a paste of baking soda and water or oven dedicated cleaning products.
- Dishwasher Safe.
CONTROL PANEL, BURNER KNOBS AND DOOR HANDLE
- Clean with a solution of mild liquid dish soap and warm water and a damp cloth. Wipe in the direction of the grain.
- Do not use abrasive cleaners or scrubbers; they will permanently damage the finish and printed surfaces.
- Do not use any cleaning product containing chlorine bleach.
- Dry the components with a soft, lint-free cloth.
TOP VENT
- The stainless-steel top vent can be removed by unscrewing.
- Use a non-abrasive stainless-steel cleaner to spray on any grease build up on the underside of the vent. Leave to penetrate.
- Wash with hot water and a mild dish soap.
- Thoroughly dry before reattaching.
STAINLESS-STEEL BODY
- Use a non-abrasive stainless-steel cleaner and apply with a soft lint-free cloth.
- To bring out the natural luster, lightly wipe the surface with a water dampened microfiber cloth followed by a dry polishing chamois. Always follow the grain of the stainless steel.
REPLACING THE OVEN LIGHT
- Turn off the power at the main power supply.
- To prevent electrical shock or personal injury, make sure the oven and light bulb are cool and power to the oven has been turned off before replacing the light bulb.
- Remove the lens cover from the housing by pulling straight out then replace with a 25W appliance bulb.
- Make sure the lens cover is in place prior to using the oven again.
TROUBLESHOOTING
Should you encounter any issues with your range, refer to the following table for possible troubleshooting solutions.
| ISSUE | POSSIBLE CAUSE | SOLUTION |
| Nothing works | Oven is not connected to the electrical power. Power supply is not energized. | Have oven connected to a properly sized electrical power supply by a qualified electrician. Have an electrician check the power supply, including the house circuit breaker, wiring and fuses. |
| Burners do not light or do not burn evenly | Plug on range is not completely inserted in the electrical outlet.
Burner ports/holes on the side of the burner may be clogged. | Make sure the unit is properly connected to the power supply. Remove the burner heads and clean them. Check the igniter area for burned-on food or grease. |
| Burner flames very large and yellow | Burner ports/holes are clogged.
Burner heads or burner caps are not positioned properly. Cooktop is being operated with the wrong type of gas. | Clean burner head ports with straightened paper clip, needle, or wire. Remove and carefully re-install burner head and caps. Ensure that the type of cooktop matches the natural gas supply. Check installation, replace regulator, or set regulator for proper gas. |
| Sparking but no flame ignition | Gas shut-off valve is in the ‘OFF’ position. | Turn shut-off valve to the ‘ON’ position. |
| Igniters spark continu- ously after flame ignition | Power supply polarity is reversed. Igniters are wet or dirty. | Have polarity corrected. Dry or clean igniters. Use a hair dryer, if desired. |
| Burner flame goes out at low setting | Low gas supply pressure. Air intake holes around burners are obstructed. | Contact gas company. Remove obstruction. |
| Oven will not heat | No Power Supply (Oven light and Igniters do not come on either). | Check that the circuit breaker hasn’t tripped and there is no power outage in your area. |
| Foods over-cooked or under-cooked | Incorrect cooking time or temperature. | Adjust time, temperature, or rack position. |
| One of the oven lights does not come on, but oven works | The light bulb is loose. The light bulb has blown. | See ‘Cleaning’ instructions to check bulb is securely in socket. If not replace. |
| ‘Cracking’ or ‘Popping’ sound | This is the sound of metal heating and cooling. | This is normal. |
SPECIFICATIONS
NG: Input Pressure 7 inch Output Pressure 5 inch
LP: Input Pressure 11 inch Output Pressure 10 inch
Total BTU: 140,000
Igniter: 120V, 60Hz, 3 Amp
Oven: 120V, 60Hz, 5.0 Amp
Oven Fan: 120V, 60Hz, 0.53 Amp
Oven Lights: 120V, 60Hz, 0.2 Amp, 25 W

Your purchase comes with a 100% satisfaction guarantee from Janska
If you are not happy with the product for any reason, please contact us at [email protected] with your feedback or questions, and we will do our best to make things right for you!
JANSKA USA
5175 Commerce Dr, Baldwin Park, CA
[email protected]




















