SERVER CW-T ConserveWell Heated Utensil Holder

Thank You
for purchasing our ConserveWell® Heated Utensil Holder. This unit holds serving utensils above 140°F, keeping them safe while saving water, energy and money. Countdown timer ensures scheduled change-outs.
SAVE WATER. SAVE MONEY.
YOU WILL NEED:
- Screwdriver
- Appropriate fasteners
Instructions
PRACTICE SAFETY.
WASH ALL PARTS PROPERLY BEFORE USE.
- INSTALL UNIT
Select wall location or sturdy vertical surface for mounting. Determine proper mounting hardware you will need to supply. Locate mounting holes approximately 10-5/8″ apart.
Key slot mounting brackets make removal easy.
- INSERT WATER PANS
Fill each pan with approximately 3/4 quart of HOT water. See page 5 for water temperatures. Insert both pans of water into basin. Pour water into pans only.
- PLUG CORD INTO POWER SOURCE
- 4 TURN UNIT ON
- PRESS RESET TO START
countdown cycle. Timer is factory programmed for 2 hour cycles.
ONLY USE WITH UTENSILS SAFE IN HIGH TEMPERATURES
CAUTION- BURNS MAY RESULT
Do not use liquid or gel-filled utensils. Handles become extremely hot.
WHEN COUNTDOWN TIMER ENDS:
Alarm will beep.
Display will indicate “END”
- PRESS RESET TO STOP ALARM

- REMOVE & EMPTY PANS OF WATER
CAUTION- HOT
Unit, pans and water will be hot. Take proper care while removing pans. Carefully pour water down a drain.
- REFILL & RETURN WATER PANS TO BASIN
Fill each pan with approximately 3/4 quart of new HOT water. Insert both pans of water into basin. Never pour water directly into basin of unit. Pour water into pans only.
- PRESS RESET BUTTON
to restart the countdown cycle.
RESETTING COUNTDOWN TIMER
To replace water before countdown cycle completes: PRESS RESET BUTTON to stop the timer. CHANGE OUT WATER (See steps 2 & 3 above.) PRESS RESET BUTTON again to restart timer cycle.
UNIT TAKE-DOWN
CAUTION- HOT
Allow unit to cool first or take proper care with hot surfaces.
- PRESS SWITCH TO OFF
- UNPLUG CORD

- REMOVE PANS FROM BASIN
Pour water down a drain.
CLEANING
WARNING: ELECTRICAL SHOCK COULD OCCUR
- Electrical components of unit could be damaged from water exposure or any liquid.
- Never immerse unit into water or any liquid.
- Never use any water jet or pressure sprayer on unit.
- Ensure unit is “OFF” and unplugged.
CAUTION- HOT Allow unit to cool before cleaning.
Use dishwashing soap and hot water
- CLEAN
Wash water pans with soap and hot water. - RINSE
fully with clear water. - SANITIZE
all parts according to local sanitization requirements. All parts in contact with food must be sanitized. - AIR DRY
all parts fully.
DISPERSION PLATE 100092 IS NOT DISHWASHER SAFE – HANDWASH ONLY
SAFETY
WARNING-
ELECTRICAL SHOCK COULD OCCUR This unit must be earthed or grounded. This requires all three prongs (terminals) on cord plug to be plugged into power source.
IMPORTANT TO KNOW
Certain ice cream scoops and spades contain heat-conductive fluid inside handles.
CAUTION- BURNS MAY RESULT
- Do not use liquid or gel-filled utensils.
- Handles become extremely hot.
- Only use ConserveWell™ with utensils safe at high temperatures.
- BE AWARE OF THE WATER TEMPERATURE
- Help prevent bacteria growth. The FDA warns that bacteria grow most rapidly in the range of temperatures between 41°F—135°F. (5°C—57°C.)
WATER HEATING TIMES (When unit is not pre-heated)
| INITIAL WATER TEMP. 70°F | TARGET TEMPERATURE 135°F 140°F 145°F 50 min. 60 min. 77 min. | ||
| 110°F | 30 min. | 38 min. | 50 min. |
| 120°F | 21 min. | 30 min. | 41 min. |
| 130°F | 12 min. | 20 min. | 32 min. |
WATER HEATING TIMES (In pre-heated unit)
| INITIAL WATER TEMP. 70°F | TARGET TEMPERATURE 135°F 140°F 145°F 49 min. 60 min. 86 min. | ||
| 110°F | 21 min. | 29 min. | 45 min. |
| 120°F | 15 min. | 26 min. | 45 min. |
| 130°F | 3 min. | 12 min. | 24 min. |
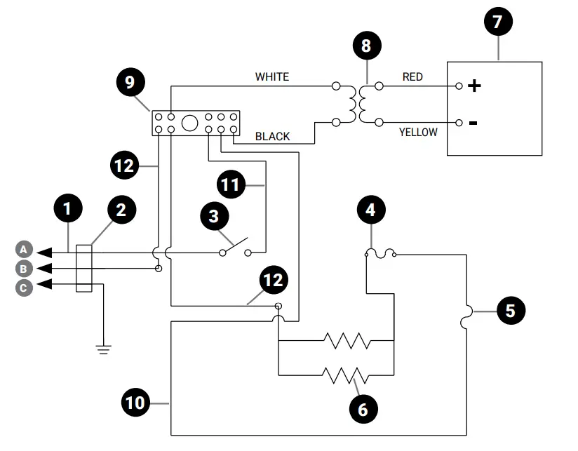
WIRING DIAGRAM 
- Cord Assembly 120V/60Hz
- Black
- WhiteGreen
- Bushing/Strain Relief
- Rocker Switch
- Thermal Cutout
- Thermostat
- Element Assembly
- Timer Board
- Transformer Assembly
- Terminal Block
- 7″ Wire Assembly
- 12″ Wire Assembly
- 7″ Wire Assembly
CARE OF STAINLESS STEEL
The water pans and exterior of this unit are constructed of stainless steel.
- If you notice corrosion beginning on any stainless steel surface, you may need to change the cleansing agent, sanitizing agent, or the cleaning procedures you are using.
- A mildly abrasive nylon or brass brush may be used to remove any stubborn deposits on interior surfaces of unit.
- Fully rinsing and drying all parts can help prevent corrosion. Elements and minerals in tap water can accumulate on stainless steel parts and create corrosion.
- Do not use abrasive, caustic or ammonia based cleansers.
- Do not use products containing acids, alkalines, chlorine, or salt. These agents can corrode stainless steel.
- Do not use metal scrapers or cleaning pads that could scratch surfaces.
SERVER PRODUCTS LIMITED WARRANTY
This Server product is backed by a two-year limited warranty against defects in materials and workmanship. See Server-Products.com for details.
GENERAL SERVICE, REPAIR OR RETURNS
Before sending any item to Server Products for service, repair, or return, contact Server Products customer service to request a Return Authorization Number. Merchandise must be sent to Server Products with this number. Service is extremely prompt. Typically, units are repaired and ship out within 48 hours.
Merchandise being returned for credit must be in new and unused condition and not more than 90 days old and will be subject to a 20% restocking charge. Electrical parts (thermostats, heating elements, etc.) are not returnable.
Servicing Cord: Specific tools are required for safe and proper power supply cord removal and installation. If cord must be replaced, only a representative of the OEM (original equipment manufacturer) or a qualified technician may replace cord. Cord must meet code designation H05 RN-F requirements.
TROUBLESHOOTING
UNIT DOES NOT HEAT?
- Ensure cord is securely plugged in.
- Ensure power is available from source.
- Ensure unit is on.
UNIT OVERHEATING?
- Ensure water has not spilled or leaked from pans into the basin.
CAUTION: WATER IN BASIN MAY STEAM & BURN. - Allow unit to cool. Pour out any water and dry basin.
WATER NOT REACHING 140° F?
- Make sure to use HOT water in pans. Refer to temperature charts on page 5.
- Damaged pans may not heat properly. Inspect and replace pans if needed.
- Ensure there is a dispersion plate under the pans.

CONSERVEWELL® WITH TIMER 
NEED HELP?
Server Products Inc.
3601 Pleasant Hill Road Richfield, WI 53076 USA
Chat with us!
[email protected]
262.628.5600 | 800.558.8722
Please be prepared with your Model, P/N and Series located on the lid or base of the unit.
































