JBL Nano Patch+ Passive Volume Controller
Thank you for choosing the Nano Patch+ ‘Passive Volume Controller.
In developing the Nano Patch+ our objective was to deliver optimal performance functionality and reliability at an affordable price. To enjoy all the benefits of your Nano Patch+, please take a moment to read this document.
INTRODUCTION
The Nano Patch+ is a versatile passive volume controller in a compact desk-top format. A great way to passively attenuate stereo signals from computer audio soundcards, CD players, pre-amps, and mixers, the Nano Patch+ is designed to allow precise adjustment of monitoring levels from analog audio source material. Featuring balanced combo XLR/TRS input jacks and TRS outputs, as well as 3.5mm Minijack connections, mute switch and a large rotary volume control, the Nano Patch+ is a valuable addition to your studio. The Nano Patch+ employs passive circuit design for a high quality signal path. It simply delivers attenuated signal. Pure, simple transparent.
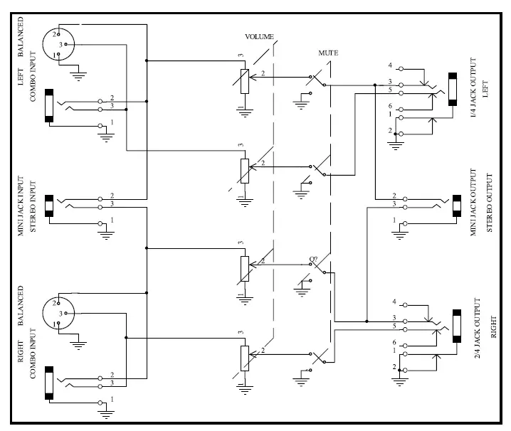
AUDIO CONNECTIONS
The NanoPatch+ accommodates balanced and unbalanced signals with its combo input jacks, and TRS 1/4-inch (6.5mm) outputs.
Input Connections
The main stereo inputs are located on the rear panel and feature XLR balanced/unbalanced combo connectors for Left and Right input signal. These are ideal for connecting your main audio source. Simply connect your cables directly to the unit with XLR or 1/4-inch (6.5mm) or 1/8-inch (3.5mm) Mini TRS or TS (tip and sleeve) cables.
Output Connections
The Nano Patch+ stereo outputs are also located on the rear panel and feature a pair (Left and Right) of TRS 1/4-inch (6.5mm) balanced analog output connectors. Connect these outputs to your speaker system or an audio recorder. Or use the 1/8-inch (3.5mm) Mini TRS jack to connect Nano Patch+ to your sound system.
VOLUME ATTENUATION
The Nano Patch rotary control allows precise level adjustments from 0 to -40dB. Produce the required amount of volume by rotating the volume control in a clockwise direction to increase the volume (reduce the amount of attenuation) or counter-clockwise to reduce the volume and increase the amount of attenuation.
MUTE OPERATION
The on/off Mute Switch on the front panel allows engagement of the Nano Patch+ built in mute function. When the Mute Switch is engaged, the Nano Patch+ audio signal output is disabled.
APPLICATIONS
A versatile problem-solver, you can use the Nano Patch+ anywhere you need to adjust gain; ie, reduce the volume of analog audio signals. For example, use the Nano Patch+ to adjust the output level of a microphone pre-amplifier. With its high-quality potentiometer, the Nano Patch+ delivers pure, clean audio to any receiving device, passes signal more accurately, and sounds better than built-in volume controls.
The Nano Patch really comes into its own when connected between your computer audio interface/soundcard master outputs and a pair of active (powered) monitor speakers. Use of Nano Patch+ eliminates the need to control volumes with your software’s master volume fader. Reducing levels using the volume control in your software may reduce the audio bit depth of the digital signal. It is preferable to set the master level control in your software at the unity gain setting and attenuate the monitor level using Nano Patch+. This way you can maintain maximum audio resolution and be confident the sonic integrity of your audio is not compromised.
Note: Specifications, operation, and appearance may differ from those listed or shown.
SPECIFICATIONS
| SPECIFICATIONS | ||
| Audio Inputs: | Input Connectors 1 | 2 x Combination XLR/TRS 1/4-inch (6.5mm) balanced/unbalanced |
| Input Connectors 2 | 1 x 1/8 inch (3.5mm) Mini Jack | |
| Maximum Input Level | +26dB | |
| Input Impedance | 5K ohms | |
| Audio Outputs: | Output Connectors 1 | 2 x TRS 1/4 inch (6.5mm) balanced/unbalanced |
| Max Output Level | > +26dB | |
| Output Connectors 2 | 1 1/8 inch (3.5mm) Mini Jack | |
| Impedance | 0-5K ohms | |
| Performance: | Frequency Response | 0/0.15dB (10Hz – 40KHz) |
| Signal-To-Noise | better than -120dB | |
| Channel Cross Talk | > -80dB | |
| Distortion | < 0.0004% | |
| Physical: | Dimensions (W x D x H) | 5.1 in x 3.75 in x 2.0 in (130 mm x 95 mm x 51 mm) |
| Weight | 0.8 lbs (.34 kg) | |

TECHNICAL SUPPORT
If you have technical questions about your product or are experiencing difficulties we are happy to help. You can contact JBL Pro support by sending an email to: [email protected] or by calling 1 (800) 8JBLPRO (800.853.5776) between the hours of 8:00 am and 5:00 pm Pacific Standard Time.
REPAIRS
JBL Professional has an extensive network of authorized repair facilities in the US. To view a list of service locations by state, visit the Harman Professional Service Website at http://www.harmanpro.com/service_centers. For factory repair options you must obtain a service return authorization before returning your product for repair. Please send an email request to: [email protected]
PRODUCT REGISTRATION:
Register your product online at www.jblpro.com/registration On The World Wide Web: www.jblpro.com
PROFESSIONAL CONTACTS, OUTSIDE THE USA:
Contact the JBL Professional Distributor in your area. A complete list of JBL Professional international distributors is provided at our U.S.A. website: www.jblpro.com
EN DEHORS DES ETATS-UNIS:
Contacter votre Distributeur JBL Professional. Une liste complète de nos distri-buteurs internationaux est disponible sur le site web – www.jblpro.com
INTERNATIONAL:
Wenden Sie sich an Ihre örtliche JBL Professional Vertretung. Eine vollständige Liste der internationalen JBL-Vertretungen finden Sie auf unserer Website unter www.jblpro.com
JBL Professional
8500 Balboa Boulevard
Northridge, CA 91329 USA
© HARMAN International Industries. Incorporated.





















