Honeywell T874H Multistage Thermostat

APPLICATION
The T874H,Q,W Multistage Thermostats provide 24 to 30 Vac control for heating and cooling systems as listed in Table 1.
Table 1. Heating and Cooling Stages
| T874 Model | |||
| Stage | Ha | Q | W |
| Heating Stages | 1 | 1 | 3 |
| Cooling Stages | 1 | — | 2 |
a Plus a changeover stage that operates with cooling.
The Q674B,C,G,L Subbases provide wiring terminals, system and fan switching, and mounting bases for T874 Multistage Thermostats as listed in Table 2.
Table 2. Switching Positions
OPERATION
On a two-stage or three-stage heat thermostat, the stages of heat make sequentially as the temperature drops. Make refers to the mercury switch initiating a call for heat or cool.
There are about 2°F (1°C) between the stages so that the second stage makes only when the first stage can not handle the load. About one degree later, the third stage makes (T874W only). This degree difference is called the interstage differential. Select models include LEDs (light-emitting diodes). The LED lights to indicate a problem with the system; refer to the system manufacturer instructions.
INSTALLATION INSTRUCTIONS
When an LED lights, refer to this list for the meaning:
FILTER: clogged filter needs replacement.
EM. HT.: emergency heat is operating. The compressor has failed, and the heat pump is not operating. The LED lights when the homeowner places the system switch in the EM. HT. position.
AUX. HT.: auxiliary heat is operating because the weather is so cold that the heat pump alone cannot handle the load.
SERVICE or CHECK: system needs to be checked. See heating system instructions for specific meaning.
LEDs are not field addable or replaceable. When Installing this Product…
- Read these instructions carefully. Failure to follow them could damage the product or cause a hazardous condition.
- Check the ratings given in the instructions and on the product to make sure the product is suitable for your application.
- Installer must be a trained, experienced service technician.
- After installation is complete, check out product operation as provided in these instructions.
CAUTION
- Disconnect the power supply to prevent electrical shock or equipment damage.
- Run the wires as close as possible to the subbase. To prevent interference with the thermostat linkage, keep the wire length to a minimum. Push the excess wire back into the hole, and plug the hole to prevent drafts from affecting the thermostat operation.
- Do not tighten the thermostat captive mounting screws to the point of damaging the subbase threads.
- Do not short across the coil terminals on therelay. This can burn out the heat anticipator.
- Never install more than one wire per terminal unless a factory-supplied jumper with a spade terminal is used.
IMPORTANT: These thermostats are calibrated at the factory by using subbases mounted at true level. Inaccurate subbase leveling causes thermostat control deviation.
Location: Install the thermostat about 5 ft (1.5m) above the floor in an area with good air circulation at average temperature.
- Do not install the thermostat where it can be affected by:
- drafts, or dead spots behind doors and in corners.
- hot or cold air from ducts.
- radiant heat from sun or appliances.
- concealed pipes and chimneys.
- unheated (uncooled) areas behind the thermostat such as an outside wall.
Mounting and Wiring the Subbase
Mount the subbase on a wall or horizontal outlet box. If you mount it on a vertical outlet box, order Honeywell part no. 193121A Adapter Assembly, which includes an adapter ring with two screws, and a cover plate to cover the marks on the wall. All wiring must comply with local electrical codes and ordinances. Follow the equipment manufacturer wiring instructions, when available.
To install the subbase:
- Prepare a hole for the thermostat wires at the chosen location. Run wires to the location.
- Pull about 6 in. (152 mm) of wire through the hole.
IMPORTANT: Use 18 gauge, color-coded thermostat cable for proper wiring.
- When mounting the subbase on a vertical outlet box, install an adapter ring with the two screws provided with the adapter assembly. See Fig. 1.
- Pull the wires through the cover plate (if used) and the subbase wire opening. Secure the cover plate and subbase with the two screws provided, but do not fully tighten.
- The subbase mounting slots provide for minor outof- level adjustments. Level the subbase by using a spirit level and tightening the subbase mounting screws. See Fig. 2.
Installation on vertical or horizontal outlet box
Leveling subbase
Connect the system wires to the subbase. See Fig. 4 through 9. A letter code for identification is located near each terminal. The terminal barrier permits straight or conventional wraparound wiring connections. See Fig. 3. Either method is acceptable. Run the wires as close as possible to the subbase, keeping the wire length to a minimum. Push the excess wire back into the hole. Plug the hole to prevent drafts.
IMPORTANT: An incorrectly leveled subbase causes the temperature control to deviate from the setpoint
Mounting C815A Thermistor (T874W only)
The T874W is used with the C815A Thermistor mounted in the outdoor section. Locate it in an area where it can measure the true outdoor ambient temperature. Avoid mounting the C815A in an area where it is exposed to high temperatures or direct sunlight. Refer to heat pump equipment instructions for proper mounting.
T874H/Q674C in heating-cooling system

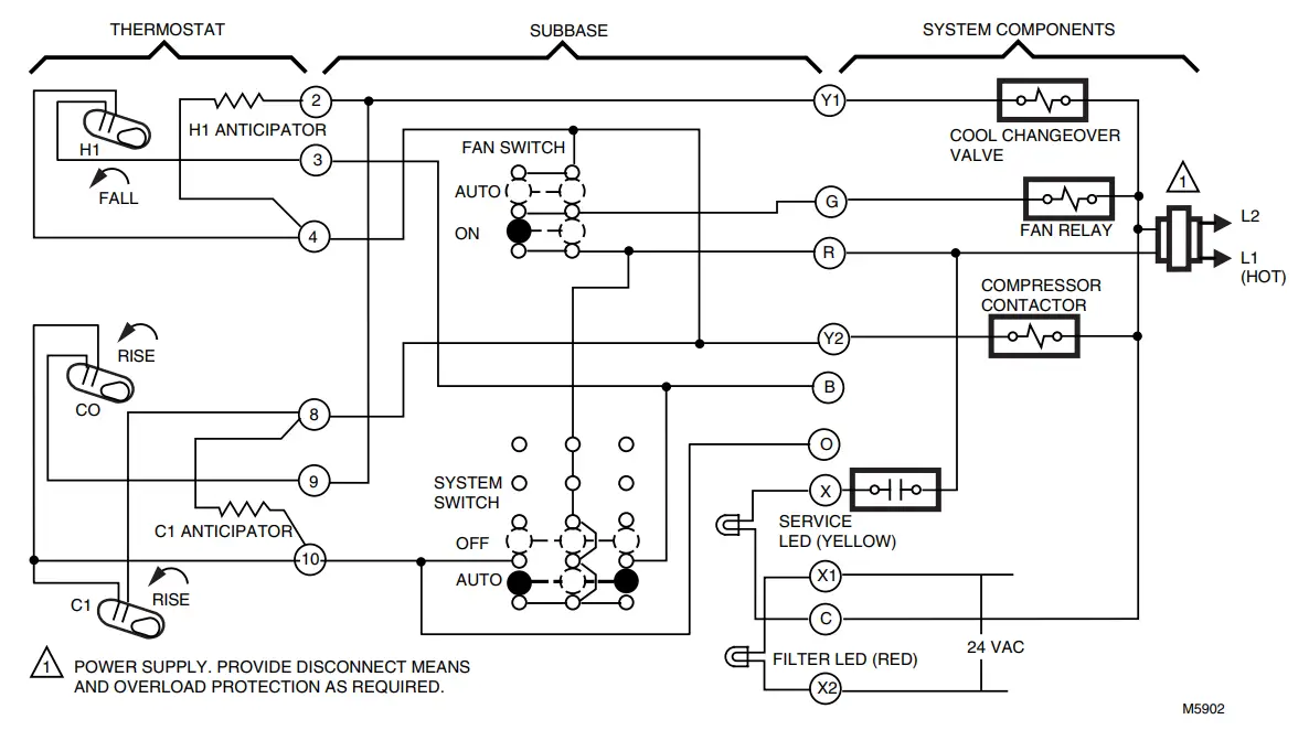
T874H/Q674C in heating-cooling system with SERVICE LED and FILTER LED

T874Q/Q674G for heating only system.

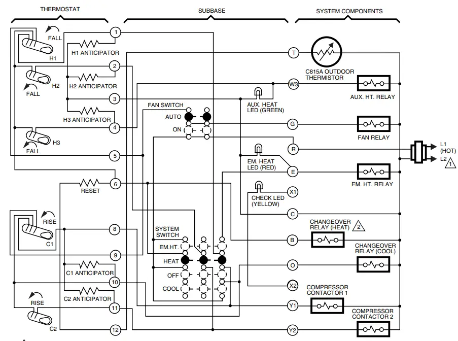
T874W/Q674B with outdoor reset in heating and cooling system.
- POWER SUPPLY. PROVIDE DISCONNECT MEANS AND OVERLOAD PROTECTION AS REQUIRED.
- CONNECT CHANGEOVER RELAY TO ‘O’ TERMINAL FOR CHANGEOVER IN COOLING OR TO ‘B’ TERMINAL FOR CHANGEOVER IN HEATING.
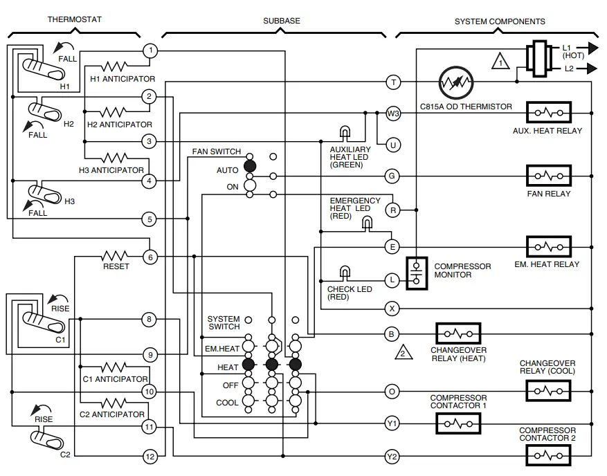
T874W/Q674L for three-stage heat and two-stage cool with outdoor reset and compressor monitor. firealarmresources.
- POWER SUPPLY. PROVIDE DISCONNECT MEANS AND OVERLOAD PROTECTION AS REQUIRED.
- CONNECT CHANGEOVER RELAY TO ‘O’ TERMINAL FOR CHANGEOVER IN COOLING OR TO ‘B’ TERMINAL FOR CHANGEOVER IN HEATING.
Mounting the Thermostat
- Remove the thermostat cover by pulling the bottom edge of the cover upward until it snaps free of the cover clip.
NOTE: The cover is hinged at the top and must be removed by pulling up at the bottom. - Carefully remove and discard the polystyrene packing insert that protects the mercury switches during shipment.
- Turn over the thermostat base and note the spring fingers that engage the subbase contacts. Make sure the spring fingers are not bent flat, preventing proper electrical contact with the subbase.
- T874Q only: Set the heat anticipator indicators to the respective current setting for each stage. See Setting the Heat Anticipator section. T874H and T874W have fixed anticipation; the settings are preselected and cannot be adjusted.
- Note the tabs along the top inside edge of the thermostat base. The tabs fit into the subbase notches. Mount the thermostat base on the subbase and tighten the captive mounting screws. See Fig. 1.
- Place the upper edge of the thermostat cover on thethermostat base and swing the cover downward until it engages with the cover clip on the base.
SETTING
Setting the Heat Anticipator (T874Q Only) Set each heat anticipator to match its primary control current draw. If the primary control nameplate has no rating or if further adjustment is necessary, use the following procedure to determine the current draw of each stage. (Measure the current draw of each heating stage with the thermostat removed and the power on.)
- Connect an ac ammeter of appropriate range between the heating terminals of the subbase as follows:
- Stage 1: between W1 and RH or R.
- Stage 2: between W2 and R.
- Move the system switch to AUTO (if applicable).
- After one minute, read the ammeter and record the reading.
- After mounting the thermostat, set the adjustable heat anticipator(s) to match the respective reading(s) measured in step .
Temperature Setting
Move the heating and cooling levers to the desired positions. The minimum differential between the heating and cooling setpoints is 3°F (1.7°C), which means the setting levers cannot be set closer together than 3°F (1.7°C) (5° F [2.8°C] for T874W).
Subbase Setting
System switching positions control thermostat operation as follows:
- OFF: Both the heating and cooling systems are off. If the fan switch is in the AUTO position, the cooling fan is also off.
- AUTO: Thermostat automatically changes between the heat and cool modes, depending on the indoor temperature.
- HEAT: Heating system is controlled by the thermostat. Cooling system is off.
- EM. HT.: Emergency heat relay is energized. The cooling system is off. When the compressor has failed and the heat pump is not operating, switch to the EM. HT. position.
Fan switching positions control fan operation as follows - (Q674B,C, or L):
- ON: Fan operates continuously.
- AUTO: Fan operates with cooling equipment as controlled by the thermostat or with the heating equipment as controlled by the plenum switch. To switch positions, use thumb and index finger to slide the lever to the desired position. The switch lever must stop in detent over the desired function indicator mark for proper circuit operation.
C815 Outdoor Reset Thermistor (T874W only)
The T874W is used with a C815 Thermistor mounted in the outdoor section. The thermistor must be used; if not, thermostat performance will deviate radically from proper operation
Thermistor resistance chart
The proper thermistor operation must be verified to assure the correct operation of the thermostat. Check the thermistor operation as follows:
- Disconnect the T wire on the subbase.
- Use an ohmmeter to measure resistance between the T wire and the transformer common.
- Take the outdoor temperature at thermistor location and find the correct thermistor resistance on the chart in Fig. 10.
- If the resistance measured in step 2 and the
calculated resistance in step 3 vary by more than 15 percent, the thermistor requires replacement. Contact the installing dealer for the packaged replacement outdoor thermistor.
CHECKOUT
Heating
Move the system switch on the Q674 Subbase to HEAT or AUTO. Move the heating lever on the T874 about 10°F (6°C) above room temperature. Both stages of heating start and the fan runs after a short delay. Move the heating lever about 10°F (6°C) below room temperature. The heating equipment shuts off, and the fan runs for a short time, and then shuts off.
Cooling
Move the system switch on the Q674 Subbase to COOL or AUTO. Move the cooling lever on the T874 Thermostat about 10°F (6°C) below room temperature. The cooling equipment and fan start. Move the cooling lever about 10°F (6°C) above room temperature. The cooling equipment and fan stop.
Emergency Heat
Move the system switch to EM. HT. The EM. HT. LED comes on. Move the heating lever about 10°F (6°C) above room temperature. The electric strip heater(s) comes on. Move the heating lever about 10°F (6°C) below room temperature. The electric strip heater de-energizes. The EM. HT. LED remains on until the system switch is moved to another postion.
Fan (Select Models)
Move the subbase system switch to OFF, and the fan switch to ON. The fan runs continuously. When the fan switch is in the AUTO position, the fan operation is controlled by the heating or cooling system.
NOTE: Hand heat offsets the thermometer reading. After making each adjustment, wait 10 or 15 minutes for the thermometer to stabilize before comparing
CALIBRATION
Thermostat
T874 Thermostats are accurately calibrated at the factory.
They do not have provision for field calibration.
Thermometer
- Remove the thermostat cover by pulling up from the bottom of the cover until it clears the locking springs.
- Set the cover on a table near an accurate thermometer.
- After allowing 10 or 15 minutes for stabilization, compare the readings. If they are the same, replace the cover and put the system into operation. If they are different, recalibrate the thermostat thermometer; see step 4
- Insert a small screwdriver into the thermometer shaft and turn it until the thermometers read the same. See Fig. 11. When the thermometer is calibrated, replace the cover and place the system into operation.
RECYCLING NOTICE
This control contains mercury in a sealed tube. Do not place the control in the trash at the end of its useful life.
If this control is replacing a control that contains mercury in a sealed tube, do not place your old control in the trash.
Contact your local waste management authority for instructions regarding the recycling and the proper disposal of this control, or of an old control containing mercury in a sealed tube.
Automation and Control Solutions Honeywell Internationl, Inc. 1985 Douglas Drive North Golden Valley, MN 55422
Honeywell Limited-Honeywell Limitée 35 Dynamic Drive Scarborough, Ontario M1V 4Z9
Printed in U.S.A. on recycled paper containing at least 10% post-consumer paper fibers. firealarmresources.com




















