TOSHIBA HCV5HA Vacuum contactor 7.2kv

INTRODUCTION
READ THIS MANUAL carefully for important information about safety, handling, and maintenance, for general-purpose NEMA Class E magnetic controllers.
This manual and all accompanying drawings should be considered a permanent part of the equipment. They should be readily available for review and reference at all times.
DIMENSIONS shown in the manual are in metric and/or their English equivalent.
These instructions are not intended to cover all details, combinations, or variations of the equipment, storage, or installation.
PROBLEMS OR QUESTIONS should be addressed to:
- Field Service Department
Toshiba International Corporation
13131 West Little York Road
Houston, Texas 77041 USA
Telephone: (713) 466-0277
(800) 231-1412
(800) 527-1204 (Canada)
FAX: (713) 466-8773
WARNING: Use only Toshiba-authorized replacement parts.
WARNING: This equipment is designed and built in accordance with applicable safety standards in effect on the date of manufacture. Unauthorized modifications can result in severe injury, death and property damage. Do not make any modifications to this equipment without the written approval of Toshiba.
SAFETY DATA
QUALIFIED OPERATORS ONLY
Only qualified persons are to install, operate, or service this equipment according to all applicable codes and established safety practices.
A qualified person must:
- Carefully read the entire instruction manual.
- Be skilled in the installation, construction or operation of the equipment and aware of the hazards involved.
- Be trained and authorized to safely energize, de-energize, clear, ground, lockout and tag circuits in accordance with established safety practice.
- Be trained and authorized to perform the service, maintenance or repair of this equipment.
- Be trained in the proper care and use of protective equipment such as rubber gloves, hard hat, safety glasses, face shield, flash clothing, etc. in accordance with established practices.
- Be trained in rendering first aid.
SAFETY CODES
Toshiba medium voltage controllers are general purpose, Class E, magnetic controllers designed and built in accordance with the latest applicable provisions of NEMA ICS 3 Part 2, UL 347 and the National Electrical Code. Installations must comply with all applicable state and local codes, adhere to all applicable National Electric Code (NFPA 70) standards and instructions provided in this manual.
IMPORTANT MESSAGES
Read this manual and follow its instructions. Signal words such as DANGER, WARNING, CAUTION, and NOTE will be followed by important safety information that must be carefully reviewed. Indicates a situation which will result in death, serious injury, and severe property damage if you do not follow instructions. Means that you might be seriously injured or killed if you do not follow instructions. Severe property damage might also occur.
Means that you might be injured if you do not follow instructions. Equipment damage might also occur.
NOTE: Gives you helpful information.
READ SAFETY SIGNS
To avoid injury, you must read and follow the instructions in this manual and on the safety signs located on the equipment.
Keep the safety signs visible and in good shape.
Never remove, damage, or cover any safety sign.
GENERAL
Please read this manual and all accompanying documentation in its entirety prior to installation and operation. These instructions are not intended to cover all details, combinations or variations of the equipment, storage or installation.
Toshiba medium voltage vacuum contacts are UL recognized and built in accordance with the latest applicable provisions of NEMA ICS 3 Part 2, UL 347 and the National Electrical Code.
WARNING: There is a hazard of shock or burn whenever working on or near electrical equipment. ALL POWER supplying the equipment should be turned off before starting work, and disconnecting means should be locked out and/or tagged out in accordance with NFPA 70 E, NFPA 70 E, Part II and ANSI Z244.1
Where it is not feasible to de-energize the unit, the following precautions should be taken;
- Persons working near exposed parts that are or may be energized should be instructed to and should use practices (including appropriate apparel, equipment and tools) in accordance with NFPA 70 E, Part II.
- Persons working on exposed parts that are or may be energized should, in addition to A, be qualified persons who have been trained to work on energized equipment.
RECOMMENDED PROCEDURE
The successful and safe operation of medium voltage control equipment is dependent upon handling, installation, operation and maintenance by qualified personnel. Failure to follow fundamental installation and maintenance recommendations could lead to personal injury and damage to the equipment and other property. When referred to in this manual and on product labels, a qualified person is one who is familiar with installation, construction or operation of the equipment and the hazards involved. In addition, this person should have the following qualifications;
- Is trained and authorized to energize, de-energize, clear, ground and tag circuits in accordance with established safety practices.
- Is trained in the proper care and use of protective equipment such as rubber gloves, hard hat, safety glasses or face shields, flash clothing, etc. in accordance with established practices.
- Is trained in rendering first aid.
KEEP THESE INSTRUCTIONS FOR FUTURE REFERENCE
RECEIVING & HANDLING
RECEIVING
Upon receipt of the equipment, make an immediate inspection for any damages which may have occurred during shipment. When the contactor is received it should be unpacked sufficiently to inspect for concealed damage and to determine that the shipment is complete and correct. If any damage is found it should be noted prior to accepting the shipment if possible.
Check for things such as, damage to the container, water seepage or moisture on the contactor. Check the nameplate to confirm that the ratings meet the intended application.
If any parts are damaged or missing, file a claim immediately with the carrier and notify the Toshiba sales office. Try to give as much information as possible when filing a claim.
HANDLING & STORAGE
Vacuum contactors should be handled with care to avoid damage. Contactors should be kept in an upright position and moved with suitable equipment.
If the contactor is to be stored over any length of time, the packing material should be restored for protection during that period. Where conditions permit, the packing should be left intact until the contactor is ready for installation. Store the contactor in a dry and dust free area. It should not be left outdoors or in adverse conditions. If unprotected, corrosion, rust and insulation deterioration will occur.
GENERAL DESCRIPTION
SERVICE CONDITIONS
Application Condition
The type HCV vacuum contactor is manufactured in accordance with IEC 60470 (1974), NEMA ICS 3 Part 2 (1993). The vacuum contactor should be used in the following conditions.
If the contactor is to be used in conditions other than those specified above, please consult Toshiba International Corporation.
| System Voltage | 0.8PF Ind/Syn Motor | 1.0PF Syn Motor | 3 Phase Transformer | 3 Phase Capacitor |
| 2.2-2.5kV | 1750HP | 2000HP | 1500kVA | 1500kVAR |
| 3.0-3.3kV | 2250HP | 2500HP | 2000kVA | 2000kVAR |
| 4.0-5.0kV | 3000HP | 3500HP | 3000kVA | 2000kVAR |
| 6.0-6.6kV | 4500HP | 5000HP | 4000kVA | 2000kVAR |
The above table is based on general load data and standard application. Lower limitations may apply on specific applications (i.e. applications above 6600 feet elevations).
Location condition
The location where the contactor is to be installed should be free from dust, corrosive gas and moisture. When it is to be used in a chemical plant or in outdoor applications, take necessary precautions against corrosion, water seepage and condensation.
CONTACTOR RATINGS
| Rated Voltage | 7200 Volts |
| Rated Current | 400 Amps |
| Interrupting Capacity | 7000A RMS Symmetrical @5000V Max. 4500A RMS Symmetrical @7200V Max. |
| Permissible Switching Frequency | 1200/Hour |
| Mechanical Life | 2,500,000 Operations |
| Electrical Life | 250,000 Operations |
| Closing Time * | 50 – 90 ms |
| Opening Time * | 15 – 40 ms |
| Arcing Time | 10 ms or less |
| Pick-Up Voltage AC or DC (Max.) * | 85% Rated (Hot) – 70% Rated (Cold) |
| Drop-Out Voltage AC or DC (Max.) * | 70% Rated (Hot) – 60% Rated (Cold) |
| Rated Control Voltage AC | 115/120 or 230/240 V 50/60 Hz |
| Rated Control Voltage DC | 120/125 or 240/250 V |
| Coil Circuit Inrush | 670 VA AC (700 W DC) |
| Coil Circuit Holding | 85 VA AC (85 W DC) |
| Auxiliary Contact Arrangement | 3 N.O. – 3 N.C. |
| Auxiliary Contact Rating | 10 A, 600 V (NEMA Class A600) |
- These are typical values measured under the following conditions:
- No external devices connected to the mechanism.
- At sea level.
- 120Vac control power applied to terminals 1 & 2.
- Contactor controlled (open/close) via terminals 3 & 4.
HCV-5HAL (Latched Type Only)
| Permissible Switching Frequency | 300/Hour |
| Mechanical Life | 250,000 Operations |
| Tripping Voltage | 40-60% Rating DC |
| Tripping Current | 4.8 A DC Max |
STRUCTURE

PRE-OPERATION SET-UP
APPLICATION PRECAUTIONS
- Verify that the voltage and current applied is within the specified ratings. (See application table, page 5).
- When the contactor is used with an induction heater facility, the switching life of the vacuum interrupter is approximately 250,000 operations. The vacuum interrupter should be replaced after 250,000 operations.
- When the contactor is applied to a capacitor load, be sure to use a space heater to keep the temperature above the dew point and prevent condensation. Be sure to use a heater adequately sized for the compartment in which the contactor is installed. The contactor should always be applied with a protective power fuse.
INSTALLATION
During installation, protect the contactor from dust and falling debris.
The following precautions should be taken,
- The mounting surface should be horizontal (level: ±1 mm). If the mounting surface is not level, adjust with spacers or shims.
- The contactor base has four (4) mounting holes. Use M8 or 5/16 bolts to securely mount the contactor.
- In wiring the main circuit, wires should be given sufficient length to be flexible for service. The ground wires should be #10 AWG or larger.
- Avoid touching the surface of the vacuum interrupter with soiled hands. You can damage the silicon finish on the interrupter. If the interrupter becomes dirty, simply clean it with a non-tracking cleaner such as rubbing alcohol.
CONTROLS

Fig. 2 Control Voltage Selection for Closing Coils
The drive unit for the closing coil assembly is installed in a cavity in the molded frame housing. The closing circuit can be operated by applying either AC or DC to this drive unit. The optional latch trip circuit uses DC as standard. When a latched contactor is operated using AC power, it is recommended that a capacitor trip device be used.
The standard control voltage (factory preset) is 120V AC. To operate at other ratings see the selection chart below.
The following is a list of the available trip coil voltages for a latched type contactor:
- 24 V DC
- 32 V DC
- 48 V DC
- 125 V DC
- 250 V DC
CONNECTION OF CONTROL POWER SUPPLY
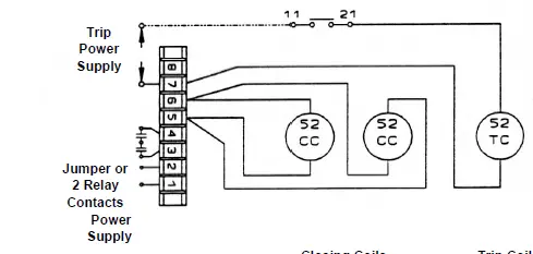
Figures 3 and 4 show the internal connections of the magnetically held (normally energized) type and the latched type respectively. Connect control power and open/close control signals according to these connection diagrams.
Fig. 3 Connections for Magnetically Held Type.
Note: Terminals 3 and 4 are rated for 4.8A DC max. A wire jumper (14 AWG or larger) can be used instead of a relay on 3 and 4.
Fig. 4 Connections for Mechanically Latched Type.
Note: Terminals 3 and 4 are rated for 4.8A DC max. A wire jumper (14 AWG or larger) can be used instead of a relay contact on 3 and 4.
CONTROLS

Fig. 5 Internal Configuration of Drive Unit.
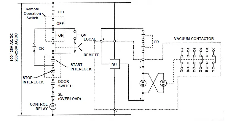
STANDARD OPERATION CIRCUIT
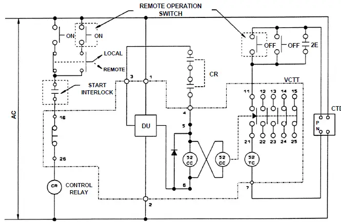
The following figures illustrate the vacuum contactor and its auxiliary circuits (control and monitoring). Fig. 6 represents the standard operation circuit diagram of the normally energized type and Fig. 7 (a & b) the latched type. Wiring should be implemented according to these circuit diagrams.
Fig. 6 Standard Operation Circuit Diagram of Normally Energized Type.
LATCHED CIRCUIT

Fig. 7b Standard Operation Circuit Diagram of Latched Type Using Capacitor Trip Device

TRIAL OPERATION
MAKE SURE MAIN POWER IS OFF.
After mounting and wiring of the vacuum contactor, make the following inspections.
- Check for any loose connections.
- Check for any wiring errors. Perform this test with only the control circuit energized.
Confirm that the operation is correct. For the latched type contactor, check that the latch correctly engages and trips when the close/trip signals are applied. Also, manually trip the contactor using the trip lever to verify proper operation. For latch kit adjustment and maintenance please refer to manual no. 6F9G0132 – Installation Instructions of Latch Kits for HCV-5HA.
MAINTENANCE
GENERAL INSPECTION
MAINTENANCE AND INSPECTION
The following maintenance and inspections are recommended to maintain the performance level and extend the operational life of the vacuum contactor.
BEFORE CONDUCTING MAINTENANCE AND INSPECTIONS, MAKE SURE THAT ALL POWER IS TURNED OFF.
Table 3 Items for Inspection
| PARTS TO BE INSPECTED |
INSPECTION ITEM | CRACKS | DISCOLORATION | CONTAMINATION | RUST | WEAR | LOOSE PARTS | INCOMPETE OPERATION | VIBRATION SOUND | INSPECTION INTERVALS |
| MAIN CIRCUIT | VACUUM INTERRUPTER | O | O | O | O | VISUAL CHECK ONCE A YEAR OR EVERY 20,000 OPERATIONS | ||||
| MOVABLE CONDUCTOR | O | O | ||||||||
| UPPER & LOWER TERMINALS | O | O | ||||||||
| MECHANISM SECTION | MOLDED FRAME | O | O | O | ||||||
| INSULATION FLANGE | O | O | ||||||||
| BEARING | O | O | ||||||||
| ELECTRO- MAGNET | CLOSING COIL | O | ||||||||
| ARMATURE & CORE | O | O | ||||||||
| AUXILIARY SWITCH | O | O | O | |||||||
| LATCH MECHANISM | TRIP COIL | O | ||||||||
| ROLLER | O | O | O | O | ||||||
| OTHERS | BOLTS & NUTS | O | ||||||||
| INSULATION WIRE | O | |||||||||
| NOTE | THE LIFE EXPECTANCY OF THE ELECTRICAL PARTS (VACUUM INTERRUPTER, AUXILIARY SWITCH) IS 250,000 OPERATIONS | |||||||||
WARNING: Make Sure Power Is Turned Off.
| Location | Maintenance Procedure |
| Vacuum Interrupter | § Check the upper and lower flanges and interrupter shaft to see if they are contaminated or corroded.
If contaminated, use a clean cloth and UPPER rubbing alcohol. FLANGE
If corroded, replace with a new interrupter.
NOTE: Avoid touching the ceramic surface. Skin oils may harm the silicon varnish.
§ Check the main contact wear in the vacuum interrupter. LOWER FLANGE SHAFT If the wear gauge can be inserted, then there is sufficient contact material available for continued use. WEAR GAUGE
If the gauge cannot be inserted, replace the interrupter. 2.7mm NOTE: This check is made with the MINIMUM contactor closed. INSULATING |
| Location | Maintenance Procedure | |||
|
Vacuum Interrupter | Gap/Wipe Standard Values (contactor in new condition) | |||
| Contactor | Contact Gap | Wipe (new) | Allowable Wear | |
| Normally Energized Type | 4.0-4.2mm | >2.3mm | 1.8mm | |
| Latched Type | 4.0-4.2mm | >2.1mm | 1.6mm | |
| Bearing | * Check for loose mounting bolts. Tighten if loose. Torque M6 bolts to 48 in-lb. | |||
|
Closing Coil | * Check for discoloration. Yellow (Gold) …… available for continued use. Dark Brown or Black …… replace with new coil. If the closing coil is overheating, contact Toshiba. | |||
|
Latch Mechanism | * Check that the holding latch reliably engages. Note: To manually close the latch, hold the central area of the rotating shaft with a wrench and operate it. * Check the condition of the roller. It should be smooth. * Lubricate the rotating parts with a molybdenum disulfide or gear lubricant. | |||
| Auxiliary Switch | * Verify that there is remaining auxiliary shaft travel. Approximately 2.3 – 2.5mm. * Check for burnt or worn contacts. Replace if burnt or worn. * Check if auxiliary switch is mounted at an incline or if mounting plate is loose. If inclined or loose, correct it. | |||
| (Reference) Values for gap and wipe | ||||
| Contact Type | Contact Gap | Wipe | ||
| Normally Open Contact | 4mm +/- 0.4 | 3mm +/- 0.3 | ||
| Normally Closed Contact | 4mm +/- 0.4 | 3mm +/- 0.3 | ||
| Delayed N.C. Contact (For latched type contactor only. Contacts 16-26) | 2.5mm +/- 0.3 | 4.5mm +/- 0.5 | ||
TROUBLESHOOTING
Turn off main power before any inspections are conducted.
Table 4 Trouble Shooting Procedure
| SYMPTOM | SOURCE OF TROUBLE/PROBLEM | SOLUTION | ||||
| Contactor does not close. | Contactor does not open (Latch type). | Trip coil overheated. | Closing coil overheated. | Latch does not engage. |
Conduct investigation with main power “OFF”. |
If inspection and/or countermeasure is difficult, inform Toshiba immediately. |
| 0 | 0 | 0 | Control power supply is low. | Lower the voltage drop to increase the voltage to 90% or more of the rating. | ||
| 0 | 0 | 0 | 0 | 0 | Incorrect control voltage. | Apply proper rating. |
| 0 | 0 | Defective control circuit. | Check connection diagram. | |||
| 0 | 0 | 0 | Bad connection and/or loose connection. | Make proper connection. | ||
| 0 | 0 | Bad control switch contact. | Clean or replace device. | |||
| 0 | 0 | 0 | Incorrect terminal connection. | Connect correctly. | ||
| 0 | 0 | Blown power supply fuse(s). | Remove cause of fault and replace fuse(s). | |||
| 0 | 0 | Disconnected coil. | Survey cause and reconnect coil. | |||
| 0 | 0 | Faulty drive unit. | Replace drive unit. | |||
| 0 | 0 | 0 | Defective latch mechanism. | Excite closing coil and check latch hook. | ||
| 0 | 0 | Mechanism jammed. | Lubricate corresponding portion. | |||
| 0 | Incorrect auxiliary adjustment. | Adjust delayed N.C. contact gap to 2.5mm +/- 0.3mm when connected. | ||||
| 0 | Bad auxiliary contact. | Clean or replace auxiliary contact block. | ||||
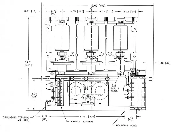
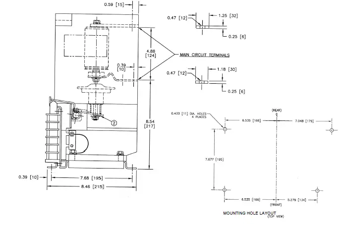
OUTLINE


Fig. 12 Types HCV-5HA, HCV-5HAL





















