BEKA BA377E-SS Timer or Clocks

DESCRIPTION
The BA377E is an intrinsically safe, panel-mounting instrument with a single input that can be configured as a Timer or as a Clock. As a Timer, the BA377E is able to measure and display the elapsed time between external events, or control external events via two optional factory-fitted control outputs. When configured as a Clock the BA377E displays the local time and the optional control outputs can turn on and off twice in each twenty-four-hour period. This abbreviated instruction sheet is intended to assist with installation, a comprehensive instruction manual describing safety certification, system design, and configuration may be downloaded from the BEKA website or may be requested from the BEKA sales office. The BA377E has IECEx, ATEX, and UKEX intrinsic safety certifications for use in flammable gas atmospheres. ETL and cETL approval permits installation in the USA and Canada. The certification information label, which is located on the top of the instrument enclosure, shows the certification number and codes. Other certifications may be shown. Copies of certificates may be downloaded from the BEKA website.
Typical certification information label
Special conditions for safe use
The IECEx, ATEX and UKEX certificates have an ‘X’ suffix indicating that special conditions apply for safe use.
WARNING
To avoid an electrostatic charge being generated instrument enclosure should only be cleaned with a damp cloth.
INSTALLATION
The BA377E has IP66 front of panel protection but it should be shielded from direct sunlight and severe weather conditions. The rear of the instrument has IP20 protection.
Cut-out dimensions
Recommended for all installations. Mandatory to achieve IP66 seal between instrument and panel
Abbreviated instructions for BA377E One input Intrinsically safe Timer or Clock
- Align foot and body of panel mounting clamp by turning screw anticlockwise

- Position gasket behind instrument bezel
- Insert instrument into the panel from the front
- Insert panel clamp into recess and gently pull it onto the dovetail. Engage screw & turn clockwise to tighten the clamp, fit the other clamp(s). Recommended tightening torque 22cNm (1.95lbf.in) Equivalent to finger tight plus one half turn. DO NOT OVERTIGHTEN

EMC
For specified immunity all wiring should be in screened twisted pairs with screens earthed at one point within the safe area.
Scale card
The Timer or Clock’s units of measurement are shown on a printed scale card visible through a window at the right hand side of the display. The scale card is mounted on a flexible strip that is inserted into a slot at the rear of the instrument as shown below Thus the scale card can easily be changed without removing the Timer or Clock from the panel or opening the instrument enclosure. New Timer or Clocks are supplied with a printed scale card showing the requested units of measurement, if this information is not supplied when the Timer or Clock is ordered a blank card will be fitted. A pack of self-adhesive scale cards printed with common units of measurement is available as an accessory from BEKA associates. Custom printed scale cards can also be supplied. To change a scale card, unclip the protruding end of the flexible strip by gently pushing it upwards and pulling it out of the enclosure. Peel the existing scale card from the flexible strip and replace it with a new printed card, which should be aligned as shown below. Do not fit a new scale card on top of an existing card.
OPERATION
The Timer or Clock is controlled by four front-panel push buttons. When configured as a Timer they have the following functions in the operating mode:
Access to the configuration menu.
![]()
- When local control is enabled starts the Timer
- When local control is enabled stop the Timer.
Shows the grand total (run time) in hours and tenths of an hour irrespective of Timer configuration. If buttons are held for longer than ten seconds the grand total may be reset to zero if the grand total reset sub-function got is enabled in the LoC r5Et configuration function.
To reset the grand total to zero from the display mode press
the buttons for ten seconds until CLr. no is displayed, using the
or button to change the display to CLr. YE5 and press ).
Resets the Timer to zero or to the set time 5Et t depending on whether the Timer is configured to time up or time down when the two buttons are operated simultaneously for more than three seconds. This is a configurable function.
When enabled in the configuration menu, operating these two buttons simultaneously provides direct access to the set time 5Et t and allows adjustment when the timer is in display mode.
Shows in succession, firmware version number, instrument function elap5e, and any output accessories that are fitted:
Dual Control Outputs
- See the full instruction manual for a description of use when configured as a Clock
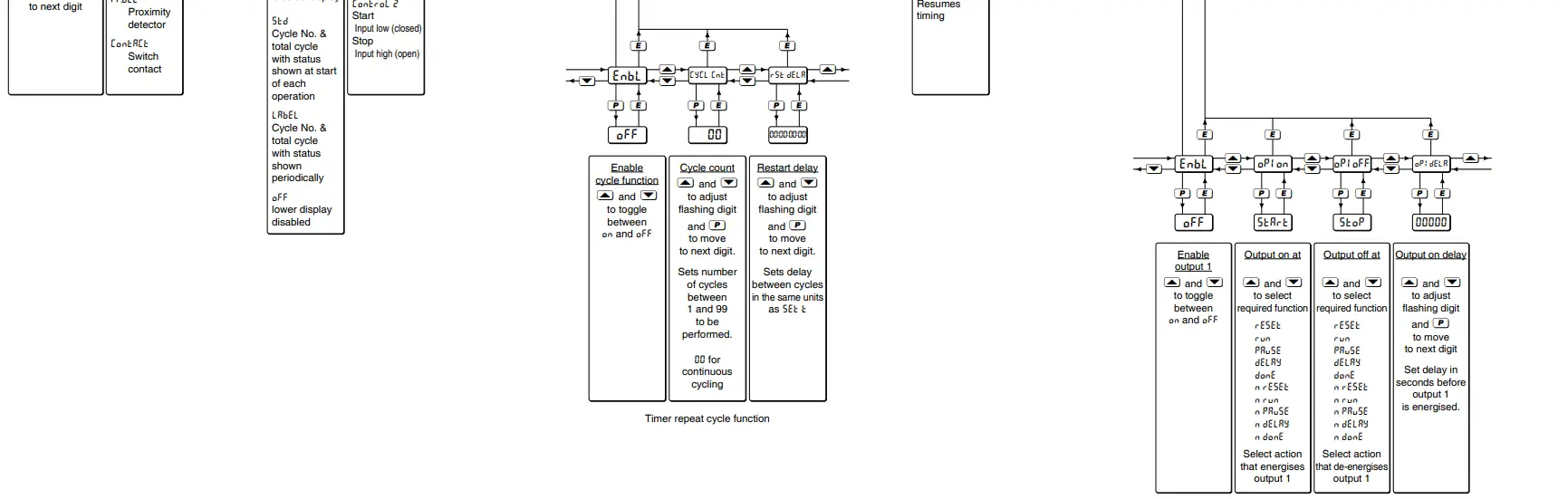
CONFIGURATION
Timer or Clocks are supplied configured as requested at time of ordering, if not specified default Timer configuration will be supplied but can easily be changed on-site.
Fig 6 shows the location of each function within the Timer configuration menu with a brief summary of the function. Please refer to the full instruction manual for detailed configuration information, description of optional outputs and Clock configuration menu. Access to the configuration menu is obtained by pressing the ( and ) buttons simultaneously. If the Timer or Clock’s security code is set to default 0000 the first parameter function will be displayed. If the instrument is protected by a security code, code will be displayed. The four digit code must be entered to gain access to the menu.

The BA377E is CE marked to show compliance with the European Explosive Atmospheres Directive 2014/34/EU and the European EMC Directive 2014/30/EU. It is also UKCA marked to show compliance with UK statutory requirements Equipment and Protective Systems Intended for Use in Potentially Explosive Atmospheres Regulations UKSI 2016:1107 (as amended) and with the Electromagnetic Compatibility Regulations UKSI 2016:1091 (as amended).
- Manuals, certificates and data sheets can be downloaded from http://www.beka.co.uk/ba377e






















