Wharfedale Pro Tourus-AX12-MBT Active 12 inch Bluetooth Speaker User Manual
IMPORTANT WARNINGS & SAFETY INSTRUCTIONS
- Read these instructions – All the safety and operating instructions should be read before this product is operated.
- Keep these instructions – The safety and operating instructions should be retained for future reference.
- Heed all warnings – All warnings on the appliance and in the operating instructions should be adhered to.
- Follow all instructions – All operating and use instructions should be followed.
- Do not use this apparatus near water – The appliance should not be used near water or moisture – for example, in a wet basement or near a swimming pool, and the like.
- Clean only with dry cloth.
- Do not block any ventilation openings. Install in accordance with the manufacture’s instructions.
- Do not install near any heat sources such as radiators, heat registers, stoves, or other apparatus (including amplifiers) that produce heat.
- Do not defeat the safety purpose of the polarized or grounding plug. A polarized plug has two blades with one wider than the other. A grounding plug has two blades and a third grounding prong. The wide blade or the third prong is provided for your safety. If the provided plug does not fit into your outlet, consult an electrician for replacement of the obsolete outlet.
- Protect the power cord from being walked on or pinched particularly at the plugs, convenience receptacles, and at the point where they exit from the apparatus.
- Only use attachments/accessories specified by the manufacturer.
- Use only with the cart, stand, tripod, bracket, or table specified by the manufacturer, or sold with the apparatus. When a cart or rack is used, use caution when moving the cart/apparatus combination to avoid injury from tip-over.

- Unplug the apparatus during lightning storms or when unused for long periods of time.
- Refer all servicing to qualified personnel. Servicing is required when the apparatus has been damaged in any way, such as power supply cord or plug is damaged, liquid has been spilled or objects have fallen into the apparatus has been exposed to rain or moisture, does not operate normally, or has been dropped
CAUTION: These servicing instructions are for use by qualified service personnel only. To reduce the risk of electric shock, do not perform any servicing other than that contained in the operating instructions unless you are qualified to do so.
WARNING:
To reduce the risk of fire or electric shock, do not expose this apparatus to rain or moisture. The apparatus shall not be exposed to dripping or splashing and that objects filled with liquids, such as vases, shall not be placed on apparatus.- This lightning flash with arrowhead symbol within an equilateral triangle is intended to alert the user to the presence of non-insulated “dangerous voltage” within the product’s enclosure that may be of sufficient magnitude to constitute a risk of electric shock.
- Warning: To reduce the risk of electric shock, do not remove cover (or back) as there are no user-serviceable parts inside. Refer servicing to qualified personnel.
- The exclamation point within an equilateral triangle is intended to alert the user to the presence of important operating and maintenance instructions in the literature accompanying the appliance.
Protective earthing terminal. The apparatus should be connected to a mains socket outlet with a protective earthing connection.- The ventilation should not be impeded by covering the ventilation openings with items, such as newspapers, table-cloths, curtains, etc.;
- No naked flame sources, such as lighted candles, should be placed on the apparatus.
- Attention should be drawn to environmental aspects of battery disposal.
- The mains plug is used as disconnect device, the disconnect device shall remain readily operable.
- The product is designed to use in moderate climates.
Multiple inputs…….with MAXIMUM power output!
The TOURUS series of plastic, active loudspeakers deliver power, value and versatility.
With a 12” and a 15” version, also available with “MBT” models featuring USB mp3 playback and Bluetooth connectivity with TWS stereo link mode, the TOURUS is for anyone needing big power and features on a compact budget.
Custom WP drivers have been selected to ensure that this affordable series have the power and timbre expected from a Wharfedale Pro loudspeaker. In addition, the amplification stages deploy both Class D (LF) and Class AB (HF) to bring power and value to this new series.
With full steel grilles, multiple handles and 4 x M8 rigging points, TOURUS is well suited for installations and for hard work on the road.
A new illuminated Wharfedale Pro logo badge is also proudly shown on the front so that TOURUS looks as good as it sounds.
Features
- Bi-amplified with Class D and Class AB amps
- Full frontal steel grilles
- 4 x M8 rigging points
- Multiple inputs – 2 channel mixer
- USB .mp3, .flac & .wav playback (MBT models)
- Bluetooth input with TWS (True Wireless Stereo) link mode (MBT models)
- RCA Stereo inputs
SETTING UP
- Ensure the mains switch is in the OFF position.
- Set the level controls to minimum (Fully anticlockwise).
- Connect all signal cables.
- Connect the power cable.
- Switch on source equipment, ensuring that the master level is at minimum.
- Switch on the Tourus active loudspeaker.
- Raise the level controls on the Tourus active loudspeaker.
- If the limit LED illuminates lower the channel level control, if more level is required you will need more speakers. Occasional flashes are acceptable.
- When powering down your system ensure that the level control has been lowered to minimum before switching off the power.
BLUETOOTH and USB OPERATION. (MBT models only)
Bluetooth operation :
Press and hold the Bluetooth button for 2 secs to turn Bluetooth ON or OFF. A quick ‘double-click’ on the Bluetooth button (0.7 sec) puts Tourus into TWS link mode.
In this mode the Primary Tourus will automatically search for another Tourus (Secondary) nearby to create a stereo pair.
Do the same button presses on the Secondary Tourus, and the pair will link. The LEDs of both Primary and Secondary will flicker between Red and Blue during pairing and then will stay blue when paired successfully.
The rear panel transport buttons can even remotely control the Bluetooth source. Next track / Pause / Play etc.

USB operation :
Insert a USB disk loaded with .mp3, .wav or.flac files into the USB socket. Use the rear panel transport controls to control playback. Next track / Pause / Play etc. In Playback mode the LED will flash red. In Pause mode the LED will be solid red.
REAR PANEL FEATURES
- Bluetooth LED for pairing. USB activity LED. (*MBT models only).
(see BLUETOOTH and USB OPERATION section for more information). - Treble and Bas EQ controls. Use these to boost or cut the high and low frequencies by +/-12dB
- Transport controls for USB and BT. Play, pause, skip forward and skip backward buttons to control USB file playback or BT source device. (*MBT models only)
- Balanced XLR line output connectors for direct connection to a second active loudspeaker such as another Tourus.
- USB input socket. For connecting a USB thumbdrive for file playback. (*MBT models only)
- Convection cooling plate. Tourus uses convection cooling. This means there are no internal fans. Always leave space around a Tourus to ensure that any heat can be dissipated.
- 2 Input channels. Channel 1 can accept mic level inputs when the switch is in the Mic position. The 6.3mm input jack is balanced and is also selectable between mic and line levels depending on the position of the switch above.
- Mic/Line Volume controls. These control the balance between the 2 channels. Channel
1 is mic/line. Channel 2 is Line plus BT/USB and the RCA connector inputs. - POWER cord receptacle: This is a receptacle for a standard IEC, three prong, grounded
AC electrical connection cord. Be sure that you are plugging into the correct source voltage that matches what is indicated just below the power cord jack.
Tourus-AX12-MBT and Tourus-AX15-MBT
Tourus-AX12 and Tourus-AX15
TECHNICAL DRAWINGS
Tourus-AX12 and Tourus-AX12-MBT

Tourus-AX15 and Tourus-AX15-MBT

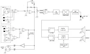
BLOCK DIAGRAM
Tourus-AX12 and Tourus-AX15

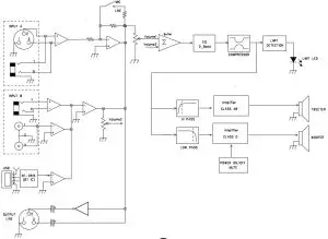
Tourus-AX12-MBT and Tourus-AX15-MBT

SPECIFICATIONS
| Model Name | Tourus-AX12 | Tourus-AX12-MBT |
| System Type | Active 12” 2-way Bi-Amplified | Active 12” 2-way Bi-Amplified |
| Frequency Response (+/-3dB) | 55-20kHz | 55-20kHz |
| Sensitivity @ 1w / 1m | 96dB | 96dB |
| Maximum SPL (peak @1m) | 128 dB | 128 dB |
| Low Frequency Transducer | ||
| Size (mm / inches) | 305mm / 12” | 305mm / 12” |
| Coil Size (mm / inches) | 50.8mm / 2.0” | 50.8mm / 2.0” |
| Impedance | 4Ω | 4Ω |
| High Frequency Transducer | ||
| Type | Compression Driver | Compression Driver |
| Coil Size (mm / inches) | 44.5mm / 1.75” | 44.5mm / 1.75” |
| Exit Size (mm / inches) | 25mm / 1” | 25mm / 1” |
| Diaphragm Material | Titanium | Titanium |
| Impedance | 8Ω | 8Ω |
| High Frequency Coverage (H x V) | 90° x 60° | 90° x 60° |
| Amplifiers | HF Amp Class AB : LF Amp Class D | HF Amp Class AB : LF Amp Class D |
| Low-Frequency Power Amplifier | 250w Continuous / 500w Peak | 250w Continuous / 500w Peak |
| High- Frequency Power Amplifier | 100w Continuous / 200w Peak | 100w Continuous / 200w Peak |
| Electronic Crossover | ||
| Crossover Frequency | HI PASS 2.5kHz LOW PASS 2.5kHz | HI PASS 2.5kHz LOW PASS 2.5kHz |
| Controls | ||
| Equalization | +/-12dB Gain for bass and treble | +/-12dB Gain for bass and treble |
| Amplifier Protection | ||
| Power On Protection | Power switch on / off mute | Power switch on / off mute |
| Thermal Protection | Amplifier shutdown, auto reset | Amplifier shutdown, auto reset |
| Driver, DC and Short Protection | Yes | Yes |
| Limiter Indicator | Red LED | Red LED |
| Power Indicator | Green LED | Green LED |
| Input type | Balanced | Balanced / BT / USB |
| Input Connectors | 2 x TRS JACK, 2 x RCA AND 2 x FEMALE XLR | 2 x TRS JACK, 2 x RCA AND 2 x FEMALE XLR |
| Input Impedance | 47KΩ Balanced | 47KΩ Balanced |
| Maximum Input Level | 5V | 5V |
| Line Input Sensitivity | -10dB | -10dB |
| Mic Input Sensitivity | -40dB | -40dB |
| Line Output Connector | MALE XLR | MALE XLR |
| AC Power details | ||
| Power Supply | SMPS | SMPS |
| AC Power Options | 100V-120V and 200V-240V | 100V-120V and 200V-240V |
| Power On Indicator | LED | LED |
|
Rigging / Bracket / Mounting Options | 4 x M8 35mm Pole-mount with lock screw 3 carry handles (one on each side, one on top) Optional wall-mount bracket (WPB-2) | 4 x M8 35mm Pole-mount with lock screw 3 carry handles (one on each side, one on top) Optional wall-mount bracket (WPB-2) |
| Enclosure | ||
| Enclosure Material | Injection Moulded Polypropylene | Injection Moulded Polypropylene |
| Colour | black | black |
| Grille | 1.2mm steel | 1.2mm steel |
| Dimensions (Unpacked) | ||
| Height | 603mm / 23.7” | 603mm / 23.7” |
| Width – Front | 377mm / 14.8” | 377mm / 14.8” |
| Width – Rear | 217mm / 8.54″ | 217mm / 8.54″ |
| Depth | 347mm / 13.7” | 347mm / 13.7” |
| Dimensions (packed) | ||
| Height | 666mm / 26.2” | 666mm / 26.2” |
| Width | 430mm / 16.9” | 430mm / 16.9” |
| Depth | 408mm / 16.1” | 408mm / 16.1” |
| Weight | ||
| Net Weight (kg / lbs) | 15.0kg / 33.0lbs | 15.0kg / 33.0lbs |
| Gross Weight (kg / lbs) | 17.0kg / 37.4lbs | 17.0kg / 37.4lbs |
| System Type | Active 15” 2-way Bi-Amplified | Active 15” 2-way Bi-Amplified |
| Frequency Response (+/-3dB) | 50-20kHz | 50-20kHz |
| Sensitivity @ 1w / 1m | 97dB | 97dB |
| Maximum SPL (peak @1m) | 130 dB | 130 dB |
| Low Frequency Transducer | ||
| Size (mm / inches) | 381mm / 15” | 381mm / 15” |
| Coil Size (mm / inches) | 50.8mm / 2.0” | 50.8mm / 2.0” |
| Impedance | 4Ω | 4Ω |
| High Frequency Transducer | ||
| Type | Compression Driver | Compression Driver |
| Coil Size (mm / inches) | 44.5mm / 1.75” | 44.5mm / 1.75” |
| Exit Size (mm / inches) | 25mm / 1” | 25mm / 1” |
| Diaphragm Material | Titanium | Titanium |
| Impedance | 8Ω | 8Ω |
| High Frequency Coverage (H x V) | 90° x 60° | 90° x 60° |
| Amplifiers | HF Amp Class AB : LF Amp Class D | HF Amp Class AB : LF Amp Class D |
| Low-Frequency Power Amplifier | 350w Continuous / 700w Peak | 350w Continuous / 700w Peak |
| High- Frequency Power Amplifier | 100w Continuous / 200w Peak | 100w Continuous / 200w Peak |
| Electronic Crossover | ||
| Crossover Frequency | HI PASS 2.4kHz LOW PASS 2.4kHz | HI PASS 2.4kHz LOW PASS 2.4kHz |
| Controls | ||
| Equalization | +/-12dB Gain for bass and treble | +/-12dB Gain for bass and treble |
| Amplifier Protection | ||
| Power On Protection | Power switch on / off mute | Power switch on / off mute |
| Thermal Protection | Amplifier shutdown, auto reset | Amplifier shutdown, auto reset |
| Driver, DC and Short Protection | Yes | Yes |
| Limiter Indicator | Red LED | Red LED |
| Power Indicator | Green LED | Green LED |
| Input type | Balanced | Balanced / BT / USB |
| Input Connectors | 2 x TRS JACK, 2 x RCA AND 2 x FEMALE XLR | 2 x TRS JACK, 2 x RCA AND 2 x FEMALE XLR |
| Input Impedance | 47KΩ Balanced | 47KΩ Balanced |
| Maximum Input Level | 5V | 5V |
| Line Input Sensitivity | -10dB | -10dB |
| Mic Input Sensitivity | -40dB | -40dB |
| Line Output Connector | MALE XLR | MALE XLR |
| AC Power details | ||
| Power Supply | SMPS | SMPS |
| AC Power Options | 100V-120V and 200V-240V | 100V-120V and 200V-240V |
| Power On Indicator | LED | LED |
| Rigging / Bracket / Mounting Options | 4 x M8 35mm Pole-mount with lock screw 3 carry handles (one on each side, one on top) Optional wall-mount bracket (WPB-2) | 4 x M8 35mm Pole-mount with lock screw 3 carry handles (one on each side, one on top) Optional wall-mount bracket (WPB-2) |
| Enclosure | ||
| Enclosure Material | Injection Moulded Polypropylene | Injection Moulded Polypropylene |
| Colour | black | black |
| Grille | 1.2mm steel | 1.2mm steel |
| Dimensions (Unpacked) | ||
| Height | 693mm / 27.3” | 693mm / 27.3” |
| Width – Front | 455mm / 17.9” | 455mm / 17.9” |
| Width – Rear | 262mm / 10.3″ | 262mm / 10.3″ |
| Depth | 401.8m / 15.1” | 401.8m / 15.1” |
| Dimensions (packed) | ||
| Height | 762mm / 30.0” | 762mm / 30.0” |
| Width | 508mm / 20.0” | 508mm / 20.0” |
| Depth | 425mm / 16.7” | 425mm / 16.7” |
| Weight | ||
| Net Weight (kg / lbs) | 19.2kg / 42.2lbs | 19.2kg / 42.2lbs |
| Gross Weight (kg / lbs) | 22.0kg / 48.4lbs | 22.0kg / 48.4lbs |
WHARFEDALE PRO LIMITED WARRANTY
Wharfedale Pro products are warranted of manufacturing or material defects for a period of one year from the original date of purchase. In the event of malfunction, contact your authorised Wharfedale Pro dealer or distributor for information.
Please be aware that the warranty details may differ from country to country. Contact your dealer or distributor for information (available at www.wharfedalepro.com . These terms do not infringe your statutory rights.



















