Wharfedale Pro T-Sub-AX15B Active Subwoofer

IMPORTANT WARNINGS & SAFETY INSTRUCTIONS
- Read these instructions – All the safety and operating instructions should be read before this product is operated.
- Keep these instructions – The safety and operating instructions should be retained for future reference.
- Heed all warnings – All warnings on the appliance and in the operating instructions should be adhered to.
- Follow all instructions – All operating and use instructions should be followed.
- Do not use this apparatus near water – The appliance should not be used near water or moisture – for example, in a wet basement or near a swimming pool, and the like.
- Clean only with dry cloth.
- Do not block any ventilation openings. Install in accordance with the manufacture’s instructions.
- Do not install near any heat sources such as radiators, heat registers, stoves, or other apparatus (including amplifiers) that produce heat.
- Do not defeat the safety purpose of the polarized or grounding plug. A polarized plug has two blades with one wider than the other. A grounding plug has two blades and a third grounding prong. The wide blade or the third prong is provided for your safety. If the provided plug does not fit into your outlet, consult an electrician for replacement of the obsolete outlet.
- Protect the power cord from being walked on or pinched particularly at the plugs, convenience receptacles, and at the point where they exit from the apparatus.
- Only use attachments/accessories specified by the manufacturer.
- Use only with the cart, stand, tripod, bracket, or table specified by the manufacturer, or sold with the apparatus. When a cart or rack is used, use caution when moving the cart/apparatus combination to avoid injury from tip-over.

- Unplug the apparatus during lightning storms or when unused for long periods ofv time.
- Refer all servicing to qualified personnel. Servicing is required when the apparatus has been damaged in any way, such as power supply cord or plug is damaged, liquid has been spilled or objects have fallen into the apparatus has been exposed to rain or moisture, does not operate normally, or has been dropped.
- CAUTION: These servicing instructions are for use by qualified service personnel only. To reduce the risk of electric shock, do not perform any servicing other than that contained in the operating instructions unless you are qualified to do so.
- WARNING:To reduce the risk of fire or electric shock, do not expose this apparatus to rain or moisture. The apparatus shall not be exposed to dripping or splashing and objects filled with liquids, such as vases, shall not be placed on the apparatus.
- This lightning flash with arrowhead symbol within an equilateral triangle is intended to alert the user to the presence of non-insulated “dangerous voltage” within the product’s enclosure that may be of sufficient magnitude to constitute a risk of electric shock.
- Warning: To reduce the risk of electric shock, do not remove cover (or back) as there are no user-serviceable parts inside. Refer servicing to qualified personnel.
- The exclamation point within an equilateral triangle is intended to alert the user to the presence of important operating and maintenance instructions in the literature accompanying the appliance.
- Protective earthing terminal. The apparatus should be connected to a mains socket outlet with a protective earthing connection.
- the ventilation should not be impeded by covering the ventilation openings with items, such as newspapers, table-cloths, curtains, etc.;
- No naked flame sources, such as lighted candles, should be placed on the apparatus.
- Attention should be drawn to environmental aspects of battery disposal.
- The mains plug is used as disconnect device, the disconnect device shall remain readily operable.
- The product is designed to use in moderate climates.
Everyone loves bass !
That is exactly why we have created the T-Sub-AX15B – our all-new new 700 w Continuous, 1400 w Peak 15” active subwoofer. The internal Class D amplifier delivers huge output power into the custom quad-layer 15” Wharfedale Pro LF driver to produce extreme subs and low-end pressure into any system. Built for big bass, the plywood-constructed cabinet is rock solid and is protected in durable Rhino Rock paint. You’ll not only ‘feel’ the T-Sub-AX15B, but you will also see it! A new illuminated WP logo badge subtly glows and adds to the overall on-stage “power” of the new T-Sub. T-Sub-AX15B is the perfect companion for a Typhon, a Titan or a Taurus Wharfedale Pro active loudspeaker.
Hold on to your socks! T-Sub-AX15B is going to blow them off!
Features
- 700 w Continuous (1400 w peak)
- 3.0” voice coil – Quad layer driver
- Plywood construction
- Illuminated LED front logo badge
- Convection cooled Class D amplifier
- Adjustable low pass filter
- 35 mm pole socket & durable side handles
SETTING UP
- Ensure the mains switch is in the off position.
- Set the level control to minimum (Fully anticlockwise).
- Connect all signal cables.
- Connect the power cable.
- Switch on source equipment, ensuring that the master level is at minimum.
- Switch on the T-Sub-AX15B subwoofer.
- Raise the level control on the T-Sub-AX15B.
- If the limit LED illuminates lower the level control, if more level is required you will need more speakers. Occasional flashes are acceptable.
- When powering down your system ensure that the level control has been lowered to minimum before switching off the power.
SUGGESTED SETUP

REAR PANEL FEATURES
- T-Sub-AX15B uses convection cooling. Although there is no internal fan, always ensure that when in use the surrounding area is clear from obstructions so that radiated heat can escape.
- 0° to 180° phase reversal switch
- Adjustable Low pass filter control 80-200 Hz. Adjust this to tune your subwoofer with your active top loudspeakers
- Balanced XLR input connectors for connection from your input source.
- Balanced XLR line output connectors for direct connection to active top loudspeakers.
- POWER cord receptacle: This is a receptacle for a standard IEC, three prong, grounded AC electrical connection cord. Be sure that you are plugging into the correct source voltage that matches what is indicated just below the power cord jack.

TECHNICAL DRAWINGS
T-Sub-AX15B
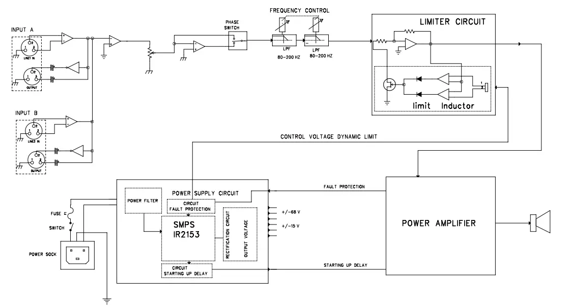
BLOCK DIAGRAM
SPECIFICATIONS


WHARFEDALE PRO LIMITED WARRANTY
Wharfedale Pro products are warranted of manufacturing or material defects for a period of three years from the original date of purchase. In the event of a malfunction, contact your authorised Wharfedale Pro dealer or distributor for information. Please be aware that the warranty details may differ from country to country. Contact your dealer or distributor for information (available at www.wharfedalepro.com). These terms do not infringe on your statutory rights.
Wharfedale Professional
IAG House 13/14 Glebe Road Huntingdon Cambridgeshire PE29 7DL UK www.wharfedalepro.com Wharfedale Professional reserves the right to alter or improve specifications without notice All rights reserved 2022 Wharfedale Pro. Wharfedale Pro is a member of the IAG Group.























