RESMED S8 Series Il POSITIVE AIRWAY PRESSURE DEVICES
Introduction
S8 AutoSet Spirit II
The S8 AutoSet Spirit II self-adjusting sleep apnea system is indicated for the treatment of obstructive sleep apnoea (OSA) in adult patients. The S8 AutoSet Spirit II selfadjusting sleep apnoea system has two treatment modes:
- AutoSet and fixed-pressure CPAP.
- The S8 AutoSet Spirit II system is intended for home and hospital use.
S8 Elite II
The S8 Elite II continuous positive airway pressure (CPAP) system is indicated for the treatment of obstructive sleep apnoea (OSA) in adult patients. The S8 Elite II CPAP system is intended for home and hospital use.
Contraindications
Your S8 Series II is not a life-support device and may stop operating during power failure or certain fault conditions. It should not be used by patients who are dependent on continuous therapy. Positive airway pressure therapy may be contraindicated in some patients with the following pre-existing conditions:
- Severe bullous lung disease
- Pneumothorax
- Pathologically low blood pressure
- Dehydration
- Cerebrospinal fluid leak, recent cranial surgery, or trauma.
Adverse Effects
Patients should report unusual chest pain, severe headache, or increased breathlessness to their prescribing physician. An acute upper respiratory tract infection may require temporary discontinuation of treatment. The following side effects may arise during the course of therapy with the CPAP device:
- drying of the nose, mouth, or throat
- nosebleed
- bloating
- ear or sinus discomfort
- eye irritation
- skin rashes
- chest discomfort.
Parts of the S8 Series II system
Your S8 Series II device comprises:
- S8 Series II device
- Power cord
- Carry bag
- 2 m air tubing.
Optional components include:
- Integrated humidifier
- Front cap
- 3 m air tubing
- DC-12 converter
- ResMed Tubing Wrap.

Masks
A list of masks (and their settings) compatible with these devices can be found on www.resmed.com, on the Products page under Service and Support.
Humidifiers
A list of humidifiers compatible with ResMed devices can be found on www.resmed.com, on the Products page under Service and Support.
ResScan Data Card
The ResScan Data Card may be used with the S8 Series II either to help your clinician monitor your treatment or provide you with updates to your device settings.
Using the S8 Series II
Setting Up
- Connect the power cord to the socket at the rear of the S8 Series II device.
- Plug the other end of the power cord into the power outlet.
- Connect one end of the air tubing firmly onto the air outlet.
- Connect the assembled mask system to the free end of air tubing.
For information on assembling your mask, see your mask manual.
WARNING
- Make sure the power cord and plug are in good condition and the equipment is not damaged.
- Only ResMed air tubing should be used with the device. A different type of air tubing may alter the pressure you actually receive, reducing the effectiveness of your treatment.
- Blocking the hose and/or air inlet of the device while in operation could lead to overheating of the device.
CAUTION
- Be careful not to place the device where it can be bumped or where someone is likely to trip over the power cord.
- If you put the device on the floor, make sure the area is free from dust and clear of bedding, clothes or other objects that could block the air inlet.
- Make sure the area around the device is dry and clean.
How to Use the Control Panel
The control panel of the S8 Series II includes an LCD screen which displays the menus and treatment screens as well as a keypad for navigating through the menus and delivering treatment. The S8 Series II keypad has the following keys:

The keypad and LCD are equipped with backlights that come on when the device is powered. The LCD backlight turns off after two minutes of inactivity, and comes back on when you press a key. The keypad backlight is always on while the S8 Series II is on.
Selecting the Mask Type
To ensure your device functions as intended with your selected mask, you need to select the mask type that you are using.
- With the RAMP or SETTLING screen displayed, press
. (In CPAP mode, the standby screen displays RAMP. In AutoSet mode (S8 AutoSet Spirit II only) the standby screen displays SETTLING.) - Press
until MASK is displayed. - Press
to change the setting. - Press
or
until you see the setting that you require. - Press
to apply.
Using the Mask-fitting Feature
You can use the S8 Series II mask-fitting feature to help you fit your mask properly. This feature delivers air pressure for a three-minute period, prior to starting treatment, during which you can check and adjust your mask fit to minimise leaks.
Note: Make sure that the mask setting on the MASK screen is the same as the mask you are using.
- Fit your mask as described in the mask user instructions.
- With the RAMP or SETTLING screens displayed, hold down
for at least three seconds until air pressure delivery starts.Your device will ramp to the mask-fit pressure and will remain at this pressure for three minutes. The following displays on the LCD screen indicating that the mask-fitting feature is operating, where: ***** is an excellent fit;****- is a very good fit; ***– is a good fit; while **—, *—- and —– each require you to adjust your mask.
- Adjust your mask, mask cushion and headgear until you have a secure and comfortable fit. After three minutes, the pressure reverts to the set pressure and treatment will begin. If you do not wish to wait three minutes, hold down
for at least three seconds to start treatment immediately. If you press
for less than three seconds, the unit will return to standby mode (the RAMP or SETTLING screen).
Starting Treatment
- Make sure the power is on. The product name is displayed briefly on the screen, then the standby screen displays RAMP (or SETTLING). The key and LCD backlights also turn on.
- Lie down and arrange the air tubing so that it is free to move if you turn in your sleep.
CAUTION:Do not leave long lengths of air tubing around the top of your bed. They could twist around your head or neck while you are sleeping. - Alter the ramp or settling time if required.
- To start treatment, press
. - Fit your mask as described in the mask user instructions.
WARNING:A mask should not be used unless the S8 Series II device is powered and operating properly.
Stopping Treatment
- To stop treatment at any time, remove your mask and press
. - If your clinician has enabled SmartStart, simply remove your mask and treatment will end.
Changing the Settings on your S8 II Device
You can change settings (such as Ramp Time, EPR Level) on S8 II devices by using the keypad and LCD. When the device is in standby mode you can display a series of screens (a menu) on the LCD screen in order to view and change the settings for a particular function.
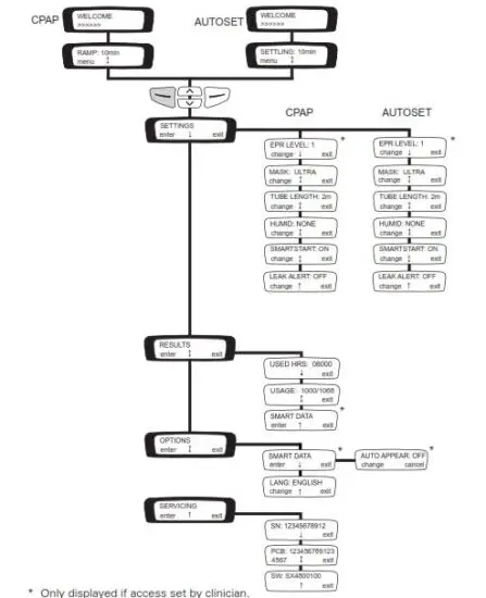
The Standard Menu
Your clinician will have enabled a standard menu on your S8 Series II device. The figure below shows the standard menu in each mode. To enter the standard menu from the standby (RAMP or SETTLING) screen, press
.
Note: The AutoSet menu is available on the S8 AutoSet Spirit II only.
The Detailed Menu
Your clinician may have enabled a detailed menu on your S8 Series II device. The figure below shows the detailed menu in each mode. To enter the detailed menu from the standby (RAMP or SETTLING) screen, press
.
Note: The AutoSet menu is available on the S8 AutoSet Spirit II only.
Messages on the S8 Series II LCD
Your clinician may have set your S8 Series II device to remind you about important events, such as when to replace your mask, when to insert your Data Card (if your device is Data Card enabled) and so on. The reminder message is displayed on the LCD and is visible if the device is not delivering therapy. The backlight on the LCD flashes when a message is displayed. Your clinician can set any of the following reminders on your LCD:
Using the Data Card to Collect Data
If your clinician needs to review your treatment, they will ask you to use the Data Card to copy data from your S8 Series II, and to return the card to them.
Copying Data onto the Data Card
- Switch on the S8 Series II and wait until you see the standby (Ramp or Settling) screen.
- Hold the Data Card with the arrow facing up and insert it into the Data Card slot until it stops. Data copying starts automatically. The “Card Inserted Please Wait” message is displayed on the S8 Series II LCD while data is being copied. Copying takes approximately five seconds. The “Copy Complete Remove Card” message is displayed on the LCD when
copying has finished. - Remove the Data Card by gripping the end of the Data Card and pulling it out.
- Store the Data Card in its protective folder when not in use.
- Return the card in its protective folder to your clinician using a postal envelope.
Updating Settings on your S8 device
If your clinician has provided a Data Card with new device settings:
- With the device in standby (Ramp or Settling) mode, insert the Data Card into the Data Card slot. Updating will start automatically. The “Card Inserted Please Wait” message is displayed on the LCD while updating is in progress. Updating takes approximately five seconds. The “Settings Success Remove Card” message is displayed on the LCD if the settings were updated successfully.
Note: This message only appears once. If you re-insert the Data Card after you have updated your settings, this message is not displayed. - Remove the Data Card from the S8 Series II.
- Store the Data Card in its protective folder when not in use.
WARNING:If your clinician has told you to use this Data Card to update the settings on your device and the “Settings Success” message does not appear, contact your clinician immediately.
Cleaning and Maintenance
Daily
Disconnect the air tubing and hang it in a clean, dry place until next use.
Weekly
- Remove the air tubing and wash it in warm water using mild detergent.
- Rinse thoroughly, hang, and allow to dry.
- Before next use, reassemble the mask and headgear.
- Reconnect the air tubing.
Monthly
- Clean the exterior of the S8 Series II with a damp cloth and mild liquid soap.
- Check the air filter for holes and blockage by dirt.
WARNING
- Beware of electric shock. Do not immerse the device or power cord in water.
- Always unplug the device before cleaning and make sure it is dry before reconnecting.
CAUTION
- Do not hang the air tubing in direct sunlight as it may harden over time and eventually crack.
- Do not use bleach, chlorine, alcohol, or aromatic-based solutions, moisturising or antibacterial soaps or scented oils to clean the air tubing or the device. These solutions may cause hardening and reduce the life of the product.
Replacing the Air Filter
Replace the air filter every six months (or more often if necessary).
- Remove the air filter cover at the back of the device.
- Remove and discard the old air filter.
- Insert a new filter with the blue tinted side facing out from the device.
- Replace the air filter cover.

CAUTION
- Do not wash the air filter. The air filter is not washable or reusable.
- The air filter cover protects the device in the event of accidental liquid spillage onto the device. Ensure the air filter and air filter cover are fitted at all times.
Servicing
This product (S8 AutoSet Spirit II; S8 Elite II) should be inspected by an authorised ResMed service centre five years from the date of manufacture. Prior to this, the device is intended to provide safe and reliable operation provided that it is operated and maintained in accordance with the instructions provided by ResMed. Applicable ResMed warranty details are provided with the device at the time of original supply. Of course, as with all electrical devices, if any irregularity becomes apparent, you should exercise caution and have the device inspected by an authorised ResMed service centre. If you feel that your device is not performing properly, see “Troubleshooting” on page 12.
CAUTION
- Do not attempt to open the S8 Series II case. There are no user serviceable parts inside.
- Inspection and repair should only be performed by an authorised agent. Under no circumstances should you attempt to service or repair the S8 Series II yourself.
Frequently Asked Questions
How will it feel when I am breathing with the S8 Series II?
When you first use your S8 Series II device, you may feel uncomfortable breathing against the airflow. This is normal. You will continue to breathe normally while you sleep. The EPR setting may also improve comfort. Take time to adjust to this new sensation.
What do I do when I want to get up in the night?
If you need to get up during the night, remove your mask and stop therapy. Always remember to restart therapy and put your mask on when you return to bed.
What do I do if I feel air leaking out of the mask?
The S8 Series II delivers the most effective treatment when the mask is well fitted and comfortable. Treatment can be affected by leaks, so it is important to eliminate any leaks that may arise. For example, try repositioning the mask and adjusting the straps. If you are using a nasal mask, try to keep your mouth closed during treatment. Air leaks from your mouth can decrease the effectiveness of your treatment. If mouth leaks are a problem, a full face mask or chin strap may help. Contact your clinician or equipment supplier for further details. If you are using a full face mask and you have problems trying to get a comfortable mask fit, contact your clinician or equipment supplier. You may benefit from a different size or style of mask.
Anything special I should do before putting the mask on?
Before wearing your mask, wash your face to remove excess facial oils. This will allow a better fit and prolong the life of the mask cushion. Do not use moisturiser when wearing a mask.
My mouth feels dry during treatment—what can I do?
You may experience dryness of the nose, mouth, and/or throat during the course of treatment, especially during winter. In many cases, a humidifier may resolve this discomfort. Contact your clinician for advice.
My nose is irritated during treatment—what can I do?
You may experience sneezing and/or a runny or blocked nose during the first fewweeks of treatment. In many cases, nasal irritation can be resolved with a humidifier. Consult your clinician or equipment supplier for advice.
Can I travel with the S8 Series II?
Your S8 Series II has an internal power supply that enables it to operate in other countries. It will operate on power supplies of 100–240V and 50/60Hz. No special adjustment is necessary, but you will require an approved power cord for the region in which you are using the device. Your S8 Series II device automatically adjusts to changes in altitude up to 2,591 m.Please consult the medical services department of your carrier if you intend to use your S8 Series II on an aircraft. The S8 Series II complies with US FCC Part 15, Class B requirements.
Note: Do not use your S8 Series II while the aircraft is taking off or landing.
Can I use my S8 Series II if mains (AC) power is not available?
A DC-12 converter is available to connect the S8 Series II to a 12V or 24V DC power source. Contact your clinician for details.
Troubleshooting




Technical Specifications
- Operating pressure range : 4 to 20 cm HO
- Dimensions :(H x W x D) 112 mm x 164 mm x 145 mm
- Weight: 1.4 kg
- Operating Temperature: +5°C to +36°C 2
- Power Supply :
- Input range: for S8 Series II with H4i:100–240V, 50/60Hz; 110V, 400Hz; 2.5A < 140VA (110W) (maximum power consumption). Instantaneous peak power consumption <340VA.
- Refer to the DC-12 converter instructions for DC ratings. Only use the ResMed DC-12 converter for DC input.
- Typical power consumption at 20 cm H0 is 39VA or 20.7W.2
- Operating Humidity :10%–95% non-condensing
- Storage and Transport Temperature:-20ºC to +60ºC
- Storage and Transport Humidity: 10%–95% non-condensing
- Operating Altitude : Sea level to 2,591 m
- Electromagnetic Compatibility:Product complies with all applicable electromagnetic compatibility requirements (EMC) according to IEC60601-1-2, for residential,commercial, and light industry environments. The electromagnetic compatibility tables for these ResMed devices can be found on www.resmed.com, on the Products page under
Service & Support. Click on the PDF file for your device. - Air Filter: Two-layered, powder-bonded, polyester non-woven fiber
- Air Tubing : Flexible plastic, 2 m
- Air Outlet : The 22 mm conical outlet complies with EN 1281-1
- IEC 60601-1 Classifications: Class II (double insulation), Type CF
- Housing Construction: Flame retardant engineering thermoplastic
DECLARED DUAL-NUMBER NOISE EMISSION VALUES in accordance with ISO 4871: - Sound Pressure Level: 24 dBA with uncertainty of 2 dBA as measured according to ISO 17510-1: 2002 26 dBA with uncertainty of 2 dBA as measured according to ISO 17510-1: 2007
- Sound Power Level: 34 dBA with uncertainty of 2 dBA as measured according to ISO 17510-1: 2007
- Supplemental Oxygen: Recommended maximum supplemental oxygen flow: 4 L/min
The manufacturer reserves the right to change these specifications without notice.
Symbols which appear on the device
Attention, consult accompanying documents;
Follow instructions for use;
Drip proof;
Type CF equipment;
Dangerous voltage;
Class II equipment;
Start/Stop;
Manufacturer;
Environmental information
WEEE 2002/96/EC is a European Directive that requires the proper disposal of electrical and electronic equipment. This device should be disposed of separately, not as unsorted municipal waste. To dispose of your device, you should use appropriate collection, reuse and recycling systems available in your region. The use of these collection, reuse and recycling systems is designed to reduce pressure on natural resources and prevent hazardous substances from damaging the environment. If you need information on these disposal systems, please contact your local waste administration. The crossed-bin symbol invites you to use these disposal systems. If you require information on collection and disposal of your ResMed device please contact your ResMed office, local distributor or go to www.resmed.com/environment.
General Warnings and Cautions
WARNINGS
- Read the entire guide before using the S8 Series II.
- Advice contained in this guide should not supersede instructions given by the prescribing physician.
- A patient should not connect a device to the data communication port unless instructed to do so by their health care provider or physician. Only ResMed products are designed to be connected to the data communication port.
Connecting other devices could result in injury, or damage to the S8 Series II device. - The S8 Series II should be used with masks (and connectors)* recommended by ResMed, or by a physician or respiratory therapist. A mask should not be used unless the S8 Series II device is turned on and operating properly. The
vent hole or holes associated with the mask should never be blocked. Explanation: The S8 Series II is intended to be used with special masks (or connectors) * which have vent holes to allow continuous flow of air out of the mask. When the device is turned on and functioning properly, new air from the device flushes the exhaled air out through the mask vent holes. However, when the device is not operating, insufficient fresh air will be provided through the mask, and the exhaled air may be rebreathed. Rebreathing of exhaled air for longer than several minutes can, in some circumstances, lead to suffocation. This applies to most models of PAP devices. - In the event of power failure or machine malfunction, remove the mask.
- The S8 Series II can be set to deliver pressures up to 20 cm HO. In the unlikely event of certain fault conditions, pressures up to 30 cm HO are possible.
- If oxygen is used with this device, the oxygen flow must be turned off when the device is not operating. If the oxygen has been left on, turn off the device, then wait 30 minutes before turning on the device again.
Explanation: When the PAP device is not in operation and the oxygen flow is left on, oxygen delivered into the air delivery tubing may accumulate within the PAP machine enclosure and create a risk of fire. This applies to most types of PAP machines. - Oxygen supports combustion. Oxygen should not be used while you are smoking or in the presence of an open flame.
- Always ensure airflow is being generated by the device before the oxygen supply is turned on.
- Always turn the oxygen supply off before stopping the airflow from the device.
Note: At a fixed rate of supplemental oxygen flow, the inhaled oxygen concentration will vary, depending on where the oxygen is introduced, the pressure settings, patient breathing pattern, mask selection, and leak rate. - Do not use the S8 Series II if there are obvious external defects or unexplained changes in performance.
- Do not open the S8 Series II case. There are no user serviceable parts inside. Repairs and internal servicing should only be performed by an authorised service agent.
- Explosion hazard—do not use in the vicinity of flammable anesthetics.
CAUTIONS - At low pressures, the flow through the exhalation ports of your mask may not clear all exhaled gas from the tubing. Some rebreathing may occur.
- The airflow for breathing produced by this device can be as much as 11ºF (6ºC) higher than the temperature of the room. Caution should be exercised if the room temperature is warmer than 90ºF (32ºC).
- When AC mains power (100–240V AC) is not available, always use a ResMed DC-12 converter. (The DC-12 converter is available as an optional accessory. It is not supplied with all models.)
Note: The above are general warnings and cautions. Specific warnings, cautions, and notes appear with the relevant instructions in the manual.
Limited Warranty
ResMed warrants that your ResMed product shall be free from defects in material and workmanship for the period specified below from the date of purchase by the initial consumer. This warranty is not transferable.
| Product | Warranty Period |
| ResMed humidifiers, ResControl™, ResLink™, ResTraxx™ | 1 Year |
| ResMed flow generators | 2 Years |
| Accessories, mask systems (including mask frame, cushion, headgear and tubing). Excludes single-use devices. | 90 Days |
Note: Some models are not available in all regions.
If the product fails under conditions of normal use, ResMed will repair or replace, at its option, the defective product or any of its components. This Limited
Warranty does not cover:
- Any damage caused as a result of improper use, abuse, modification or alteration of the product;
- Repairs carried out by any service organisation that has not been expressly authorised by ResMed to perform such repairs;
- Any damage or contamination due to cigarette, pipe, cigar or other smoke;
- Any damage caused by water being spilled on or into a flow generator.
Warranty is void on product sold, or resold, outside the region of original purchase.
Warranty claims on defective product must be made by the initial consumer at the point of purchase. This warranty is in lieu of all other express or implied warranties, including any implied warranty of merchantability or fitness for a particular purpose. Some regions or states do not allow limitations on how long an implied warranty lasts, so the above limitation may not apply to you. ResMed shall not be responsible for any incidental or consequential damages claimed to have occurred as a result of the sale, installation or use of any ResMed product. Some regions or states do not allow the exclusion or limitation of incidental or consequential damages, so the above limitation may not apply to you. This warranty gives you specific legal rights, and you may also have other rights which vary from region to region. 90 Days
For further information on your warranty rights, contact your local ResMed dealer or ResMed office.







Follow instructions for use;
Class II equipment;


















