condair 2594947 HumiLife Whole-Home Steam Humidifier 
Cautions and Warnings
CAUTION: Servicing
- The unit is mains powered. Disconnect main power before any servicing.
- The electrical compartment contains high voltage components. Access should be limited to authorized personnel only.
- The unit is hot. Wait for the unit to drain and cool before servicing. During and following operation of the humidifier, the steam and components in contact with the steam such as the steam lines, steam distributors, and condensate lines can become hot and can burn if touched.
- Condair does not accept any liability for installations of humidity equipment installed by unqualified personnel, or the use of parts, components, or equipment that are not authorized or approved by Condair.
CAUTION: Electrical
- All electrical work should be done according to all applicable local and national codes.
- Electrical connection to be performed by a licensed electrician.
CAUTION: Plumbing
- (Recommended) Plumbing to be performed by a licensed plumber.
- Drain water from the humidifier can be very hot. Drain to an appropriate floor drain.
- All plumbing work should be done according to the local plumbing code.
CAUTION: Installation
- Do NOT mount in area where freezing can occur.
- Do NOT mount on vibrating surface.
- Do NOT mount on the floor.
- Do NOT block the steam outlet.
- (Recommended) Install an air proving switch.
- Do install steam lines to prevent any restrictions that may cause back-pressure in the humidifier.
- Ensure the furnace fan is operating while the humidifier is generating steam.
- Keep out of reach of children
Receiving and Storage
Inspection
After receiving the shipment, inspect the goods as follows:
- Inspect the shipping boxes for damage. Report any shipping box damages to the shipping company without delay.
- Check the goods against the packing slip to ensure that all items have been delivered. Report any shortages to Condair within 48 hours of receipt of the goods. Condair does not assume responsibilities for any shortages beyond this period.
- Unpack the parts/components and check for any damage. If parts/components are damaged, notify the shipping company immediately.
- Verify the model type on the specification label to ensure that it is suitable for your installation.
Storage, Packaging, and Transportation
Storage
Store the Condair HumiLife RH in its original packaging inside a protected area that meets the following requirements until it is installed, or if it needs to be stored for an extended period of time:
- Room temperature: 41 to 104 °F (5 to 40 °C)
- Room humidity: 10 to 75% RH (non-condensing)
Transportation
For optimum protection always transport the unit and components in their original packaging.
Packaging
Keep the original packaging of the unit/components for later use. If the packaging needs to be disposed of, observe local regulations on waste disposal. Please recycle packaging where possible.
Product Overview
- Plumbing door
- Gasket, steam distributor
- Steam distributor
- Electrical door
- Steam hose
- Steam hose clamp
- Steam cylinder
- Steam receptacle
- Gasket, steam cylinder
- . Driver board
- Plumbing cover
- Condensate return cap
- Hose clip
- full cup
- Water supply hose
- Overflow hose
- Drain hose
- Drain pan
- Drain valve
- Fill valve
- Adapter, quick connect
Description
The Condair HumiLife RH is a residential steam humidifier designed by Condair. It is designed to provide steady, clean humidification for the home, and is designed to connect to a supply air duct. The humidifier may be mounted directly onto the duct, or remotely with connected steam hoses and distributors.
Principle of Operation
The Condair HumiLife RH is an atmospheric steam generator that uses heat generated by an electrical current flowing between submerged electrodes to generate steam.
- L1: higher amp draw when more of the electrode is submerged
- L2: lower amp draw when the volume of water decreases
increasing the water level submerges the electrodes. This increases the current draw at the electrodes. Increasing the concentration of minerals in the water increases the current draw of the electrodes. Increasing the current draw increases steam production. A high concentration of minerals in the water over time forms a scale on the electrodes. This reduces the effective area for the electrodes and reduces steam output. To maintain the desired current draw, the cylinder automatically fills with water (submerging more of the electrode), or allows the water to boil off.
Specifications
| Model | Nominal Capacity gpd / kg/h / lb/h | Voltage V | Power kW | Current A (MCA) | Phase Freq. | Max Ext Fuse A (MOCP) |
| Condair RH – NAP, 22 | 11 / 1.8 / 3.9 19 / 3.0 / 6.7 22 / 3.6 / 7.8 | 110-120 208 220-240 | 1.4 2.5 2.9 |
12.0 | Phase 1, 50/60 Hz |
15 |
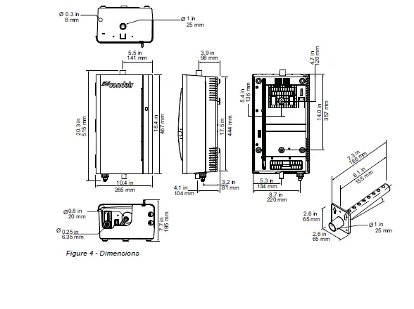
Dimensions
Installation Instructions
- Steam distributor
- Water shut off valve (not supplied)
- On/Off wall humidistat *
- Relative humidity (RH) duct sensor *
- Electrical disconnect switch (not supplied)
- Drain (not supplied)
- High limit sensor (optional)
- Fan enable/activation
only an on/off humidistat (not supplied) OR RH sensor (supplied) should be installed.
- Steam distributor
- Water shut off valve (not supplied)
- Relative humidity (RH) duct sensor *
- On/Off wall humidistat *
- Electrical disconnect switch (not supplied)
- Drain (not supplied)
Installing the Steam Distributor
The Condair HumiLife RH can be installed directly onto the duct system or remotely, with the installation of a steam distributor (including steam lines) to the duct. The installation of the steam distributor (and steam line) will determine the appropriate location for mounting the humidifier. Condensate returns to the unit via steam line. In some cases, a separate condensate line from the steam distributor may be required. The condensate line would connect to the top of the fill cup inside the unit, or to a high-temperature condensate pump Location and Clearances (remote installation)
Vertical ducts:
- Place the steam distributor halfway between sides of the duct. Ensure the airflow and the steam distributor openings are directed upwards.
- Minimum duct width: 8 in (204 mm).
Horizontal ducts:
The steam distributor can be installed on the side of the duct.
- When installed at the side of the duct, ensure that the distributor is located at least 2/3 duct height from the top.
- Minimum duct height: 8 in (204 mm).

Installing the Steam Distributor:
- Find a suitable location for the steam distributor. Create a 1.18 in (30 mm) hole in the duct.
- For horizontal ducts, cut the hole at roughly 2/3 of duct height, from the top.
For vertical ducts, cut the hole halfway between the two sides of the duct.
- For horizontal ducts, cut the hole at roughly 2/3 of duct height, from the top.
- Place a gasket (supplied) over the steam distributor and insert the distributor into the duct. Ensure the gasket is placed between the distributor and duct, and ensure that the arrows on the distributor are pointing up. Secure the distributor to the duct with self-tapping screws.

- Typical installation
- Distributor less than 20 in (500 mm) above humidifier.
- Distributor less than 20 in (500 mm) above humidifier, with obstruction.
- 6 in (150 mm) rise before bends.
- Condensate traps below the condensate outlet on the steam distributor, min. 12 in (300 mm).
- Steam line shorter than 15 ft (4.5 m).
- D. Condensate traps have a min. height of 6 in (150 mm).
- Wall, or another obstacle.
- Condensate line, at the lowest point, connected to T-connector.
Considerations when installing the steam distributor:
- Do NOT exceed the maximum recommended steam line length, 15 ft (4.5 m).
- Do NOT overtighten hose clamps at the steam outlet. Max torque: 12 in·lbs(1.36 Nm).
- Ensure the steam line material is Condair-supplied, otherwise copper or stainless steel.
- Ensure the steam line out of the humidifier is vertical 6 in (15 cm) min. before any bends.
- Install the steam distributor as close as possible to the humidifier. Short distances minimize condensate losses and reduce the possibility of backpressure in the distribution line.
- Insulate the steam lines to reduce heat loss and condensate. Use 1.0 in (2.5 cm) pipe insulation, rated for 212 °F (100 °C) (recommended).
- Use the appropriate slope for the steam line.
- The steam line should have a slope greater than 15° (above the horizontal) away from the humidifier for upward traveling steam.
- The steam line should have a slope greater than 2° (below the horizontal) for downward traveling steam. Condensate should be removed from the steam line at low points using a T-connector condensate trap (not supplied).
- Support the steam line with brackets because the steam hose will soften, and to reduce the weight on the cylinder.
Condensate Line Considerations:
- Use condensate traps wherever condensate may form along the steam line. For example, at low points along the line, at horizontal-vertical transitions, or after long distances.
- P-traps located a minimum of 12 in (30 cm) below the duct.
- P-trap height minimum of 6 in (15 cm), or duct pressure + 2 in (5cm).
- Downslope of 1in/48in (1.2°), minimum
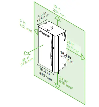
Mounting the Humidifier Location and Clearances
Allow clearances required for plumbing and electrical connections. Clearance dimensions shown are for reference only and are the minimum required for maintenance of the humidifier. Consult local and national codes before final location and installation. Condair does not accept responsibility for installation code violations.
- Mount on a suitable wall or vertical surface. Do NOT sit the unit on the floor.
- When possible, mount the humidifier at a height convenient for servicing.
- Install in areas with ambient temperature 40 –104 °F ( 5 – 41 °C) and relative humidity 5 -95% RH.
- To allow for proper condensate return, it is recommended to install the humidifier below the steam distributor. Take care to provide proper steam line routing and proper condensate traps.
- Place the humidifier close to the steam distributor. Long distances reduce the output.
The installation location of the humidifier should ensure it is kept out of reach of children.
Mounting Procedure
Mounting template supplied with the humidifier.
- The humidifier is mounted using screw holes located on the rear of the unit.
- Ensure suggested clearances are met when deciding on the location and the unit is level.
- Use screws longer than 2 in (5 cm) if dry wall or other spacer is present.

Mounting the humidifier:
- Locate suitable location for the humidifier. On the wall stud (2×4 or equivalent) or duct, mark the location for keyhole A (on the back of the humidifier). Insert a screw at A. Leave space on the screw to hang the humidifier. The humidifier will hang from this point.
- Insert a screw into the location marked A. Do NOT completely insert the screw; allow space to hang the humidifier. Use a screw longer than 2 in (5 cm) if drywall or other spacer is present.
- Open the door to the humidifier. Remove the steam cylinder if it is installed. Raise and hang the humidifier on the screw A. Ensure the unit is level.
- Through the inside of the humidifier, insert and tighten a screw into the lower mounting hole B. Tighten the top screw at A.
Installing the Steam Line
Location and Clearances (remote installation)
- Insulation (recommended)
- brackets, support (supplied by others)
- connector, condensate trap (supplied by others)

Installing the Steam Line:
- Connect the steam hose to the humidifier and route it to the steam distributor, outer diameter 1 in (25 mm). Secure with clamps.
Installing the Condensate Return
- Open the front door of the humidifier and push in the tabs securing the cover:
- On top of the humidifier.
- On the door frame.
- Tilt the cover out, then pull it out of the humidifier.
- Inside the humidifier, remove the cap from the fill cup and attach the condensate line to the condensate port. Secure with a clamp.

Water Supply Connection
- Water shut off valve
- Inlet, quick connect (supplied)
- Inlet water line, 1/4 in (6.4 mm) (supplied)
- Drain line, 3/4 in (20 mm) I.D. (supplied)
Water Supply Requirements
| Quality: | Potable water (do not use reverse osmosis or deionized water) |
| Pressure: | 30 – 80 psig (2 – 5.5 bar) |
| Temperature: | 39 – 86 °F (4 – 30 °C), cold water |
| Conductivity: | 125 – 1250 µS/cm |
| Other: | l Water shut-off valve installed before the humidifier (for service). l Installed according to national and local plumbing code. |
Drain Connection
The Condair HumiLife RH produces hot water during operation. Upon normal drainage, the drain water is automatically cooled to 140 °F (60 °C).
IMPORTANT
Drain water may reach high temperatures 212 °F (100 °C) in cases where the supply water is not cold, or obstructed.
Considerations for the drain connection:
- (Recommended) Drain line is made of a material rated to handle hot temperatures, 212 °F (100 °C).
- (Recommended) Use the drain line hose supplied with the humidifier. For longer runs, use copper pipe with the same inner diameter as the drain line hose supplied with the humidifier, inner diameter: 3/4 in (20 mm).
- Ensure that the internal diameter throughout the drain line is constant.
- Ensure that the drain line is adequately sized. A restricted drain line may result in higher mineral concentrations in the water and can result in poor performance.
- Ensure that the drain line is routed to a floor drain (or where plumbing codes permit). If the drain is far from the humidifier, use a condensate pump rated for hot drain water.
- Ensure that the drain line has a consistent, downward slope (1.2°) to the drain.
Electrical Connection
IMPORTANT
Wiring to be performed by a licensed electrician.
IMPORTANT
All wiring to be installed in accordance with national and local electrical codes.
IMPORTANT
Do NOT use the neutral wire as a ground. Connect a dedicated ground to Ground termination.To install the high voltage connection:
- Install a disconnect switch between the humidifier and the circuit breaker (for ease of maintenance).
- Route the power supply wire through the strain relief located at the bottom of the unit (closest to front).
- Connect the power wires to the main supply terminals L1, L2/N, and GND on the control board (terminal X1) in the humidifier.
Notes:
- Ensure that adequate power is available to carry full humidifier amp draw, as indicated on the specification label.
- A dedicated external fused disconnect may be installed between the humidifier and the circuit breaker.
- Do NOT use the neutral wire as a ground.
Controls
Condair controls are available as accessories and can be ordered with the purchase of the humidifier. If the controls were not ordered with the humidifier, they must be purchased from Condair, or be supplied by others. A relative humidity (duct) sensor is supplied with the unit. Requirements:
- 18 AWG minimum
- Wiring kept as short as possible
- Cables for low voltage controls (such as humidistats, controllers, etc) should be routed through the strain relief at the bottom of the humidifier (closer to the wall/duct).
Considerations for installing external controls:
- Install the humidity control device in the return air duct (recommended) or in the room being humidified. A relative humidity sensor comes with the unit (a modulating or on/off humidistat is not included). Avoid placing near the discharge diffuser of humidified air, or in the discharge zone of humidified air. Install the device in locations that represent the room humidity (avoid areas near drafts, doorways, and sunlight).
- (Optional) Install an air proving switch upstream on the return-air duct to detect air flow. An air proving switch will prevent the unit from producing steam if there is insufficient air flow through the duct. Insufficient air flow during steam production produces excess and unwanted condensate in the air ducts.
IMPORTANT
The humidifier must be connected to the furnace fan if an air proving switch is not installed. This ensures that the unit is humidifying only while air is flowing through your ducts.
- (Optional) Install a duct high limit sensor (or modulating or on/off humidistat) downstream from the steam distributor and where the steam is fully absorbed under normal conditions.
- (Optional) Install an outdoor temperature sensor outside, in an area that accurately represents the outdoor air temperature, and NOT in a sunny location.
Note:
Condair humidifiers must have a closed circuit across its on/off security loop control terminals (labeled “SC” in the wiring diagram) to operate. Condair recommends the use of an On/Off high limit humidistat AND an air proving switch in series for this function.
Note:
All high limit controls should be ON/OFF type, and wired in series to the “SC” terminals on the control board.
Note:
The main control can be done using a relative humidity sensor (included with the humidifier), or with a humidistat (supplied by others). The Condair HumiLife RH can be connected to the following devices:
- Air proving switches
- Humidistats or relative humidity (RH) sensors
- External fans such as furnace fans, “enable” input (pilot duty only). External fans activate when the humidifier receives a call for humidity.The humidifier is factory configured to operate under most conditions without the need for any changes. If required, several settings can be made using jumpers on the control board. For further information, refer to “Wiring Diagram” on the next page.
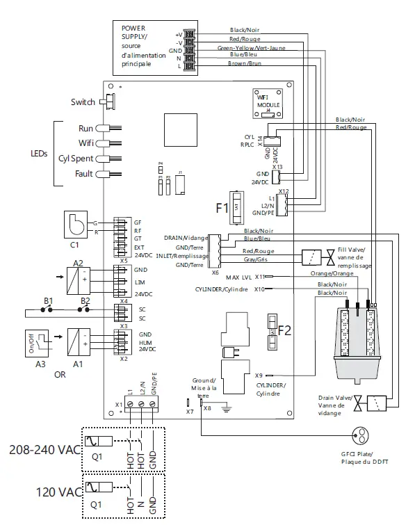
Wiring Diagram
- Humidity control sensor or controller (Install either A1 or A3)
- A2: High limit control sensor or controller (optional)
- A3: Humidistat (On/Off). Install either A1 or A3
- B1/B2: Air proving switches, safety high limit humidistat, or external contact. Jumper, use if air proving switch or furnace fan not installed. C1: Fan activation, connect to HVAC system
- F1: Fuse 1AT (5×20 mm)
- F2: Fuse 16AT, SPT (5×20 mm)
- Q1: External disconnect or breaker
Connecting to Condair HumiLife
Once the humidifier is mounted, and steam, water, drain, and wiring connections have been established, you can turn on the unit and control it with the Condair HumiLife app on your mobile device.
Downloading Condair HumiLife
Use your phone’s camera or QR scanner to go to Google Play (Android) or the App Store (iOS).
Connecting to Condair HumiLife
- Download and install the Condair HumiLife app from the App Store or Google Play Store. Ensure your mobile device is connected to your home Wifi network.
- Turn on your humidifier (press and hold the power button for 2 seconds).
- Open the Condair HumiLife app. You enter a screen allowing you to choose a humidifier to connect. On the app, press Add Device. Your mobile device will begin to scan the area for the Condair HumiLife RH.
- On the humidifier, press and hold the power button for 5 seconds. The wireless light will flash green. The humidifier will be discoverable to the app.
- Follow the instructions in the Condair HumiLife app to finalize the connection.
- The wireless light remains solid blue once completed. A red light indicates a disconnect.
Compliance
This equipment has been tested and found to comply with the limits for a Class B digital device, pursuant to part 15 of the FCC Rules. These limits are designed to provide reasonable protection against harmful interference in a residential installation. This equipment generates, uses and can radiate radio frequency energy and, if not installed and used in accordance with the instructions, may cause harmful interference to radio communications. However, there is no guarantee that interference will not occur in a particular installation. If this equipment does cause harmful interference to radio or television reception, which can be determined by turning the equipment off and on, the user is encouraged to try to correct the interference by one or more of the following measures:
- Reorient or relocate the receiving antenna.
- Increase the separation between the equipment and receiver.
- Connect the equipment into an outlet on a circuit different from that to which the receiver is connected.
- Consult the dealer or an experienced radio/TV technician for help.
Warranty
Condair Inc. and/or Condair Ltd.(hereinafter collectively referred to as THE COMPANY), warrant for a period of five years from the date of purchase by the customer, that THE COMPANY’s manufactured and assembled products, not otherwise expressly warranted, are free from defects in material and workmanship. No warranty is made against corrosion, deterioration, or suitability of substituted materials used as a result of compliance with government regulations.
THE COMPANY’s obligations and liabilities under this warranty are limited to furnishing replacement parts to the customer, F.O.B. THE COMPANY’s factory, providing the defective part(s) is returned freight prepaid by the customer. Parts used for repairs are warranted for the balance of the term of the warranty on the original humidifier or 90 days, whichever is longer. The warranties set forth herein are in lieu of all other warranties expressed or implied by law. No liability whatsoever shall be attached to THE COMPANY until said products have been paid for in full and then said liability shall be limited to the original purchase price for the product. Any further warranty must be in writing, signed by an officer of THE COMPANY.
THE COMPANY’s parts or materials that are considered consumables, including but not limited to: cylinders, filters, nozzles, membranes, media, gaskets, O-rings, etc. are NOT covered by the warranty.
THE COMPANY makes no warranty and assumes no liability unless the equipment is installed in strict accordance with a copy of the catalog and installation manual in effect at the date of purchase and by a contractor approved by THE COMPANY to install such equipment.
THE COMPANY makes no warranty and assumes no liability whatsoever for consequential damage or damage resulting directly from misapplication, incorrect sizing or lack of proper maintenance of the equipment.
THE COMPANY makes no warranty and assumes no liability whatsoever for damage resulting from freezing of the humidifier, supply lines, drain lines, or quality of the water used.
THE COMPANY retains the right to change the design, specification and performance criteria of its products without notice or obligation.
THE COMPANY’s limited warranty on accessories, not of the company’s manufacture, such as controls, humidistats, pumps, etc. is limited to the warranty of the original equipment manufacturer from the date of original shipment of humidifier.




























