zoom F6 MultiTrack Field Recorder Operation Manual

Notes about this Operation Manual
You might need this manual in the future. Always keep it in a place where you can access it easily. The contents of this document and the specifications of the product could be changed without notice.
◎ Windows® is a trademark or registered trademark of Microsoft® Corporation.
◎ Mac, macOS, iPad, iPhone and iPod touch are trademarks or registered trademarks of Apple Inc.
◎ The SD, SDHC and SDXC logos are trademarks.
◎ The Bluetooth® word mark and logo are registered trademarks of Bluetooth® SIG, Inc. and these marks are used under license by Zoom Corporation.
◎ Other product names, registered trademarks and company names in this document are the property of their respective companies.
Note: All trademarks and registered trademarks in this document are for identification purposes only and are not intended to infringe on the copyrights of their respective owners.
Recording from copyrighted sources, including CDs, records, tapes, live performances, video works and broadcasts, without permission of the copyright holder for any purpose other than personal use is prohibited by law. Zoom Corporation will not assume any responsibility related to infringements of copyrights.
Introduction
Thank you very much for purchasing a ZOOM
multitrack field recorder.
The
provides the following features in a compact form.
- Record the quietest and loudest sounds at high quality with 32-bit float WAV format
The high-quality analog input circuits can handle signals ranging from the most delicate to a professional maximum level of +24 dBu.
In addition to 16/24-bit WAV recording, 32-bit float WAV recording, which does not require input level adjustment, is also supported.
With 32-bit float WAV format, the recording resolution can be retained even when changing levels greatly after recording. - Simultaneously record 6 channels and 14 tracks
Up to 14 tracks can be recorded simultaneously, including 16/24-bit WAV and 32-bit float WAV for Inputs 1–6 along with left and right tracks of a stereo mix. - Support for three types of batteries
A USB mobile battery, L battery or AA batteries can be used for power. - Two remote control options
Wireless control is possible by installing a ZOOM wireless adapter (e.g. BTA-1) and using the
Control iOS app.
Moreover by connecting an
Control, which is a mixer-style controller designed especially for F Series recorders, with a USB cable, 60mm track faders, LED level meters and various transport buttons can be used for intuitive sound control. Combined with the
Control iOS app, iPhones and iPads can also be used as large meters with excellent visibility. - Support for SMPTE timecode input and output along with wireless timecode input
The uses a high-precision oscillator that enables it to independently generate accurate timecode with a discrepancy of less than 0.5 frames per 24 hours.
If a BTA-1 dedicated wireless adapter is installed, wireless timecode can be received from a Timecode Systems UltraSync BLUE and written to recorded files. - Headphone jack with 100mW+100mW maximum output
Clear headphone monitoring is possible using the digital boost function while sending audio signals to a video camera or other device from the LINE OUT jack. - Flexible signal routing also makes mixer use possible
Pre-fader and post-fader signals from inputs 1–6 can be routed to outputs freely. - Phantom power supply (+24 V or +48 V)
This can be set for each input separately. - USB audio interface use with up to 6 ins and 4 outs possible
Use as a 2-in/2-out or 6-in/4-out audio interface (driver required for Windows). - Output multitrack audio by USB while recording
While recording to the installed SD card, multitrack audio can be sent to and from a computer by USB with up to 8 inputs (6 inputs + L/R stereo mix) and 4 outputs.
This enables simultaneous backup recording and Internet live streaming. - 360º audio
Ambisonic mode enables 360º spatial audio recording using VR mics. Decoding from Ambisonic format A to format B is supported along with gainand setting link functions.
Achieving high audio quality throughout recording and editing
With the dual A/D converter circuits and support for 32-bit float WAV files, the
can maintain the highest audio quality from recording to post-production.
Recording
Dual A/D converter circuit enables recording both loud and quiet sounds without making gain adjustments
Post-production
32-bit float WAV file format maintains audio quality from recording when editing
Dual A/D converter circuit overview
For each input circuit, the
has two A/D converters with different input gains. This design enables high-quality audio recording without the need to adjust gain settings, a step that is normally indispensable.
Providing amazing dynamic range
By combining two A/D converters, a wide dynamic range not possible with a single A/D converter has been realized.

Switching between two A/D converters
The
constantly monitors data from the two A/D converters, and automatically selects the one that provides the best recording results.
32-bit float WAV file overview
32-bit float WAV files have the following advantages over conventional 16/24-bit linear WAV files.
These features enable the quality of the sound during recording to be maintained even during post production..
Resolution advantage
32-bit float WAV files have the advantage of being able to maintain high resolution even at low volumes. As a result, quiet sounds can be made louder when editing after recording without degrading their quality.
16/24-bit linear WAV 
32-bit float WAV 
Clipping advantage
If a waveform sounds clipped when output from the or in a DAW,
it can be edited after recording to lower its volume and restore an unclipped waveform because the data in the 32-bit float WAV file itself is not clipped.
16/24-bit linear 
32-bit float 
Names of parts
Front

Back
Left side
Inputs 1–6
TIMECODE IN/OUT
Right side

Connecting mics/other devices to Inputs 1–6
The
can record 6 individual tracks that correspond to Inputs 1–6 and a stereo mix of these inputs with left and right tracks.
Mics and the outputs of instruments and audiovisual equipment, for example, can be connected to Inputs 1–6 and recorded to tracks 1–6.
Connecting mics
Connect dynamic and condenser mics with XLR plugs to Inputs 1–6.
Phantom power (+24 V/+48 V) can be supplied to condenser mics.
( → P. 81)
NOTE:
When disconnecting an XLR cable, pull the XLR plug while pushing the connector lock release button.
Connecting line level equipment
Connect XLR cables from keyboards and mixers directly to Inputs 1–6.
Direct input of passive guitars and basses is not supported. Connect these instruments through a mixer or effects device.
Equipment connection examples
Recording is possible in a variety of situations like these.
While filming
- Input 1: gun mic for main subject sound
- Inputs 2–4: lapel mics for performers
- Inputs 5–6: mics for ambient sound

Concert recording
- Inputs 1–2: line inputs for outputs from mixer
- Inputs 3–4: mics for stage performance
- Inputs 5–6: ambient mics for audience sound

Display overview
- Home Screen

HINT- When the Home Screen is not open, press and hold
to return to the Home Screen. - Some of the screen will appear differently when the recording mode is Float (32 bit).
- When the Home Screen is not open, press and hold
- Character input screen

NOTE
• The following characters can be used in project names.
• (space) ! # $ ‘ ( ) + , – 0 1 2 3 4 5 6 7 8 9 ; = @ A B C D E F G H I J K L M N O P Q R S T U V W X Y Z [ ] ^ _ ` a b c d e f g h i j k l m n o p q r s t u v w x y z { } - Editing operations
Move cursor in text box: Use “ ←” and “ →” to move and press
Select characters(vertical): Press
or 
Select characters (horizontal): Press
or 
Confirm characters: Move the cursor to the character to input, and press
Delete characters: Move cursor before the character to delete in the text box, and press
Complete editing: Move cursor to “OK” and press
Cancel editing: Press
- Automatic input keys
(Date): This automatically inputs the date. Example: 190210
(Time): This automatically inputs the time. Example: 180950
(Scene): This automatically inputs the current scene name.
Preparations
Supplying power
Power can be supplied three ways using AA batteries, an L battery or USB.
Using AA batteries
- Loosen the screw in the battery cover on the bottom.
- Open the battery compartment cover on the bottom, remove the battery case, and insert 4 AA batteries.
- Put the case into the compartment.
- Close the battery cover and tighten the screw.

- Using an L battery
- Slide the battery in the direction of the arrow while pressing it toward the recorder.

NOTE- Be careful because the battery case could become loose unexpectedly if the battery compartment cover screw is not tightened firmly.
- Use only one type of batteries (alkaline, NiMH or lithium) at a time.
- After loading AA batteries, set “Power Source” to the correct type of battery. ( → P. 23)
- If the remaining battery power indicator becomes red, turn the power off immediately and install new batteries.
- Slide the battery in the direction of the arrow while pressing it toward the recorder.
- Using a USB Type-C cable
- Connect the cable of the dedicated ZOOM AD-17 AC adapter to the USB port.
- Plug the dedicated AC adapter into an outlet.

NOTE- A 5V mobile battery (commercially-available) can also be connected.
- When connected to a computer, power can be supplied by USB.
Loading SD cards
- Open the SD card slot cover, and insert an SD card.
- To remove the card: push it further into the slot and then pull it out.

NOTE
Before using SD cards that have just been purchased or that have been formatted on a computer, they must be formatted. To format an SD card, use Menu > SYSTEM > SD Card > Format.
Turning the power on and off
- Turning the power on
- Press and hold
briefly.
The ZOOM logo appears and the power turns on.
- Press and hold
NOTE
- The first time the power is turned on after purchase, the date/time must be set ( → P. 21). This setting can also be changed later.
- If “No Card!” appears on the display, confirm that an SD card is inserted properly.
- If “Card Protected!” appears on the display, the SD card write-protection is enabled. Slide the lock switch on the SD card to disable write-protection.
- If “Invalid Card!” appears on the display, the card is not formatted correctly. Format the card or use a different card. Formatting SD cards ( → P. 178)
- Turning the power off
- Press and hold
briefly.
NOTE:
Keep pressing it until the ZOOM logo appears on the LCD.
- Press and hold
Setting the language
The
menu display language can be changed.
- Press
. - Use
and
to select SYSTEM, and press
.
- Use
and
to select Language, and press
.
- Use
and
to select the desired language, and press
.
NOTE
The first time the power is turned on after purchase, the language must be set.
Setting the date and time
The date and time set on the
are used when recording files, for example.
The date format (order of year, month and day) can also be set.
- Press
. - Use
and
to select SYSTEM, and press
.
- Use
and
to select Settings, and press
.
- Use
and
to select Date/Time, and press
.
NOTE
The first time the power is turned on after purchase, the date/time must be set. - Use
and
to select Set Date/Time, and press
.
Use
and
to select Date Format, and press
.
- Set the date and time
Move cursor or change value: Use
and 
Change item value: Use
and
to select the item, and press
.
Use
and
to select the format, and press
.
- The item selected to be changed appears red.
Use
and
to change it, and press
.
- When done setting, use
and
to select Enter, and press
.
This completes setting the date and time.
Setting: Explanation
mm/dd/yy: Month, day, year order
dd/mm/yy: Day, month, year order
yy/mm/dd: Year, month, day order
Setting the power supply used
When using AA batteries, set the battery type so that the amount of remaining power can be shown accurately.
The voltage of each power supply and the remaining battery charge can be checked on this menu page.
- Press
. - Use
and
to select SYSTEM, and press
.
- Use
and
to select Settings, and press
.
- Use
and
to select Power Source, and press
.
- Use
and
to select Type, and press
.
- Use
and
to select the type, and press
.
NOTE
- When multiple power supplies are connected, they will be used in the following order of priority.
- USB (Power supply connected to USB port)
- EXT (L battery)
- AA (Installed AA batteries)
- The voltages of each power supply are shown on the display.
Recording
Recording process
Recording with the
follows the process shown below.
The data created for each recording occurrence is called a “take”.![]()
Connecting: Connect mics, instruments, audiovisual devices, and other equipment to Inputs 1–6. ( → P. 8)
Preparing to record:
- . Set the recording mode (bit depth) ( → P. 32).
- Select one of the recording modes: 16/24-bit WAV, 32-bit Float WAV, simultaneous 16/24-bit WAV and 32-bit WAV, or MP3.
- Set the recording file
- Set the recording file format ( → P. 26).
- Set the sampling rate ( → P. 30).
- Select tracks to record ( → P. 51).
- Turn the
left until it clicks to disable the input. Input is enabled at all other positions. - This can be set to a stereo track ( → P. 99).
- Turn the
- Make various input and recording settings
- Settings, including metadata ( → P. 67), pre-recording ( → P. 38), low-cut filter ( → P. 85) and limiter ( → P. 87) can be made.
- Adjust input levels ( → P. 28).
- Setting input levels is necessary in some operation modes.
Recording (→ P.29):
- Press
to start recording and
to stop. - Marks (for cueing) can also be set.
- Press
to start recording the next take. - Press
to pause.
Playing and checking ( → P. 54)
- Press
to start playback and
or
to stop. - Marks (for cueing), for example, can also be set.
Checking take information ( → P. 67)
- Check and edit metadata.
Setting the recording file format
- Press
. - Use
and
to select REC, and press
.
- Use
and
to select File Format, and press
.
- Use
and
to select the file format, and press
.
Selecting inputs and adjusting levels
Select which among Inputs 1–6 to use.
Inputs will be recorded on tracks with the same numbers. For example, Input 1 will be recorded on track 1 and Input 2 will be recorded on track 2.
Selecting inputs
- Turn
right for the number of an input to record, making the track status indicator light.
HINT
Turn
left until it clicks to disable the input. Input is enabled at all other positions.
Track indicator Track number background color: Explanation
Lit red: Red: The input is enabled.
Unlit: Gray: The input is disabled.
NOTE
- The signals from the inputs selected this way will also be sent to the L/R tracks.
- The levels sent to the L/R tracks are adjusted with
.
Adjusting input levels
- Press
. - Use
and
to select INPUT, and press
.
- Use
and
to select PFL, and press
.
- Use
and
to select the desired track, and press
.
- Use
and
to select Trim, and press
.
NOTE:
Trim cannot be used when the recording mode is set to Float. When set to Float, the setting is shown as “–”. - Use
and
to adjust the input level, and press
.
HINT
- This can be set in a range from +12 to +75 dB when the input source is set to Mic, from –8 to +55 dB when set to Line, and from –35 to +30 dB when set to USB.
- If the sound distorts even after lowering the input level, try changing mic positions and adjusting the output levels of connected devices.
- Using the limiter ( → P. 87)
- Using the high pass filter ( → P. 85)
Recording

- Press
.
This starts recording.
HINT
If the timecode function is enabled, recording will start from frame 00 (00 or 02 when using drop frame) and the file length will always be a full second value. This makes synchronization easy when editing later. - Press
to start a new take when recording.
This will end the current take and start a new take while continuing to record without interruption.
NOTE
Pressing
during recording is only possible after recording for at least a second. - Press
to pause.
NOTE- Pausing occurs at whole second increments.
- When recording is paused, a mark is added at that point.
Press to resume recording. - A maximum of 99 marks can be added to a take.
HINT - During playback, and can be pressed to jump to places where marks have been added.
- Marks can be added without pausing. ( → P. 170)
- Press
to stop.
NOTE
If the file size exceeds 2GB during recording, a new take will be created automatically and recording will continue without interruption.
No gap in sound will occur between the two takes when this happens.
HINT- Press and hold when the Home Screen is open to check the name of the next take recorded.
- Files are automatically saved at regular intervals during recording. If the power is interrupted or another problem occurs during recording, an affected file can be restored to normal by playing it with the .
Setting the sampling rate
The sampling rate used to record files can be set.
- Press
. - Use
and
to select REC, and press
.
- Use
and
to select Sample Rate, and press
.
- Use
and
to select the sampling rate, and press
.
Setting Explanation
44.1 kHz, 48 kHz, 88.2 kHz, 96 kHz, 192 kHz: These are standard sampling rates.
47.952 kHz: Select this when recording video at 23.976 frames per second in order to edit later at 24 frames per second.
48.048 kHz: Select this when recording video at 24 frames per second in order to edit later at NTSC 29.97 or 23.98 HD.
47.952 kHz(F), 48.048 kHz(F): These function the same as the two above, but the sampling rate metadata will be recorded as 48 kHz for . This enables playback and editing with devices and software that do not support 47.952 kHz and 48.048 kHz WAV files. Playback, however, will occur at the ±0.1% speed at which the file was recorded.
NOTE
- 192 kHz cannot be selected when the recording mode is Float (32bit) and the LR track is on.
- When 192 kHz is selected, Dual (16+32bit) and Dual (24+32bit) cannot be set.
- When the recording mode is MP3, only 44.1 kHz and 48 kHz can be selected.
- When 192 kHz is selected, L/R tracks will not be recorded. Input and output delay are also disabled.
- The Limiter cannot be set to On (Advanced) if Auto Mix is On or the Ambisonic format is not set to Off.
- AIF with Rec cannot be used when values other than 44.1 kHz or 48 kHz are selected.
Setting the recording mode (bit depth)
Set the recording mode.
The bit depth of WAV files recorded by the
will change according to the mode setting.
- Press
. - Use
and
to select REC, and press
.
- Use
and
to select Mode, and press
.
- Use
and
to select the mode, and press
.
HINT
The setting options are Linear (16bit), Linear (24bit), Float (32bit), Dual (16+32bit), Dual (24+32bit) and MP3.
Setting MP3 file bit rate (MP3)
The bit rate used for recording MP3 files can be set.
- Press
. - Use
and
to select REC, and press
.
- Use
and
to select Mode, and press
.
- Use
and
to select MP3, and press
.
- Press
to return to the REC screen.
- Confirm that the Mode is set to MP3. Then, use
and
to select Bit Rate, and press
.
- Use
and
to select the bit rate, and press
.
HINT
This can be set to 128 kbps, 192 kbps or 320 kbps.
Setting the LR Track
Enabling the LR track
- Press
. - Use
and
to select REC, and press
.
- Use
and
to select LR Track, and press
.
- Use
and
to select On/Off, and press
.
- Use
and
to select On, and press
.
NOTE
- Off: This disables the LR Track.
- On: This enables the LR Track. All selected tracks and the LR Track will be recorded.
- On (LR only): This enables the LR Track. Only the LR Track will be recorded.
- On cannot be selected if the sample rate is 192 kHz and the recording mode is Float (32bit).
Adjusting the L/R track volume
- Press
. - Use and to select REC, and press .

- Use and to select LR Track, and press .

- Use and to select LR Fader, and press .

- Use and to select LR Fader, and press .

- Use and to change the LR fader value, adjusting the LR track volume.

NOTE
Pressing
+
when the Home Screen is open will also open the LR/Line Out setting screen.
Capturing audio before recording starts
During recording, either the elapsed recording time or the remaining possible recording time can be shown.
- Press
. - Use
and
to select SYSTEM, and press
.
- Use
and
to select Settings, and press
.
- Use
and
to select Display, and press
.
- Use
and
to select Time Display, and press
.
- Use
and
to select Recording, and press
.
- Use
and
to select the time to show, and press
.
NOTE
When recording for a long time, if the file size exceeds 2 GB, recording will continue in a new file and the recording time will reset. This can be changed, however, so that it is not reset and the total recording time is shown.
Set Rec Time Reset on the Time Display screen to On/Off to set whether or not recording time resets when a new file is created.
Off: When recording, even if the file size reaches 2GB, the counter shown on the Home Screen will not reset.
On (reset): When recording, if the file size reaches 2GB, the counter shown on the Home Screen will be reset to 000:00:00.
Setting the playback time display
During playback, either the elapsed playback time or the remaining playback time can be shown.
- Press
. - Use
and
to select SYSTEM, and press
.
- Use
and
to select Settings, and press
.
- Use
and
to select Display, and press
.
- Use
and
to select Time Display, and press
.
- Use
and
to select Playing, and press
.
- Use
and
to select the time to show, and press
.
Folder and file structure
When recording with the
, folders and files are created on the SD card in the following manner.
folders and files are used to manage scenes and takes as a rule.
Folder and file structure
The folder and file structure differs according to the recording file format. In addition, the names of folders and files depend on how scenes are named.
NOTE
- Setting the recording file format ( → P. 26)
- Setting how scenes are named (mode) ( → P. 48)
HINT
Take: This is a unit of data created for a single recording.
Scene: This is a unit containing multiple files and takes that comprise a single scene.

Move the previously recorded take to the FALSE TAKE folder.
If the just recorded take was a failure, a shortcut can be used to move the recording to the FALSE TAKE folder.
- Open the Home Screen.

- While pressing
, press
.
HINT- Moving a take to the FALSE TAKE folder reduces the take number by one.
- Even during recording, the previously recorded take can be moved to the FALSE TAKE folder.
- Use
and
to select Execute, and press
.
Recorded take settings
Changing the note for the next take recorded
Characters can be input, for example, as a note to use as metadata in files.
- Press
. - Use
and
to select REC, and press
.
- Use
and
to select Metadata, and press
.
Editing notes - Use
and
to select Note, and press
.
- Use
and
to select Edit, and press
.
Use
and
to select History, and press
.
- Edit the note.
See “Character input screen” ( → P. 14) for how to input characters.
Use
and
to select the desired history item, and press
.
NOTE
The history list will be erased if the Factory Reset function is used.
Setting and managing recorded scene names
The way scenes are named (name mode) can be set.
- Press
. - Use
and
to select REC, and press
.
- Use
and
to select Metadata, and press
.
- Use
and
to select Scene Name, and press
.
Changing scene names
Use
and
to select User Name, and press
.
Selecting a scene name from the history list
Use
and
to select User Name, and press .
- Use
and
to select Mode, and press
.
Changing scene names
Use
and
to select Edit, and press
.
Selecting a scene name from the history list
Use
and
to select History, and press
.
- Edit the scene name.
See “Character input screen” ( → P. 14) for how to input characters.
Selecting a scene name from the history list
Use
and
to select the desired history item, and press
.
NOTE:
The history list will be erased if the Factory Reset function is used.
Changing the track name of the next take recorded (Track Name)
The track name set with the following procedure will be given to the next recorded track.
- Press
. - Use
and
to select REC, and press
.
- Use
and
to select Metadata, and press
.
- Use
and
to select Track Name, and press
.
- Use
and
to select a track, and press
.
- Use
and
to select Edit, and press
.
Selecting a track name from the history list
Use
and
to select History, and press
.
- Edit the track name. See “Character input screen” ( → P. 14) for how to input characters.

Selecting a track name from the history list
Use
and
to select the desired history item, and press
.
Changing the number of the next take recorded
The number given to the next recorded take can be changed when the Home Screen is open.
- While pressing
, press
. - Use
or
to increaseor decrease the take number, and press
.
Playback
Playing recordings

- Press
.
■ Playback operations
Select take/Jump to mark: Press
/ 
Search backward/forward: Press and hold
/ 
Pause/resume playback: Press
NOTE:
Track backgrounds will appear black.
HINT- The longer
/
is pressed and held, the faster the speed of searching backward/forward. - An “Invalid Take!” message will appear if the selected take is not valid.
- A “No Take!” message will appear if no playable take exists.
- During playback, press
to add marks that can be used for skipping.
( → P. 170)
- The longer
- Press
to return to the Home Screen.
Mixing takes
The volume and panning of each track during playback can be changed.
Setting faders
- Touch
on the Home Screen ( → P. 13).
- Turn
to adjust the input signal level.
NOTE: Turn
left until it clicks to mute the input.
Setting the panning
- Press
. - Use
and
to select INPUT, and press
.
- Use
and
to selectPFL, and press
.
- Use
and
to select the desired track, and press
.
- Use
and
to select Pan, and press
.
- Adjust the panning.

Monitoring the playback signals of specific tracks during playback
The playback signals of specific tracks can be monitored using SOLO mode.
- Open the Home Screen.

- Press
to start playback.
- Press during playback.
- Use
and
to select INPUT, and press
.
NOTE:
SOLO mode can only be used with tracks that can be played back (indicators lit green). - Use
and
to select PFL, and press
.
- Use
and
to select the track to monitor, and press
.
Changing the repeat playback setting
The repeat setting used during playback can be changed.
- Press
. - Use
and
to select PLAY, and press
.
- Use
and
to select Repeat, and press
.
- Use
and
to select the repeat mode, and press
.
Setting: Explanation
Play One (single playback): Only the selected take will be played.
Play All (all playback): Takes will be played back continuously from the selected one until the last one.
Repeat One (single repeat playback): The selected take will be played repeatedly.
Repeat All (all repeat playback): All takes in the selected folder will be played repeatedly.
HINT:
The PLAY menu only appears during playback.
Take and folder operations
Working with takes and folders
The Finder allows the viewing of the contents of SD cards, takes and folders and the creation of project/scene folders. It also allows the setting and deletion of recording/playback folders along with viewing their information, for example.
- Press
. - Use
and
to select FINDER, and press
.
- Use
and
to select the SD card, and press
.
- Use and to select New Folder, and press .

- Edit the folder name. See “Character input screen” ( → P. 14) for how to input characters.

Selecting the take recording/playback folder
Use this procedure to select the folder that contains the take to be played back or the folder to use for recording takes and return to the Home Screen.
4. Press and hold
to open the Option screen.
5. Use
and
to select Select, and press
.
Checking take marks and using them for playback
A list of the marks in a recorded take can be shown.
4. Press and hold
to open the Option screen.
5. Use
and
to select Mark List, and press
.
6. Use
and
to select a mark, and press
.
The Home Screen will reopen, and playback will start from the mark.
Changing folder and take names
4. Press and hold to open the Option screen.
5. Use and to select Rename, and press .
6. Edit the folder/take name.
See “Character input screen” ( → P. 14) for how to input characters.
NOTE
- The edited name of the folder/take is written to the or metadata.
- Spaces and @ marks cannot be input at name beginnings.
Deleting folders and takes
4. Press and hold
to open the Option screen.
5. Use
and
to select Delete, and press
.
6. Use
and
to select the folder/take to delete, and press
.
Press
to cancel deletion.
7. Press and hold
.
8. Use
and
to select Execute, and press
.
NOTE
- Deleted folders and takes are not immediately erased from the SD card.
They are moved to the TRASH folder. - Deleting folders and takes in the TRASH folder will completely erase their data.
Checking folder and take information
4. Press and hold to open the Option screen.
5. Use and to select Info, and press .
■ SD card selected
Free: Open space
Size: Card capacity
Remain: Remaining recording time
■ Folder selected
Date: Date
Time: Time
■ Take selected
TC: Timecode
FPS: Timecode frame rate
Len: Take recording length
Fmt: Take sample format
Date: Date
Time: Time
Size: Take size
■ Emptying the TRASH/FALSE TAKE folders
4. Use and to select TRASH or FALSE TAKE.
TRASH folder
FALSE TAKE folder
5. Press and hold .
6. Use and to select Empty, and press .
7. Use and to select Execute, and press .
Overview of metadata (take information) stored in files
The
writes a variety of information (metadata) to files during recording.
When these files are read by an application that supports metadata, the saved information can be checked and used.
WAV file metadata
The metadata saved in files recorded by the
in WAV format is collected in BEXT (Broadcast Audio Extension) and iXML chunks.
For details about the metadata saved in these chunks, see “Metadata contained in BEXT chunks in WAV files” ( → P. 188), “Metadata contained in iXML chunks in WAV files” ( → P. 189).
MP3 file metadata
The metadata saved in files recorded by the
in MP3 format is written as ID3v1 tags.
For information about the ID3 fields and formats saved as metadata, see “Metadata and ID3 fields contained in MP3 files” ( → P. 191).
HINT
MP3 files conform to the MPEG-1 Layer III standard.- MP3 metadata cannot be edited.
Checking and editing take metadata
- Press
. - Use
and
to select FINDER, and press
.
- Use
and
to select an SD card, and press
.
- Use
and
to select a folder, and press
.
- Use
and
to select a take, and press
.
This opens the Option screen.
See “Take and folder operations” for how to use the Finder ( → P. 60).
- Use
and
to select Metadata Edit, and press
.
- Use
and
to select Note, and press
.
- Use
and
to select Edit, and press
.
- Edit the note. See “Character input screen” ( → P. 14) for how to input characters.

Selecting notes from the history list
7. Use and to select Note, and press .
8. Use and to select History, and press .
9. Use and to select the desired history item, and press .
Checking and editing scene names
7. Use and to select Scene/Take, and press .
8. Use and to select Scene, and press .
9. Use and to select Edit, and press .
10.Edit the scene name.
See “Character input screen” ( → P. 14) for how to input characters.
Selecting a scene name from the history list
7. Use
and
to select Scene/Take, and press
.
8. Use
and
to select Scene, and press
.
9. Use
and
to select History, and press
.
10. Use
and
to select the History item to use, and press
.
Checking and editing take numbers
7. Use
and
to select Scene/Take, and press
.
8. Use
and
to select Take, and press
.
9. Change the take number.
Editing operations
Move cursor or change value: Press
/ 
Select parameter to change: Press ![]()
HINT This can be set from 1 to 999.
NOTE The take number is written to the metadata.
10. When done changing, use
and
to select Enter, and press
.
Circling takes
An @ mark can be added to the beginning of the name of the best take to make it stand out. This is called a “circled take”.
7. Use
and
to select Circle, and press
.
8. Use
and
to select Circled, and press
.
Changing tape names
7. Use
and
to select Tape Name, and press
.
8. Edit the folder (tape) name.
See “Character input screen” ( → P. 14) for how to input characters.
NOTE
- The folder (tape) name is written to the metadata.
- The folder (tape) name used immediately after recording is the name of the folder in which the take was recorded.
Changing project names
7. Use
and
to select Project Name, and press
.
8. Edit the project name.
See “Character input screen” ( → P. 14) for how to input characters.
Checking and editing the track names
7. Use and to select Track Name, and press .
8. Use and to select a track, and press .
9. Use and to select Edit, and press .
10. Edit the track name.
See “Character input screen” ( → P. 14) for how to input characters.
Selecting a track name from the history list
7. Use
and
to select Track Name, and press
.
8. Use
and
to select a track, and press
.
9. Use
and
to select History, and press
.
10. Use
and
to select the desired history, and press
.
NOTE
The history list will be erased if the Factory Reset function is used.
Writing a sound report
A sound report includes information about recording times and takes.
Reports can be written as CSV format files (F6_[folder name].CSV).
Comments written in sound reports can also be edited.
- Press
. - Use
and
to select FINDER, and press
.
- Use
and
to select the folder or SD card desired for sound report creation, and press and hold
.
- Use
and
to select Sound Report, and press
.
Writing sound reports - Use
and
to select Create, and press
.
- Use
and
to select Execute, and press
. This writes the sound report inside the selected SD card or folder.
Editing comments - Use
and
to select Info, and press
.
- Use
and
to select edit, and press
.
- Edit the comment. See “Character input screen” for how to input
characters.
Selecting comments from the history list - Use
and
to select Info, and press
.
- Use
and
to select History, and press
.
- Use
and
to select desired History, and press
.
Input settings
Adjusting the input signal monitoring balance
The volume of each track can be adjusted when monitoring input signals
- Open the Home Screen.

- Use
to adjust the faders.
HINT: The fader setting range depends on the recording mode. In Float mode, it is muted and −60.0 to +60.0 dB. In Linear mode, it is muted and −48.0 to +24.0 dB.
NOTE
- Mix settings are saved separately for each recorded take and can be changed during playback.
- Mix settings are not saved with the take when the recorded file format is MP3.
Monitoring the input signals of specified tracks
The input signals of specified tracks can be monitored. Even tracks that have not been set to record can be input to the PFL screen and their input sounds monitored. This is convenient when using tracks as return inputs. Carious settings can be made for selected tracks.
- Press
when the Home Screen is open.
The PFL screen for the track that was last opened opens, and the status indicator lights orange. Only the input sound of the track show can be monitored through headphones.
- Press
.
This opens the Home Screen.
| Parameter | Explanation |
| Source | This sets the input source. |
| Trim | This sets the input level. |
| HPF/Limiter | This sets the high pass filter and limiter. |
| Phase/Delay | This sets the phase reversal and delay. |
| Pan | This sets the panning. |
| Monitor | This sets the monitoring volume on the PFL screen. |
HINT
- Use
and
to select parameters and change setting values. - When the cursor is on the topmost track number, press
to show the
next track.
Setting the input source
The input source and phantom power on/off status can be set for each track.
- Press

- Use
and
to select INPUT, and press
.
- Use
and
to select PFL, and press
.
- Use
and
to select a Track , and press
.
- Use
and
to select Source, and press
.
- Use
and
to select Input Source, and press
.
| Setting | Explanation |
| Mic | Use when connecting a Mic or other equipment with a low input level. |
| Mic (PH) | Use for Mic level with phantom power. |
| Line | Use when connecting line level equipment. The input level will be reduced 20 dB compared to when Mic is selected. |
| Line (PH) | Use this setting for line level with phantom power. |
| USB 1–4 | When AIF with Rec is set to On, computer output signals are treated as input signals |
Setting the monitoring volume on the PFL screen
On the PFL screen, the monitoring sound can be set to be either pre-fader listening (PFL) or fader solo (SOLO).
- Press

- Use
and
to select INPUT, and press
.
- Use
and
to select PFL, and press
.
- Use
and
to select a Track , and press
.
- Use
and
to select Monitorource, and press
.
- Use
and
to select the mode, and press
.
| Setting | Explanation |
| PFL | On the PFL screen, monitor the pre-fader sound. |
| SOLO | On the PFL screen, monitor the post-fader sound. |
Cutting low-frequency noise
The high pass filter can cut low frequencies to reduce the sound of wind, vocal pops and other noise.
- Press

- Use
and
to select INPUT, and press
.
- Use
and
to select PFL, and press
.
- Use
and
to select a Track , and press
.
- Use
and
to select HPE/Limiter , and press
.
- Use
and
to select the HPE, and press
.
- Use
and
to select the desired cutoff frequency, and press
.
HINT: This can be set to Off or between 10 and 240 Hz.
Input limiter
The limiter can prevent distortion by reducing input signals that have
excessively high levels.

When the limiter is ON, if the input signal level exceeds the set threshold value, the input signal level will be suppressed to prevent the sound from distorting.
The amount of time after the input signal exceeds the threshold until compression of the output signal is maximized is called the “attack time”. The amount of time after the input signal goes below the threshold until the limiter stops compressing the signal is called the “release time”. Change these two to adjust the audio quality
- Press

- Use
and
to select INPUT, and press
.
- Use
and
to select PFL, and press
.
- Use
and
to select a Track , and press
.
- Use
and
to select HPE/Limiter , and press
.
- Use
and
to select the Limiter, and press
.
Using the limiter - Use
and
to select ON/OFF , and press
. 
- Use
and
to select the setting , and press
. 
Continue to one of the following procedures.
| Using the limiter | P. 88 |
| Setting the type | P. 90 |
| Setting the threshold | P. 90 |
| Setting the attack time | P. 91 |
| Setting the release time | P. 91 |
| Setting the target level | P. 92 |
On (Normal)

On (Normal)

| Setting | Explanation |
| Off | This disables the limiter. |
| On (Normal) | This applies an ordinary limiter. The ratio is 20:1. |
| On (Advanced) | By detecting the maximum level in advance, this optimized limiter prevents distortion even more than ordinary limiter operation. The ratio is ∞:1, providing increased internal headroom. |
NOTE
- When set to On (Advanced), the input latency of the increases 1 ms. When monitoring sounds being recorded with a mic in real-time, increased latency can cause interference between the sound being recorded that is transmitted through the air and the delayed monitored sound, possibly making accurate monitoring difficult.
- When set to On (Advanced), the Sample Rate cannot be set to 192 kHz.
- Moreover, when the Sample Rate is set to 192 kHz, the On (Advanced) setting cannot be selected.
Setting the type
- Use
and
to select Type , and press
.
- Use
and
to select the Type , and press
.
Setting the threshold
This sets the base level from which the limiter operates
- Use
and
to select Threshold , and press
.
- Use
and
to adjust the setting, and press
.
| Setting | Explanation |
| Hard Knee | Only peaks that exceed the threshold are attenuated. There is no effect below the threshold. |
| Soft Knee | The limiter gradually affects the signal about 6 dB below the threshold for a gentler effect |
HINT: This can be set from −16 to −2 dBFS
Setting the attack time
This sets the amount of time until compression starts after the input
signal exceeds the threshold.
- Use
and
to select Attack Time , and press
.
- Use
and
to adjust the time , and press
.
HINT: This can be set from 1 to 4 ms
Setting the release time
This sets the amount of time until compression stops after the input
signal goes below the threshold.
- Use
and
to select Release Time , and press
.
- Use
and
to adjust the time , and press
.
HINT: Limiter operation is linked for tracks that have stereo link or MS stereo link enabled. If the signal for either linked channel reaches the threshold, the limiter will operate on both tracks.
Setting the target level
When the limiter On/Off setting is set to On (Advanced), use this to set
the target output level for the signal.
- Use
and
to select Target Level , and press
.
- Use
and
to adjust the setting , and press
.
HINT:
- This can be set from −16 to 0 dBFS.
- After a signal passes through the limiter, it will not exceed the set target
level value.
Inverting the input phase
The phase of the input signal can be inverted.
This is useful when sounds cancel each other out due to mic settings.
- Press

- Use
and
to select INPUT, and press
.
- Use
and
to select PFL, and press
.
- Use
and
to select a Track , and press
.
- Use
and
to select Phase/Delay, and press
.
- Use
and
to select Phase Invert, and press
.
- Use
and
to select ON , and press
.
Changing the phantom power settings
The
can provide phantom power. The voltage can be set to +24V or +48 V and it can be turned on/off for each input separately.
HINT: Phantom power is a function that supplies power to devices that require an external power supply, including some condenser mics.
The standard power is +48 V, but some devices can operate with lower voltages.
- Press
. - Use
and
to select INPUT , and press
.
- Use
and
to select Phantom Setting , and press
.
Setting the voltage
- Use
and
to select Voltage , and press
.
- Use
and
to select the Voltage , and press
.
Disabling phantom power during playback
- Use
and
to select Powe Saving, and press
.|
- Use
and
to select ON (PH off during play back) , and press
.
HINT: When using mics and other equipment that can operate with voltages
less than +48 V, selecting the lower voltage can reduce the
power consumption.
| Setting | Explanation |
| Off | Phantom power is supplied even during playback. |
| On (PH off during playback) | Phantom power is not supplied during playback. This can reduce the power consumption. |
HINT: If mics do not need phantom power during playback, disabling it can
reduce
power consumption.
Applying delay to input signals
If there are differences in the timing of input sounds, use this function to correct them when recording
- Press

- Use
and
to select INPUT, and press
.
- Use
and
to select PFL, and press
.
- Use
and
to select a track, and press
.
- Use
and
to select Phase?Delay, and press
.
- Use
and
to select Delay , and press
.
- Use
and
to adjust the delay time, and press
.
HINT: This can be set from 0 to 30.0 ms.
NOTE: When Sample Rate is set to 192 kHz, Delay is disabled.
Linking inputs as a stereo pair
By enabling the stereo link for tracks 1/2, 3/4 or 5/6, the corresponding Inputs (1/2, 3/4 or 5/6) can be handled as a stereo pair. When linked, Input 1, 3 or 5 will be the left channel and Input 2, 4 or 6 will be the right channel.
MS stereo format overview
This method takes input from a directional mid mic, which captures sound in the
center, and a bidirectional side mic, which captures sounds from the left and right,
and converts it to stereo.
The stereo width can be changed as desired by adjusting the side mic level. Since this method can capture a wide stereo image, it is ideal for recording large open spaces with numerous sound sources, including orchestras, live concerts and soundscapes. This technique is also extremely effective when you want to adjust room ambience. Since it offers a high degree of freedom, it is used not only in studios but also for a wide range of recording, even for rehearsals and live performances.

- Press

- Use
and
to select INPUT, and press
.
- Use
and
to select Link Setting, and press
.
- Use
and
to select Input Link, and press
.
Setting stereo links
Stereo
Use
and
to select Stero, and press
.
MS
Use
and
to select MS , and press
.
| Setting | Explanation |
| Stereo | When stereo-linked, inputs are handled normally. |
| MS | When stereo-linked, signals from mid-side mics are converted to ordinary stereo |
NOTE:
- When stereo-linked, odd tracks are handled as left and even tracks as
right channels. - When MS stereo-linked, odd tracks are handled as mid signals and even
tracks as side signals.
HINT
When MS stereo-linked, the method to balance mid and side is according
to the recording mode as follows.
- Float (32bit): Use for each track to adjust the mid/side balance.
- Not Float (32bit): Use
the input level for each track to adjust the mid/side balance. (See “Adjusting input levels → P. 28.)
Adjusting multiple track input levels together
The input levels of multiple tracks can be linked and adjusted at the same time.
- Press

- Use
and
to select INPUT , and press
.
- Use
and
to select Link Setting, and press
.
- Use
and
to select Trim Link, and press
.
- Use
and
to select a track to link, and press
.
Linked
Not linked
Changing the automatic mixing setting
When using multiple mics to capture audio during a meeting, for example, automatically attenuating the inputs of mics that are not in active use provides the following benefits.
- The likelihood of feedback is reduced.
- Background noise, including fans and crowds, is suppressed to a certain level regardless of the number of people.
- Sound quality degradation due to phase differences caused by variations in the distances of multiple mics is reduced
- Press

- Use
and
to select INPUT , and press
.
- Use
and
to select Auto Mix, and press
.
- Use
and
to select a Track, and press
.
- Use
and
to select ON, and press
.
NOTE
- The following functions and settings cannot be used with this function.
- The sampling rate cannot be set to 192 kHz.
- The Ambisonic format cannot be set to any value other than Off.
- When monitoring sounds being recorded with a mic in real-time, increased latency can cause interference between the sound being recorded that is transmitted through the air and the delayed monitored sound, possibly
making accurate monitoring difficult.
Setting the Ambisonic format
By connecting mics that can output Ambisonic A-format signals to Inputs 1–4, audio can be converted to Ambisonic B-format and recorded.
- Press

- Use
and
to select INPUT, and press
.
- Use
and
to select Link Setting, and press
.
- Use
and
to select Input Link, and press
.
- Use
and
to Move the cursor to Ambisonics, and press
.
- Use
and
to select Setting, and press
.
- Use
and
to select Format, and press
.
- Use
and
to select the Format, and press
.
FuMa: This converts the signals from Inputs 1–4 to the Ambisonic FuMa B-format, and saves them as a 4-channel polyphonic file.
AmbiX: This converts the signals from Inputs 1–4 to the Ambisonic AmbiX B-format, and saves them as a 4-channel polyphonic file.
Format: FuMa, AmbiX

Ambisonics A
This saves the signals from Inputs 1–4 as a 4-channel polyphonic file without converting them to an Ambisonic B-format. The monitoring signal is converted to Ambisonic B-format and then to an ordinary stereo signal.
Format: Ambisonics A

NOTE
- The sampling rate can only be set to 192 kHz when Ambisonic Mode is Off. Ambisonic files are saved as 4-channel polyphonic files, not as mono or stereo files.
- The following parameters cannot be set for tracks using Ambisonic Mode
input.- Phase Invert
- Delay
- Pan
- Input Link
- Trim Link
- Files recorded when Ambisonic format is not off will play back as Ambisonic audio sources rather than ordinary 4-channel polyphonic files. For this reason, these tracks cannot the panned or muted during playback
- This cannot be used with the Auto Mix function.
HINT
- Ambisonic can also be set during use as an audio interface (Multi Track).
- Even when Ambisonic format is not Off, PFL buttons can be selected to
monitor their track input sounds. When Monitor is set to PFL, sounds can
be monitored before they are converted to Ambisonic B-format. When
PFL mode is set to SOLO, sounds can be monitored after they are converted to Ambisonic B-format. - The following parameters that can be set on the PFL screen are linked for
Ambisonic input tracks.- Source
- Trim
- HPF
- Limiter
- Phantom
- Fader
- PFL Monitor
Setting the mic position used for Ambisonic recording
By setting the mic orientation used during Ambisonic recording as an
parameter, proper positioning can be maintained when converting to Ambisonic B format if the mic orientation is changed from upright, upside down or horizontal.
- Press

- Use
and
to select INPUT, and press
.
- Use
and
to select Link Setting, and press
.
- Use
and
to select Input Link , and press
.
- Use
and
to select Ambisonics Setting, and press
.
- Use
and
to select Mic Position, and press
.
- Use
and
to select the Mic Orientation, and press
.

| Setting | Explanation |
| Upright | Use this setting to record with the Mic upright. |
| Upside | Down Use this setting to record with the Mic upside down. |
| Endfire | Use this setting to record with the Mic oriented horizontally |
HINT
- Using the mic upright is recommended for Ambisonic recording in order to minimize reflections from the floor and the mic itself.
- When it is difficult to use the mic in an upright orientation, you can place it upside down or pointing forward and change the Mic Position setting accordingly.
NOTE: If this setting and the mic position do not match, sound positioning will not be properly re-created during conversion to Ambisonic B format.
Output settings
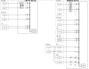
Setting signals sent to the headphone output
Signals sent to the headphone output can be set to either prefader or postfader for each track. Saving 10 setting combinations it is possible.
- Press
. - Use
and
to select OUTPUT , and press
.
- Use
and
to select Head phone Out, and press
.
- Use
and
to select Routing , and press
.
- Use
to select the desired setting.
NOTE: Use
on any screen to cycle through Settings 1–10
| Continue to one of the following procedures. | |
| Setting the routing | P. 110 |
| Using mono headphone output | P. 110 |
| Monitoring mid-side stereo signals | P. 111 |
Setting the routing
Use
and
to select the track/outputs for headphone routing, and press
.

HINT: Press ENTER to cycle through the options: prefader → postfader → off
Using mono headphone output
Use
and
to select Mono , and press
.

Monitoring mid-side stereo signals
Signals from a mid-side stereo mic can be converted to an ordinary stereo signal for monitoring.
Use
and
to select MS , and press
.

Outputting alerts through headphones
The volume can be adjusted for alerts output from headphones when, for example, recording starts and stops.
- Press

- Use
and
to select OUTPUT , and press
.
- Use
and
to select headphone Out , and press
.
- Use
and
to select Akert Vol, and press
.
- Use
and
to adjust the volume, and press
.
| When alerts sound | Sound type |
| Remaining battery low | 880Hz tone 4 times every 30 seconds |
| Recording starts | 1000Hz tone 1 time |
| Recording stops | 880Hz tone 2 times |
| Recording not possible | 880Hz tone 3 times |
Setting the headphone output volume curve
The volume curve used when adjusting the headphone volume knob can be set.
- Press

- Use
and
to select OUTPUT , and press
.
- Use
and
to select headphone Out , and press
.
- Use
and
to select Vol Curve, and press
.
- Use
and
to select a curve , and press
.
| Setting | Explanation |
| Linear | The volume will change evenly from the minimum value to the maximum value. |
| A Curve | The closer the volume is to its minimum position, the more rapidly it will change. |
| S Curve | The closer the volume is to its middle position, the more rapidly it will change |
Boosting headphone output to alleviate interference from recorded sound
Boosting the headphone output alleviates the interference of sound waves traveling through the air with the headphone monitoring signal, enabling more accurate monitoring of the sound being recorded.
- Press

- Use
and
to select OUTPUT , and press
.
- Use
and
to select headphone Out , and press
.
- Use
and
to select Digital Boost, and press
.
- Use
and
to select boost amount, and press
.
HINT: The amount of boost can be set from 0 to +24 dB.
NOTE: In situations where the sound being recorded can be heard at the headphone monitoring position, sound waves traveling through the air can interfere with the sound heard from the headphones, altering the monitored
sound. The more the sound heard through the headphones is delayed and the lower its volume, the greater the impact of the sound waves. Digital Boost adds a set boost volume to the adjusted headphone volume level, reducing the impact of the sound waves that travel through the air.
Setting the output level
The Line Out output level can be changed.
- Press

- Use
and
to select OUTPUT , and press
.
- Use
and
to select Line Out , and press
.
- Use
and
to select Level, and press
.
- Use
and
to select Line Out , and press
.
- Use
and
to adjust the output level, and press
.
HINT: This can be set to Mute or from −48.0 to +12.0 dB
Adjusting connected equipment levels (playing test tones)
- Use
and
to select the line output sine wave icon , and press
to play a test tone.
- Press
to stop test tone playback.
HINT:
- While checking the audio level meter of the connected device, make
adjustments to the input gain of that device until the audio signal level is
about −6 dB. - The test tone is a 1kHz sine wave at −6 dBFS.
NOTE:
- See the manual of the connected device for information about its
operation. - If the automatic gain control function on the other device is on, turn it off.
- The test tone is output from both the LINE OUT and HEADPHONE jacks.
- Be careful with the volume if you are monitoring the sound with headphones, for example.
Applying delay to the output
By delaying output, timing differences for audio input into another device can be corrected.
- Press

- Use
and
to select OUTPUT , and press
.
- Use
and
to select Line Out , and press
.
- Use
and
to select Delay , and press
.
- Use
and
to adjust the delay in frames, and press
.
HINT
This can be set from 0.0 to 10.0 frames.
NOTE
• Delays in milliseconds differ according to the frame rate of the selected
timecode.
• When Sample Rate is set to 192 kHz, Output Delay is disabled.
Output Limiter
Using a limiter on the output can protect devices connected to the output jacks.
HINT: For details about the limiter, see “Input limiter”.
- Press

- Use
and
to select OUTPUT , and press
.
- Use
and
to select Line Out , and press.
- Use
and
to select Limiter, and press
.
Using the limiter
- Use
and
to select ON/OFF, and press
.
- Use
and
to select ON , and press
.
Setting the type
- Use
and
to select Type, and press
.
- Use
and
to select the Type , and press
.
Setting the threshold
This sets the base level from which the limiter operates
- Use
and
to select threshold , and press
.
- Use
and
to adjust the setting , and press
.
Setting the attack time
This sets the amount of time until compression starts after the input
signal exceeds the threshold.
- Use
and
to select Attack Time, and press
.
- Use
and
to adjust the time, and press
.
Setting the release time
This sets the amount of time until compression stops after the input
signal goes below the threshold.
- Use
and
to select Release Time, and press
.
- Use
and
to adjust the time, and press
.
Linking the limiter
The line output limiters can be linked or applied independently.
- Use
and
to select Link, and press
.
- Use
and
to select OFF, and press
.
| Setting | Explanation |
| Off | Separate limiter operation. |
| On | Link limiter operation. If the signal for either linked signal reaches the threshold, the limiter will operate on both channels. |
Selecting signals sent to the line outputs
The type of signal sent to the line outputs can be set to either prefader or postfader for each track
- Press

- Use
and
to select OUTPUT , and press
.
- Use
and
to select Line Out , and press
.
- Use
and
to select Routing, and press
.

HINT:
Press
to cycle through the options: prefader → postfader → off
NOTE
- When AIF with Rec is set to On, USB track 1–4 can be assigned.
- Tracks 1–6 can be set to prefader or postfader.
- The L/R tracks can only be set to postfader.
- Tracks 1–6, L/R, and USB 1–4 cannot be set at the same time. Selecting
one type will deselect the other. - When mid-side stereo monitoring is enabled, the pre-fader tracks will
be routed automatically to the line output channels, with odd tracks to
the left and even tracks to the right. In this case, the routing cannot be
changed manually.
Timecode
Timecode overview
The
can input and output SMPTE timecode.
Timecode is time information written to data when recording video and audio. It is used for video editing, control of other devices, and synchronization of audio and video, for example.
Using timecode for editing
If video and audio data both have recorded timecode, aligning them to a timeline and synchronizing them together is easy when using nonlinear editing software for editing.

HINT: The
uses a high-precision oscillator that enables the generation of
accurate timecode with a discrepancy of less than 0.5 frames per 24
hours.
Connection example
Connections like the following are possible according to application.
Synchronizing with a video camera
The
records with a mic input and transmits timecode.
The
records the timecode that it generates itself with the audio
data. The timecode received by the video camera is recorded with the
video data.

Inputting timecode
Timecode is transmitted from the timecode generator.
Both the
and the video camera receive timecode and record it with their audio and video data.
The input timecode can also be used to synchronize the audio clock of the
.

Setting timecode
- Press

- Use
and
to select TIMECODE , and press
.
| Mode | Use to set the timecode mode, timecode output when recording is stopped, synchronization with audio clock and internal imecode operation when there is no external timecode input. |
| FPS | Use to set the frame rate of the internal timecode. |
| Jam | Use to set jamming of the timecode input through the TIMECODE IN/OUT jack by the internal timecode. This can be used to restart the internal timecode at a chosen set value. |
| Ubits | Use to set the mode and content of user bits that can be included in timecode. |
| Auto Rec Delay | Use to set the amount of time until recording starts after timecode is received. |
| Start TC | Use to set the value used when jamming timecode starts and for calibration to increase the precision when jamming to RTC. |
Setting the mode
The following types of settings can be made:
- Whether the
generates timecode or receives external timecode - Whether timecode continues running or not when not recording
- Use
and
to select Mode, and press
.
- Use
and
to select Mode, and press
.
- Use
and
to select the mode , and press
.
| Setting | Explanation |
| Off | No timecode will be written to the recording file. Timecode will not be output from the TIMECODE IN/OUT jack. |
| Int Free Run | Internal timecode will be generated regardless of the recording mode. The internal timecode can be set manually using the following menu items.
Timecode will always be output from the TIMECODE IN/OUT jack. |
| Int Rec Run | Internal timecode will be generated only when recording. The internal timecode can be set manually using the following menu items
When switching from another mode, the internal timecode willstop at the last value. |
| Int RTC Run | Internal timecode will be generated regardless of the recordingmode.In the following situations, the internal timecode will be synchronized (jammed) with the RTC (internal clock).
When switching to this timecode modeTimecode will always be output from the TIMECODE IN/OUTjack. |
| Ext | The internal timecode will chase the external timecode.When there is no external timecode, automatic generation ofinternal timecode can also be enabled. |
| Ext Auto Rec | The internal timecode will chase the external timecode. When there is no external time code, automatic generation of internal timecode can also be enabled. Recording starts automatically when external timecode input is detected. Recording stops automatically when external timecode stops. |
Outputting timecode only when recording
Whether or not timecode is output from the TIMECODE IN/OUT jack
when recording is stopped can be set.
- Use
and
to select Mode, and press
.
- Use
and
to select TC Out, and press
.
- Use
and
to select Rec Only, and press
.
NOTE
• Timecode will continue to be output when recording/playback is paused.
• This cannot be set when Mode is set to Off, Ext or Ext Auto Rec.
HINT
Always: Timecode is always output regardless of the recorder status.
Rec Only: Timecode is output only when recording.
Synchronizing audio clock with external timecode
- Use
and
to select Mode , and press
.
- Use
and
to select Exit Audio Sync , and press
.
- Use
and
to select ON , and press
.
Automatically enabling internal timecode when no external timecode is input
The automatic generation of internal timecode can be enabled to preserve continuity when there is no external timecode
- Use
and
to select Mode, and press
.
- Use
and
to select Exit Continous , and press
.
- Use
and
to select , and press
.
Setting the user bits for internal timecode
User bits are data that can be set for inclusion in the timecode. Up to 8 numbers (0–9) and letters (A–F) can be included. Recording date information, for example, can be useful when editing later.
Setting the user bits (Ubits) mode
- Use
and
to select Ubits, and press
.
- Use
and
to select Mode , and press
.
- Use
and
to select the mode , and press
.
| Setting | Explanation |
| uu uu uu uu | These values can be set as desired on the Edit screen. |
| mm dd yy uu | The month, day and year are entered automatically in that order using the RTC setting. The “uu” value can be set as desired on the Edit screen. |
| dd mm yy uu | The day, month and year are entered automatically in that order using the RTC setting. The “uu” value can be set as desired on the Edit screen. |
| yy mm dd uu | The year, month and day are entered automatically in that order using the RTC setting. The “uu” value can be set as desired on the Edit screen. |
HINT: Only “uu” items can be changed.
Setting the user bits (Ubits)
- Use
and
to select Ubits, and press
.
- Use
and
to select Edit, and press
.
- Edit the Value
Move cursor or change value
Use
and
to select parameter to edit: press
.
- When done setting, use
and
to select Enter , and press
.
Setting the frame rate for internal timecode
- Use
and
to select FPS , and press
.
- Use
and
to select the frame rate, and press
.
| Setting | Explanation |
| 23.976ND | This is the most common frame rate used with HD cameras and other high-definition video recording. The count is slower than the actual time by 0.1%. 24ND This is the standard frame rate used for recording film. This is also used with HD cameras. 25ND This is the frame rate for PAL video. This is used for PAL video, which is used in Europe and other regions. |
| 29.97ND | This is a frame rate used for NTSC color video and HD cameras. The count is slower than the actual time by 0.1%. This is used for NTSC video, which is used in Japan, the United States and other countries. |
| 29.97D | This is an adjusted frame rate that uses a drop frame to make NTSC match the actual time. This is used with video for broadcast that requires the actual time frame to be matched. |
| 30ND | This is used to synchronize sound with film that is being transfered to NTSC video. This is the standard frame rate used for black-and-white television in Japan, the United States and other countries. |
| 30D | This rate is used for special applications. This synchronizes at 29.97 fps drop frame with film sound to be transferred to NTSC. The count is faster than the actual time by 0.1%. |
NOTE: Frame rates must be set in advance to match on devices used for all video and audio data.
Jamming internal timecode
Timecode input through the TIMECODE IN jack is used to set internal timecode
- Use
and
to select , and press
. - Use
and
to select , and press
.
Restarting internal timecode with a specified value
- Use
and
to select , and press
.
- Use
and
to select , and press
.
- Select the restart Value Move cursor or change value
Use
and
to select parameter to edit: press
.
- Use
and
to select Restart , and press
.
Setting the automatic timecode recording delay
If set to record automatically when external timecode is received, unnecessary recording could occur if timecode is received for a brief amount time. In order to prevent this, the amount of time until recording starts after timecode is received can be set.
- Press

- Use
and
to select TIMECODE , and press
.
- Use
and
to select Auto Rec Delay , and press
.
- Use
and
to adjust the time, and press
.
HINT: This can be set from 0.0 to 8.0 s.
Setting timecode initialization used at startup
When the
is turned off, the internal timecode stops, so the timecode is automatically initialized (jammed) during startup. The value that is used for jamming at that time can be set.
- Press

- Use
and
to select TIMEMODE , and press
.
- Use
and
to select Start TC , and press
.
Setting how timecode is initialized at startup
- Use
and
to select Mode , and press
.
- Use
and
to select how timecode is initialized , and press
.
| Setting | Explanation |
| Restart Time | When the starts, the value set by Restart is used to jam the internal timecode. |
| RTC | When the starts, its timecode is restored from the timecode when the power was turned off and advanced by the elapsed time using the Date/Time (RTC) setting Since RTC is less precise than internal timecode, discrepancies will occur. |
Correcting timecode errors after the power has been turned off
When the Start TC Mode is set to RTC, timecode precision will decrease if the power is turned off. This function can be used to improve precision to almost 0.2 ppm even if the power is turned off.
- Use
and
to select RTC TC Calib , and press
.
- Use
and
to select Execute , and press
.
- Calibration completes

- To cancel calibration, press
, then use
and
to select Exit, and press
.
Using USB functions
Exchanging data with a computer
By connecting with a computer, data on the cards can be checked and copied.
Connecting
- Press

- Use
and
to select SYSTEM, and press
.
- Use
and
to select USB , and press
.
- Use
and
to select SD Card Reader , and press
.
- Use a USB cable to connect the
and the computer.
NOTE: The supported operating systems are as follows.
Windows: Windows 7 or later
macOS: Mac OS X 10.8 or later
Disconnecting
- Disconnect on the computer.
Windows:
Select
with “Safely Remove Hardware”.
macOS:
Drag the
icon to the Trash and drop it.
NOTE: Always conduct computer disconnection procedures before removing the USB cable. - Disconnect the cable from the computer and the
, and press
.
Using as an audio interface
input signals can be input directly to a computer or iOS device, and playback signals on a computer or iOS device can be output from the
.
Connecting
- Press

- Use
and
to select SYSTEM , and press
.
- Use
and
to select USB , and press
.
- Use
and
to select Audio Interface , and press
.
- Use
and
to select the mode and connected device , and press
.
- Use a USB cable to connect the
with the computer
or iOS device.
Disconnecting
- Press

- Use
and
to select Exit , and press
.
- Use
and
to select Exit , and press
.
- Disconnect the cable from the computer or iOS device and the
.
Using SD card recording and audio interface functions at the same time
In addition to SD card recording, a computer can also be used to record a backup
Connecting
- Press

- Use
and
to select SYSTEM , and press
.
- Use
and
to select USB , and press
.
- Use
and
to select AIF with Rec , and press
.
- Use
and
to select ON , and press
.
- Use a USB cable to connect the and the computer.
NOTE
- AIF with Rec cannot be used with the following settings and functions.
- Sample rate settings other than 44.1/48 kHz
- SD card reader
- Audio interface
- A driver is necessary for use with Windows. Download the driver from the
ZOOM website (www.zoom.co.jp/). - When AIF with Rec is set to On, the sample rate cannot be changed.
- When AIF with Rec is set to On, files with sample rates that differ from
the setting cannot be played. - Set the input source to USB1–4 to monitor sound played back from the
computer or select USB1–4 in the output routing.
Disconnecting
- Press

- Use
and
to select OFF , and press
.
- Disconnect the cable from the computer and the
.
Audio interface settings
The following settings can be made when using the
as an audio interface.
Setting loop back (Stereo Mix only)
This function mixes the playback sound from the computer or iOS device with the
input and sends the mix back to the computer or iOS device (loop back).
This function can be used to add narration to music played back from the computer and to record the mix or stream it on the computer, for example.
- Press

- Use
and
to select LOOP BACK , and press
.
- Use
and
to select ON , and press
.
Mixing inputs
The mix balance of the inputs can be adjusted. Input signals will be sent to the computer or iOS device using the balance settings made here. When using a Stereo Mix setting, the mixed stereo signal will be sent.
- Open the mixer on the Home Screen

- Adjust the parameter settings. See “Adjusting the input signal monitoring balance” for how to change settings.
Using an FRC-8 as a controller
When an FRC-8 is connected to
the , it can be used to adjust settings, including trim, fader and pan.
NOTE
An FRC-8 cannot be used when operating with AA batteries. When multiple power supplies are connected to an
, the power supply being used
will automatically change according to the remaining battery charge. When it switches to AA batteries, connection with an FRC-8 will be interrupted.
- Press

- Use
and
to select SYSTEM , and press
.
- Use
and
to select USB , and press
.
- Use
and
to select FRC-8 , and press
.
- Use
and
to select Connect , and press
.
- Use a USB cable to connect the
and the FRC-8. - Turn the FRC-8 power on.
NOTE
- When disconnecting the , select Disconnect before unplugging
the USB cable - Select Connect and press to supply bus power from the USB port.
When bus power is being supplied, do not connect any device other than
the . Doing so could damage the or a connected device.
HINT
When an
and an FRV-8 are connected, the FRC-8 will always operate on USB bus power. AA batteries and DC power supply connected to the
it are disabled.
Setting the type of keyboard connected to the FRC-8
A PC keyboard can be connected to the FRC-8 and used to input characters.
Set the type to use the PC keyboard connected to the FRC-8 .
- Press

- Use
and
to select SYSTEM , and press
.
- Use
and
to select USB , and press
.
- Use
and
to select FRC-8 , and press
.
- Use
and
to select Keyboard Type , and press
.
- Use
and
to select the type , and press
.
| Setting | Explanation |
| US | This setting is for English-language keyboards. |
| JP | This setting is for Japanese keyboards. |
Setting user keys for the FRC-8
Functions can be assigned to the FRC-8 user keys
- Press

- Use
and
to select SYSTEM , and press
.
- Use
and
to select USB , and press
.
- Use
and
to select FRC-8, and press
.
- Use
and
to select User Key , and press
.
- Use
and
to select the key to which to assign a function , and press
.
- Use
and
to select the function to assign , and press
.
| Setting | Explanation |
| None | No function is assigned. |
| Mark | Add marks to WAV format takes during recording and playback. |
| Key Hold | Use to disable the controls set with Key Hold Target. |
| Clear Clip Indicator | Clear the level meter clipping indicators. |
| Circled | Circle the currently selected take. |
Setting the FRC-8 LED brightness
The brightness of the LEDs on the front of the FRC-8 can be adjusted.
- Press

- Use
and
to select SYSTEM , and press
.
- Use
and
to select USB , and press
.
- Use
and
to select FRC-8 , and press
.
- Use
and
to select LED Brightness , and press
.
- Use
and
to adjust the brightness, and press
.
HINT This can be set from 5 to 100.
Updating the FRC-8 firmware
The FRC-8 firmware version can be checked and updated to the latest version. The latest update file can be downloaded from the ZOOM website (www.zoom.co.jp)
- See “Using an FRC-8 as a controller”, and connect the
and the FRC-8.
NOTE: Updating is not possible if the remaining power of the L battery is low. In this case, use a charged L battery. - Copy the update file to the root directory on an SD card.
- Load the SD card into the SD slot.
- Press

- Use
and
to select SYSTEM , and press
. - Use
and
to select USB , and press
.
- Use
and
to select FRC-8 , and press
.
Checking the firmware versions
- Use
and
to select Firmware , and press
.
- Use
and
to select Version , and press
.
Updating the firmware
- Use
and
to select Firmware , and press
.
- Use
and
to select Update , and press
.
- Use
and
to select Update , and press
.
- After the update completes, turn the FRX-8 power off.

NOTE: Do not turn the power off, remove an SD card or disconnect the USB cable during an update. Doing so could cause the to become unstartable.
Operating with an iOS device
Connecting with an iOS device
By connecting a ZOOM wireless adapter (e.g. BTA-1) and using the dedicated controller app, the
can be operated from an iOS device.
NOTE
- The dedicated app must be installed on the iOS device beforehand. The
dedicated app can be downloaded from the App Store. - See the manual for the app for procedures to set and operate it.
- Remove the wireless adapter connector cover and connect the wireless adapter.

- Press

- Use
and
to select SYSTEM , and press
.
- Use
and
to select Bluetooth , and press
.
- Use
and
to select
control or
control (iOS 13) , and press
.Select this according to the version used by the connected iOS device.- Use
Control with iOS 9 – 12 - Use
Control(iOS 13) with iOS/iPadOS 13 or later
- Use
- Use
and
to select Connect , and press
.
- Launch the dedicated app on the iOS device.
This starts connection.
When connection completes, “Connected” will appear on the
display
HINT
- If a request for pairing appears from
Control, input the password
shown on the recorder.
- If connection is not successful, move the iOS device closer to the recorder
or move both to a place where nothing interferes with radio waves and
start
Control again. Confirm also that the Bluetooth function of the iOS
device can be used. If connection is still not possible, follow the instructions in the iOS device operation manual to unregister the as a Bluetooth device on it. Then, repeat the procedures from the beginning.
Disconnecting from an iOS device
- Press

- Use
and
to select SYSTEM , and press
.
- Use
and
to select Bluetooth , and press
.
- Use
and
to select
Control or
Contrl (iOS 13) , and press
.
- Use
and
to select Disconnect , and press
.
Connecting with an UltraSync BLUE
If the
is connected to an UltraSync BLUE, it can receive timecode
from the UltraSync BLUE and add it to recording files.
- Remove the wireless adapter connector cover and connect the wireless adapter.

- Press

- Use
and
to select SYSTEM , and press
.
- Use
and
to select Bluetooth , and press
.
- Use
and
to select Timecode , and press
.
- Use
and
to select Connect , and press
.
Searching for the connected device will begin and “Searching” will appear on the display.
- Select the
as a connected device on the UltraSync BLUE.
When pairing completes, “Connected” will appear on the
display.
HINT
- See the UltraSync BLUE manual for the procedures to select connected
devices. - Use the
and the UltraSync BLUE as close together as possible to make
communication more reliable. - Even if communication with the UltraSync BLUE is interrupted, timecode
generated by the
will be added to recording files.
Disconnecting from an UltraSync BLUE
Disconnect the
and the UltraSync BLUE to stop recording timecode from it. Pairing information will be retained even when disconnected.
- Press

- Use
and
to select SYSTEM , and press
.
- Use
and
to select Bluetooth , and press
.
- Use
and
to select Timecode , and press
.
- Use
and
to select Disconnect , and press
.
Connecting to a different UltraSync BLUE
To receive timecode from an UltraSync BLUE other than the one connected to the
, the pairing with the current UltraSync BLUE must be removed, and pairing with the other UltraSync BLUE must be conducted.
- Press

- Use
and
to select TIMECODE , and press
.
- Use
and
to select Pair/Forget , and press
.
- Use
and
to select Forget , and press
.
- Use
and
to select Pair, and press
.
Searching for the connected device will begin and “Searching” will appear
on the display.
HINT- Searching can be canceled by pressing any button.
- After canceling searching, it can be restarted by selecting
Menu > Timecode > Pair/Forget > Pair again.
- Select as the connected device on the other UltraSync BLUE.
When pairing completes, “Connected” will appear on the
display.
HINT- See the UltraSync BLUE manual for the procedures to select connected
devices. - Use the and the UltraSync BLUE as close together as possible to make
communication more reliable. - Even if communication with the UltraSync BLUE is interrupted, timecode generated by the will be added to recording files.
- See the UltraSync BLUE manual for the procedures to select connected
Other settings
Setting the level meter peak hold time
- Press

- Use
and
to select SYSTEM , and press
.
- Use
and
to select Settings , and press
.
- Use
and
to select Display , and press
.
- Use
and
to select Peak Hold Time , and press
.
- Use
and
to adjust the peak hold time , and press
.
Setting the LED brightness
The brightness of the LEDs on the front of the
can be set
- Press

- Use
and
to select SYSTEM , and press
.
- Use
and
to select Setting , and press
.
- Use
and
to select Power Saving , and press
.
- Use
and
to select LED Brightness , and press
.
- Use
and
to adjust the brightness , and press
.
HINT: This can be set from 5 to 100.
Making display settings
Settings related to the display can be made.
- Press

- Use
and
to select SYSTEM , and press
.
- Use
and
to select Setting , and press
.
Setting the display brightness - Use
and
to select Power Saving , and press
.
- Use
and
to select LED Brightness , and press
.
- Use
and
to adjust the brightness , and press
.
HINT: This can be set from 5 to 100.
Changing the display backlight setting
The display backlight can be set to dim when 30 seconds pass without
use.
- Use
and
to select Power Saving , and press
.
- Use
and
to select Power Saving , and press
.
- Use
and
to select the setting , and press
.
| Setting | Explanation |
| Off | The backlight brightness does not change even after time passes without use. |
| On (Low-Backlight) | The backlight dims after time without use. |
| On (Backlight-Off) | The backlight turns off after time without use |
Making the display easier to read under bright light
The display can be set to be easier to read in bright environments including in sunlight.
- Use
and
to select Display , and press
.
- Use
and
to select Outdoor Mode, and press
.
- Use
and
to select ON , and press
.
Setting how marks are added manually
How marks are added when
is pressed while recording or playing back a WAV format file can be set.
- Press

- Use
and
to select SYSTEM , and press
.
- Use
and
to select Setting , and press
.
- Use
and
to select Key Setting , and press
.
- Use
and
to select PLAY Key Option , and press
.
Setting how marks are added when recording
- Use
and
to select Recording , and press
.
- Use
and
to select how marks are added , and press
.
| Setting | Explanation |
| Pause Only | Pressing will pause without adding a mark. |
| Pause & Mark | Pressing will pause and add a mark. |
| Mark Only | Pressing will add a mark without pausing. |
Setting how marks are added when playing
- Use
and
to select Playing , and press
.
- Use
and
to select how marks are added , and press
.
| Setting | Explanation |
| Pause Only | Pressing will pause without adding a mark. |
| Pause & Mark | Pressing will pause and add a mark. |
| Mark Only | Pressing will add a mark without pausing. |
Setting the buttons held
Use the hold function to prevent misoperation during recording. Press and hold
to enable and disable the hold function. Follow these instructions to set which keys are disabled by the hold function.
- Press

- Use
and
to select SYSTEM , and press
.
- Use
and
to select Setting , and press
.
- Use
and
to select Key Setting , and press
.
- Use
and
to select Key Hold Target , and press
.
- Use
and
to select Key to be held , and press
.
HINT: Track Knobs 1–6, MENU, ENTER, UP, DOWN, PLAY, REC, STOP, HP Volume Push and HP Volume Turn can be selected.
HINT
- Even when hold is on for HP Volume Push, pressing and holding

will turn the hold function off. - Operation using the FRC-8 and
Control is possible even when the hold
function is on.
Other functions
Checking SD card information
The size and open space of SD cards can be checked.
- Press

- Use
and
to select SYSTEM , and press
.
- Use
and
to select SD Card , and press
.
- Use
and
to select Information, and press
.
SD card information

Testing SD card performance
SD cards can be tested to confirm whether they can be used with
the . A basic test can be done quickly, while a full test examines the entire SD card.
- Press

- Use
and
to select SYSTEM , and press
.
- Use
and
to select SD Card , and press
.
- Use
and
to select Performance Test , and press
.
Conducting a quick test
- Use
and
to select Quick Test , and press
.
- Use
and
to select Execute , and press
.
The card performance test will start.
The test should take about 30 seconds. - The test completes.
The result of the evaluation will be shown.
HINT: Press
to stop the test.
Conducting a full test
- Use
and
to select Full Test , and press
.
The amount of time required for the full test will be shown.
- Use
and
to select Execute , and press
.
- The test completes.
The result of the evaluation will be shown. If the access rate MAX reaches 100%, the card will fail (NG).
HINT: Press
to stop the test.
Formatting SD cards
Formatting SD cards for use with the
.
- Press

- Use
and
to select SYSTEM , and press
.
- Use
and
to select SD Card, and press
.
- Use
and
to select Format, and press
.
- Use
and
to select Execute, and press
.
NOTE
- Before using SD cards that have just been purchased or that have been
formatted on a computer, they must be formatted by the
. - Be aware that all data previously saved on the SD card will be deleted
when it is formatted.
Checking the
Shortcut List
The
has a shortcut feature that allows quick access to various functions.
See the “List of shortcuts” to check the shortcut functions.
- Press

- Use
and
to select SYSTEM , and press
.
- Use
and
to select Setting , and press
.
- Use
and
to select Key Setting , and press
.
- Use
and
to select Shortcut List , and press
.
Backing up and loading
settings
settings can be backed up to and loaded from SD cards.
- Press

- Use
and
to select SYSTEM , and press
.
- Use
and
to select SD Card, and press
.
- Use
and
to select Backup Setting, and press
.
Backing up
This saves a backup file to the “F6_SETTINGS” folder in the root directory of the SD card.
- Use
and
to select Backup , and press
.
- Edit the name of the file saved. See “Character input screen” for how to input characters.

Loading
Backup files that are saved in the “F6_SETTINGS” folder in the root directory of the SD card can be loaded.
- Use
and
to select Load/ Delete , and press
.
- Use
and
to select the file to load , and press
.
- Use
and
to select Execute , and press
.
Restoring default setting values
The factory default settings can be restored.
- Press

- Use
and
to select SYSTEM , and press
.
- Use
and
to select Setting , and press
.
- Use
and
to select Factory Reset, and press
.
- Use
and
to select Execute, and press
.
The settings will be reset and the power will automatically turn off.
Checking the firmware version
Firmware versions can be checked.
- Press

- Use
and
to select SYSTEM , and press
.
- Use
and
to Firmware Version , and press
.
Updating the firmware
The firmware can be updated to the latest versions.
The latest update file can be downloaded from the ZOOM website (www.zoom.co.jp)
- Install new batteries in the
or connect the dedicated AC adapter to the USB connector.
NOTE: Upgrading is not possible if the remaining battery power is low. In this case, replace the batteries with new ones or use the dedicated adapter. - Copy the update file to the root directory on an SD card.
- Load the SD card into the card slot, and turn the power
on while pressing
. - Use
and
to select Update , and press
.
NOTE:Do not turn the power off or remove the SD card during the update. Doing so could cause the
to become unstartable. - After the update completes, turn the power off.

NOTE: In the unlikely event that a firmware update should fail while in progress, conduct the procedures from the beginning to update the firmware again.
Appendix
Troubleshooting
If you think that the is operating strangely, check the following items first.
Recording/playback trouble
- There is no sound or output is very quiet
- Check the connections to the monitoring system and its volume setting.
- Confirm that the volume of the is not too low.
- Sound from connected equipment or inputs cannot be heard or is very quiet
- Check the input level settings.
- If a CD player or other device is connected to an input jack, raise the output level of that device.
- Check the input signal monitoring settings.
- Check the phantom power and plug-in power settings.
- Check the headphone and line output routing settings.
- Recording is not possible
- Confirm that the status indicators are lit red.
- Confirm that the SD card has open space.
- Confirm that an SD card is loaded properly in a card slot.
- If “Card Protected!” appears on the display, the SD card write protection is enabled. Slide the lock switch on the SD card to disable write protection.
- The recorded sound cannot be heard or is very quiet
- Confirm that the volume levels of the tracks are not too low.
- Confirm that the status indicators are lit green during playback.
Other trouble
- Computer does not recognize it even though it is connected to the USB port.
- Confirm that the operating system is compatible.
- The operation mode must be set on the
to allow the computer to recognize the
.
- Battery operation time is short Making the following settings could increase the battery operation time.
- Set the power supply used correctly.
- Turn unnecessary tracks off.
- Disconnect unneeded devices that are plugged into the HEADPHONE, LINE OUT or TIMECODE IN/OUT jacks, for example.
- Set the phantom power voltage to 24V.
- Disable phantom power during playback.
- Turn timecode off if not using it.
- Reduce the LED brightness.
- Reduce the LCD brightness.
- Set the display to dim when not used for some time.
- Reduce the sampling rate used to record files.
- Due to their characteristics, using nickel metal hydride batteries (especially high-capacity ones) or lithium batteries should enable longer use than alkaline batteries when power consumption is high.
Metadata list
Metadata contained in WAV file BEXT chunks
| Tag | Explanation | Remarks |
| zSPEED= | Frame rate | MENU > TIMECODE > FPS |
| zTAKE= | Take number | |
| zUBITS= | Ubits | MENU > TIMECODE > Ubits |
| zSCENE= | Scene Name |
|
| zTAPE= | Name of recording destination folder | MENU > FINDER (recording destination folder name)MENU > FINDER > Option > Metadata Edit > Tape Name |
| zCIRCLED= | Circled take | MENU > FINDER > Option > Metadata Edit > Circle |
| zTRK1= | Left track name |
|
| zTRK2= | Right track name | |
| zTRK3= | Track 1 name | |
| zTRK4= | Track 2 name | |
| zTRK5= | Track 3 name | |
| zTRK6= | Track 4 name | |
| zTRK7= | Track 5 name | |
| zTRK8= | Track 6 name | |
| zNOTE= | Take note | MENU > Metadata > Note MENU > FINDER > Option > Metadata Edit > Note |
Metadata contained in WAV file iXML chunks
| iXML master tag | iXML sub tag | Written | Read | Remarks |
| <PROJECT> | ![]() | ![]() | MENU > FINDER (folder name at top SD card level) MENU > FINDER > Option > Metadata Edit > Project Name | |
| <SCENE> | ![]() | ![]() | MENU > REC > Metadata > Scene Name > Mode MENU > REC > Metadata > Scene Name > User Name MENU > FINDER > Option > Metadata Edit > Scene > | |
| Scene/Take | ![]() | ![]() | MENU > FINDER > Option > Rename | |
| <TAKE> | ![]() | ![]() | MENU > FINDER > Option > Metadata Edit > Take MENU > FINDER > Option > Rename | |
| <TAPE> | ![]() | ![]() | MENU > FINDER (recording destination folder name)MENU > FINDER > Option > Metadata Edit > Folder (Tape)Name | |
| <CIRCLED> | ![]() | ![]() | MENU > FINDER > Option > Metadata Edit > Circle | |
| <WILD TRACK> | ||||
| <FALSE START> | ||||
| <NO GOOD> | ||||
| <FILE_UID> | ![]() | |||
| <UBITS> | ![]() | MENU > TIMECODE > Timecode > Ubits | ||
| <NOTE> | ![]() | ![]() | MENU > REC > Metadata > Note MENU > FINDER > Option > Metadata Edit > Note | |
| <BEXT> | ||||
| <USER> |
| iXML master tag | iXML sub tag | Written | Read | Remarks |
| <SPEED> | ||||
| <SPEED> | <NOTE> | ![]() | ||
| <SPEED> | <MASTER_SPEED> | ![]() | ![]() | MENU > TIMECODE > FPS |
| <SPEED> | <CURRENT_SPEED> | ![]() | MENU > TIMECODE > FPS | |
| <SPEED> | <TIMECODE_RATE | ![]() | MENU > TIMECODE > FPS | |
| <SPEED> | <TIMECODE_FLAG> | ![]() | MENU > TIMECODE > FPS | |
| <SPEED> | <FILE_SAMPLE_RATE> | ![]() | MENU > REC > Sample Rate | |
| <SPEED> | <AUDIO_BIT_DEPTH> | ![]() | MENU > REC > Mode | |
| <SPEED> | <DIGITIZER_SAMPLE_RATE> | ![]() | MENU > REC > Sample Rate | |
| <SPEED> | <TIMESTAMP_SAMPLES_SINCE_MIDNIGHT_HI> | ![]() | ||
| <SPEED> | TIMESTAMP_SAMPLES_SINCE_MIDNIGHT_LO> | ![]() | ||
| <SPEED> | <TIMESTAMP_SAMPLE_RATE> | ![]() | MENU > REC > Sample Rate |
| iXML master tag | iXML sub tag | Written | Read | Remarks |
| <SYNC_POINT_LIST> | ||||
| <SYNC_POINT> | <SYNC_POINT_TYPE> | |||
| <SYNC_POINT> | <SYNC_POINT_FUNCTION> | |||
| <SYNC_POINT> | <SYNC_POINT_COMMENT> | |||
| <SYNC_POINT> | <SYNC_POINT_LOW> | |||
| <SYNC_POINT> | <SYNC_POINT_HIGH> | |||
| <SYNC_POINT> | <SYNC_POINT_EVENT_DURATION> |
| iXML master tag | iXML sub tag | Written | Read | Remarks |
| <HISTORY> | ||||
| <HISTORY> | <ORIGINAL_FILENAME> | ![]() | ||
| <HISTORY> | <PARENT_FILENAME> | |||
| <HISTORY> | <PARENT_UID> |
| iXML master tag | iXML sub tag | Written | Read | Remarks |
| <FILE_SET> | ||||
| <FILE_SET> | <TOTAL_FILES> | ![]() | ||
| <FILE_SET> | <FAMILY_UID> | ![]() | ||
| <FILE_SET> | <FAMILY_NAME> | |||
| <FILE_SET> | <FILE_SET_START_TIME_HI> | |||
| <FILE_SET> | <FILE_SET_START_TIME_LO> | |||
| <FILE_SET> | <FILE_SET_INDEX> | ![]() |
| iXML master tag | iXML sub tag | Written | Read | Remarks |
| <TRACK_LIST> | ||||
| <TRACK_LIST> | <TRACK_COUNT> | ![]() | ||
| <TRACK> | <CHANNEL_INDEX> | ![]() | ||
| <TRACK> | <INTERLEAVE_INDEX> | ![]() | ||
| <TRACK> | <NAME> | ![]() | ![]() | MENU > REC > Metadata > Track Name MENU > FINDER > Option > Metadata Edit > Track Name |
| <TRACK> | <FUNCTION> |
Metadata and ID3 fields contained in MP3 files
| Metadata | ID3 field | Format |
| Timecode | Artist Name | TC=[HH:MM:SS:FF] |
| Scene name, take number | Track Title | SC=[scene name] TK=[take number] |
| Frame rate, file length (time) | Album Title | FR=[frame rate] D=[file length (time)] |
List of shortcuts
Home Screen
Operation from ![]() | Operation from FRC-8 | Explanation |
| Press and hold | Press and hold MENU | Show the name that will be given to the next take recorded. Example: Scene001_002 |
| MENU + ENCODER press | Advance the scene number by 1 (when the Home Screen is open). | |
![]() | MENU + FF | The number given to the next recorded take can be increased or decreased by one when the Home Screen is open. |
![]() | MENU + REW | Move the previously recorded take to the FALSE TAKE folder (when the Home Screen is open). |
![]() | ENCODER press + FF | Open L/R track fader and line output level setting screen. |
![]() | ENCODER press + REW | Click the level meter clipping indicators. |
Press and hold ![]() | Press and hold FF | Circle the currently selected take. |
Input link, trim link and routing screens
Operation from ![]() | Operation from FRC-8 | Explanation |
![]() | – | Move the cursor up |
![]() | – | Move the cursor down. |
All screens
Operation from ![]() | Operation from FRC-8 | Explanation |
Press and hold ![]() | – | Disable controls set with “Key Hold”. |
Block diagrams
Input and output signal flow (Linear and Dual modes)
Input and output signal flow (Float mode)
Input and output signal flow (Audio Interface Stereo Mix)
Input and output signal flow (Audio Interface Multi Track)
Detailed block diagram (Linear & Dual modes)
Detailed block diagram (Float mode)
Detailed block diagram (Routing)
Specifications
| Recording media | SD cards, SDHC cards, SDXC cards (that conform to standards) | ||
| Inputs | Inputs 1–6 | Connectors | XLR jack (pin 2 hot) |
| Input (mic) | Input gain | +12 dB – +75 dB | |
| Input impedance | 3 kΩ | ||
| Maximum input level | +4 dBu | ||
| Input (line) | Input gain | -8 dB – +55 dB | |
| Input impedance | 5 kΩ | ||
| Maximum input level | +24 dBu | ||
| Phantom power | +24/+48V 10mA maximum for each channel | ||
| Equivalent input noise | −127 dBu or less (A-weighted, +75 dB input gain, 150Ω input) | ||
| Outputs | Line output | Connectors | 3.5 mm stereo mini unbalanced output |
| Output impedance | 100 Ω or less | ||
| Reference output level | –10 dBV, 1 kHz, 10kΩ load | ||
| Maximum output level | +10 dBV, 1 kHz, 10kΩ load | ||
| D/A dynamic range | 95 dB typ (–60dBFS input, A-weighted) | ||
| Headphone output | Connectors | 3.5 mm stereo mini unbalanced output | |
| Output impedance | 15 Ω or less | ||
| Maximum output level | 100 mW + 100 mW (32Ω load) | ||
| D/A dynamic range | 108 dB typ (−60dBFS input, A-weighted) | ||
| Recording formats | When WAV selected | ||
| Supported formats | 44.1/47.952/48/48.048/88.2/96/192 kHz, 16/24-bit/32-bit float, mono/stereo/2-8ch poly, BWF/iXML supported | ||
| Maximum simultaneous recording tracks | 14 (6 inputs x 2 (Liner and Floating) + LR mix) 6 (6 inputs (Liner or Floating) at 192kHz sampling rate) | ||
| When MP3 selected | |||
| Supported formats | 128/192/320kbps, 44.1/48 kHz, ID3v1 tags supported | ||
| Maximum simultaneous recording tracks | 2 | ||
| Recording time | Using a 32 GB card | ||
| 30:46:00 (48 kHz/24-bit stereo WAV) | |||
| 7:41:00 (192 kHz/24-bit stereo WAV) | |||
| Timecode | Connector | 3.5 mm stereo mini (Tip: IN, Ring: OUT) | |
| Modes | Off, Int Free Run, Int Record Run, Int RTC Run, Ext, Ext Auto Rec (audio clock can be synchronized to timecode) | ||
| Frame rates | 23.976 ND, 24 ND, 25 ND, 29.97 ND, 29.97 D, 30 ND, 30 D | ||
| Precision | ±0.2 ppm | ||
| Allowed input level | 0.2 – 5.0 Vpp | ||
| Allowed input impedance | 4.6 kΩ | ||
| Output level | 3.3 Vpp | ||
| Output impedance | 50 Ω or less | ||
| Power | AC adapter (ZOOM AD-17): DC 5V/1A (supports USB bus power) | ||
| Sony® L-Series battery | |||
| 4 AA batteries (alkaline, lithium or rechargeable NiMH batteries) | |||
| Continuous recording time | 48 kHz/16-bit 2ch recording to SD card (LINE OUT off, TIMECODE off, LED/LCD Brightness 5, headphones into 32Ω load, PHANTOM off) | ||
| Alkaline batteries | 7.5 hours or more | ||
| NiMH batteries (2450 mAh) | 10.5 hours or more | ||
| Lithium batteries | 16.5 hours or more | ||
| 48 kHz/24-bit 6ch recording to SD card (LINE OUT off, TIMECODE off, LED/LCD Brightness 5, headphones into 32Ω load, PHANTOM off) | |||
| Alkaline batteries | 5 hours or more | ||
| NiMH batteries (2450 mAh) | 7 hours or more | ||
| Lithium batteries | 10.5 hours or more | ||
| 192 kHz/24-bit 6ch recording to SD card (LINE OUT on, TIME CODE set to Int Free Run, LED/LCD Brightness 60, headphones into 32Ω load, PHANTOM at 48 V) | |||
| Alkaline batteries | 0.5 hours or more | ||
| NiMH batteries (2450 mAh) | 1.5 hours or more | ||
| Lithium batteries | 3.5 hours or more | ||
| Display | 1.54″ full-color LCD (240 × 240) | ||
| USB | Mass storage operation | ||
| Class | USB 2.0 High Speed | ||
| Multitrack audio interface operation (driver required for Windows, no driver required for macOS) | |||
| Class | USB 2.0 High Speed | ||
| Specifications | Sampling rate | 44.1/48/88.2/96 kHz | |
| Bit Rate | 16/24-bit | ||
| Channels | 6 in/4 out | ||
| Stereo mix audio interface operation (no driver required) | |||
| Class | USB 2.0 Full Speed | ||
| Specifications | Sampling rate | 44.1/48 kHz | |
| Bit Rate | 16-bit | ||
| Channels | 2 in/2 out | ||
| Note: iOS device audio interface operation supported (stereo mode only) | |||
| AIF with Rec operation (driver required for Windows, no driver required for macOS) | |||
| Class | USB 2.0 High Speed | ||
| Specifications | Sampling rate | 44.1/48 kHz | |
| Bit Rate | 16/24-bit | ||
| Channels | 8 in/4 out | ||
| Power consumption | Main unit only | 1 W | |
| Using L battery with FRC-8 connected | 10 W | ||
| External dimensions | 100 mm (W) × 119.8 mm (D) × 62.9 mm (H) | ||
| Weight | 520 g | ||
zoom F6 MultiTrack Field Recorder Operation Manual – Download [optimized]
zoom F6 MultiTrack Field Recorder Operation Manual – Download
Control iOS app.
Control, which is a mixer-style controller designed especially for F Series recorders, with a USB cable, 60mm track faders, LED level meters and various transport buttons can be used for intuitive sound control. Combined with the
Control iOS app, iPhones and iPads can also be used as large meters with excellent visibility.

or 
or 






and
to select SYSTEM, and press 
and
to select Language, and press 
and
to select the desired language, and press 
and
to select SYSTEM, and press 
and
to select Settings, and press 
and
to select Date/Time, and press 
and
to select Set Date/Time, and press 
and
to select Date Format, and press 
and 
and
to select the item, and press 
and
to select the format, and press 
and
to change it, and press 
and
to select Enter, and press 
and
to select SYSTEM, and press 
and
to select Settings, and press
and
to select Power Source, and press 
and
to select Type, and press 
and
to select the type, and press 
to start recording and
to stop.
to start recording the next take.
to pause.
to start playback and
or
to stop.
and
to select REC, and press 
and
to select File Format, and press 
and
to select the file format, and press 

and
to select INPUT, and press 
and
to select PFL, and press 
and
to select the desired track, and press 
and
to select Trim, and press 
and
to adjust the input level, and press 
.
to start a new take when recording.
during recording is only possible after recording for at least a second.
to pause.
to stop.
and
to select REC, and press 
and
to select Sample Rate, and press 
and
to select the sampling rate, and press 
and
to select REC, and press 
and
to select Mode, and press 
and
to select the mode, and press 
and
to select REC, and press 
and
to select Mode, and press 
and
to select MP3, and press 

and
to select Bit Rate, and press 
and
to select the bit rate, and press 
and
to select REC, and press 
and
to select LR Track, and press 
and
to select On/Off, and press 
and
to select On, and press 





and
to select SYSTEM, and press 
and
to select Settings, and press 
and
to select Display, and press 
and
to select Time Display, and press 
and
to select Recording, and press 
and
to select the time to show, and press 
and
to select SYSTEM, and press 
and
to select Settings, and press 
and
to select Display, and press 
and
to select Time Display, and press 
and
to select Playing, and press 
and
to select the time to show, and press 

.
and
to select Execute, and press 
and
to select REC, and press 
and
to select Metadata, and press 
and
to select Note, and press 
and
to select Edit, and press 
and
to select History, and press 

and
to select the desired history item, and press 
and
to select REC, and press 
and
to select Metadata, and press 
and
to select Scene Name, and press 
and
to select User Name, and press 
and
to select User Name, and press .
and
to select Mode, and press 
and
to select Edit, and press 
and
to select History, and press 

and
to select the desired history item, and press 
and
to select REC, and press 
and
to select Metadata, and press 
and
to select Track Name, and press 
and
to select a track, and press 
and
to select Edit, and press 
and
to select History, and press 

and
to select the desired history item, and press 
.
or
to increaseor decrease the take number, and press 
.
/ 
/ 


/
is pressed and held, the faster the speed of searching backward/forward.
to add marks that can be used for skipping.
to return to the Home Screen.
on the Home Screen ( → P. 13).

and
to select INPUT, and press 
and
to selectPFL, and press 
and
to select the desired track, and press 
and
to select Pan, and press 


to start playback.
and
to select INPUT, and press 
and
to select PFL, and press 
and
to select the track to monitor, and press 
and
to select PLAY, and press 
and
to select Repeat, and press 
and
to select the repeat mode, and press 
and
to select FINDER, and press 
and
to select the SD card, and press 


MP3 files conform to the MPEG-1 Layer III standard.
and
to select FINDER, and press 
and
to select an SD card, and press 
and
to select a folder, and press 
and
to select a take, and press 
and
to select Metadata Edit, and press 
and
to select Note, and press 
and
to select Edit, and press 

and
to select FINDER, and press 
and
to select the folder or SD card desired for sound report creation, and press and hold 
and
to select Sound Report, and press 
and
to select Create, and press 
and
to select Execute, and press 
and
to select Info, and press 
and
to select edit, and press 

and
to select Info, and press 
and
to select History, and press 
and
to select desired History, and press 


and
to select parameters and change setting values.
and
to select INPUT, and press 
and
to select PFL, and press 
and
to select a Track , and press 
and
to select Source, and press 
and
to select Input Source, and press 
and
to select INPUT, and press 
and
to select PFL, and press 
and
to select a Track , and press 
and
to select Monitorource, and press 
and
to select the mode, and press 
and
to select INPUT, and press 
and
to select PFL, and press 
and
to select a Track , and press 
and
to select HPE/Limiter , and press 
and
to select the HPE, and press 
and
to select the desired cutoff frequency, and press 
and
to select INPUT, and press 
and
to select PFL, and press 
and
to select a Track , and press 
and
to select HPE/Limiter , and press 
and
to select the Limiter, and press 
and
to select ON/OFF , and press 
and
to select the setting , and press 
and
to select Type , and press 
and
to select the Type , and press 
and
to select Threshold , and press 
and
to adjust the setting, and press 
and
to select Attack Time , and press 
and
to adjust the time , and press 
and
to select Release Time , and press 
and
to adjust the time , and press 
and
to select Target Level , and press 
and
to adjust the setting , and press 
and
to select INPUT, and press 
and
to select PFL, and press 
and
to select a Track , and press 
and
to select Phase/Delay, and press 
and
to select Phase Invert, and press 
and
to select ON , and press 
and
to select INPUT , and press 
and
to select Phantom Setting , and press 
and
to select Voltage , and press 
and
to select the Voltage , and press 
and
to select Powe Saving, and press 
and
to select ON (PH off during play back) , and press 
and
to select INPUT, and press 
and
to select PFL, and press 
and
to select a track, and press 
and
to select Phase?Delay, and press 
and
to select Delay , and press 
and
to adjust the delay time, and press 
and
to select INPUT, and press 
and
to select Link Setting, and press 
and
to select Input Link, and press 
and
to select INPUT , and press 
and
to select Link Setting, and press 
and
to select Trim Link, and press 
and
to select a track to link, and press 
Linked
Not linked
and
to select INPUT , and press 
and
to select Auto Mix, and press 
and
to select a Track, and press 
and
to select ON, and press 
and
to select INPUT, and press 
and
to select Link Setting, and press 
and
to select Input Link, and press 
and
to Move the cursor to Ambisonics, and press 
and
to select Setting, and press 
and
to select Format, and press 
and
to select the Format, and press 
and
to select INPUT, and press 
and
to select Link Setting, and press 
and
to select Input Link , and press 
and
to select Ambisonics Setting, and press 
and
to select Mic Position, and press 
and
to select the Mic Orientation, and press 
and
to select OUTPUT , and press 
and
to select Head phone Out, and press 
and
to select Routing , and press 
to select the desired setting.
and
to select OUTPUT , and press 
and
to select headphone Out , and press 
and
to select Akert Vol, and press 
and
to adjust the volume, and press 
and
to select OUTPUT , and press 
and
to select headphone Out , and press 
and
to select Vol Curve, and press 
and
to select a curve , and press 
and
to select OUTPUT , and press 
and
to select headphone Out , and press 
and
to select Digital Boost, and press 
and
to select boost amount, and press 
and
to select OUTPUT , and press 
and
to select Line Out , and press 
and
to select Level, and press 
and
to select Line Out , and press 
and
to adjust the output level, and press 
and
to select the line output sine wave icon , and press 

and
to select OUTPUT , and press 
and
to select Line Out , and press 
and
to select Delay , and press 
and
to adjust the delay in frames, and press 
and
to select OUTPUT , and press 
and
to select Line Out , and press.
and
to select Limiter, and press 
and
to select ON/OFF, and press 
and
to select ON , and press 
and
to select Type, and press 
and
to select the Type , and press 
and
to select threshold , and press 
and
to adjust the setting , and press 
and
to select Attack Time, and press 
and
to adjust the time, and press 
and
to select Release Time, and press 
and
to adjust the time, and press 
and
to select Link, and press 
and
to select OFF, and press 
and
to select OUTPUT , and press 
and
to select Line Out , and press 
and
to select Routing, and press 
and
to select TIMECODE , and press 
generates timecode or receives external timecode
and
to select Mode, and press 
and
to select Mode, and press 
and
to select the mode , and press 
and
to select Mode, and press 
and
to select TC Out, and press 
and
to select Rec Only, and press 
and
to select Mode , and press 
and
to select Exit Audio Sync , and press 
and
to select ON , and press 
and
to select Mode, and press 
and
to select Exit Continous , and press 
and
to select , and press 
and
to select Ubits, and press 
and
to select Mode , and press 
and
to select the mode , and press 
and
to select Ubits, and press 
and
to select Edit, and press 
and
to select parameter to edit: press 
and
to select Enter , and press 
and
to select FPS , and press 
and
to select the frame rate, and press 
and
to select , and press
and
to select , and press
and
to select , and press 
and
to select , and press 
and
to select parameter to edit: press 
and
to select Restart , and press 
and
to select TIMECODE , and press 
and
to select Auto Rec Delay , and press 
and
to adjust the time, and press 
and
to select TIMEMODE , and press 
and
to select Start TC , and press 
and
to select Mode , and press 
and
to select how timecode is initialized , and press 
and
to select RTC TC Calib , and press 
and
to select Execute , and press 

and
to select Exit, and press 
and
to select SYSTEM, and press 
and
to select USB , and press 
and
to select SD Card Reader , and press 
and the computer.
with “Safely Remove Hardware”.
icon to the Trash and drop it.
, and press
and
to select SYSTEM , and press 
and
to select USB , and press 
and
to select Audio Interface , and press 
and
to select the mode and connected device , and press 
with the computer
and
to select Exit , and press 
and
to select Exit , and press 
.
and
to select SYSTEM , and press 
and
to select USB , and press 
and
to select AIF with Rec , and press 
and
to select ON , and press 
and
to select OFF , and press 
.
and
to select LOOP BACK , and press 
and
to select ON , and press 

and
to select SYSTEM , and press 
and
to select USB , and press 
and
to select FRC-8 , and press 
and
to select Connect , and press 
and the FRC-8.
and
to select SYSTEM , and press 
and
to select USB , and press 
and
to select FRC-8 , and press 
and
to select Keyboard Type , and press 
and
to select the type , and press 
and
to select SYSTEM , and press 
and
to select USB , and press 
and
to select FRC-8, and press 
and
to select User Key , and press 
and
to select the key to which to assign a function , and press 
and
to select the function to assign , and press 
and
to select SYSTEM , and press 
and
to select USB , and press 
and
to select FRC-8 , and press 
and
to select LED Brightness , and press 
and
to adjust the brightness, and press 
and the FRC-8.
and
to select SYSTEM , and press
and
to select USB , and press 
and
to select FRC-8 , and press 
and
to select Firmware , and press 
and
to select Version , and press 
and
to select Firmware , and press 
and
to select Update , and press 
and
to select Update , and press 


and
to select SYSTEM , and press 
and
to select Bluetooth , and press 
and
to select
control or
control (iOS 13) , and press
Control with iOS 9 – 12
Control(iOS 13) with iOS/iPadOS 13 or later
and
to select Connect , and press 
display
Control, input the password
Control again. Confirm also that the Bluetooth function of the iOS
and
to select SYSTEM , and press 
and
to select Bluetooth , and press 
and
to select
Control or
Contrl (iOS 13) , and press 
and
to select Disconnect , and press 

and
to select SYSTEM , and press 
and
to select Bluetooth , and press 
and
to select Timecode , and press 
and
to select Connect , and press 
as a connected device on the UltraSync BLUE.
display.
and the UltraSync BLUE as close together as possible to make
will be added to recording files.
and
to select SYSTEM , and press 
and
to select Bluetooth , and press 
and
to select Timecode , and press 
and
to select Disconnect , and press 
and
to select TIMECODE , and press 
and
to select Pair/Forget , and press 
and
to select Forget , and press 
and
to select Pair, and press 
display.
and
to select SYSTEM , and press 
and
to select Settings , and press 
and
to select Display , and press 
and
to select Peak Hold Time , and press 
and
to adjust the peak hold time , and press 
and
to select SYSTEM , and press 
and
to select Setting , and press 
and
to select Power Saving , and press 
and
to select LED Brightness , and press 
and
to adjust the brightness , and press 
and
to select SYSTEM , and press 
and
to select Setting , and press 
and
to select Power Saving , and press 
and
to select LED Brightness , and press 
and
to adjust the brightness , and press 
and
to select Power Saving , and press 
and
to select Power Saving , and press 
and
to select the setting , and press 
and
to select Display , and press 
and
to select Outdoor Mode, and press 
and
to select ON , and press 
and
to select SYSTEM , and press 
and
to select Setting , and press 
and
to select Key Setting , and press 
and
to select PLAY Key Option , and press 
and
to select Recording , and press 
and
to select how marks are added , and press 
will pause without adding a mark.
will pause and add a mark.
will add a mark without pausing.
and
to select Playing , and press 
and
to select how marks are added , and press 
will pause without adding a mark.
will pause and add a mark.
will add a mark without pausing.
and
to select SYSTEM , and press 
and
to select Setting , and press 
and
to select Key Setting , and press 
and
to select Key Hold Target , and press 
and
to select Key to be held , and press 

Control is possible even when the hold
and
to select SYSTEM , and press 
and
to select SD Card , and press 
and
to select Information, and press 
and
to select SYSTEM , and press 
and
to select SD Card , and press 
and
to select Performance Test , and press 
and
to select Quick Test , and press 
and
to select Execute , and press 

and
to select Full Test , and press 
and
to select Execute , and press 

and
to select SYSTEM , and press 
and
to select SD Card, and press 
and
to select Format, and press 
and
to select Execute, and press 
.
and
to select SYSTEM , and press 
and
to select Setting , and press 
and
to select Key Setting , and press 
and
to select Shortcut List , and press 
and
to select SYSTEM , and press 
and
to select SD Card, and press 
and
to select Backup Setting, and press 
and
to select Backup , and press 

and
to select Load/ Delete , and press 
and
to select the file to load , and press 
and
to select Execute , and press 
and
to select SYSTEM , and press 
and
to select Setting , and press 
and
to select Factory Reset, and press 
and
to select Execute, and press 
and
to select SYSTEM , and press 
and
to Firmware Version , and press 
or connect the dedicated AC adapter to the USB connector.
.
and
to select Update , and press 
to become unstartable.
to allow the computer to recognize the
.

































































