
Operation Manual
For
Waffle Baker
GES and GED

![]()
IMPORTANT SAFEGUARDS
When using electrical appliances, basic safety precautions should always be followed, including the following:
- Read all the instructions before use.
- Do not touch hot surfaces; use handles or knobs.
- To avoid electric shock, do not immerse the power cord, or any part of the unit, in any liquid.
- Close supervision is necessary when any appliance is used, especially around children.
- Unplug appliance from the electrical outlet when not in use, and before cleaning. Allow appliance to cool before installing or removing any parts or accessories, and before cleaning.
- Do not operate any appliance with a damaged cord or plug, or if appliance should sustain damage, or malfunction in any way. In this event, return appliance to the nearest authorized service facility for examination, repair or adjustment.
- The use of accessories and/or attachments not recommended by the appliance manufacturer may cause injury or damage to the appliance, and may void your warranty.
- Do not use outdoors.
- Do not allow the power cord to hang over the edge of a table or counter, or to be exposed to hot surfaces, as damage may occur.
- Do not place appliance on or near a burner, or in a heated oven.
- To disconnect an appliance, first turn all controls to the `off’ position then unplug the power cord from the wall outlet.
- Do not use appliance other than for its intended use.
- The warmer must be plugged into a dedicated circuit of the proper ratings.
- SAVE THESE INSTRUCTIONS FOR LATER USE!
INTRODUCTION
The EQUIPEX Waffle Bakers — Models GES (single) and GED (double) — are uniquely designed to offer quality cooking. These units are constructed of food service quality stainless steel and use fine grain cast iron top and bottom cooking surfaces. Six plate patterns are available: Brussels, Liege, Round, Silo, Cypress and Cone. The waffle bakers feature heavy-duty fine-grain cast iron plates. The moveable top is heavily weighed, thus accommodating the release of steam during baking cycle without requiring a clamp or a floating hinge. Top and bottom heating elements are thermostatically controlled up to 570 F. The units come equipped with a removable wraparound drip tray. Each heating zone (two for all GED models) is independently controlled with an ON/OFF switch and thermostat and is equipped with a set of green and orange indicator lights as a convenience feature.
Specifications:
| Model | Electrical | NEMA Plug |
| GES (single) | 120V, 1.7KW, 14 Amps 208/240V, 1PH, 1.7KW, 7/8 Amps | 5-15 P 6-15 P |
| GED (double) | 208/240V, 1PH, 3.3KW, 12/14 Amps | 6-15 P |

OPERATION
Initial Set-up
Before operating your EQUIPEX waffle baker, remove all plastic film covering the unit. Failure to do so may result in melted plastic damaging external parts, which is not covered under warranty.
The waffle baker is shipped with an application of surfactant grease on the upper and lower grill plates. This grease will need to be removed prior to the seasoning process. Before operating your EQUIPEX waffle baker, season the surface of the cast iron plates with cooking oil or shortening. Plug the waffle baker into the proper dedicated outlet. To season, wipe cooking oil or shortening onto the upper and lower waffle baker plates using a clean, lint-flee cloth, or coat the plates with cooking oil spray. Turn the waffle baker on with the integrated thermostat, ONIOFF switch(s) and set the thermostat(s) at 300-400 F. When the temperature is reached (the orange indicator light goes out), allow the unit to season for 10-15 minutes and then let the waffle baker cool. Some smoke may appear during this process. Using a higher flash point oil, such as grapeseed oil, will help prevent this. Wipe off the excess oil using a clean, lint-flee cloth. Repeat seasoning process at least one more time. Congratulations, your waffle baker is now ready for use!
Preheating
Alter the waffle baker plates have been properly seasoned, turn the unit on using the integrated thermostat, ON/OFF switch(s) (the green light(s) will be lit) and turn the temperature control knob(s) to the desired temperature. The orange light(s) will go on and stay on until the desired temperature is reached. The orange light(s) will then go out. The preheat time will vary depending on the cooking temperature settings and the electrical specifications of your model. It will normally take 15-20 minutes for the waffle baker to reach cooking temperature.
Cooking
EQUIPEX waffle bakers can be used for a wide variety of waffle type products. Cooking times will vary depending on the type of batter, temperature setting and desired results. The baking temperature ranges between 425 F and 475 F. You will need approximately 5-6 oz. of batter per plate.
BAKING CAPACITY (approximately 2-3-minute cooking cycle)
| type | ||||||
| model | Brussels | Liege | Round | Cone | Silo | Cypress |
| Waffle size | 7 1/2″x4 1/4″x1 1/4″ | 6 1/4″x4″x1 1M” | 7″diameter x 1 1/4″ | 9 3/4-x9 3/4″ | 1 1/2″x6″ | 8 3/4″x2V 4″x1″ |
| SINGLE | 2 | 2 | 1 | 1 | 4 | 4 |
| DOUBLE | 4 | 4 | 2 | 2 | 8 | 8 |
CLEANING
WARNING: Disconnect (unplug) electrical power supply before cleaning
Allow the waffle baker to cool before cleaning. Using the scraper or stiff wire brush, scrape the debris from the upper and then lower plates. To clean the grill, scrape or brush toward you and use the removable drip tray for the debris. Use a cloth dampened slightly with a soap and water mixture to clean the stainless-steel housing, upper grill cover(s). The drip tray may be removed to a pot sink for cleaning or placed in a dishwasher. Clean the waffle baker thoroughly at the end of each day. Failure to do so may cause hard to remove carbon build up. In order to remove the buildup from the plates, use industry standard food service grade degreasers or carbon removers. We do not recommend using soap and water to clean the cast iron plates, however, if soap and water or degreasers are used while cleaning the plates, the waffle baker will need to be re-seasoned (see below).
DO NOT spray the unit with any cleaning liquid before unplugging it
DO NOT allow water to drip into the housing or around the electrical components
DO NOT immerse in water for cleaning
DO NOT attempt to clean waffle baker until cool
RESEASONING
It may be necessary to re-season the wattle baker after cleaning and extended use. In order to do so, clean both plates of the unit with a clean, lint-flee cloth and wire brush. Apply cooking oil or shortening onto both plates with a lint-flee cloth or coat the plates with a cooking oil spray. Wipe off the excess with a dry, clean cloth. Turn the unit on and set the thermostat to 350 to 400 F. Some smoking may occur during the re-seasoning process. Using a higher flash point oil, such as grapeseed oil, will help prevent this. When the unit reaches the desired temperature (the orange light will go out), turn the waffle baker off and allow it to cool. Wipe off the excess oil from the surface of the plates. Repeat the re-seasoning process one more time. The waffle baker is now ready to use.
You should inspect all parts on a regular basis to ensure that all is in proper working order. If a part is damaged, have the unit repaired by an authorized service agency prior to returning the unit to operation. If you have trouble locating a service agency in your area, please consult our website at www.equipex.com or call us at 1-800-6497885 and ask for customer service.
GES Exploded Diagram/Parts List

GED Exploded Diagram/Parts List

GES Electrical Diagram 120V

GES Electrical Diagram 220V

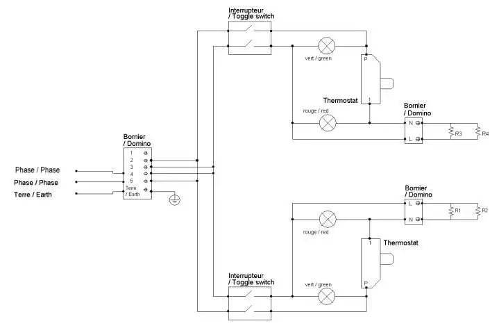
GED Electrical Diagram


LIMITED WARRANTY
Your new EQUIPEX product is warranted to the original purchaser for a period of one year from the date of purchase.
This limited warranty is against defects from original factory imperfections in material and/or workmanship and includes labor for replacement of defective parts, provided repairs are performed by an authorized service agency. Our obligation under this warranty is limited to repairing or replacing any part or parts thereof. The CUSTOMER must inform the Service Agency of warranty coverage and provide a copy of the dated sales or delivery receipt BEFORE WARRANTY REPAIRS BEGIN. Replacement parts and accessories are warranted for ninety (90) days from the date of purchase when purchased separately and will be verified by dated sales receipt or packing slip for that item. All parts or accessories replaced under warranty must be returned to the Service Agency.
This warranty applies only to equipment under normal use and service in the U.S.A. and Canada. It does not apply to any item which has been repaired or altered in any way so as, in the judgment of EQUIPEX, to affect its reliability.
THE FOLLOWING ARE NOT COVERED UNDER WARRANTY:
- Damage caused by abuse, misuse or dropping or other similar incidental damage caused by, or as a result of, customer failure to follow assembly, operation, cleaning, user maintenance or storage instructions.
- Labor to replace inoperative parts such as bulbs, plugs or racks due to normal wear and tear or abuse.
- Materials or labor to repair scratched, stained, chipped, pitted, dented or discolored surfaces, attachments or accessories.
- Transportation charges to or from a service agency for repair of your machine. If you should have questions relating to this issue, please call Equipex at 1-800-649-7885.
- Labor charges to install or test attachments or accessories, which are replaced for any reason.
- SHIPPING DAMAGES. Visible and hidden damages are the responsibility of the freight carrier. The consignee must file the claim promptly against the carrier. KEEP ALL ORIGINAL CONTAINERS AND PACKAGING MATERIAL FOR CARRIER INSPECTION.
- Products placed or stored in the equipment are not subject to this warranty and no responsibility is assumed thereof.
THIS WARRANTY IS GIVEN EXPRESSLY AND IN LIEU OF ALL OTHER WARRANTIES, EXPRESSED OR IMPLIED, FOR MERCHANTABILITY AND FOR FITNESS TOWARD A PARTICULAR PURPOSE AND CONSTITUTES THE ONLY WARRANTY MADE BY EQUIPEX, LLC. IT NEITHER ASSUMES, NOR AUTHORIZES ANY PERSON TO ASSUME FOR US, ANY OTHER LIABILI TY IN CONNECTION WITH THE SALE OF THE SUBJECT EQUIPMENT.
For service, please call EQUIPEX at 1-800-649-7885, menu option #
100 Niantic Avenue Suite 104 Providence, Rhode Island 02907 U.S.A.
Tel: (401) 273-3300 Fax: (401) 273-3328
Website: www.equipex.com e-mail: [email protected]


















