EP24789A 8″ Electric Fireplace Insert Freestanding and
Recessed Heater Log Flame Remote
User Manual
THIS INSTRUCTION BOOKLET CONTAINS IMPORTANT SAFETY INFORMATION. PLEASE READ AND KEEP IT FOR FUTURE REFERENCE.
Please give us a chance to make it right and do better!
Contact our friendly customer service department for help first.
Replacements for missing or damaged parts will be shipped ASAP!
Follow Costway ![]()
Contact Us!
Do NOT return this item.
Contact our friendly customer service department for help first.
US: [email protected]
UK: [email protected]
Before You Start
Please read all instructions carefully.
Retain instructions for future reference.
Separate and count all parts and hardware.
Read through each step carefully and follow the proper order.
We recommend that, where possible, all items are assembled near to the area in which they will be placed in use, to avoid moving the product unnecessarily once assembled.
Always place the product on a flat, steady, and stable surface.
Keep all small parts and packaging materials for this product away from babies and children as they potentially pose a serious choking hazard.
NO VENTING REQUIRED
WARNING
Read and understand this entire owner’s manual, including all safety information before plugging in or using this appliance. Failure to do so could result in fire, electric shock, or serious personal injury.
CERTIFIED UNDER CANADIAN AND AMERICAN NATIONAL STANDARDS: ETL![]()
IMPORTANT SAFETY INSTRUCTION
WARNING
These instructions should be carefully read before Installation and retained by the user. The booklet must be kept and delivered to the new user In case of disposal of the heater. The Manufacturer reserves the right to vary the features of the product without prior notice. The technical data are indicative only.
- THIS APPLIANCE IS HOT WHEN OPERATED ON AND CAN CAUSE SEVERE BURNS IF TOUCHED.
- Do not operate appliances before reading and understanding operating instructions. Failure to operate the appliance according to operating instructions could cause fire or injury.
- Keep combustible materials, such as furniture, pillows, bedding, papers, clothes, and curtains at least 3 feet (0.9 m)from the front of this appliance and keep away from the sides and the rear. WARNING: In order to avoid overheating, do not cover the heater. The clearance may be inadequate when installed in a Recreational Vehicle with the slide-out closed.
- Risk of burns. Power to the appliance should be turned off and the appliance allowed to cool before servicing. To disconnect power to the appliance, turn the controls to off, then remove the plug from the outlet.
- Do not install damaged, incomplete or substitute components.
- Young children should be carefully supervised when they are in the same room as the appliance. Toddlers, young children, and others may be susceptible to accidental contact burns.
- To prevent accidental swallowing, media bed kits should be kept away from children and infants.
- The remote control contains small batteries. Keep away from children. If swallowed, seek medical attention immediately.
- Do not install battery backward, charge, put in the fire, or mix with used or other battery types-may explode or leak causing injury.
- Ensure you have incorporated adequate safety measures to protect infants/toddlers from touching hot surfaces.
- It is imperative that the control compartments, circulating blower, and its passageway in the appliance are kept clean. The appliance should be inspected before use and at least annually by a qualified service person.
- Under no circumstances should this appliance be modified.
- Do not use this appliance if any part has been in contact with water. Immediately call a qualified service technician to inspect the appliance and to replace any part of the control system which has been in contact with water.
- Do not operate the appliance with the glass door removed, cracked, or broken. Replacement of the glass should be done by a licensed or qualified service person.
- Do not strike or slam shut the appliance glass door.
- Keep the packaging material out of reach of children and dispose of the material in a safe manner. As with all plastic bags, these are not toys and should be kept away from children and infants.
- Servicing should be done only while the appliance is disconnected from the power supply circuit.
- Always unplug appliances when not in use.
- Do not operate this appliance with a damaged cord or plug after the appliance malfunctions, has been dropped, or is damaged in any manner. Return appliance to authorized service facility for examination, electrical or mechanical adjustment, or repair.
- Do not use appliances outdoors.
- Never place an appliance where it may fall into a bathtub or other water container.
- Do not run cord under carpeting. Do not cover the cord with throw rugs, runners, etc. Arrange the cord away from the cluttered area and where it will not be tripped over.
- Connect to properly grounded outlets only.
- Do not insert or allow foreign objects to enter any ventilation or exhaust opening as this may cause an electric shock or fire, or damage the appliance.
- To prevent a possible fire, do not block air intakes or exhaust in any manner. Do not use it on soft surfaces, like a carpet, where openings may become blocked.
- Always plug appliances directly into a wall outlet/receptacle. Never use an extension cord or relocatable power tap (outlet/power strip).
SAVE THESE INSTRUCTIONS
PACKING LIST
| No | Description | Quantity |
| 1 | Electric Fireplace | 1 pc |
| 2 | Installation and Operating instructions | 1 pc |
| 3 | Remote Control (Battery included) | 1 pc |

DIMENSIONS

LISTING APPROVALS
This appliance has been tested in accordance with the ETL Standards for fixed and location dedicated electric room appliances in the United States and Canada. If you need assistance during installation, please contact your local dealer.
NOTE: This appliance must be electrically wired and grounded In accordance with local or, In the absence of local, with National Electric Code ANSI/NFPA 70-latest edition In the United States or the Canadian Electric Code, m in Canada.
| Model Number | |
| Description | Recessed, or free-standing appliance |
| Voltage | 120VAC |
| Watts | Max 1500W |
| Amps | 12.5AMP |
| BTUs | 5100BTU |
ELECTRICAL INSTALLATION NOTES
GENERAL INSTRUCTIONS
CAUTION – Some parts of this product can become very hot and cause bums. Particular attention has to be given where children and vulnerable people are present
A. Prior to plugging your appliance Into an electrical outlet, verify that the house circuit breakers for the outlet are on.
B. The appliance may emit a slight, harmless odor when first used. This odor is normal and it is caused by the initial heating of internal appliance elements and will not occur again.
C. If your appliance does not emit heat, consult the operation section of this manual for further information.
D. Use with an ETL or UL certified surge protector.
RISK OF FIRE THE POWER CORD MUST NOT BE PINCHED AGAINST A SHARP EDGE. SECURE CORD TO AVOID TRIPPING OR SNAGGING TO REDUCE THE RISK OF FIRE, ELECTRIC SHOCK, OR PERSONAL INJURY.
DO NOT RUN CORD UNDER CARPETING. DO NOT COVER THE CORD WITH THROW RUGS, RUNNERS, ETC.
ARRANGE CORD AWAY FROM CLUTTERED AREAS AND WHERE IT MAY BE TRIPPED OVER.
RISK OF FIRE. TO PREVENT A POSSIBLE FIRE, DO NOT BLOCK AIR INTAKE OR EXHAUST IN ANY MANNER. DO NOT USE IT ON SOFT SURFACES WHERE OPENINGS MAY BECOME BLOCKED.
RISK OF FIRE. DO NOT BLOW OR PLACE INSULATION AGAINST THE APPLIANCE.
THIS ELECTRIC APPLIANCE IS TESTED AND LISTED FOR USE ONLY WITH THE APPROVED OPTIONAL ACCESSORIES.USE OF OPTIONAL ACCESSORIES NOT SPECIFICALLY TESTED FOR THIS ELECTRIC APPLIANCE COULD VOID THE WARRANTY AND/OR RESULT IN A SAFETY HAZARD.
IF THE INFORMATION IN THESE INSTRUCTIONS IS NOT FOLLOWED EXACTLY, A FIRE MAY RESULT CAUSING PROPERTY DAMAGE, PERSONAL INJURY, OR DEATH. DO NOT STORE OR USE GASOLINE OR OTHER FLAMMABLE VAPORS IN THE VICINITY OF THIS OR ANY OTHER APPLIANCE.
THIS APPLIANCE IS HEAVY. IT IS HIGHLY RECOMMENDED THAT TWO PEOPLE INSTALL THIS APPLIANCE.
HEATER VENTS ON THE ELECTRIC APPLIANCE CAN NOT, IN ANY WAY, BE COVERED. AS IT MAY CREATE A FIRE HAZARD.
Follow all national and local electrical codes.
- The heater must not be recessed in the ceiling. There must be enough space around the top of the heater
to ensure adequate ventilation. - The heater should be at least 60cm(23.5″) away from any surrounding walls.
- A distance of at least 90cm(35.5″) should always be left in front of the heaters to ensure safety.
- The Heater should be mounted at a minimum of 20cm(7.9″) above ground level.
- The Heater must not be located either directly below, or in front of a socket outlet.
- The heater must be installed so as to prevent any control switches from being able to be touched by anyone who is in the shower or bath.
- Make sure that there Is no possibility of Inflammable material, combustible material, or curtains coming Into contact with the heater, there is a risk of fire if this happens.
- DO NOT LEAVE THE HEATER UNATTENDED DURING USE.
INSTALLATION INSTRUCTIONS
UNPACKING AND TESTING APPLIANCE WALL
Carefully remove the appliance from the box. Prior to installing the appliance, test to make sure the appliance operates properly by plugging the power supply cord into a conveniently located 120 Volt grounded outlet.
GROUNDING APPLIANCE
This appliance is for use on 120 Volts. The cord has a plug as shown in (A). An adapter as shown in (C) is available for connecting three-blade grounding-type plugs to two-slot receptacles. The green grounding lug extending from the adapter must be connected to a permanent ground such as a properly grounded outlet box. The adapter should not be used if a three-slot grounded receptacle is available.
To disconnect the appliance, turn the controls off, then remove the plug from the outlet. 
ASSEMBLY
ALWAYS unplug this fireplace heater before assembly or cleaning, or before relocating.
Failure to do so could result in electric shock, fire, or personal injury.
KEEP drapery and other furnishings at least 3ft /0.9m from the front and sides of the electric fireplace.
AFTER installation, ensure that there is a 20.004 nf ventilation area between the inside and outside of the fireplace mantel.
Your new electric fireplace may be installed virtually anywhere in your home. However, when choosing allocation ensure that the general instructions are followed. For best results, install out of direct sunlight. Power supply service must be either completed or placed within the electric fireplace prior to finishing to avoid reconstruction.
When moving the Insert Into the mantel, Do not let the bottom of Insert touch the mantel to avoid a scratch. 
OPERATING INSTRUCTIONS
Once the appliance has been plugged into a grounded electrical outlet, It Is ready to operate.
MAIN POWER BUTTON
The Main Power Button is located on the upper right of the fireplace as illustrated. Press the indicator to turn on the appliance, press the other side turns it off. 
Note: Make sure the Main Power Switch Is turned on before operating.
CONTROL PANEL/REMOTE CONTROL OPERATION
(Main Power Switch must be turned ON before using the remote control.)
The touch display panel is shown on the upper right of the appliance.
Move the battery’s transparent insulating piece away before using the remote control. 

| POWER | Turn the appliance ON/OFF. NOTE: Make sure the main power switch on the top of the fireplace is turned on before operating. |
| Flame Increase (+) Flame Decrease (-) | Control Flame brightness. 7 Settings: Press the flame brightness increase “+” Button or the flame brightness decrease “-” Button to adjust to your desired brightness. |
| Heater Power | Control the Heater ON/OFF. Press the “HEATER POWER” Switch to on or off the unit heater. |
| Heater I Heater II | Control the Heater. Press the button to initiate the heater. (OFF) no heater or blower. ” I “, heater blows warm air(750W) “II”, heater blows hot air(1500W) NOTE: Heater functions cycle from (of) ( I )( II ) |
WARNING: Do not move or remove the mesh trim panel, when the appliance is plugged in and operating. This will cause the remote control and touch panel to no longer function.
NOTICE: When the heater Is first turned on, a slight odor may be present. This Is normal and should not occur again unless the heater Is not used for a long period of time.
NOTICE: To Improve operation, aim the remote control at the front of the fireplace. DO NOT press the buttons too quickly. Give the unit time to respond to each command.
REMOTE CONTROL
Move the battery’s transparent Insulating piece away before using.

Battery must be recycled or disposed of properly. Check with your Local Authority or Retailer for recycling advice in your area.
TROUBLESHOOTING GUIDE
PROBLEM | SOLUTION | |
| The heater doesn’t turn on with the power switch. | 1. Main Power supply switch is off. | Turn the main power supply switch to the “ON” position. |
| 2. Circuit breaker has tripped. | Too many appliances on this circuit. Be sure that The electrical supply for this unit is an individual circuit. | |
| 3. Heater is unplugged from the wall outlet. outlet. | Make sure the power cord is plugged into a functioning and properly grounded 15 Amp 120V AC electrical | |
| 4. Power cord or power plug are damaged. | Contact a qualified electrician to replace the power cord. | |
| 5. Power outlet for the power plug prong is loose. | Check the power outlet and replace it with a new one. | |
| 6. Loose wiring. | Check all wiring for loose connections. Contact a qualified electrician. | |
| The heater is on, but no flame or low flame intensity. | 1. Heater switches in on, but the Flame power switch is not on. | Turn on the flame power switch. |
| 2. Flame Adjusting knob is at low setting. | Turn the knob to the maximum setting. | |
| 3. Loose wiring. | Check all wiring for loose connections. Contact a qualified electrician. | |
| Flame is frozen | 1. Flame element is not attached to the motor. | Contact us via Amazon Message or e-mail us at: [email protected] |
| 2. Rotation motor is defective. | Contact us via Amazon Message or e-mail us at: [email protected] | |
| Excessive noise in the the lower portion of the heater. | 1. Flame element isn’t seated properly | Contact us via Amazon Message or e-mail us at: [email protected] |
| 2. Motor is defective. | Contact us via Amazon Message or e-mail us at: [email protected] | |
| The heater system doesn’t come on. | 1. Heater power switch is off. | Turn the heater power switch to the “ON” position. |
| 2. Heater system is overheated. | Maybe the heater is covered or the air inlet or air outlet is blocked; remove the clothes or the blockage and turn off the power switch and unplug it. Wait 10 minutes, and then turn the heater on again. | |
| 3. Loose wiring. | Check all wiring for loose connections. Contact a qualified electrician. | |
| 4. The air inlet or air outlet is blocked completely. | Leave adequate space around the unit. Remove the blockage, on or in front of the air outlet. | |
| “HEATER POWER” switch has been flipped in the on position, but there is no airflow. | 1. The heater system is overheated. The temperature Limit thermostat is cut off. | Check the air inlet and outlet. Turn off the power switch and unplug it. Wait 10 minutes, and then turn the heater on again. |
| 2′ Fan motor is defective. | Contact us via Amazon Message or e-mail us at: [email protected] | |
| 3. Fan blower is balanced badly. | Contact us via Amazon Message or e-mail us at: [email protected] | |
| 4. The “POWER” and the “HEATER” switches are not turned on. | Turn these two switches on. | |
| . Fan runs but no heat is coming out. | 1. Loose wiring. | Contact us via Amazon Message or e-mail us at: [email protected] |
| 2• Bad heating element. ‘ | Contact us via Amazon Message or e-mail us at: [email protected] | |
| 3. Build up of dirt on the fans | clean all fans | |
| 4. Heater fan is defective. | Contact us via Amazon Message or e-mail us at: [email protected] | |
| The remote control does not work. | 1. The battery is not properly installed. | Make sure the battery is properly installed. Move the battery’s transparent insulating piece away before using. |
| 2. Not pointing to the right position. | Aim the remote control at the receiver (middle of the fireplace). | |
| 3. Have an obstacle in front of the machine. | Remove objects that may be in the way. Items between the remote control and the remote control receiver will block the signal. | |
| 4. Press the remote control buttons too quickly. | Don’t press the remote control buttons too quickly. Give the unit time to respond to your commands. | |
| There Is an odor coming from the heater. | The heater may emit a slight, harmless odor when first used. This is a normal condition caused by the initial heating of the internal parts and will not occur again. | |
| NOTE: For most functional problems, you can unplug the plug, wait for 10 minutes, and plug it again, the machine will reset to the initial status(product originals). If the problem is still not solved, feel free to contact us via Amazon Message or e-mail us at: [email protected] | ||
MAINTENANCE
DISCONNECT POWER AND ALLOW THE HEATER TO COOL BEFORE ATTEMPTING ANY MAINTENANCE OR CLEANING TO REDUCE THE RISK OF FIRE, ELECTRIC SHOCK, OR DAMAGE TO A PERSON.
THE FIREPLACE SHOULD NOT BE OPERATED WITH AN ACCUMULATION OF DUST OR DIRT ON OR IN THE UNIT, AS THIS CAN CAUSE A BUILD UP OF HEAT AND SUBSEQUENT EVENTUAL DAMAGE. FOR THIS REASON, THE HEATER MUST BE INSPECTED REGULARLY, DEPENDING ON CONDITIONS, AND AT LEAST AT YEARLY INTERVALS.
PARTIALLY REFLECTIVE GLASS CLEANING
The partially reflective glass is cleaned in the factory during the assembly operation. During shipment, installation, handling, etc., the partially reflective glass may collect dust particles; these can be removed by dusting lightly with a clean dry cloth.
To remove fingerprints or other marks, the partially reflective glass can be cleaned with a damp cloth. The partially reflective glass should be completely dried with a lint-free cloth to prevent water spots. To prevent scratching, do not use abrasive cleaners
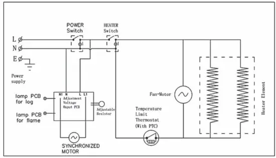
SCHEMATIC DIAGRAM

Thank you for purchasing this product! If you have questions about the assembly or operation of this product, are missing parts, or if the product is damaged, please contact us via Amazon Message or e-mail us at: [email protected]
Welcome to visit our website and purchase our quality products!
With your inspiring rating, COSTWAY will be more consistent to offer you
EASY SHOPPING EXPERIENCE, GOOD PRODUCTS, and EFFICIENT SERVICE!
US office: Fontana, California
UK office: Ipswich

- Reward Points
- Exclusive Customer Service
- Personalized Recommendations
- Permanent Shopping Cart
- Order History

We would like to extend our heartfelt thanks to all of our customers for taking the time to assemble this product and giving us valuable feedback.
![]()



















