CARNIVAL KING Standard Waffle Maker User Manual
General Safety Precautions
- This manual will outline safety warnings and precautions, operating, maintenance and cleaning. The warnings and instructions reviewed in this manual cannot cover all possible conditions and situations that may occur. Factors such as caution and common sense cannot be built into this product and it is trusted the operator will follow these measures.
- This Waffle Maker must never be modified and should only be used for its intended purpose.
- Always check that this Waffle Maker is plugged into a grounded outlet with the appropriate electrical supply.
Ensure that the wall outlet being used is properly grounded. If it is not, you must install a grounded outlet. Have the work performed only by a certified electrician who is properly qualified to meet local safety and electrical codes. - Before disconnecting from the power source, be sure that all switches have been turned OFF. To unplug the product, firmly grasp the plug and remove from the outlet – never pull on the cord itself.
- Ensure that the power outlet, plug and cord being used are in good, working condition. Damaged components should be repaired by a certified electrician who is qualified to meet local safety and electrical codes. Even with a properly functioning power cord, keep water away from the cord and avoid letting your power cord run over carpets or heating devices.
- If missing or broken components are found, leave the Waffle Maker TURNED OFF. Do not attempt to use it. Contact a qualified service technician to make all repairs.
- Use in the presence of flammable liquids, gases, dust or other explosive situations should be avoided.
- Never directly touch the plates or any part of the unit when in use. Use the cool touch handle to operate the Waffle Maker.
- It is not recommended the machine be used outdoors.
- Manual cleaning required – unit and parts are not dishwasher safe. Do not use abrasive cleaning products.
Waffle Maker Specs
Item# | 382WSM11 |
| Unit Dimensions | 10 1/4”W x 17 1/4”D x 10 1/4”H |
Temperature | Up to 570°F |
| Voltage | 120V |
Wattage | 1100W |
| Plug | 5-15P |
Item# | 382WSM22 |
| Unit Dimensions | 19 3/4”W x 17 1/4”D x 10 1/4”H |
Temperature | Up to 570°F |
| Voltage | 120V |
Wattage | 2200W |
| Plug | 5-15P |
Features
- Standard Waffle Grids
- 5 minute timer with audible “ding” when done
- Power indicator light – shows the unit is on
- Heating indicator light – shows the unit is getting to select temperature. Light turns off once the Waffle Maker is to temperature.
- Thermostatic temperature control up to 570°F
- Ergonomic cool touch handle
Operating Instructions
- Set the Waffle Make on a clean, dry, level surface near a 120V outlet.
- Plug the cord into the wall.
- Select desired temperature using the temperature dial control.
- Allow the unit to reach desired temperature. Orange heating light will turn off when temp is reached.
- The waffle iron grids are non-stick.
- Add waffle mix to the bottom plate of the waffle maker. Pour the batter evenly into the center of the grid, covering the bottom grid with the mix. Carnival King waffle mix is the perfect choice for light, fluffy and tasty waffles.
- Grab the handle, close the lid and start iron.
- Set the timer to desired time. Baking time is determined by browning level.
- Once the timer “dings”, remove the waffle using a pair of tongs, not your hands.
- Repeat the steps to make multiple waffles.
Cleaning and Maintenance
- When you are done making waffles, turn the temperature and timer knobs to 0.
- Leave the top lid open and allow grids to cool before cleaning.
- Never take your waffle maker apart for cleaning.
- Use a damp cloth and non-abrasive chemical to clean the base and grids.
- Grids must be cooled completely before cleaning.
- If batter is difficult to remove from the grids, pour a small amount of cooking oil onto the batter and wait a few minutes. This will loosen the batter and make it easier to remove.
- NEVER IMMERSE THE UNIT IN WATER OR OTHER LIQUIDS.
Also available…
Waffle Mix (sold separately)
#104PANCAKWAF
Whether serving a hearty breakfast or a sweet meal all throughout the day, treat your patrons to delicious home-style pancakes or waffles with this Carnival King premium pancake and waffle mix.

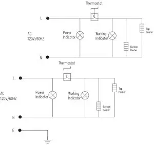
Electric Wiring Diagram

Equipment Limited Warranty
Carnival King warrants its equipment to be free from defects in material and workmanship for a period of 6 months.
This is the sole and exclusive warranty made by Carnival King covering your Carnival King brand equipment.
A claim under this warranty must be made within 6 months from the date of purchase of the equipment.
Only the equipment’s original purchaser may make a claim under this warranty. Carnival King reserves the right to approve or deny the repair or replacement of any part or repair request. The warranty is not transferable. Carnival King Equipment installed in/on a food truck or trailer will be limited to a period of 30 days from the original date of purchase.
To Make a Warranty Claim:
For Warranty Inquiries contact the location where you purchased the product:
- WebstaurantStore.com: Contact [email protected]. Please have your order number ready.
- The Restaurant Store: If you purchased this unit from your local store, please contact your store directly.
- TheRestaurantStore.com: Online purchases, call 717-392-7261. Please have your order number ready.
Failure to contact the designated location prior to obtaining equipment service may void your warranty.
Carnival King makes no other warranties, express or implied, statutory or otherwise, and HEREBY DISCLAIMS ALL IMPLIED WARRANTIES, INCLUDING THE IMPLIED WARRANTIES OF MERCHANTABILITY AND OF FITNESS FOR A PARTICULAR PURPOSE.
This Limited Warranty does not cover:
- Equipment sold or used outside the Continental United States
- Use of unfiltered water (if applicable)
- Carnival King has the sole discretion on wearable parts not covered under warranty
- Equipment not purchased directly from an authorized dealer
- Equipment used for residential or other non-commercial purposes
- Equipment that has been altered, modified, or repaired by anyone other than an authorized service agency
- Equipment where the serial number plate has been removed or altered.
- Damage or failure due to improper installation, improper utility connection or supply, and issues resulting from improper ventilation or airflow.
- Defects and damage due to improper maintenance, wear and tear, misuse,abuse, vandalism, or Act of God.
Any action for breach of this warranty must be commenced within 6 months of the date on which the breach occurred. No modification of this warranty, or waiver of its terms, shall be effective unless approved in a writing signed by the parties. The laws of the Commonwealth of Pennsylvania shall govern this warranty and the parties’ rights and duties under it. Carnival King shall not under any circumstances be liable for incidental or consequential damages of any kind, including but not limited to loss of profits.


















