inverto 5892-5894 Unifiber EDFAs Optical Amplifier

The UnifiberTM EDFAs are electronic devices used to amplify optical signals in fiber optic communication systems. These products are compliant with several regulations, including the EMC Directive, Low Voltage Directive, and RoHS Directive.
Product Usage Instructions
Before using the UnifiberTM EDFAs, please read the user manual carefully and ensure that you understand the instructions provided. Follow these important precautions for your safety:
- Do not remove the cover or back of the device as there are no user-serviceable parts inside. Refer servicing to qualified service personnel.
- Do not expose the device to rain or moisture to reduce the risk of fire or electric shock.
- Ensure that the product is placed in a location with adequate ventilation to prevent the build-up of heat inside the product. Leave the ventilation slots on top of the device uncovered and do not stack electronic equipment on top of it. The unit should not be placed on soft furnishings or carpets.
- The minimum ventilation space around the unit should be 7 cm. Do not impede ventilation by covering the ventilation openings with items such as newspapers, tablecloths, curtains, etc.
- If the product will not be used for a long period of time, disconnect it from the AC power outlet or wall socket.
- When handling optical connections, use an SC/APC single-mode fiber cable and take special care to avoid damaging the unprotected ends of the connectors. Clean the ends of connectors with a lint-free lens cleaning cloth dampened with additive-free isopropyl alcohol.
Following these precautions will ensure that you can use the UnifiberTM EDFAs safely and effectively to amplify your optical signals.
Thank you for purchasing an Inverto® Unifiber™ EDFA. This User Manual is written for operators/users of the EDFA to assist in installation and operation. Please read this user manual carefully before installation and use of the device.
NOTICES
COPYRIGHT (Copyright©2020 FTA Communication Technologies S.à.r.l , hereinafter referred to as “Inverto®”) Not to be copied, used or translated in part or whole without Inverto’s prior consent in writing except approval of ownership of copyright and copyright law.
WARRANTY
This warranty does not cover parts which may become defective due to misuse of the information contained in this manual. Read this manual carefully and make sure you understand the instructions provided. For your safety, be aware of the following precautions.
WARNING! IMPORTANT SAFETY INSTRUCTIONS
CAUTION: TO REDUCE THE RISK OF ELECTRIC SHOCK, DO NOT REMOVE COVER (OR BACK). NO USER SERVICEABLE PARTS INSIDE. REFER SERVICING TO QUALIFIED SERVICE PERSONNEL.
TO REDUCE THE RISK OF FIRE OR ELECTRIC SHOCK, DO NOT EXPOSE THIS APPARATUS TO RAIN OR MOISTURE.
CE AND UKCA MARKS – CONFORMITY DECLARATION
The CE mark which is attached to these products means it conforms to the essential requirements of the EMC Directive (2014/30/EU), Low Voltage Directive (2014/35/EU) and the RoHS Directive (2011/65/EU).
The UKCA mark which is attached to these products means it conforms to the essential require-ments of the UK Electromagnetic Compatibility Regulations 2016, Electrical Equipment (Safety) Regulations 2016 and UK RoHS Regulations 2012.
The text of the full Declaration of Conformity (DoC) is available at: www.inverto.tv/support_dc.
IMPORTANT INFORMATION
Please retain the original packaging, should it be necessary at some stage to return the unit. Disposal of Old Electrical and Electronic Equipment (Applicable in the European Union and other European countries with separate collection systems): This symbol on the product or on its packaging indicates that this product shall not be treated as household waste. Instead it shall be handed over to the applicable collection point for the recycling of electrical and electronic equipment. By ensuring this product is disposed of correctly, you will help prevent potential negative consequences for the environment and human health, which could otherwise be caused by inappropriate waste handling of this product. The recycling of materials will help to conserve natural resources. For more detailed information about recycling of this product, please contact your local Civic Office, your household waste disposal service, or the shop where you purchased the product.
VENTILATION
- Do not expose the product to high temperatures, such as placing it on top of other product that produce heat or in places exposed to direct sunlight or spotlights.
- The ventilation slots on top of the product must be left uncovered to allow proper airflow into the unit.
- Do not stand the product on soft furnishings or carpets.
- Do not stack electronic equipment on top of the product.
- Do not place the product in a location subject to extreme changes in temperature. The temperature gradient should be less than 10 degrees C/hour.
- Place the product in a location with adequate ventilation to prevent the build-up of heat inside the product.
- The minimum ventilation space around the unit should be 7 cm. The ventilation should not be im-peded by covering the ventilation openings with items, such as newspapers, tablecloth, curtains, etc.
POWER SOURCES
- The product is not disconnected from the AC power source (mains) as long as it is connected to the power outlet or wall socket, even if the product is turned off.
- If the product will not be used for a long period of time, disconnect it from the AC power outlet or wall socket.
FOR YOUR SAFETY
This equipment is provided with a protective earthing ground incorporated in the power cord. The main plug shall only be inserted in a socket outlet provided with a protective earth contact. Any interruption of the protective conductor, inside or outside the device, is likely to make the device dangerous. Do not remove the covers of this equipment. Hazardous voltages are present within this equipment and may be exposed if the covers are removed. Only Inverto trained and approved service engineers are permit-ted to service this equipment.
The supplied AC power cable must be used to power the device. If the power cord becomes damaged it must be replaced. No operator serviceable parts inside. Refer servicing to Inverto-trained and approved service engineers. For the correct and safe use of the device, it is essential that both operating and servicing personnel follow generally accepted safety procedures in addition to the safety precautions specified in this manual. Whenever it is likely that safety protection is impaired, the device must be made in-operative and secured against the unintended operation. The appropriate servicing authority must be informed. For example, safety is likely to be impaired if the device fails to perform the intended measurements or shows visible damage.
WARNINGS
- The mounting environment should be relatively dust free, free of excessive vibration and the am-bient temperature between 0C° to 40C°. Relative humidity of 20% to 80% (non-condensed) is rec-ommended.
- Avoid direct contact with water.
- Never place the equipment in direct sunlight.
- The outside of the equipment may be cleaned using a lightly dampened cloth. Do not use any clean-ing liquids containing alcohol, methylated spirit or ammonia etc.
- For continued protection against fire hazard, replace line fuse only with same type.
- Air intake for cooling is achieved via holes at the side of the device and on specific models via fans. The air flow should not be obstructed. Therefore, the device has to be placed on a flat surface, leav-ing some space at the sides of the device.
- When in operation, the internal temperature should not exceed the limit of 70°C.
HANDLING OPTICAL CONNECTIONS:
- An SC/APC single mode fiber cable must be used.
- Remove the protective cover from the optical connector on the unit and the cap on the cable connec-tor.
- Carefully align the guides on both connectors when plugging a cable to the device, then push the connector all the way in.
- Take special care to avoid damaging the unprotected ends of the connectors, as small scratches, im-purities and/or particles of dirt, oil, grease, sweat, etc. may significantly affect the quality of the signal.
- To clean the ends of the connectors, gently rub with a lint-free lens cleaning cloth, dampened using additive-free isopropyl alcohol.
- Make sure the alcohol evaporates fully before connecting.
- Keep the connector covers and cable caps in a safe place in case they are needed in the future.
- Always fit the covers on the connectors of devices that are not connected to cables to prevent the laser beam from damaging the eyes.
- Do not turn the transmitter on without a fiber optic cable connected to it.
SAFETY PRECAUTIONS
- The signal output of the pump laser and EDFA is invisible, yet it can be of high power level and therefore can cause damage to the eyes or skin. Please do not look at the fiber cross section directly without protection devices.
- Avoid contact with laser radiation.
- The use of equipment such as binoculars or magnifying glasses may increase damage caused to the eyes.

According to EN 60825-1: 2014
Maximum Output: 20 dBm depending on model specifications Emitted Wavelength(s): 1550nm*
Caution
- The use of the equipment in any other way than the specified in this manual may lead to expo sure to harmful radiation.
- Do not use the equipment in any way that does not comply with the operating instructions or in any conditions that exceed the stipulated atmospheric specifications.
- Never point the laser beam at people or animals. There are precision optical devices inside the EDFA; therefore extreme care should be taken not
- To impose excess vibration or shaking. Care should also be taken in handling the pigtail fibers
- Since they are easily broken.
- There are static sensitive devices inside the EDFA, please make sure proper grounding and elec-trical power connection.
Models with WDM inputs may emit additional wavelengths e.g. 1310/1490nm.
PRODUCT OVERVIEW
Inverto’s Unifiber™ EDFA product range of optical amplifiers is based on state-of-the-art laser pumps and world-class 1550nm Erbium-Doped Fiber, suiting a variety of video distribution applications and including models with integrated wave length multiplexer (WDM) that can overlay 1310nm/1490nm data signals from a GPON/EPON OLT device over a single fiber port. The Unifiber EDFA models operate in APC mode in which the output power is regulated to a fixed level independently of input power.
The Unifiber™ EDFA’s smart power management and thermal design ensures long lifetime, high reliability and stable performance of the laser pump. The front panel’s large LCD provides easy-to-use configuration and setup menu and serves the user with operation status information and/or warning alerts whenever needed. Delivered in a 19” 1RU (or 2 RU depending on the model) rack mount housing with two hot-swappable power supply units, the Unifiber™ EDFA products are easy to integrate and guarantee that your signal distribution is always on.
Unifiber™ EDFAs highlights
- Low noise, high optical output power amplifier
- Optical input power range -10 dBm to +10 dBm
- Automatically controlled output power (APC)
- Status LED indicators and LCD display
- High-efficiency, hot swappable double power supply guaranteeing uninterrupted oper-ation
- Network management interface (SNMP)
- Models with WDM: CWDM for multiplexing GPON/EPON data signals (1310/1490nm) with the video RF optical signals (1550nm)
- SC/APC connectors
Complete technical specifications of the product can be found at www.inverto.tv
FUNCTIONAL BLOCK DIAGRAM – MODELS WITHOUT WDM
FUNCTIONAL BLOCK DIAGRAM – MODELS WITH WDM
PRODUCT LAYOUT
FRONT PANEL DESCRIPTION
Models without WDM:
- Optical output ports
- Optical video RF input port (@1550 nm)
- RS232 port
- LAN port
- LCD screen
- Up/Down menu navigation buttons
- Laser status LED
- Laser On/Off lock
Models with WDM: 
- Optical output ports (multiplexed data + video RF signals)
- Optical data input ports (connected to GPON/EPON OLT 1310/1490 nm)
- Optical video RF input port (1550 nm)
- RS232 port
- LAN port
- LCD screen
- Up/Down menu navigation buttons
- Laser status LED
- Laser On/Off lock
BACK PANEL DESCRIPTION
- Main AC Power in (90-265VAC 50/60Hz)
- Main power On/Off switch
- Grounding screw
- Fans – mounted on models with total output power >27 dBm
INSTALLATION
EDFA MOUNTING AND POWER CONNECTION
- Place the unit into a 19-inch wide rack or cabinet. Make sure to leave a 1.75-inch (about 4.5 cm) space above and below the unit.
- The working temperature range of the Unifiber™ 1550nm EDFAs is 0°C~50°C (32°F ~ 122°) and humidity range of 5~85%. We recommend operating the device at environment temperature of 25°C (77°F), humidity within the specified range and in an environment with out dust.
- The Unifiber™ EDFAs can be powered by an AC or DC power.
Power supply requirements:- AC input 90 – 265VAC, 50-60Hz
- DC input -35 ~ -70VDC, floating
Power consumption Maximum 65W
Note: in case DC power supply is used, it must be SELV-compliant power supply.
- The Unifiber™ EDFA should be grounded properly with grounding resistance lower than 4Ω via a grounding wire with minimum 20AWG diameter. The grounding screw is located on the back panel.
OPTICAL CONNECTIONS
- It is recommended to clean the connectors of the fiber patch cords before connecting them to the Unifiber™ EDFA’s optical ports. Keeping the connectors clean of dust and dirt will help to avoid insertion loss and back reflection.
- Make sure the laser lock key switch on the front panel of the unit is in the OFF position.
- In order to make sure reflect loss is ≥45dB, we use SC/APC connector; other type (such as FC/APC) cannot match with it. Keep the connector clean when installing. After several plug-in/out, clean it with de-greased cotton with anhydrous alcohol.
CAUTION:
Do not exceed fiber manufacturer’s pulling tension or bend radius specifications when removing the front panel- To remove the front panel, remove the screws on the far left and on the far right of the front panel. Do not remove the screws of the optical connectors themselves.
- Slowly remove the front panel from the rear panel and disconnect each fiber connector from the connectors mounted on the panel.
- Clean each fiber connector according to the fiber cleaning guidelines described above.
- Connect the fiber patch cord from the optical output port of the EDFA to an optical power meter.
- Turn the laser lock key switch to the ON position.
- Use the optical power meter to verify that the EDFA’s optical output power follows the specification.
- Turn the laser lock key switch to the OFF position.
Note: The key can only be removed when the switch is in the OFF position
CONTROLS, INDICATORS AND ALARMS
This section of the manual provides an overview of the available menu entries on the Unifiber™ EDFA products. The user can scroll through the menu entries by using the Up/ Down push buttons that are located on the front panel to the right of the LCD screen.
Different Unifiber™ EDFA models may have different menus. The following table summarizes the menu type per model:
| Item | Model | Menu type |
| 5966 | IDLF-OAM101-SCAO1-OPC |
Menu 1 |
| 5894 | IDLF-OAM101-SCAO4-OPC | |
| 5893 | IDLF-OAM101-SCAO8-OPC | |
| 5892 | IDLF-OAM101-SCA16-OPC | |
| 5967 | IDLF-OAM101-SCAO1-WPC | |
| 5944 | IDLF-OAM101-SCAO4-WPC | |
| 5943 | IDLF-OAM101-SCAO8-WPC | |
| 5942 | IDLF-OAM101-SCA16-WPC | |
| 5971 | IDLF-OAM201-SCAO1-OPC | Menu 1 |
| 5970 | IDLF-OAM201-SCAO4-OPC |
Menu 2 |
| 5969 | IDLF-OAM201-SCAO8-OPC | |
| 5968 | IDLF-OAM201-SCA16-OPC | |
| 6101 | IDLF-OAM201-SCA32-OPC | |
| 5975 | IDLF-OAM201-SCAO1-WPC | Menu 1 |
| 5974 | IDLF-OAM201-SCAO4-WPC |
Menu 2 |
| 5973 | IDLF-OAM201-SCAO8-WPC | |
| 5972 | IDLF-OAM201-SCA16-WPC | |
| 6102 | IDLF-OAM201-SCA32-WPC |
SWITCHING ON THE UNIFIBER™ EDFA
- A. Plug in 220VAC mains power supply
- B. Turn on the power switch on the back panel, The front panel should display: “KEY OFF” Laser Status LED lights in Red
- C. Turn the laser lock key to ON: The front panel should display: “KEY ON…” Laser Status LED changes from Red to Green
MAIN MENU – TYPE 1
Press
button to access the menu and navigate through the following options:
- Menu # 1 – Model Displays the product model
- Menu # 2 – S/N Displays the unit serial-number
- Menu # 3 – Input Displays the input optical power
- Menu # 4 – Output Displays the output optical power
- Menu # 5 – Bias1 Displays the current of the laser pump#1
- Menu # 6 – Bias2 Displays the current of the laser pump#2
- Menu # 7 – TEC1 Displays the current of the laser pump#1 during cooling / heating
- Menu # 8 – TEC2 Displays the current of the laser pump#2 during cooling / heating
- Menu # 9 – Temp1 Displays the temperature of the laser pump#1
- Menu # 10 – Temp2 Displays the temperature of the laser pump#2
- Menu # 11 – Unit Temp Displays the temperature of the chassis
- Menu # 12 – IP Adjustable, displays the IP address of SNMP
- Menu # 13 – Sub Adjustable, displays the address of net mask
- Menu # 14 – GW Adjustable, displays the gateway address of SNMP
- Menu # 15 – TR1 Adjustable, displays the TRAP1 address of SNMP
- Menu # 16 – TR2 Adjustable, displays the TRAP2 address of SNMP
- Menu # 17 – LCD Contrast Adjustable, displays the LCD Contrast level
MAIN MENU – TYPE 2
Press
button and the following menu will be displayed in sequence.
- Menu #1 – Model Displays the type of the unit
- Menu #2 – S/N Displays the serial number of the unit
- Menu #3 – Input Displays the input optical power of EDFA
- Menu #4 – Total Output Displays the total optical output power in dBm.
- Menu #5 – Each Output Displays the power of each optical output in dBm.
- Menu #6 – PA Current Displays the current of the pre-pump
- Menu #7 – PA Temp Displays the temperature of the pre-pump
- Menu #8 – BA Current Displays the multi-mode amplification current of EDFA
- Menu #9 – Power1 Displays the status of power supply unit#1
- Menu #10 – Power2 Displays the status of power supply unit#2
- Menu #11 – Unit Temp Displays the temperature of the chassis
- Menu #12 – IP Adjustable, displays the IP address of the unit
- Menu #13 – SUB Adjustable, displays the address of the net mask
- Menu #14 – GW Adjustable, displays the gateway address
- Menu #15 – TR1 Adjustable, displays the TRAP1 address
- Menu #16 – TR2 Adjustable, displays the TRAP2 address
- Menu #17 – LCD Contrast Adjustable, displays the LCD contrast level adjustment
- Menu #18 – Reset Settings Adjustable, displays options for settings reset
Set IP, Sub-mask, Gateway, Trap1, Trap2 menu
Under the menu of IP, Sub-mask, Gateway, Trap1, Trap2, Press the
buttons to select the menu that needs to modify,press the
buttons at the same time to enter into the modified menu, press the
buttons at the same time to select the modified key mapping, press the
buttons to modify the value on this position, and then press the
buttons at the same time to save and exit.
For example: to modify the IP address from 192.168.000.015 to 192.168.000.016, press the
buttons at the same time to enter into IP address menu, press the
buttons at the same time to select the position of the character ‘5’, then press the
buttons to change ‘5’ to ‘6’, and then press the buttons at the same time to save, the modified IP is 192.168.000.016.
LCD Contrast Level (adjust the contrast level of LCD)
Under the menu of LCD Contrast Level, press the
buttons at the same time to enter into parameter edit status, press the
buttons to increase/decrease the contrast level, then press the
buttons at the same time to save the modification and exit.
Set Reset Settings menu
Choose the Reset Settings menu, press
the button at the same time to enter into edit mode, press the
buttons to select restore factory setting, press the
buttons at the same time to save and exit.
NOTE: for models having also ◄ / ► buttons:
- press ► to the very right to Save changes.
- press ◄ to the very left to Exit the menu (remember to perform Save before you perform Exit if you want changes to take effect, otherwise, Exit will discard any changes made).
MANAGEMENT AND COMMUNICATION PORTS
The Unifiber™ EDFAs provide the following management and communication ports:
- Ethernet (RJ-45) port: Management port, used for Simple Network Management Protocol (SNMP).
- RS232 port: useful for retrieving unit parameters and system configuration over the RS232 port of a PC. This port is used during testing in production and will be described in brief.
MANAGEMENT PORT
PORT DESCRIPTION The Unifiber™ EDFA management port connector type is RJ-45.
The Management port (RJ-45) can be connected to any device that uses a standard network interface (e.g., a workstation, server, bridge or router). Use unshielded twisted-pair (UTP) or shielded twisted-pair (STP) cable for RJ-45 connections: 100-ohm CAT 3/4 cables are suitable for 10 Mbps connection, 100-ohm CAT 5 cables are suitable for 100 Mbps connection. The cable length should be shorter than 100 meters.
PIN ASSIGNMENT
When the network management cable (RJ-45 connector in each side) connects an NMS PC and a Unifiber™ EDFA directly, it should use straight pin assignments as shown on the below
| PIN | Workstation port | MDI |
| 1 | Input receive data+ | Output transmit data+ |
| 2 | Input receive data- | Output transmit data- |
| 3 | Output transmit data+ | Input receive data+ |
| 6 | Output transmit data- | Input receive data- |
| 4, 5, 7, 8 | Non-use | Non-use |

PORT CONNECTION
The Unifiber™ EDFA units auto-detect the type of the Ethernet cable that is connected to it i.e. straight-though or crossover, so either cable types, straight or cross, can be used. An Ethernet twisted pair cable should be connected between the RJ-45 connector (MDI-X) of the Unifiber™ EDFA unit and any device with a standard network interface (such as a workstation or server), or to a networking device such as a bridge or a router.
Caution: Do not plug a phone jack connector into the RJ-45 port. This may damage the unit. Instead, use only twisted-pair cables with RJ-45 connectors that conform to FCC standards.
Note: IEEE 802.3 standard prescribes that through twisted pair at most 4 hub (such as repeaters) can be cascaded.
CONNECTION MANAGEMENT (OUT-BAND)
Remote management is supported over the Management port. Before the Management port is accessed, please configure the IP address and subnet mask using the serial port according to network configuration requirements.
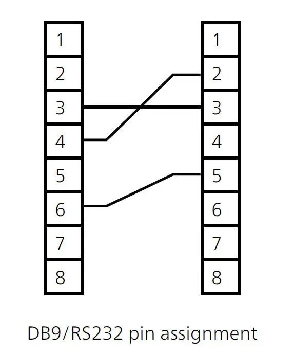
RS232 CONSOLE PORT (DB9)
PORT DESCRIPTION
A DB9 interface is a standard connector used for RS232 serial communication. OLT equipment typically adopts a 9-pin standard connector like the COM interface connector of a PC, however, in this product, the RS232 port is only used for testing during production.
PIN ASSIGNMENT
| Pin | Distribution |
| 2 | RXD: accepting of data |
| 3 | TXD: transmitter data |
| 5 | SG: signal |
WARRANTY AND SERVICE
- The Inverto Unifiber EDFAs are supplied with 24 months of limited warranty covering critical failures resulting from original manufacturing defects in workmanship or material, under normal use. The company does not warrant any uninterrupted or error-free operation of the product or that all deficiencies, errors, defects or nonconformities will be corrected.
- Unless the company specifies otherwise, this warranty extends only for the original user of the Product and the Warranty applies only in the country or region in which the original user purchases the Product to the Company or a Company Reseller in case of a resale.
- Under no circumstances shall Inverto be liable for (a) damage to, or loss or corruption of programs, data or media, or (b) any damages whatsoever (including, but not limited to, direct or indirect damages, loss of business profits, lost savings or other special, incidental or consequential damages whether for breach of warranty, contract, strict liability, tort) arising out of or resulting from the use of or inability to use the products and/or the enclosed written materials or the provision of or failure to provide support services, even if Inverto, its suppliers, authorized Company representatives, service providers or dealers have been advised of the possibility of such damages or of any claim by any third party. Any liability of Inverto which is not excluded shall be limited to the purchase price of the Product.
- This warranty excludes any damage or inoperability resulting from (i) use or installation that is not in strict compliance with the written instructions and specifications; (ii) any modification performed by any third party not authorized in writing by Inverto; (iii) service or repair performed by any third party not authorized in writing by Inverto; (iv) misuse, abuse, or lack of reasonable care; (v) shipping.
- In the event the Product is found to be defective within the warranty period, Customer’s sole and exclusive remedy and the entire liability of Inverto under this Limited warranty will be, at the Company or its Service Center, at its discretion:
- Repair the Product by means of remote support such as, but not limited to, telephone, email support.
- Upon the product return to the party supplying it to the Customer, freight and insurance prepaid – repair or replace any defective Product or parts of the Product thereof covered by the Warranty with new or factory-refurbished Products or parts that are equal to new products in performance.
- The user should not open the top cover for repair, otherwise, repair and material fees will be charged even within warranty period. If components are damaged by man-induced operations, material fee will be charged.
- The complete warranty terms and conditions for the products covered by this manual fol-low Inverto’s General Sales Terms and Conditions, which are available on upon request at: [email protected]
If any of the above terms contradicts Inverto’s General Sales Terms and Conditions, the latter shall prevail.
For purpose of brevity, some product descriptions in this sheet remain at the platform level and may not be referred to as detailed datasheets of the products. Inverto Digital Labs reserves the right to amend, omit or add products, product lines, and/or features without notice. As product specifications may change without notice, always contact Inverto to obtain the latest product specification sheets.
For further details contact: [email protected]
FTA Communication Technologies S.à.r.l
Tel. +352 264 367 1
Fax. +352 264 313 68 17 Route de Luxembourg, Gonderange, L-6182, Luxembourg




















