Seafloor Echoboat-160 Remote Winch

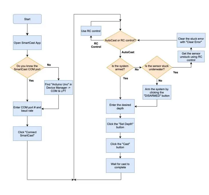
Setting up the SmartCast

Casting with RC
Use the RC controller to drop the sensor to the desired depth, the current depth of the sensor can be read on the screen.
Be careful to not run the sensor into the ground as it can get stuck, the recommended maximum depth is 90% the distance to the boZom of the body of water.
If the sensor is at the home position but the on-screen display shows something different than 0.00, the device can be armed to reset that value to 0.00 for more accurate and measurable casts. The system can be disarmed by again clicking on the arming button
Making an Automated Cast
Step 1 Arm the device by pressing the DISARMED button, the system will run the motor up to the home position and reset the position value at that point to 0.
Step 2 Choose whether the cast will be set in feet or meters.
Step 3 Choose the depth the sensor will be cast to and confirm the value by clicking the “Set Depth” button.
Step 4 Click the “CAST” buZon to begin the cast.
Once the cast has begun the system will again reset the “Current Depth” to zero. Next, it will descend to the desired depth, pause for two seconds, and then come back up and reset “Current Depth” a third
Dem. A[er this the system will disarm itself. If the sensor hits the bottom of the body of water before the desired depth is reached the cast will stop prematurely and return to the home position.
Stuck Underwater
If the system cannot pull the sensor up out of the water it will go into a continuous error, stopping casts from being made but still allowing RC control and motor control.
Use a combination of RC control and maneuvering the boat to try and free the sensor. Once the sensor is free the “Clear Error” button can be used to clear the continuous error and allow the system to be armed again.
Important Tips
- -Do not run the QuickCast while the boat is moving quickly, or in a heavy current.
- -If a depth is set but the “set depth” button is not set, when the cast button is clicked the last cast value will be used. A new depth does not need to be set if the same depth is desired.
- -It would be good practice to unspool and respoo the line before every mission
to ensure the line does not
become tangled. Tangled lines can result in
the direction of motion to be reversed or large a mounts of the line being released at once, both of which can stop the SmartCast from functioning properly.
User Flow Chart
- Seafloor Systems, Inc.
- [email protected]
- +1(530) 677-1019
Seafloor Echoboat-160 Remote Winch




















