FUSB15201 Dual-Port
Source USB Type-C PD
Controller Evaluation Board
User’s Manual
FUSB15201EVBUM
Introduction
The FUSB15201 evaluation board, in conjunction with firmware and software, provides a platform to evaluate a full dual−port Type−C/PD system. The FUSB15201 integrates an ARM ® Cortex−M0+ processor with customized peripherals and supports a fully standalone application with only a power supply.
Description
The FUSB15201 Evaluation kit is designed to support the full features of dual−port Type−C/PD Source applications for FUSB15201 with a single battery (typ 13.5 V) or power supply, primarily targeting automotive charger applications.
The Evaluation kit is designed to control two individual VBUS outputs from the NCV81599, a buck/boost DC−DC power converter.
All components are AEC-qualified.
This manual provides information about the evaluation board’s interconnection, hardware setting, communication to PC, and detailed information on the board design data.
Key EVB Features
- 20 W, Configurable up to 200 W
- > 94% Efficiency
- Solution Size: 1.7” x 1.9” (20.8cm²) / 1.7” x 1.5” (16.5 cm²) ActiveArea
- Power Density: 5.77 W/cm² or 7.27 W/cm
- Highest Board Temperature: 98.061°C at 22°C Ambient at Full Load
- VBUS Output Current Sense
- VBAT Reverse Current Protection
15201 Features
- ARM Cortex−M0+ Processor
- 132 KB / 6 KB Flash Memory/SRAM
- Integrated VCONN Switch for E−Marked Cables
- Supports Low Power Mode (Idle/ Sleep)
- BC1.2 (SDP, DCP, CDP)/ Apple Divider Mode
- 10-bit ADC for Voltage and General Purpose
- Over Voltage / Over Temperature Protection
- I2C Master/Slave
- SWD Interface for Debugging
- Temperature Sensing using NTC
FUSB15201EVBUM
This Evaluation board is designed to provide a ready−to−use solution for a dual−port Type−C/PD Charging port application. All components are appropriately selected from automotive-qualified devices and capable of operating up to 125°C.
DETAILED DESCRIPTION OF EACH BLOCK
Power Stage
All power components are selected to drive output power up to 100 W per port (20 V / 5 A) if thermal performance is under control. Due to the limited PCB size and the space between each heat-dissipating component, the initial firmware will provide support for up to 60 W per port (120 W = 2 x 60 W) under control of the hottest board spot to lower than 100°C. In case higher output power is desired, it is recommended to perform re−sizing of the PCB design with thicker copper planes (>2 oz) for the top and bottom layers and to maintain enough space between heat-dissipating components (FET switches). This board is designed to fit into an application that has limited space, reflecting customer demand for charging ports in automotive cabin areas.
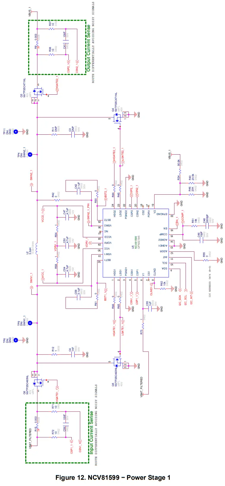
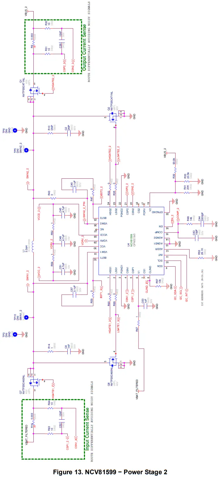
DC−DC Converter
NCV81599 is used as DC to DC converter controller with NVTFS5C460NL and NVTFS5C471NL for FET switches for Buck and Boost mode respectively. Power Inductor
(3.3 H, ETQP6M3R3YLC) is selected for driving output current up to 5.0 A.
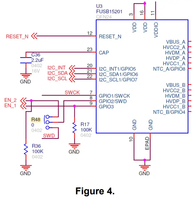
In the Unattached state, FUSB15201 controls
EN_1/EN_2 to logic Low which maintains the NCV81599 power−off state for minimizing power consumption. In this state, NCV81599 has no I2C register accessibility. All
register values in NCV81599 will reset upon EN_x returning to logic High.
Each NCV81599 ADDR pin is set to a different I2C slave address.
Temperature Sensing

Figure 3.
NTCs (RT1/ RT2) are initially populated nearby the area where the hi−side boost mode FETs (Q1 and Q3) are located.
Temperature read data from these spots indicate the hottest temperatures on the entire board area. If the ambient temperature is a higher concern than the FET switch, depopulate RT1 and RT2 and populate RT3 (not populated by default). RT3 is placed at the center between the two Type−C ports, and the temperature reading value will indicate the ambient board temperature between these two Type−C ports.
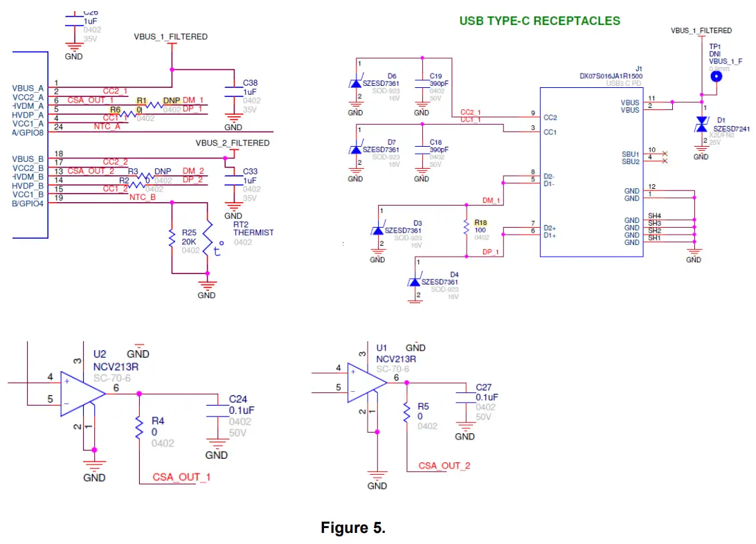
Output VBUS Current Sense
Current sense amplifiers (NCV213R) with 3 sense resistors are in the circuit for filtered VBUS current measurement. The amplified voltage (x50) goes to CSA_OUT_1/2 for ADC reading. (3m x 5.0 A x 50 = 750 mV @ 5.0 A loading)
J−Link Interconnect
GPIO2/SWD is being shared between EN_2, which enables NCV81599, and SWD for J−Link debug or download. A 3−pad 0 option (R48) sets the connection to EN_2 by default, so FUSB15201 can enable or disable NCV81599. When it is desired to connect to the SWD interface using J−Link, move the 0 connection to SWD, then return the connection to EN_2 when the firmware download is complete.
The firmware enables the use of SWD for connection to a J−Link debugger if R48 is configured to SWD. Note that if a sink is attached to Port 2, the firmware will disable SWD. Input/Output Voltage Measurement VBAT_F, VBUS_1_F, and VBUS_2_F are routed at the point of source/load as sensing input/output voltage. These can be used for accurate voltage measurement with minimum impact of voltage change by trace impedance, which can be used for efficiency measurements.
Legacy BC1.2 Charging Port Support

FUSB15201 is capable of supporting a legacy charging port (Battery Charging 1.2 and voltage divider mode) through a built−in voltage/resistor divider. The built−in circuit uses HVDP/DM pins for mimicking a legacy charging port. This evaluation board uses the HVDP pin for moisture sensing and the HVDM pin for CSA (Current Sense Amplifier) monitoring by default. An external 0 resistor is placed between HVDP and HVDM for DCP (Dedicated Charging Port) configuration.
- Configuration for DCP with Moisture sensing on HVDP and CSA monitor on HVDM (Default):
♦ R1 (PortA) & R3 (PortB): Not Populated
♦ R18 (PortA) & R7 (PortB): 100Ω (~200Ω
♦ R4 (PortA) & R5 (PortB): 0Ω - Configuration for BC1.2 charging port (CDP/DCP) or voltage divider mode:
♦ R1 (PortA) & R3 (PortB): 0Ω
♦ R18 (PortA) & R7 (PortB): Not populated.
♦ R4 (PortA) & R5 (PortB): Not populated.
CC/ VBUS Plot upon Accessory Plug−in




Thermal Performance 120 W (60 W + 60 W)

Conditions
- Thermal Camera: FLIR SC7000
- Room temperature: 22°C
- VBAT power supply: 14 V / 15 A(limited) from BK9202
♦ Voltage drop across cable is compensated at the point of VBAT_IN - VBUS contract: 20 V / 3.0 A
- Sink loader
♦ Sink Accessories: 2 x FUSB307B Evaluation Board
♦ Electronic loader: 2 x PLZ164WA (Constant Current mode)
♦ power out is measured at VBUS1_F and VBUS2_F on FUSB15201 EVB after 5 mins - Aging time: > 1 hour after full loading
Result
- Highest temperature: 98.061°C (high side FET switch for boost mode)
- Efficiency measurement: 94.55%
(Pout/Pin = 117.58 W / 124.36 W)
♦ PVBATin: 124.36 W = 12.969 V x 9.5888 A
♦ PVBUS_A: 58.47 W = 19.46 V x 3.005 A
♦ PVBUS_B: 59.11 W = 19.68 V x 3.004 A
♦ PVBUStotal: 117.58 W = 58.47 W + 59.11 W
onsemi DEVICE LINKS
| Device | Description |
| SZESD7241 | ESD Protection Diode Ultra Low Capacitance |
| SZESD7361 | ESD Protection Diode |
| SZMM3Z18VT1G | Generic SOD−323 Zener Diode |
| NVTFS5C471NL | Generic u8FL DFN−5 N−Channel Power MOSFET |
| NVTFS5C460NL | Generic u8FL DFN−5 N−Channel Power MOSFET |
| NVMFS5A140PLZ | Generic SO8−FL DFN−5 P−Channel Power MOSFET |
| NCV213R | Current−Shunt Monitor, Voltage Output, Bi−Directional Zero−Drift, Gain = 50V/V |
| FUSB15201 | Dual Port USB Type−C & PD Controller |
| NCV81599 | 4 Switch Buck−Boost |
| NCV8730BMTW500 | LDO Regulator, 150 mA, 38 V max input, 1 A IQ, with PG Automotive |
Other References
FUSB15201 Flash Programming Guide UM70056/D.
FUSB15201 + NCV81599
USB−PD DUAL PORT
(AUTOMOTIVE)
Arm, Cortex, and the Arm logo are registered trademarks of Arm Limited (or its subsidiaries) in the EU and/or elsewhere.
All other brand names and product names appearing in this document are registered trademarks or trademarks of their respective holders.


onsemi, , and other names, marks, and brands are registered and/or common law trademarks of Semiconductor Components Industries, LLC dba “onsemi” or its affiliates
and/or subsidiaries in the United States and/or other countries. onsemi owns the rights to a number of patents, trademarks, copyrights, trade secrets, and other intellectual property. A listing of on semi’s product/patent coverage may be accessed at www.onsemi.com/site/pdf/Patent−Marking.pdf. onsemi is an Equal Opportunity/Affirmative Action Employer. This literature is subject to all applicable copyright laws and is not for resale in any manner.
The evaluation board/kit (research and development board/kit) (hereinafter the “Board”) is not a finished product and is not available for sale to consumers. The board is only intended for research, development, demonstration, and evaluation purposes and will only be used in laboratory/development areas by persons with engineering/technical training and familiar with the risks associated with handling electrical/mechanical components, systems, and subsystems. This person assumes full responsibility/liability for proper and safe handling. Any other use, resale, or redistribution for any other purpose is strictly prohibited.
onsemi reserves the right to make changes without further notice to any board.
You are responsible for determining whether the board will be suitable for your intended use or application or will achieve your intended results. Prior to using or distributing any systems that have been evaluated, designed, or tested using the board, you agree to test and validate your design to confirm the functionality of your application. Any technical, applications or design information or advice, quality characterization, reliability data, or other services provided by onsemi shall not constitute any representation or warranty by onsemi, and no additional obligations or liabilities shall arise from onsemi having provided such information or services.
onsemi products including the boards are not designed, intended, or authorized for use in life support systems, any FDA Class 3 medical devices or medical devices with a similar or equivalent classification in a foreign jurisdiction, or any devices intended for implantation in the human body. You agree to indemnify, defend and hold harmless onsemi, its directors, officers, employees, representatives, agents, subsidiaries, affiliates, distributors, and assigns, against any and all liabilities, losses, costs, damages, judgments, and expenses, arising out of any claim, demand, investigation, lawsuit, regulatory action or cause of action arising out of or associated with any unauthorized use, even if such claim alleges that onsemi was negligent regarding the design or manufacture of any products and/or the board.
This evaluation board/kit does not fall within the scope of the European Union directives regarding electromagnetic compatibility, restricted substances (RoHS), recycling (WEEE), FCC, CE, or UL, and may not meet the technical requirements of these or other related directives.
FCC WARNING – This evaluation board/kit is intended for use for engineering development, demonstration, or evaluation purposes only and is not considered by onsemi to be a finished end product fit for general consumer use. It may generate, use, or radiate radio frequency energy and has not been tested for compliance with the limits of computing devices pursuant to part 15 of FCC rules, which are designed to provide reasonable protection against radio frequency interference. Operation of this equipment may cause interference with radio communications, in which case the user shall be responsible, at its expense, to take whatever measures may be required to correct this interference.
onsemi does not convey any license under its patent rights nor the rights of others.
LIMITATIONS OF LIABILITY: onsemi shall not be liable for any special, consequential, incidental, indirect or punitive damages, including, but not limited to the costs of prequalification, delay, loss of profits, or goodwill, arising out of or in connection with the board, even if onsemi is advised of the possibility of such damages. In no event shall on semi’s aggregate liability from any obligation arising out of or in connection with the board, under any theory of liability, exceed the purchase price paid for the board, if any.
The board is provided to you subject to the license and other terms per on semi’s standard terms and conditions of sale. For more information and documentation, please visit
www.onsemi.com.
PUBLICATION ORDERING INFORMATION
LITERATURE FULFILLMENT:
Email Requests to: [email protected]
onsemi Website: www.onsemi.com
TECHNICAL SUPPORT
North American Technical Support:
Voice Mail: 1 800−282−9855 Toll-Free USA/Canada
Phone: 011 421 33 790 2910
Europe, Middle East, and Africa Technical Support:
Phone: 00421 33 790 2910
For additional information, please contact your local Sales Representative



















