MEEC TOOLS 011436 18V Drain Cleaner Instruction Manual

SAFETY INSTRUCTIONS
WARNING!
Read all the safety instructions and other instructions. Failure to follow the safety instructions and other instructions can result in electric shock, fire and/or serious personal injury. Save all the safety instructions and
other instructions for future reference.
The term “power tool” in the safety instructions refers to your mains-powered (corded) or battery-powered (cordless) power tool.
WORKAREA
- Keep the work area clean and well lit. Dark and cluttered work areas increase the risk of accidents and injuries.
- Do not use power tools in explosive environments, such as in the vicinity offlammable liquids, gases or dust. Power tools produce sparks that can ignite dust and fumes.
- Keep children and onlookers at a safe distance when using power tools.
- You can easily lose control of the tool if you are distracted.
ELECTRICAL SAFETY
- The plug on the power tool must match the power point. Never modify the plug in any way. Never use an adapter with earthed power tools. Unmodified plugs and matching outlets reduce the risk of electric shock.
- Avoid body contact with earthed surfaces such as pipes, radiators, cookers and refrigerators. There is an increased risk of electric shock if your body is earthed.
- Do not expose power tools to rain or moisture. There is a greater risk of electric shock if water gets into a power tool.
PERSONAL SAFETY
- Stay alert. Pay attention to what you are doing, and use your common sense when working with power tools. Never use power tools if you are tired or under the influence of drugs, alcohol or medication.
A moment of inattention when using a power tool can result in serious personal injury. - Use personal safety equipment. Always wear safety glasses. Depending on the type of tool and how it is used, safety equipment such as dust masks, non-slip safety shoes, safety helmets and ear protection reduce the risk of personal injury.
- Avoid accidental starting. Check thatthe power switch is in the OFF position before plugging in the power cord and/or the battery, or lifting/carrying the tool.
Carrying a power tool with your finger on the switch, or connecting a tool to the mains supply when the switch is in the ON position, increases the risk of accidents and injuries. - Remove Allen keys/spanners etc. before starting the power tool. Allen keys, or the like, left in a rotating part of a power tool can cause personal injury.
- Do not overreach. Always maintain a firm footing and good balance. This will ensure you have better control over the tool in unexpected situations.
- Wear suitable clothing. Do not wear loose-fitting clothing or jewellery. Keep your hair, clothing and gloves away from moving parts. Loose-fitting clothing, jewellery and long hair can get caught in moving parts.
- If dust extraction and dust collection equipment is available, this should be connected and used correctly. The use of such devices can reduce the risk of dust-related problems.
USING AND LOOKING AFTER POWER TOOLS
- Do not force the power tool. Use the correct power tool for the planned work.
The tool does the job better and safer when used at the rate for which it was designed. - Do not use the tool if it cannot be switched on and off with the power switch. Power tools that cannot be controlled with the power switch are dangerous and must be repaired.
- Pull out the plug and/or remove the battery before making any adjustments, changing accessories or putting the power tool away. These safety precautions reduce the risk of accidently starting the power tool.
- Store power tools out of the reach of children when not in use. Never allow children, or anyone who is unfamiliar with the power tool and these instructions, to use the tool. Power tools are dangerous if
used by inexperienced persons. - Keep the power tool properly maintained. Check that moving parts are properly adjusted and do not jam, and that no parts are incorrectly fitted or damaged.
Check for other factors that could affect functionality. If the power tool is
USING AND MAINTAINING BATTERY-POWERED TOOLS
- The battery must only be charged with the charger recommended by the manufacturer. A charger intended for one type of battery can result in a fire risk if used with another type of battery.
- The battery must only be charged with the charger recommended by the manufacturer. A charger intended for one type of battery can result in a fire risk if
used with another type of battery. - Only use power tools with the specified batteries. The use of other batteries can cause accidents or a fire.
- When the battery is not in use keep it away from metal objects such as paperclips, coins, keys, nails, screws and other small metal objects that can short circuit the terminals. Short circuiting the battery terminals can cause burns or a fire.
- Failure to handle the battery carefully can cause fluid to leak from the battery. Avoid contact with battery fluid. Rinse well with plenty of water if you come into contact with battery fluid. Seek medical
attention if you get battery fluid in your eyes. Fluid leaking from the battery can cause irritation or burns.
SERVICE
- The power tool must only be serviced by qualified personnel using identical spare parts. This will ensure that the power tool remains safe to use.
REDUCTION OF NOISE AND VIBRATIONS
- Plan the work so that exposure to heavy vibrations is spread over a longer period.
- To reduce noise and vibrations when in use, limit the time the tool is in use, and use low-power/vibration mode and suitable safety equipment.
- Take the following precautions to minimise the risks of exposure to vibrations and/or noise:
– Only use the tool in accordance with these instructions.
– Check that the tool is in good condition.
– Use accessories in good condition, and which are suitable for the purpose.
– Keep a firm grip on the handles/grips.
– Maintain and lubricate the tool in accordance with these instructions
SYMBOLS

TECHNICAL DATA
Rated voltage 18 V
Speed o – 560 rpm
Spiral r/J7 mm x 7.6 m
Weight 3.5 kg
Sound pressure level, LpA79 dB(A), K = 3 dB(A)
Sound power level, LwA 90 dB(A), K = 3 dB(A)
Vibration level, ah 0.894 m/s2 , K = 1.5 m/s2
Always wear ear protection.
The declared values for vibration and noise, which have been measured according to a standardised test method, can be used to compare different tools with each other and for a preliminary
assessment of exposure. The measurement values have been determined in accordance with EN 60745-2-21:2009.
WARNING!
The actual vibration and noise level when using tools may differ from the specified maximum value, depending on how the tool is used and the material. It is therefore necessary to determine which safety
precautions are required to protect the user, based on an estimate of exposure in actual operating conditions (taking into account all stages of the work cycle, e.g. the time when the tool is switched off and when it is idling, in addition to the start-up time).
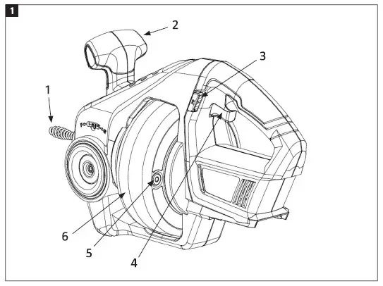
DESCRIPTION
Battery-powered drain cleaner with adjustable speed, for cleaning pipes with a diameter of 19-50 mm. Comes with a lamp that simplifies working in dark and confined spaces, and has rotating feed jaws for automatic feeding and withdrawal of the flexible auger. Battery and charger sold separately in Ju la’s department stores and at www.jula.com. The product is part of Meec Tools Multiseries 18 V.
- Flexible auger
- Handle
- Rotation selector
- Power switch
- Watertight plug
- Lock mechanism

Figure 1
USE
PREPARATIONS
- Check that the watertight plug on the drum is inserted and tightened and that the hex key is removed.
- Lubricate the flexible auger in accordance with the instructions.
- Check the auger for wear and damage. Replace the auger if it is worn flat, deformed or is damaged by corrosion.
- Familiarise yourself with the product and how to use and control it before starting to use it.
- Switch off the product with the power switch and remove the battery before adjusting or checking the product.
FITTING AND REMOVING THE BATTERY
Battery and charger sold separately in Jula’s
department stores and at www.jula.com.
- Check that the power switch is in the OFF position before putting in or removing the battery.
- To fit the battery, align the red markings on the battery to the slot in the battery holder and press the battery in place.
The battery should be pressed into the battery holder slot all the way until it clicks in place, otherwise it can drop out when in use. Never attempt to force the battery in place. If the battery does not slip easily in place it is probably not correctly aligned. - To remove the battery from the product, press in button on the back of the battery and pull back the battery.
STARTING, STOPPING AND ADJUSTING THE SPEED
Press the power switch to start the product and release it to stop. The speed is variably adjustable from Oto 560 rpm by pressing in the power switch.
LIGHT
The light goes on when pressing the power switch and goes off when it is released.
Clean the light aperture (1) when necessary with a soft, clean cloth to avoid scratching and obscuring it.
Figure 2
ROTATION SELECTOR
The direction of rotation for the flexible auger can be changed with the rotation selector. It can only be changed when the auger has stopped. Press “A” to rotate in normal
working mode and “B” to rotate backwards.
The selector must be fully pressed in the required direction of rotation in order to press the power switch. When the product is not in use the selector should be left in the mid point to prevent unintentional starting.
Figure 3
NOTE:
Only use backwards rotation to pull out the auger if it has got stuck.
AUTOMATIC FEEDING
- Press the rotation selector button “A”. Press the power switch a little and move the feed lever forwards to “F”. The auger now feeds out (forwards).

Figure 4 - Press the power switch a little and move the feed lever back to “R”. The auger now pulls in (backwards).

Figure 5
The direction offeed is reversed when the rotation selector button (1) is pressed. When the feed lever is in the “O” position (neutral) there is no feeding, regardless of the direction of rotation.
Figure 6
PIPE CLEARING
IMPORTANT
Familiarise yourself with the automatic feeding before you start clearing – incorrect use can result in a risk of personal injury and material damage.
- Hold the product with its front end nob more than 150 mm from the end of the pipe. The auger can get twisted if the gap is more than this, and with a shorter gap it is difficult to control the auger.

Figure 7 - Press the rotation selector button “A”, press the power switch/speed control a little, and move the feed lever forwards to “F”. The auger now feeds out and you can start clearing. After clearing, press the
rotation selector button “B” to pull out the auger. - If the auger gets stuck, for example as a result of a heavy blockage or sharp pipe bend, pull the feed lever back to the “B” position and allow the auger to pull back a little before feeding it forwards again.
Feed the auger backwards and forwards repeatedly to clear the pipe and to get past pipe bends. Do not force the feeding action -this can cause the auger to get twisted or break, which can result in serious personal injury.
Heavy blockages
For heavy blockages, try the following procedures.
- Twist the lock ring anticlockwise to increase the pressure.
- Press the power switch/speed control to slow speed mode and check the movement of the auger. If the auger gets stuck or twisted, release the power switch immediately to stop the rotation.
NOTE: Do not force the feeding of the auger. - Run the feed lever alternately in “F” and “O” mode to carefully clear the pipe. Regardless of whether the clearing was successful the lock ring must be turned clockwise to reduce the pressure on the feed jaws and to pull back the auger with the automatic feed mode.
If the auger gets stuck
If the auger gets stuck in the pipe and cannot clear or be withdrawn, press the rotation selector button “B” and move the feed lever to the “F” position to try to release and pull out the auger.
NOTE:
There can be various degrees of obstructions and blockages in the pipe – pay attention and carefully check how the auger moves. Stop the movement immediately if the auger gets twisted or stuck and take the requisite
steps to release it. Do not force or overload the product – get professional assistance if the pipe cannot be cleared with the product.
MAINTENANCE
Switch off the product with the power switch and remove the battery before checking or maintaining the product.
REPLACING THE AUGER
The product has a quick-coupling to facilitate replacing the auger.
- Put the feed lever in the “O” position.
- Take out the auger to expose the auger coupling.
- Undo the lock screws, M4, (1) with a hex key (2) and remove the auger (3).

Figure 8 - Push the new auger (1) in the auger coupling, align the screw holes and tighten the lock screws (2).
- Press the auger by hand back into the drum. Do not run in the auger with the motor – when the full length of the auger is exposed it can move uncontrollably and cause personal injury and material damage.
AFTER EACH USE
- Turn the drum by hand after use until the watertight plug is exposed outside the casing.
- Unscrew the plug with a hex key and remove it.
- Hold the product with the hole down until the liquid in the drum has run out and then replace the plug.

Figure 9
NOTE: Remove the hex key when the plug is replaced – if the key is left in place it can be thrown out and cause personal injury the next time the product is started. - Carefully clean the auger and the drum. Apply a little grease on the surface of the auger to prevent it rusting if the product is not going to be used for some time.























