H Koenig IM BOE50 Temperature Controlled Kettle

IMPORTANT SAFETY INSTRUCTIONS
READ CAREFULLY AND KEEP FOR FUTURE REFERENCE
Carefully read this manual before using this appliance. Ensure that you know how the appliance functions and how to operate it. Maintain the appliance in accordance with the instructions to ensure that it functions properly. Keep this manual with the appliance. If the appliance is to be used by a third party, this instruction manual must be supplied with it. The safety instructions do not by themselves eliminate any danger completely and proper accident prevention measures must always be used. No liability can be accepted for any damage caused by non-compliance with these instructions or any other improper use or mishandling. Do not use this appliance if it has been dropped or damaged in any way, or if the supply cord is damaged.
SAFETY
- Keep away from their kids or mentally handicapped person, or there are children when in use, please strictly supervise them by adults, besides, this product can not be played as a toy by the child.
- Before connecting the power, please check whether the using voltage of the kettle is in line with the voltage marked on the kettle or not (rated voltage marked at the bottom of the kettle). If it is out of line, do not use, and contact your local dealer.
- During filling water, cleaning, or when not in use, turn off the kettle, and unplug the plug.
- When filling water, please keep the water away from the bottom of the enclose, besides, before connecting the base, please wipe away beads of water below with a dry cloth to avoid a risk of electric shock or short circuit.
- Loaded water should not exceed the maximum water level, or boiling water may spill and cause danger.
- Please use this product in the horizontal plane.
- The pensile power cord can cause an accident, it is recommended that when boiling water, in order to avoid tripping kettle, then cause the danger of scalding, please put the kettle near to the power socket beside the wall.
- To avoid burns, please make sure to confirm the kettle lid has been covered before using.
- When heating, do not open the kettle lid or move the kettle, or may be burned.
- In order to prevent electrical danger, please don’t let this product and power lines immersed into any liquid.
- At the room with temperature below 0 degrees Celsius, please do not let the kettle power supply have been connected to power plug all the time, otherwise automatic temperature controller will automatically reset so that it leads to heat element.
- The power cord is damaged, in order to avoid danger, you must use the same model of power line replaced by the staff of the maintenance department from the manufactory.
- Do not let the kettle drily combust, when not in use, make sure to cut off the power.
- When cleaning this kettle, please remove the base, please wipe away the water on the kettle encloser and base before using again.
- The product must be used together with base offered.
- This product can only be used to heat water, not for other purposes, please do not add the soluble drinks, coffee, soup, milk and other substances to water.
- When boiling water, please do not open the kettle lid.
- When pouring boiling water , please be very careful and slow, in order to prevent wounding of gushy water.
- The power socket is used with a good three-core power socket grounded
- When unpluging the Plug, please do not pull the power cord, please unplugthe plug by hand.
- When hands are wet, please do not operate this product.
- Make sure to turn off the power switch before removing the base.
- The appliance is not to be used by children or persons with reduced physical, sensory or mental capabilities, or lack of experience and knowledge, unless they have been given supervision or instruction
- Children being supervised not to play with the appliance
- If the kettle is overfilled, boiling water may be ejected
- The instructions for use for cordless kettles shall state that the kettle is only to be used with the stand provided
- This appliance is intended to be used in household and similar applications as:
- Staff kitchen areas in shops, offices and other working environments
- Farm houses
- By clients in hotels, motels and other residential type environments
- Bed and breakfast type environments
- This appliance may be used by persons with reduced physical, sensory or mental capabilities or lack of experience or knowledge, provided that they are supervised or instructed in the safe use of the appliance and that they fully understand the potential hazards.
- Children should be supervised to ensure they do not play with the device.
- The device must not be used if it has been dropped, it obvious signs of damage are visible or if it has leaks.
- Do not operate this appliance if it has a damaged cord or plug, if it is not working properly or if it has been damaged or dropped. If the supply cord is damaged, it must be replaced by the manufacturer or its service agent or a similarly qualified person in order to avoid a hazard.
- This appliance may be used by children of at least 8 years of age, as long as they are supervised and have been given instructions about using the appliance safely and are fully aware of the dangers involved.
- Keep the appliance and its power cord out of reach of children under 8 years of age.
- When using electrical equipment, safety precautions must always be taken to prevent the risk of fire, electric shock and/or injury in the event of misuse.
- Make sure that the voltage rating on the typeplate corresponds to your main voltage of your installation. If this is not the case, contact the dealer and do not connect the unit
- Never leave the unit unattended while in operation.
- Never open the appliance from the front, always position yourself slightly to the side to avoid burning yourself with steam.
- Cleaning and maintenance should not be carriedout by children unless they are at least 8 years of ageand are supervised by an adult.
- Cleaning and maintenance should not be carried out by children unless they are at least 8 years of age and are supervised by an adult.
SPECIFICATIONS
- Rated Voltage/ Frequency: 220-240V / 50Hz
- Rated Power: 1850-2200W
- Rated Capacity: 1.7L
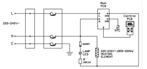
SCHEMATIC CIRCUIT DIAGRAM

PART DESCRIPTION

FEATURES
- High-quality temperature controller ensures 100% boiling, food-grade plastic material in accordance with national health standards.
- With triple safety protection devices, the more precise temperature controller, the safer use, the longer life.
- Wireless-type pot body design, 360-degree rotating base to avoid right place, easy to use.
- Concealed heating element design, high thermal efficiency, long service life, easy to clean.
- High-polished stainless steel kettle body, lasting beautiful, noble and generous, health and durable.
- Heating to boiling quickly after 5-8 minutes after filling with water.
- know the water level at a glance from a water altitude scale.
- The indicator light shows that the kettle shuts the power automatically after water boiling.
- With elegant appearance, unique features, be the fine gift of new friend, catering to requirement of fast-speed life in the families and living rooms.
USE
- Boiling water function
Open the lid and full water (not more than the maximum water level 1. 7 L and cannot be less than minimum water level 0. 5 L), then put on the lid.
Connected the power, the pot body into the power base. Now nothing appear in LCD, which means the kettle is on standby. When the kettle on standby, only can use the ‘I/O’, you can use ‘+’ and ‘-‘ buttons.
Method 1: Press the’+’ or’-‘ buttons, the LCD screen displays 40°C. Press’+’ or’-‘ again,
choose the boiling water temperature, then press ‘I/O’, the flashing LCD display shows
that the water is boiling. If you do not press the ‘I/O’ button, the LCD screen no longer flashes at the
After 10 seconds, if the LCD screen is off, the kettle is back in standby.
Method 2: Press the’+’ or’-‘ buttons and select the temperature (if you only press
With the’I/O’ button, the temperature is automatically set to 100°C.
LCD show s ‘100’, LCD will keep flashing, into boiling water. When Set the boiling water for 100 ℃, the water must be 100 ℃.
In the process of boiling water, press ‘+’ or ‘-‘, you can reset the temperature. When set temperature is higher than the actual water temperature, continue to boil water; When the actual water temperature is up to the set temperature, the heating tube will not work, and electronic board start the time, about 2 minutes later, LED no display, which means the kettle back to standby.
When water is finished boiling, the heat pipe stop working, electronic board start timing, about 2 minutes later, LCD no display, the kettle back to standby. If in 2 minutes, press ‘I/O’ key, LCD no display, the kettle back to standby. If press ‘+’ or ‘-‘ key, and don’t press ‘I/O’ again, electronic board start timing, about10 seconds later, LCD without any display. If press ‘+’ or ‘-’, and press ‘I/O’ again, electronic board will reset the work. - Insulation functions
Open the lid and full water (not more than the maximum water level 1. 7 L and cannot be less than minimum water level 0. 5 L), then put on the lid..
Connected the power, the pot body into the power base. Now nothing appear in LCD , which means the kettle is on standby .When the kettle on standby, only can use the’I/O’, you can use ‘+’ and ‘-‘ buttons.
Highest heat preservation temperature can only be set at 90 ℃ : when the set temperature and actual water
temperature is higher than 90 ℃, then press ‘ ‘button will not work; When ‘ ‘ button has been pressed, and set the water temperature as 90 ℃, and then press ‘+’ button will not work.
Method 1: firstly, press ‘+’ or ‘-‘, LCD show 40℃, then press ‘+’ or ‘-‘ button and set heat preservation temperature,
press ‘ ‘ keep warm Button, and then press ‘I/O’ again, LCD and the sign under the LCD on right keep flashing. The kettle is into the preservation and began to boil water. At this time, if not press ‘I/O’, LCD and and the dot under the LCD on right will not flash, after 10 seconds, the LCD no display, kettle back to standby.
Method 2: you can press ‘ ‘ , and then press the ‘ + ‘or ‘ – ‘ button and set preservation temperature, and then push
the ‘I/O’ heat preservation, LCD and the sign under the LCD on right keep flashing, The kettle is into the preservation and began to boil water.
In the process of boiling water, press ‘+’ or ‘-‘, can reset the heat preservation temperature. When set temperature is higher than the actual water temperature, continue to boil water; When the actual water temperature is up to the set temperature, the heating tube will not work, and electronic board start the time, about 4 hour later, LCD no display, which means the kettle back to standby. When, after LCD no display, the kettle back to standby mode.
When the boiling water temperature is up to the set temperature, then heat pipes stop working, and the kettle began to heat preservation.
When the water temperature lower than the set temperature, heat pipes began to heat and up to setting temperature,
and LCD and the sign under the LCD on right keep flashing. When the water temperature is equal to or higher
than the set temperature, the heat pipe does not work, in the insulation state, LCD and the sign under the LCD on right will not flash, and repeat.
In the process of heat preservation, if press key to exit heat preservation function, return to boil water.
When entered into the state of thermal insulation, electronic board start time, about 4 hour later, the LCD no display, then the kettle back to standby Within an hour, press ‘I/O’, LCD no display, the kettle back to standby.
HOW TO CLEAN KETTLE
- Please unplug the power plug and let the pot become cool before cleaning.
- Please do not immerse the kettle, power cord, power plug and power socket into water.
- Please ensure the electronic line circuit dry.
- Please wipe the kettle body with a damp cloth. Please do not use scouring powder, cleaning ointment product, they will damage the surface characteristics of kettle.
Cleaning and maintenance should not be carried out by children unless they are at least 8 years of age and are supervised by an adult.
HOW TO ELIMINATE SCALE
In order to keep good working condition of the kettle, it needs to remove scale frequently. If the outage happens in advance when working, indicating that you need to clear the scale of the kettle. Please use several methods in the following to clear the scale:
- Please use dedicated product that can remove the scale very well, proceed in accordance with product instructions.
- Please add the 0.5 liter eight-degree white vinegar to the pot, need cost one hour to keep soak, then drain white vinegar, at last wash it 4-5 times with clean water.
- Please add 0.5 liter of water to the pot and then boil it, then add 25 grams of citric acid, later soak 15 minutes, at last wash it 4-5 times with clean water.
TROUBLESHOOTING
| Failure | Sources of failure and troubleshooting ways |
| it shuts down automatically in advance before boiling | 1. It can be resolved by clearing the scale that is usually caused by the scale. 2. It also may be due to inadequate water in the kettle or empty kettle when using, causing to start dry combustion protection devices, we follow these steps to re-setting: again we add cold water to the pot, the dry burning protection device will be reseted after about 2 minutes, then the kettle can work. |
| The kettle can not work | 1. Please check whether the connecting of plug and socket is ok or not. 2. If the power cord is damaged, you must use the same type of power cord replaced by the staff of the maintenance department in the manufactory. 3. When the kettle starts dry combustion, the dry combustion protection device will shut the power. |
| There is a little peculiar smell inside water | 1. This phenomenon usually happens when the kettle is used for the first time. To solve this trouble in accordance with Use Article 6. 2. If this problem persists, add water to the pot to the maximum position, add two soup spoons of saleratus to the water, and then drain the water after boiling. |
| There is dirty water or water scale inside the kettle | As the local water is hard, this kind of water caused by calcium carbonate and magnesium carbonate, just clear the scale in time. |
ENVIRONMENT
CAUTION:
Do not dispose of this product as it has with other household products. There is a separation of this waste product into communities, you will need to inform your local authorities about the places where you can return this product. In fact, electrical and electronic products contain hazardous substances that have harmful effects on the environment or human health and should be recycled. The symbol here indicates that electrical and electronic equipment should be chosen carefully, a wheeled waste container is marked with a cross.
Adeva SAS / H.Koenig Europe – 8 rue Marc Seguin, 77290 Mitry-Mory, France www.hkoenig.com – https://en.hkoenig.com – Tél: +33 1 64 67 00 05




















