Danfoss AK-SM 800A Download ADAP-KOOL software free

Design Guide
Communications
between controllers and AK-SM 800A
ADAP-KOOL® Refrigeration control systems
Introduction
This installation manual covers the data communication systems installed in Danfoss AK-SM 800A Frontend.
Within this guide descriptions and specifications will be shown that supports the data communication interface with Danfoss refrigeration controls systems.
The recommendations mentioned in this document are intended as instructions for the market’s refrigeration engineers and electricians who install Danfoss refrigeration controls.
The guide describes:
- The various forms of communication
- Cable to be used
- Length of cable
- Termination of cable
- When to install a repeater
and - How do the individual controllers become visible on the network
- What happens if a controller has to be replaced
- What happens if the SM has to be replaced
Supported products
The above communication systems are used for internal communication between ADAP-KOOL® refrigeration control systems.
IP network
In the case of controllers and System Managers that can be connected to an IP network, installation should be carried out on the basis of the requirements that apply to an IP network, i.e. cables must be at least category 5e.
Communication survey
The table below shows which controllers can communicate with SM800A and with what form of data communication. Tick mark inside parentheses (x) indicates communication can be achieved by using option modules. The summary is valid as of ultimo 2022, but the ADAP-KOOL® Refrigeration Control System is continually being extended.
| System Manager | System operation | Controller series / type | Lon RS485 | Mod- bus | Lon TP 78 | DAN- BUSS | IP |
|
AK-SM 800A Series1) |
SvB 5 SvW AK-ST 500 Alsense | AK – controllers with extension modules AK-CC, AK-PC, AK-LM, AK-CH | x | ||||
| AK-PC 782B | x | ||||||
| AK-PI 200 | x | x | |||||
| EKC 3xx (except EKC 301) | (x) | ||||||
| EKC 202, AK-CC 210 | (x) | (x) | |||||
| EKC 302D, AK-CC 250A, 350, 450, 550 series, AK-PC 520, 530 | (x) | x | |||||
| AK-PC x51 | x | ||||||
| AK-CC55 series | (x) | x | (x2)) | ||||
| AK-CM (communication module) + AK-XM | x | x | |||||
| DGS, MCX, SLV, Wattnote, power meter, light control (3rd party) | x |
- Have built-in Modbus and IP communication. They can be delivered with LON RS485 or TP 78. Danbuss communication can be acheived via PI-200.
- SNMP protocol
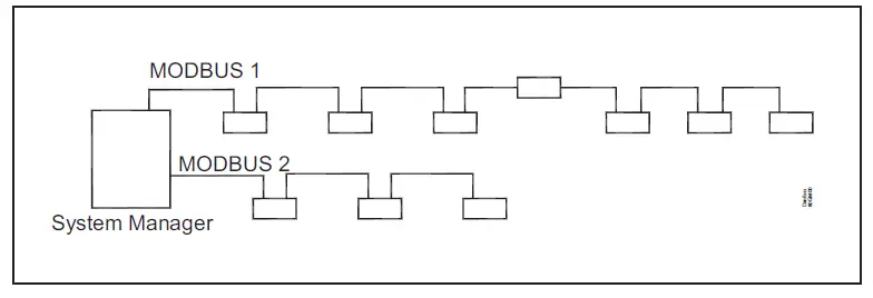
System Managers
A brief summary is presented here of the communication options for the AK-SM 800A frontend:
AK-SM 800A series
Up to 32 controllers can be connected to AK-SM 820A, Up to 170 controllers can be connected to AK-SM 850A and 880A
- Lon RS485 / TP 78 (max. 120 devices)
- Modbus 1 (max. 120 devices)
- Modbus 2 (max. 120 devices)
- SNMP communication (max. 160 devices) IP-Fieldbus (max. 120 devices) DANBUSS via PI 200 (max. 120 devices)
- Total no of controllers: max. 170 devices
Communication can be established via the following channels:
- Lon
- Modbus 1
- Modbus 2
- SNMP communication
- IP-Fieldbus
- External I/O modules via AK-CM 101A or AK-CM 101C
- Ethernet communication for other AK-SM devices
- DANBUSS communication via AK-PI 200
AK-SM 880A can be delivered in a version, which can communicate in 4 x TP 78 or AK-CM 101A.
Addressing of controllers in the network
- Connect voltage to controller
- Set the address in the respective controllers
If you should inadvertently give two or more controllers the same address, only the first controller will be visible from the System Manager. - The correct controller description files (.epk) must be loaded in the System Manager.
The following will occur depending on the communication type:
Lon RS485, Modbus, TP78
The System Manager can scan the network and find all connected controllers. This scan function must be initiated manually in the System Manager.
DANBUSS
On DANBUSS, the addresses must be set before the power is switched on. Then a scan must be performed to connect the right PI-200 to the network and then another scan must be performed to find the controllers connected to the PI-200.
IP
For the IP-based fieldbus the address switch of the controller must be set (11-199) and a scan from SM should be performed in order to find the correct controller. This scan must be started manually in the System Manager.
Replacement of controllers in the network
Settings
The system operation includes functions to copy a controller’s settings. This function can ONLY be used where a controller is to be replaced with the same software version. After swapping, the settings are copied back onto the controller.
Address
Remember to set the address of the new controller with the same address and add the controller to the System Manager again by starting the scan function. Follow the same procedure if the exisiting LON module is re-used.
Modbus, Lon, IP-Fieldbus, Danbuss
The System Manager will scan the network and find the controllers that have been replaced. This scan function must be started manually in the System Manager. Once the scan is finished, make an upload to verify that the controllers are assigned with the right type and that it is possible to communicate to the controller.
Replacement of System Manager in the network
If you replace the System Manager with the same type, all settings can be retrieved and reloaded with a backup function. See user Guide for the respective System Manager, so you can see how the setup and the collected data is retained.
- Terminate data communication inputs as previously.
- Set the address on the rotary switch to the same value as on the previous System Manager.
- Load the controller addresses up to the System Manager by starting the scan function.
Requirement to installation
Cable type
Cables with twisted in pairs must be used, and they may be provided with a screen. Some types of communication require a cable with a screen to be used.
Examples
- For Lon RS485, Modbus, RS485 Third party – General ‘EIA 485’ recommendation:
- Belden 9841, 24 AWG, 1 pair with screen
- Belden 3107A, 22 AWG, 2 pairs with screen
- Alpha wire 6453, 22 AWG, 1 pair with screen
- Carol C4841A, 24 AWG, 1 pair with screen
- Dätwyler Uninet 3002 4P 4 pairs with screen(CAT5 cable)
- Belden 7703NH, 22 AWG, 1 pair with screen
- Belden 7704NH, 22 AWG, 2 pair with screen
- LIYCY (TP) 2X0,5, 20 AWG 1 Pair with screen
- LIYCY (TP) 2X2X0,5, 20 AWG 2 Pair with screen
- For IP Fieldbus cable
ANSI/TIA 568 B/C CAT5e UTP or STP cable w/RJ45 connectors.
Wires with larger cross-section than AWG 20 / 0.522 mm is not recommended.
Conductors
The wires in the cable that is connected to the controller must be correct. Although there are four wires in the cable inside the screen, you cannot simply choose colours freely. The wires are twisted in pairs, i.e. 2 and 2, and you must use a pair that is twisted around each other.
If there are several “vacant” wires in the cable, they must be used for nothing else than data communication. We recommend to use separate cables for different bus type.
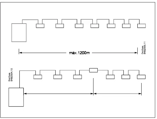
Cable length
- A cable length must not exceed 1200 m / 4000 ft.
- A repeater must be used for longer lengths than 1200 m / 4000 ft.
- For IP-fieldbus Maximum length should be 100 m / 330 ft, if longer you need to use a switch in between.
See the additional requirements for the respective communication forms.
IMPORTANT!
Our experience indicates that problems can occur with communication due to the following weaknesses:
Long wire ends
Do not strip more of the cable insulation than strictly neces sary. Max. 3 – 4 cm. Continue the twisting of the cables right up to the terminals.
Stubs
Avoid stubs on the cable. Feed the cable right to the end and then back again.
Noise sources
Keep the cable away from electrical noise sources and power cables (relays, contactors and especially electronic ballast for strip lights are strong noise sources). A distance of at least 10 – 15 cm will be sufficient.
Cable length extremities
Each section of data communication must be terminated correctly. See the relevant communication form on the following pages. Termination with a resistance of 120 Ω. Either directly on the terminals or with a switch.
Screen
See the respective communication forms in the section 3.0 or the respective controller.
Cable tray
Cabinet mounting
When controllers are installed in a cabinet, internal cable ducting must also comply with the relevant requirements. Use this cable ducting when one or more controllers are installed in a cabinet. (The short connections between controllers must also be of the correct cable types.)
When controllers are fitted in a cabinet door, the cables are usually kept together in bundles of cables. Here the bundle with data communication, display and digital input signals must be kept separate from other cables that emit noise.
Modbus
This data communication can be used in the series:
- EKC
- AK-CC
- AK-PC
- MCX
Number of controllers
The total number of controllers on Modbus connection can be up to 170 but maximum of 120 per channel.
Note: make sure that the controllers are using the same baudrate as configured in the AK-SM 800A.
Wiring
- The cable must be with screen.
- The cable is connected from controller to controller, and no branches are allowed on the cable.
- The System Manager can be inserted in middle of network.
- If the total cable length exceeds 1200 m / 4000 ft a repeater must be inserted.
- If the data communication cable runs through an electrically noisy environment which impairs the data signal, one or more repeaters must be added to stabilise the signal.
- The repeater is placed so that the length of the cable is evenly distributed.
- Refer section 4.2 Repeater for more information on repeaters.
Conductors
The wires are looped from device to device.
+ is connected to +
– is connected to –
The screen must be connected to the System Manager, all controllers and any repeaters. A screen must always be looped from device to device.
The screen must not be connected to anything else. (The screen is earthed inside the System Manager and must not be connected to any earth or ground signal.)
Cable sections / termination
- When all cables have been mounted on the different devices, the cable must be terminated.
- A section must be terminated at both ends. The section must be terminated using either an external resistor or a contact. Please see the relevant device.
- A repeater will always terminate two cable sections.
- The termination should be made with a 120-ohm resistor.(The resistor can be in the range 100 – 130 ohms.)
IP Fieldbus
AK-SM 800A
This data communication is primarily used in the following devices:
- AK-PC, AK-PI…
For the AK-SM 800A it is possible to choose whether to use Eth0 or Eth1 channel as the IP fieldbus.
- A. If Eth0 is used and regarded as an IP fieldbus all the controllers used on the IP-fieldbus must be connected to the same switch/ router.
When using Eth0 it is also possible to setup static IPs on all the devices that are connected to this bus line, so a router is not necessary in this case. However, having a DHCP server (build-in most routers) will make the installation much easier.
By connecting the controllers to Eth0 the only security layer is the one provided by the network.
- B. If Eth1 is used and regarded as an IP fieldbus, allowing Eth 0 for corporate communications, an extra layer of security will be applied, because there is a “network gap” between Eth0 (remote interface) and Eth1 (IP field bus) in the SM.
- Eth1 channel must be enabled on the unit itself during “Initialisation Wizard” or under comm. settings via the local display. It can NOT be enabled from remote.
- When using Eth1, it is required to have a router with DHCP server to provide IP-details for the Eth1 channel on the SM, as it is not possible to setup a static IP on this channel. The controllers, AK-PI and the SM Eth1 channel must be connected to this network which must be a different subnet than used on Eth0.
(E.g., if Eth0 uses a default gateway address as 192.168.0.xxx the Eth1 must at least be 192.168.1.xxx.)
During the scan it will be possible to choose either Eth0 or Eth1 for the IP-Fieldbus.
Router requirements
- Protocol: UDP support
- DHCP: MUST be Supported if Eth1 is used (SM800A Eth1 channel details can ONLY be set by a DHCP server)
- Port: Port 1041 must be open on the networks
- Speed: Our products use at max 100 Mbit. Most router today support 10/100 which should be sufficient.
Cable
- ANSI/TIA 568 B/C CAT5e FTP or STP cable should be used as minimum.
- The cable is connected from controller to a router, either directly or via switch.
- The System Manager must be connected as well to the ethernet network just like any other controllers.
Normally the cable length on an ethernet network should be max. 100 m / 330 ft. If the cable length exceeds this a switch must be inserted. It is also recommended to use a shielded (STP) ethernet cable when connecting between the controllers. This will protect data communication when it runs through an electrically noisy environment which impairs the data signal.
Number of controllers
The maximum number of controllers on an IP-Fieldbus is determined by the System Manager and can vary between 32 and 120.
Connectors
The connecters used on the devices are standard RJ-45 type, where the standard wiring for either cross-over or straight- through should be followed, according to the specific network equipment.
LONbus – RS485
This data communication is no longer recommended for new installation, Danfoss can provide units for retro-fit:
- EKC..
- AK-CC, AK-PC, AK-CM (AK I/O)…
Wiring
- The cable is connected from controller to controller, and no branches are allowed on the cable. The two wires are looped from device to device. There are no polarisation requirements.
- The System Manager can be inserted in middle of network.
- If the total cable length exceeds 1200 m / 4000 ft a repeater must be inserted.
- If the data communication cable runs through an electrically noisy environment which impairs the data signal, one or more repeaters must be added to stabilise the signal.
- The repeater is placed so that the length of the cable is evenly distributed.
- Refer section 4.2 Repeater for more information on repeaters.
Number of controllers
The total number of controllers on an LON RS485 connection is determined by the System Manager and can vary between 32 and 120.
Conductors
- The two wires are looped from device to device. There are no polarisation requirements.
(On some controllers, the clamps are designated A and B. On others there is no designation. Otherwise the connections are identical.) - If a screen is used, ensure screen is connected to System Manager and any repeaters.
A screen must always be looped from device to device. The screen must not be connected to anything else. (The screen is earthed inside the System Manager and must not be connected to any earth or ground signal.)
Cable sections / termination
- When all cables have been mounted on the different devices, the cable must be terminated.
- A section must be terminated at both ends. The section must be terminated using either an external resistor or a contact. Please see the relevant device.
- A repeater will always terminate two cable sections.
- The termination should be made with a 120-ohm resistor.(The resistor can be in the range 100 – 130 ohms.)
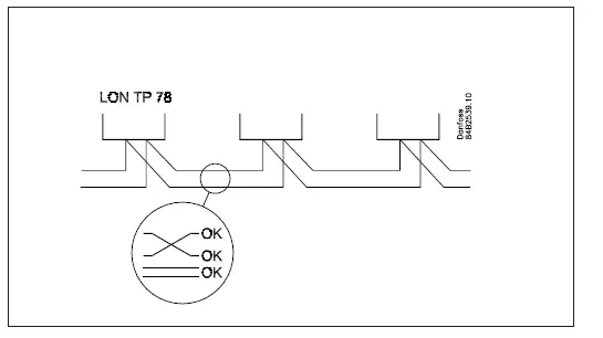
LONbus – TP 78
This data communication is no longer recommended for new installation, Danfoss can provide units for retro-fit:
- AK-CM – communication modules
- AK-CC – Case control (TP 78 version)
Wiring
- Cables with screen must be used.
- The cable is connected from controller to controller, and no branches are allowed on the cable.
- System Manager AK-SM 8xx can be inserted in middle of network.
- A cable section must not be longer than 1200 m / 4000 ft.
- A repeater must be used for longer sections.
- The sum of all sections must not exceed 1200 m / 4000 ft.
- A repeater must be used if the sum is greater.
- If the data communication cable runs through an electrically noisy environment which impairs the data signal, one or more repeaters must be added to stabilise the signal.
- The repeater is placed so that the length of the cable is evenly distributed.
- Refer to section 4.2 Repeater for more information on repeaters.
Number of controllers
The total number of controllers on a TP 78 connection is deter-mined by the controlling unit and can be up to 120.
Conductors
The two wires are looped from device to device. There are no polarisation requirements. (On some controllers, the clamps are designated A and B. On others there is no designation. Otherwise the connections are identical.)
If a screen is used, ensure screen is connected to System Manager and any repeaters. A screen must always be looped from device to device. The screen must not be connected to anything else. (The screen is earthed inside the System Manager and must not be earthed in any other way.)
Cable sections / termination
- When all cables have been mounted on the different devices, the cable must be terminated.
- A section must be terminated at the end of each sections. Termination is performed with the resistors (terminations) sup-plied.
- If one or more of the sections is not used, the termination on the clamp row should be retained.
- A repeater will always terminate two cable sections.
- A section after a repeater must be terminated at both ends.
DANBUSS
This data communication is no longer recommended for new installation, Danfoss can provide units for retro-fit:
- AK-CC.
The System Manager must be connected to a interface module AK-PI 200.
Wiring
- Cable must be with screen.
- The cable is connected from controller to controller, and no branches are allowed on the cable.
- If the cable length exceeds 1200 m / 4000 ft a repeater must be inserted.
- If the data communication cable runs through an electrically noisy environment which impairs the data signal, one or more repeaters must be added to stabilise the signal.
- The repeater is placed so that the length of the cable is evenly distributed.
- Refer to section 4.2 Repeater for more information on repeaters.
Number of controllers
The total number of controllers on an Danbuss connection is for each AK-PI 200, and up to 2 AK-PI 200 can be connected to the AK-SM 800A.
Conductors
The wires are looped from device to device. L (K3) is connected to L (K3) and H (K4) to H (K4). The screen must be connected to screen (k1) on all controllers and any repeaters. The screen must not be connected to anything else. (The screen is earthed inside the protocol interface and must not be earthed in any other way.)
Cable sections / termination
When all cables have been mounted on the different units, the cable must be terminated.
The termination is made using changeover switches and bow contacts in the controllers. A resistor of 120-ohm has to be mounted on the AK-PI 200 if it is at the end of the bus line.
- A section must be terminated at both ends. The section must be terminated using either an external resistor or a contact. Please see the relevant device.
- A repeater will always terminate two cable sections.
- The termination should be made with a 120-ohm resistor. (The resistor can be in the range 100 – 130 ohms.)
Combinations of net
Bridge
A bridge is a signal transition from one type of data communication to a different type. A bridge has no address. Multiple bridges and bridge types can be mixed on a common loop.
- Lon FTT 10 to Lon RS 485 and reverse
A bridge type TP78-05 can be used.
Code no. = 084B22 55.
- Lon TP 78 to Lon RS 485 and reverse
A bridge type TP78-04 can be used.
Code no. = 084B2254.
- Lon TP 78 to Lon FTT10 and reverse
A bridge type TP78-02 can be used.
Code no. = 084B2252.
- DANBUSS to AK-SM 800A
Protocol interface AK-PI 200 can be used.
Literature no. = RS8EX.
Repeater
A repeater is a device that refreshes the signal so that the signal can be read further out on the communication line.
Location-recommended to be in middle of loop so distance is split in half.
A repeater has no address.
- Lon RS 485
A repeater from the company “Phoenix” can be used:
Danfoss code no = 084B2241 (type AKA 223)
On Lon RS485 the communication speed is set to 78.1 kbps on the repeater. - MOD-bus
A repeater from the company “Phoenix” can be used:
Danfoss code no. = 084B2240 (type AKA 222).
On Modbus the communication speed must be set to 38.4 kbps on the repeater. (A cable section with SLV must be set to 19.2 kbps.) - Lon TP 78
A repeater type TP78-01 can be used.
DANBUSS
- A repeater from the company “Phoenix” can be used:
- Danfoss code no. = 084B2240 (type AKA 222).
- On DANBUSS the communication speed must be set to 4.8 kbps on the repeater.
- A on the repeater must be connected to DANBUSS-terminal L. B on the repeater must be connected to DANBUSS-terminal H.























