SWAN 1200-W Cygnet Linear Amplifier

Product Information
The Swan Model 1200-W is an electronics product that is a 1200-watt amplifier with a power rating of 1200 Watts PEP input in SSB Mode and 800 Watts DC Input on CW. It has five frequency ranges, which are 3,000-4,500 kc, 6,000-9,000 kc, 11,000-16,000 kc, 16,000-23,000 kc, and 23,000-35,000 kc. The product uses four 6LQ6 tubes, grounded grid, super cathode-drive circuit. It has a drive requirement of 100-125 watts and a meter that reads relative output and cathode current. The product includes Transmit-Receive Relay Control for simple operation with a transceiver. It also has a wide range Pi Output Circuit that matches 52 or 75 ohm coax cable or a variety of other load impedances. The dimensions of the product are 13 wide X 5-3/4 high X 10-3/4 deep, and it weighs 23lbs. The power supply of the product contains computer-grade electrolytic capacitors, 55 mfd. filtering at a 1200 VDC rating and silicon rectifiers. The AC Input is 117 volts, 50-60 cycles, 400 watts average input with voice modulation. A 230-volt, 50-60 cycle model is available on special order.
Product Usage Instructions
Installation:
- Never remove the cabinet or bottom plate when power line voltage is connected as highly lethal voltage is used in this amplifier. Allow at least one minute for capacitors to discharge after turning the amplifier off and pulling the plug.
- Refer to the pictorial in Fig. 3 when making the installation.
- Connect a short length of coaxial cable (RG-58 or RG-8) from the transceiver or exciter to the coaxial input jack on the 1200-W. A PL-259 type connector is required at the amplifier end of the cable. This cable should be as short as practical and preferably not more than 5 feet long.
- Connect the relay control cable to the auxiliary relay jack on the Swan 270. When using the 1200-W with other Swan transceivers, follow the necessary steps provided in the user manual.
- Connect the antenna coax, or dummy load to the output jack. If a low pass filter is to be installed to reduce TVI, connect it between the output jack and the antenna.
- For transceivers or exciters other than Swan, refer to the 1200-W schematic for the necessary changes in the relay circuit. Locate the terminal strip with the black and red wires from the control cable. They are located at the rear of the amplifier. These two wires must be reversed.
Tuning Instructions:
- Turn on the 1200-W. The red light indicates that it is on.
- Adjust the plate tuning and load controls for maximum output power while watching the relative output meter.
- The output reading is a relative indication and will vary considerably with different antenna loads as well as with frequency.
- The Cathode Current should read approximately 500-600 MA. This reading is based on 100 watts of drive. With more driving power, the cathode current will, of course, read higher.
SPECIFICATION
- POWER RATING
1200 Watts PEP Input in SSB Mode. 800 Watts DC Input on CW. - 5 FREQUENCY RANGES
- 3,000- 4,500 kc
- 6,000- 9,000 kc
- ll,000-16,000kc
- 16,000-23,000 kc
- 23,000-35,000 kc
USES FOUR 6LQ6 TUBES, Grounded Grid, SuperCathode-Drive Circuit.
- DRIVE REQUIREMENT
100-125 Watts - METER
- Reads Relative Output and Cathode Current
- Includes Transmit-Receive Relay Control for simple operation with a Transceiver.
- Wide range Pi Output Circuit matches 52 or 75 ohm coax cable or variety of other load impedances.
- DIMENSIONS
13″ wide X 5-3/4″ high X 10-3/4″ deep. - WEIGHT
23lbs. - POWER SUPPLY
- Computer grade electrolytic capacitors, 55 mfd. filtering at 1200 VDC rating. Silicon Rectifiers.
- AC Input: 117 volts, 50-60 cycles, 400 watts average input with voice modulation.
- 230 volt, 50-60 cycle model available on special order.
PRODUCT LAYOUT


INSTALLATION
CAUTION
Never remove the cabinet or bottom plate when power line voltage is connected. Highly lethal voltage is used in this amplifier. Allow at least one minute for capacitors to discharge after turning the amplifier off and pulling the plug.
GENERAL
- Refer to the pictorial in Fig. 3 when making the installation. Connect a short length of coaxial cable (RG-58 or RG-8) from the transceiver or exciter to the coaxial input jack on the 1200-W. A PL-259 type connector is required at the amplifier end of the cable. This cable should be as sh0rt as practical and preferably not more than 5 feet long.
- Connect the relay control cable to the auxiliary relay jack on the Swan 270. When using the 1200-W with other Swan transceivers it will be necessary to perform the following steps:
- Remove bottom of transceiver and install RCA type phono jack on the back of the transceiver. Be sure to insulate the jack from the chassis.
- Locate Relay Kl and connect a wire from the + 12 volt side of the relay coil to the center conductor of the phono jack.
- Connect another wire from the other side of the relay coil to the common side of the phono jack.
- By-pass both terminals of the phono jack with .0 I mf disc capacitors. (TVI suppression)
- Install phono plug from 1200-W into phono jack on transceiver for relay control of the amplifier.
- Connect the antenna coax, or dummy load to the output jack. If a low pass filter is to be installed to reduce TV I, connect it between the output jack and the antenna.
- For transceivers or exciters other than Swan, refer to the 1200-W schematic for the necessary changes in the relay circuit. Locate the terminal strip with the black and red wires from the control cable. They are located at the rear of the amplifier. These two wires must be reversed.
TUNING INSTRUCTIONS
- Turn the 1200-W on. The red light indicates that power is on and the filaments of the 6LQ6 tubes will be lit. Turn the 1200-W function switch to the “Bypass” position. Tune the exciter or transceiver first. Exciter output will be shunted around the linear amplifier by the internal relay, and will go to whatever antenna or load is connected. The “Output Metering” control will indicate exciter output, and may be used conveniently as a tuning meter. Simply adjust the exciter controls for maximum output, using whatever tuning procedure is prescribed for the particular exciter. Then switch the exciter back to standby or receive position.
- Turn the 1200-W function switch to the “Tune” position. Set the bandswitch to the proper band position and the P.A. Load to 9 o’clock . Turn the Mic. Gain down on the exciter (transceiver) and be sure the carrier has been balanced out. Then switch the exciter to normal voice-transmit position. With Swan transceivers this is done by pressing the pushto-talk button. If the relay control circuitry is properly connected and functioning, the 1200-W is now in transmit mode. The 6LQ6 tubes will now be drawing “idling current” of about 100 rna. By turning the “Output Metering” control fully counterclockwise to the off position you will read cathode current. ·

- Switch the exciter to its “Tune” or full CW power position. (If an exciter or transceiver with more drive than the Swan 270 or 260 is used, it is recommended that the drive be kept down to approximately 100 watts output. With the Swan 500 or 350 this is done by inserting approximately 250 MA of carrier rather than switching to the “Tune” position). Quickly adjust P.A. Tune on the 1200-W for maximum output, as indicated by the meter in “Output Metering” position. Then go back to the exciter and adjust its P .A. Tune for maximum output. (It may have changed slightly when switched into the amplifier cathode circuit.) Next advance the P.A. Load control on the 1200-W for increased output, and then alternate between adjusting P.A. Tune and P.A. Load until the highest possible output indication is reached. Then, advance the P.A. Load control about I number higher and adjust P.A. Tune for maximum output. This last tuning adjustment will provide best linearity and efficiency.
The output reading is a relative indication, and will vary considerably with different antenna loads as well as with frequency . The Cathode Current should read approximately 500-600 MA. This reading is based on 100 watts of drive. With more driving power the cathode current will of course read higher.
CAUTION
Do not keep the exciter or transceiver in tune position for longer than 30 seconds at a time. This caution note concerns the exciter more than the I200- W, but since the 6LQ6 power amplifier tubes are operating at full input during tune, the time should always be kept short. If longer time is required, switch to standby for a minute, and then back to tune for 30 seconds. With experience in tuning procedures, it will be found that 30 seconds is more than enough time. - SSB Voice Operation. Having followed the preceding tuning procedures, now switch the 1200-W to “SSBCW” position, and the output metering control to Cathode Current. Apply SSB voice excitation from the transceiver or driver, and advance its Mic. Gain control for a peak reading of 300-400 rna .
CAUTION:- Exercise great care in setting the Mic Gain control. It is quite easy to produce higher meJer readings, butflattopping and distortion will result.
- Do not switch the exciter into “Tune” position when the 1200- W is in “SSB-CW” position. Only voice modulated excitation should be applied in this position.
- Monitoring and tuning with an oscillo~~c ope. A highly recommended piece of test equipment for the complete amateur radio station is an oscilloscope suitable for monitoring. transmitter output and linearity. This instrument will permit optimum tuning of both the driver and amplifier, as well as continuous monitoring during operation. An excellent oscilloscope is the Heath model SB-6\0 sold in kit form by the Heath Co. of Benton Harbor, Michigan. The instruction book supplied with this kit explains in detail how to connect and use the instrument, and how to interpret the screen patterns. Other oscilloscopes may also be used . The Radio Amateur’s Handbook, published by the ARRL, and the Radio Handbook by Bill Orr, published by Editors and Engineers both contain detailed information on the use of oscilloscopes for transmitter tuning and operation. These publications are recommended references for this purpose.
- To operate without the 1200-W, simply switch it to “Bypass” position. The antenna circuit is then bypassed around the amplifier by the internal relay and the transceiver-driver will operate “Barefoot.” However, the 6LQ6 filaments in the 1200-W remain lit to allow instant operation of the amplifier.
- CW Operation: for operation at approximately 500 watts, the function switch may be left in the “TUNE” position. For full power operation, place the function switch in the SSB/CW position.
MAINTENANCE
- There will be little maintenance required in the 1200-W amplifier. The 6LQ6 tubes will provide thousands of service hours when operated according to instructions. Deterioration of a tube will generally be indicated by a change in idling current or inability to draw normal plate current, or both. However, except for occasional field problems which may occur with any electronic device, the tubes may be expected to operate month after month and year after year with no problems. In the grounded grid circuit, matching of the 6LQ6 tubes is not normally required.
- Other components are also operating conservatively, and well within nominal ratings. The electrolytic filter capacitors in the power supply are computer grade, meaning that they have a much higher degree of purity and quality control than conventional types. Life expectancy of these filters is approximately \0 years. The silicon diodes used in the supply are hermetically sealed and are not likely to ever fail or wear out.
BAND
DIAL SETTING PLATE LOAD 80 5 3 40 4.5 2.5 20 7.5 4 15 6 3 10 7 4
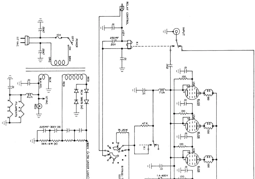
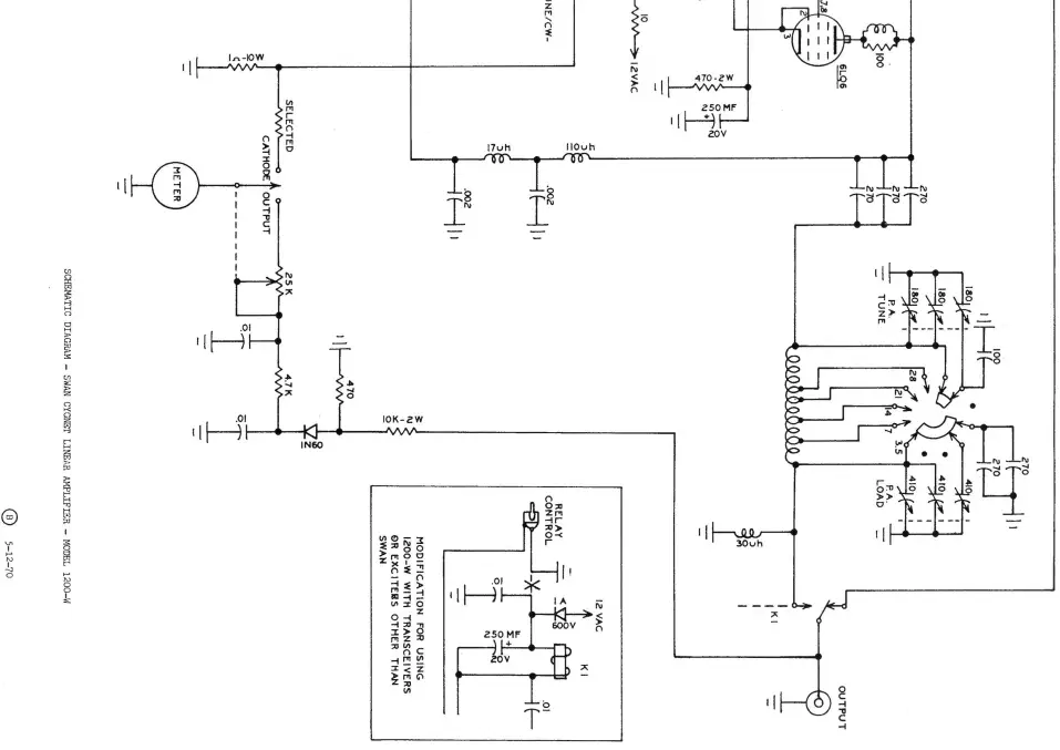
WIRING DIAGRAM


WARRANTY POLICY
Swan Electronics Corporation warrants this equipment against defects in material or workmanship, except for tubes, transistors. and diodes. under normal service for a period of one year from date of original purchase. Tubes. transistors. and diodes are covered under the warranty policy for a period of90 days. This warranty is valid only if the enclosed card is properly fiJled in and mailed to the factory within ten days of date of purchase. Do not ship to the factory without prior authorization. This warranty is limited to repairing or replacing only the defective parts. and is not valid if the equipment has been tampered with, misused or damaged.





















