THE SMART SOLUTION
Fitness Tracker
Fitness-Tracker
with Heart Rate Monitor mit Pulsmesser
Operating instruction
Controls and displays
- Sensor button
- Removable strap
- Closure
- Charging contact
Display symbols:
| Step counter | |
| Calories burned | |
| Distance covered | |
| Heart rate activity | |
| Speed | |
| Duration of activity | |
| Heart rate measurement | |
| Notifications | |
| Selection of sport types | |
| Walking | |
| Running | |
| Cycling | |
| Hiking | |
| Football | |
| Basketball |
| Volleyball | |
| Strength training | |
| Badminton | |
| Tennis | |
| Table tennis | |
| Bowling | |
| Baseball | |
| Badminton | |
| Treadmill | |
| Aerobics | |
| Yoga | |
| | Spinning |
| Skiing | |
| Skating | |
| Push-ups | |
| Skipping | |
| Climbing | |
| Dancing |
| Stopwatch | |
| Camera remote trigger | |
| Selection of dial | |
| GPS settings | |
| Telephone search | |
| Brightness settings | |
| Alarm | |
| Drink reminder | |
| Movement reminder |
Thank you for choosing the Hama product.
Take your time and read the following instructions and information completely. Please keep these instructions in a safe place for future reference.
Your new fitness tracker is the ideal companion for a healthy lifestyle and will motivate you to be active throughout the day. As well as displaying the time and date, it also collects data about the number of steps you have taken, your heart rate, and the calories you have burned. Wireless connection via Bluetooth ® to your smartphone enables you to document the data on the associated app and therefore constantly keep track of your success. Check here when you have reached your personal fitness goal!
- Explanation of warning symbols and notes
Warning
This symbol is used to indicate safety instructions or to draw your attention to specific hazards and risks.
Note
This symbol is used to indicate additional information or important notes. - Package contents
• “Fit Track 5900” fitness tracker
• 1USB charging cable
• Operating Instructions - Safety instructions
• This product is intended for private, non-commercial use only.
• Use the product only for the intended purpose.
• Protect the product from dirt, moisture, and overheating and use it in dry environments only.
• Do not use the product in the immediate vicinity of heaters, other heat sources, or in direct sunlight.
• Do not operate the product outside the power limits specified in the technical data.
• Do not use the product in areas in which electronic products are not permitted.
• The battery is integrated and cannot be removed.
• Do not open the device or continue to operate it if it becomes damaged.
• Do not attempt to service or repair the product yourself. Leave any and all service work to qualified experts.
• Do not drop the product and do not expose it to any major shocks.
• Do not modify the product in any way. Doing so voids the warranty.
• Dispose of packaging material immediately in accordance with the locally applicable regulations.
• Do not incinerate the battery or the product.
• Do not tamper with or damage/heat/disassemble the batteries/rechargeable batteries.
• While driving a car or using sports equipment, do not allow yourself to be distracted by your product and keep an eye on the traffic situation and your surroundings.
• Consult your doctor before starting an exercise programme.
• Always be aware of your body’sresponsewhen you exercise and speak to your doctor in an emergency.
• Consult your doctor if you have a medical condition and wish to use the product.
• This is a consumer product, not a medical device. Hence, it is not intended for the diagnosis, therapy, cure or prevention of illnesses.
• Prolonged contact with the skin can lead to skin irritations and allergies. Consult a doctor if symptoms persist.
• This product is not a toy. It contains swallowable small parts that pose a suffocation hazard.
Warning -cardiac pacemakers
This product generates magnetic fields. Persons with acardiac pacemakers should consult a doctor before using this product, as the pacemaker’s proper function could be affected.
Information -Flying
This product is a constant transmitter of radio signals. Please be aware that carrying and using radio transmitters during certain phases of the flight (e.g. take-off /landing) is not permitted for safety reasons.
Check with your airline beforeyou whether your fitness tracker can be taken on board. If in doubt, leave the product at home.
Warning –rechargeable battery
• Only use suitable charging devices or USB connections to charge the product.
• Do not use defective chargers or USB ports and do not attempt to repair them.
• Do not overcharge the product or allow the battery to completely discharge.
• Avoid storing, charging and using in extreme temperatures and at extremely low atmospheric pressures (such as at high altitudes). - First steps with the “Fit Track 5900” fitness tracker
4.1 Charging
• Charge your fitness tracker fully before using it for the first time.
• Connect the charging cable to a free USB port on your computer or USB charger and the fitness tracker’s
charging contact [4].
• To do this, consult the operating instructions for the USB charger you are using.
Note
• The charging time for a full battery charge is around 120 minutes. As soon as the battery shown in the
display is fully charged, the charging process is complete and you can disconnect the fitness tracker from
the charging cable.
4.2 Putting and switching on
• Place the fitness tracker around your wrist and fasten it using the closure.
• Hold the sensor button [1]down for 3seconds to start the fitness tracker.
Note
• The position on your wrist does not matter for the fitness tracker’s function.
• The fitness tracker can be worn on either wrist. It is also possible to attach it both above and below the wrist.
4.3 Power Off
• To switch the fitness tracker off, switch to menu item [Function]and then in the sub-menu go to the item
[Power Off]. Then press the sensor button [1]for 3seconds.
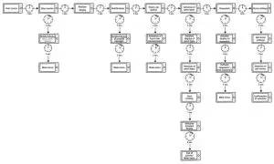
4.4 Operation -Menu structure
• Press the sensor button [1]toactivate the start screen and to switch between the displays in the sequence
shown.
• The sub-menus are accessed by pressing and holding the sensor button [1]for 3seconds (see illustration
below).
Note
• This graphic is a summary of all of the menu items that can be displayed on the fitness tracker and the
the sequence of displays when shipped.
![]()
Setting up the fitness tracker
5.1 Downloading the Hama FIT app
Note
The following operating systems are supported:
- iOS 8.1 or higher
- Android 5.0 or higher
- Open the iTunes AppStoreorGoogle Play Store on your smartphone.
- You can find the app using Search Settings.
- Download the app as normal and install it on your smartphone. To do this, follow the instructions on your smartphone.
5.2 Pairing the fitness tracker with your smartphone
Note
In order for your fitness tracker to display calls, text messages, and WhatsApp messages, activate push mode for messages in your smartphone settings.
Android /Apple mobile devices
- Ensure that the Bluetooth ® Settings is switched on on your smartphone and your fitness tracker.
- Start the app on your smartphone and search for the “Fit Track5900” fitness tracker by pressing on the
Bluetooth symbol.
- Now select your “Fit5900” fitness tracker to pair it with the app.
- Then make your personal settings.
- The fitness tracker is now linked with the app and synchronization begin.
Note
To start synchronization of the fitness tracker with the app, either press the circular arrow in the [Home]menu
item at the top right or drag the screen downwards.
Using the app
6.1 Setting personal data
- When setting the fitness tracker up for the first time, choose whether your values aretobedisplayed in metric (meters, kilograms) or imperial (feet, pounds) units.
- In the [Settings]menu item under [User Profile], enter your personal data such as your gender, height, weight, date of birth, and step length.
- Add your name and profile picture if you wish.
- Choose the menu item you wish to edit by tapping it. A sub-menu will then open in which you can enter the relevant settings.
Note - Please be aware that your terminal device must support some functions if they aretobeused.
- For more information, please refer to the operating instructions of your terminal device.
- While setting up the app, you will be asked whether the app has permission to access the functions of your
terminal device.
iOS/Android:
![]()
6.2 Displays in the main menu
6.2.1 Activity mode
The main menu shows you the following information:
Under menu item [Home]inthe Activity tab, you will see the steps taken [
], the distance covered [
], the last heart rate measured [
]and the calories burned for the day in question. [
].
iOS/Android:
![]()
The achieved proportion of your daily goal will be displayed in the relevant menu item. You can define this in the Activity goal (Android) /Goals (iOS) settings. (See Section 6.3.2)
6.2.2 Recording heart rate measurement
Note
Please be aware that heart rate recording in the history is only possible if an active Bluetooth ®
connection is in place between the fitness tracker and the app.
• Under the menu item [Home]and the Activity tab, select the Heart rate button [
].
• To start recording your heart rate, tap [Start].
The fitness tracker starts to record your heart rate.
iOS/Android:![]()
- To stop the recording, tap [Stop].
- Under the menu item [Settings]and the Device settings option, you can activate automatic heart rate
measurement (See Section 6.3.4.2). When this setting is activated, the fitness tracker measures your heart rate continuously at 15-minute intervals.
6.2.3 Sleep mode
- Under the menu item Home in the Sleep tab, you will see your sleep rhythm for the day in question.
- Hereiswhereyou will find a graphical analysis of your sleep quality.
iOS/Android:![]()
6.2.4 Sport mode
- Under the menu item [Sport], you will see a summary of your previous activities and you can also start a new activity.
- First, select the type of sport for which you want to record activity by pressing [Change sport type]. You will then be shown the sport type Running, Walking, Hiking and Cycling.
- To start anew activity,press [Start].
- The display above shows the previous activities and the entire distance covered. Select previous activities to obtain a summary of other activities you have completed.
![]()
- To obtain more detailed information about an activity, select the activity in question.
- The detailed view shows you information on the distance covered, the time spent, your speed, your heart rate, and the number of steps taken and calories burned.
Your heart rate is also evaluated, and its progress is shown as a graph and divided into zones.
![]()
![]()
6.2.5 Summary of daily /weekly /monthly /annual successes
- Under the menu item Data, you will see your recorded training successes shown as a chart.
- In the Day /Week /Month /Year tabs shown at the top, you can switch between the individual views.
- If you tap on the date display at the top, a calendar opens and you can select a specific date to show the
training successes for that day.
iOS/Android:
![]()
6.3 Settings
Under the menu item [Settings], you can adapt the fitness tracker to your individual needs.
iOS/Android:![]()
6.3.1 Profile
Select the sub-item [User Profile]toadapt your personal data.
6.3.2 Activity goal /Goals
Select the sub-item [Goal Settings](Android) /[Target Settings](iOS) to adapt your personal daily goals.
6.3.3 Bluetooth devices
Select the sub-item [Bluetooth Device]toestablish a new pairing with the fitness tracker.
6.3.4 Device settings
Select the sub-item [Device Settings]toactivate various fitness tracker Settings and to adjust the selected sport
types.
iOS/Android:![]()
6.3.4.1 Switch on display with raise
- Activate this function to enable the fitness tracker’s display to be activated when you move your arm upwards.
6.3.4.2 Automatic heart rate measurement
- Activate this function for the fitness tracker to measure your heart rate continuously at 15-minute intervals.
6.3.4.3 Camera control
- Activate this function to be able to control the camera on your smartphone using the fitness tracker.
6.3.4.4 Sport types
- Select the item [Add Sports]todefine the various types of sport that aretobestored on your fitness tracker.
- Out of the 22 sport types displayed, you can select four that are added in addition to the sport types Walking and Running on your fitness tracker.
- Confirm your selection by pressing [Save (Android) /Synchronise (iOS)].
6.3.4.5 Alarm
- Select the item [Alarm]toset different alarm times.
- You can add an alarm by tapping [+].
- To do this, select the required alarm time in the sub-menu and the day of the week.
- Confirm your selection by pressing [Save (Android) /Synchronise (iOS)].
6.3.4.6 Drink reminder
- Select the sub-item [Water Drinking Reminder]and activate these Settings in the sub-menu.
- In the sub-menu, you can set the start time for the drink reminder, the interval, the number of repetitions, and the day of the week.
- Confirm your selection by pressing [Save (Android) /Synchronise (iOS)].
6.3.4.7 Movement reminder
- Select the sub-item [Sedentary Reminder]and activate this Settings in the sub-menu.
- In the sub-menu, you can set the interval of the movement reminder, the start and end time, and the day of the week.
- Confirm your selection by pressing [Save (Android) /Synchronise (iOS)].
6.3.4.8 Do not disturb
- Select the sub-item [Do not disturb]and activate this Settings in the sub-menu.
- In the sub-menu, you can set the start and end times for Do not disturb mode.
- Confirm your selection by pressing [Save (Android) /Confirm (iOS)].
6.3.4.9 Restore factory settings
- In this sub-item, select [Reset]toreset the Hama FIT App to the factory settings.
- Confirm the subsequent prompt with [OK] in order to reset the Hama FIT app to the factory settings, or press[Cancel]toclose the selection.
6.3.5 Push notifications
- Select the item [Notification Alerts]toactivate the notification function for various apps and services.
6.3.6 Google Fit /Apple Health
- Activate the connection to Google Fit by pressing the button on the right and connecting, when prompted, to your Google account.
- Select the Apple Health item to obtain instructions for pairing with Apple Health.
6.3.7 Instructions &information
- Select the item [Instructions &information]tocall up a link to the support page containing further information.
6.3.8 Contact
- Select the item [Feedback]ifyou have any questions about this app or your fitness tracker or wish to submit
feedback about the product.
6.3.9 Firmware
- Select the item [Firmware]tosearch for a newer version of this app and to update it if necessary.
Care and Maintenance
- Only clean this product with a slightly damp, lint-free cloth and do not use aggressive cleaning agents.
- Ensure that no water is able to enter the product.
Warranty Disclaimer
- Hama GmbH &CoKGassumes no liability and provides no warranty for damage resulting from improper
installation/mounting, improper use of the product, or failure to observe the operating instructions and/or safety notes.
Technical data
| Bluetooth ® version | 4.0 |
| Display | 1.3″ LCD |
| Dimensions | 260 x 35x 10 mm |
| Weight | 39g |
| Protection class | IP68 |
| Battery type | Lithium polymer |
| Battery capacity | 220mAh / 3.8V |
Recycling Information
Note on environmental protection:
Following the implementation of European Directive 2012/19/EU and 2006/66/EU into the national legal systems, the following applies: electrical and electronic devices, as well as batteries, must not be disposed of with household waste. Consumers are obliged by law to return electrical and electronic devices as well as batteries to the designated public collection points or to the point of sale at the end of their service lives. Detailed information on this topic is defined in the national laws of the respective country. The presence of the above symbol on the product, operating instructions, or package indicates that the product is subject to these regulations. By recycling, reusing the materials, or other forms of utilizing old devices/ batteries, you are making an important contribution to protecting our environment.
Declaration of Conformity
Hama GmbH &CoKGhereby declares that this device is in compliance with the essential requirements and other relevant provisions of Directive 2014/53/EU. The declaration of conformity in accordance with the relevant directive can be found at www.hama.com.
| Frequency band(s) | 2402 – 2480 MHz |
| Maximum radio-frequency power transmitted | 1.14 dBm |
Hama GmbH &CoKG
86652 Monheim /Germany
Service &Support
www.hama.com
+49 9091 502-0
All listed brands are trademarks of the corresponding companies. Errors and omissions excepted, and subject to technical changes. Our general terms of delivery and payment are applied. www.hama.com/nep


















