EC8020 Non-Equalising Phono Preamplifier
User Manual
* A needle-drop is a term that means a version of a music album that has been transferred from a vinyl record to a digital audio medium. Needle drops are also sometimes called vinyl rips.
Version 6.1 (May 2021) – new universal Groove Sleuth Mk.II
includes LOCKDOWN and EC8020 appendix
Chapter 1-Introduction

Phædrus Audio’s Groove Sleuth Mk.II preamplifier is designed to be used in conjunction with Pspatial Audio’s Stereo Lab (Phonograph or Audiophile) app which runs under OS X on the Apple Mac. Stereo Lab has a wide feature set but it devotes a large part of its functionality to software equalization and decoding of analog records.
This isn’t just technology for technology’s sake.
There are real, audible reasons for doing this:phase-linear warp and rumble filtering is only possible in the digital domain and reveals a bottom octave with unprecedented clarity and realism. The accuracy of RIAA equalization and perfect channel balance ensures an uncolored sound with superb stereo sound staging. And the flexibility in recording characteristics will bring to life LPs you thought mediocre. Moreover, Stereo Lab also includes software decoders for QS and SQ quadraphonic and Ambisonic LPs; thereby bringing life to forgotten, analog, multichannel gems.
For Stereo Lab to process needle-drop captures and equalize them, it needs recorded files of the “raw” signal, direct from the groove, unfettered by analog equalization. And that is where the Groove Sleuth Mk.II preamplifier comes in. It is a phono preamplifier of the very highest quality but without equalization so that the signal fed to the computer is the closest version of the signal direct from the groove, but at a suitable amplitude for digitization. The Groove Sleuth Mk.II preamplifier has various options to augment this basic task to aid with monitoring and to ease integrating these units into a high-quality audio system. These are described in the pages that follow.
Chapter 2 – Safety
General
Before using any piece of equipment manufactured by Phædrus Audio, be sure carefully to read the applicable items of these operating instructions and the safety suggestions. Keep them for future reference. Follow the warnings indicated on the unit, as well as in these operating instructions.
THE USER SHOULD NOT ATTEMPT TO SERVICE THE UNIT. ALL SERVICING SHOULD BE REFERRED TO QUALIFIED SERVICE PERSONNEL OR FACTORY ONLY.
Phædrus Audio products should NEVER be connected to the external power supply or in any other way energised when the case is opened and/or the circuit boards are accessible.
General Safety Instructions
- Do not operate this equipment near any source of water or in excessively moist environments.
- Keep this equipment away from babies, children, and pets.
- Do not let objects do not fall, or liquids are spilled, onto the enclosure.
- Situate this equipment away from heat sources or other equipment that produce heat.
- Ensure this equipment has adequate ventilation. Improper ventilation will cause overheating and can damage the equipment.
- When cleaning this equipment, remove all connections to the unit; including power, and gently wipe with a clean lint-free cloth; if necessary, gently moistened with lukewarm or distilled water. Use a dry lint-free cloth to remove any remaining moisture. NEVER use aerosol sprays, solvents, or abrasives on this equipment.
- This equipment should be serviced by qualified service personnel or returned to Phædrus Audio when: an object (or objects) has fallen into the enclosure; liquid has fallen into or been spilled into the unit, or the unit has been exposed to rain or high humidity, or the unit does not operate normally or exhibits a marked change in performance, or the unit has been dropped, or the enclosure has been damaged.
Chapter 3-Gramophone record equalization in software
The signal recovered from a gramophone (phonograph) record via an electrodynamic pickup (moving-coil or moving-magnet type) has the bass drastically attenuated and the treble boosted.
Replay processing is therefore required to present a complementary characteristic to restore the original audio balance. The electronic amplifier which corrects for the equalization applied during recording is today universally called an RIAA preamplifier. The design of good, accurate RIAA equalisation has taxed the ingenuity of audio hardware engineers for sixty years.
Pspatial Audio believes that, after 60 years, hardware RIAA equalization has just about reached the end of the developmental road and that equalization is nowadays better performed in software for the following reasons:
REASON 1: Greatly increased digital resolution
Stereo Lab has internal processing in software that uses double-precision floating-point math. CD audio represents the audio signal with a dynamic range of 96dB, smaller than the capacity of the human hearing system, which has a dynamic range of about 120dB. The very best analog circuits can just about match this dynamic range. But, by contrast, double-precision floating-point math is a binary format that has a precision of 53 bits or 320dB. That’s a dynamic range that is ten billion (10 10 ) times greater than the hearing system.
REASON 2: Filter accuracy and stability and perfect left-right channel matching
Even the very best electronic components can only be manufactured with a certain degree of accuracy which is rarely better than 1%. Physical components are also subject to aging such that they go “off value”. Digital processing ensures perfect channel balance and frequency response forever, which guarantees an uncolored sound with superb stereo sound staging.
REASON 3: Better warp and rumble handling -with phase-linear filtering in software
In a perfect world, all gramophone records would be perfectly flat, there would exist no inevitable resonance of the arm mass and the stylus mounting compliance and the mechanical vibrations from the driving motor would be eliminated. But LPs do not exist in a perfect world so, when warp or rumble (as these imperfections are named) are present, they are better eliminated. The technique always employed to remove these effects is high-pass filtering and that is the approach taken in Stereo Lab too: a slightly under-damped fourth-order filter may be employed as a rumble filter so that the response falls sharply below the audio passband.
However, very differently, the rumble filter is a phase-linear, non-causal design which means there is no phase distortion introduced. Phase distortion is inevitable, real, and audible in causal, filters and can never be eliminated in analog designs]. But it is entirely eliminated in software processing. The result is a bottom octave that will sound like you’ve never heard it before.
REASON 4: Flexibility of equalization characteristics – to cope with records not equalized with the RIAA curve
Conventional wisdom has it that, by the mid-fifties in a belle époque of international cooperation, most American labels and most major European labels had adopted the new RIAA standard and had brought to an end a very chaotic situation which had existed since the dawn of electric recording in which the record companies all specified different equalization for their discs. However, the truth is that many labels were much slower to adopt the RIAA curve and disc recording characteristics were not effectively standardized 
until the late 1960s, or possibly even later. It is therefore a great boon to the vinyl enthusiast to have flexible equalization characteristics. But such flexibility, combined with perfect mathematical precision is very complicated and expensive to implement in hardware.
In providing digital equalization as part of Stereo Lab, Pspatial Audio wished to offer a comprehensive range of these non-RIAA equalization options for gramophone disc collectors whilst avoiding a complex and over technical user interface. So, Stereo Lab features equalization options to cover any disc (or indeed cylinder) recording from the 1880s to the present day.
Chapter 4–The Groove Sleuth Mk.II Preamplifier
The signal from a gramophone pickup is too small to apply to the line input of most sound cards or audio interfaces. What is required is a dedicated phono preamplifier to bring the small signal from the cartridge up to a healthy level for input to the computer soundcard.
Many phono preamplifiers exist at all price levels from a host of manufacturers. But, the vast majority of the phono preamplifiers apply RIAA equalization in the hardware of the unit and that is not what is required here. We need a preamplifier that provides gain and impedance conversion, without applying the equalization. These are unfortunately very rare, especially models which guarantee extremely low noise, exemplary headroom, excellent linearity, and accurate and extended frequency response. It is to fill this need that the Groove Sleuth preamplifiers were developed.
The Groove Sleuth Mk. II
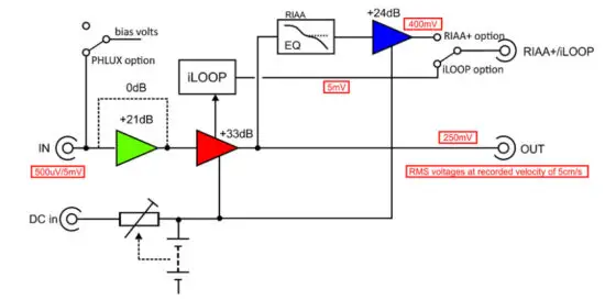
The Groove Sleuth Mk.II is a second-generation product that replaces all the models in the original Groove Sleuth range. Please refer to this block diagram of the Groove Sleuth Mk.II preamplifier in the following description.
The Groove Sleuth Mk.II preamplifier is suitable for high-output moving-coil (HMC) and moving-magnet (MM) cartridges, and optional transformers may be fitted for low-output moving-coil (MC) cartridges.
The Groove Sleuth Mk.II is also suitable for Phaedrus Audio PHLUX (PHLUX II) active moving magnet cartridges. (See Chapter 5 for more information about PHLUX active cartridges.)
Each base unit is equipped with a high-quality looping path called iLOOP, and the Groove Sleuth Mk.II preamplifier has an option for RIAA and limited alternative equalizations. 
In the base options, the unit simply presents the cartridge with the correct impedance at the IN phonos and amplifies the signal. The output is presented on the phonos marked OUTPUT on the rear of the Groove Sleuth Mk.II unit.
The gain of this preamplifier is a little lower than the typical mid-band gain of an RIAA preamplifier because, without RIAA equalization, the crest factor of the signal is somewhat greater than with a typical music signal (by about 4dB). The signal amplification is designed for the lowest possible distortion and noise floor; a discrete transistor stage with multiple, paralleled transistors is necessary for the latter. This amplified signal is sent to an external audio interface for digitization and subsequent recording equalization in Stereo Lab.
Transformer option
When ordered with the MC option (GS-MC), the Groove Sleuth Mk.II preamplifier includes a step-up transformer stage.
Transformers are heavy and expensive, but they sound great! And they do offer the lowest possible noise floor. The transformers selected for the Groove Sleuth Mk.II preamplifiers are of the highest quality: they possess high primary inductance, very low leakage, and are fully mumetal screened.
Signal loop (iLOOP)

The Groove Sleuth Mk.II preamplifier features the iLOOP; a wide-bandwidth, low-noise, and distortion buffered loop-through. This is especially convenient for enthusiasts who already have an excellent LP replay solution but who want to introduce computer audio into their system. This is because of the Groove Sleuth Mk.II integrates transparently into a pre-existing setup and provides new functionality without upsetting what’s there already.
Uloop always outputs the phono signal at high output HMC (or MM) signal levels. In fact, if moving-coil cartridge transformers are fitted and the iLOOP output is fed to a moving-magnet input, the Groove Sleuth will function as a first-rate, wide-bandwidth, low-noise MC preamplifier.
RIAA+

The Groove Sleuth Mk.II preamplifier may include a high-quality equalization stage (GS-RIAA+) so that the “loop” signal is equalized and emerges at line level on the phonos marked iLOOP/RIAA. The equalization filter is a high-precision, passive network. Previously, we have only offered optional RIAA equalization for monitoring. However, because Pspatial Audio’s Stereo Lab software has its greatest application in equalizing the many recording characteristics of historical recordings, it was felt helpful to incorporate limited, variable equalization in the hardware preamplifier to make record monitoring less fatiguing (it’s hard work listening to a 78RPM equalized with the RIAA curve). Three carefully judged, generalized settings are included:
- RIAA labeled RIAA
- pre-RIAA (for late 78s and early LPs), labeled LP; and
- Early (which is for all records made up until the late 1940s) labeled 78.
In this way, record monitoring may always be comfortable and accurate. This is followed by a slightly more make-up gain (+24dB) than the mid-band loss in the RIAA network because the signal now has the crest factor of the original music signal.
Power supply and warm-up
The Groove Sleuth Mk.II preamplifier is designed so that the analog sections remain energized all the time since this is consistent with the best audio practice The Groove Sleuth Mk.II incorporates the very low noise battery supply which was previously only in the Groove Sleuth MINI. This means the preamplifier can be powered from a conventional, international-style power supply but be switched to a battery supply during needle drops to ensure the very best possible noise and aliasing performance.
This delivers first-rate quality at a very reasonable price. A switch on the front panel allows the battery supply to be selected and a LED indicates battery health and charge.
The Groove Sleuth Mk.II has well over 24 hours’ operational charge, but we recommend battery play be limited to approximately 12 hours. The unit may be kept in charge mode when listening with only a minute loss of quality. By means of an advanced power-supply design, this condition is achieved whilst remaining compatible with European Eco-Consumption directives.
If the unit is unplugged or the power is removed or interrupted, the analog circuitry is held in a muted state for about 5 seconds until the various bias voltages are stabilized. Therefore, do not be alarmed if the unit does not produce an audio output immediately after connecting power.
Connecting the Groove Sleuth to your sound card

Groove Sleuth Mk.II is connected to your soundcard’s line inputs (as shown above). Levels should be set on the interface in the normal way and you will find that the preamplifier delivers audio at a sufficiently high level for all commercial soundcards, both internal and external.
Chapter 5–Phaedrus Audio
PHLUX II – Active Phono Cartridge
The Phaedrus Audio PHLUX II active phono cartridge is a new development in phono cartridge technology in which a moving-magnet motor system is buffered by a miniature amplifier thereby securing the performance of a moving-coil cartridge with the superior tracking and general convenience of the moving-magnet type. Using a combination of the PHLUX II cartridge, the Groove Sleuth Mk.II and spatial Audio’s Stereo Lab software, first-rate needle-drops may be obtained. More information is available from www.phaedrus-audio.com/PHLUX.htm
The power to the PHLUX/ PHLUX II active cartridge is supplied via the signal cable: rather as phantom power is delivered to modern microphones. In this way, the PHLUX may be fitted to any standard turntable without any rewiring. All that is required is that the phono preamplifier supplies the appropriate current and voltage to the turntable leads. This circuitry is provided within the Groove Sleuth Mk. II.
PHLUX-II digital correction 
The PHLUX-II cartridge has a very level frequency response. Variation is confined to ±1dB. This is a very good result and is illustrated in the graph above by the red trace.
Nevertheless, ±1dB is just perceptible; especially when it is a monotonic 2dB drop as shown in the graph. The result is a very slightly “warm” tonal balance. So, before applying recording characteristic equalization, it is possible to correct this very slight response anomaly in Stereo Lab software. The black trace indicates the corrected response which brings the variation of the PHLUX-II frequency-response to less than ½dB; a result below accepted levels of perceptibility.
The combination of PHLUX-II, Groove Sleuth Mk.II and Stereo Lab offers a solution with which to extract the information captured on the original record with forensic accuracy.
Chapter 6-Recording “Needledrops”

To record a needle drop, you will first need a program that records audio. Pspatial Audio can recommend Audacity, a free, easy-to-use, audio editor and recorder which runs on the Mac platform (and, in fact, on Windows and GNU/Linux too). Audacity is free software, developed by a group of volunteers and distributed under the GNU General Public License (GPL). Audacity features, not only the recording tools you need but other tools which you can use to enhance your needle-drops like click and noise filtering and speed change. You can read about and download Audacity on their website (http://audacity.sourceforge.net/).
Setting parameters

You will also need to configure Audacity so that it matches the settings you have made in the Audio MIDI Setup utility. The selections are made in the Preferences/Devices and Preferences/Quality dialogues as illustrated above. You may also need to adjust buffer depths in the software (Preferences/Recording) for the higher sampling rates. We’d recommend you adjust the Audio to buffer parameter to 50 milliseconds as a good starting point.
Recording levels
Set recording level so that peak music levels reach between-12dBFS and -6dBFS. Do not be tempted to over-record because this will cause distortion that Stereo Lab cannot rectify. It is recommended that loudness processing is also applied during the Stereo Lab software equalization process. In this way, you can be assured of the best dynamic range from your music and of good matching between needle-drops and other audio files (for example CD rips). There is no need to anticipate the effect of the RIAA filtering in Stereo Lab because the software will automatically adjust the level of the input file for the best resolution of the processed file.
Chapter 7–Decoding
Quadraphonic and Ambisonics discs
There were many interesting and important recordings made in Quadraphonic sound and versions of many classic recordings were mixed in Quad’. Many still only available as vinyl records, recording these LPs and decoding these recordings in software allows us to revisit, and indeed rediscover old friends.
Many beautiful and important recordings were made in Quadraphonic
Stereo Lab allows decoding of SQ and QS Quadraphonic and Ambisonics recordings to multichannel audio files so that they can be played over a square of four loudspeakers (as was the intention in the 1970s) or over a modern 5.1 system. No special precautions need to be made in recording needle drops of quadraphonic or Ambisonics discs. It is recommended that equalization is applied to the needle-drop in Stereo Lab before decoding.
Size: Groove Sleuth Mk.II: 112 × 50 × 225 mm (W-H-L)
Preamplifier Supply: DC input on screw locking connector.
Power: Groove Sleuth preamplifiers are designed to be compatible with European Eco-Consumption directives.
Consumption is less than 4 Watts in all configurations and active. The unit is intended to remain energized all the time.
Groove Sleuth Mk.II Preamplifier
Sensitivity @ 5cm/s recorded velocity: Nominal 5mV RMS (-44dBu); or 500µV RMS (-64dBu) when GS-MC option fitted.
Input load: 47kohms // 220pF (MM); 100R (GS-MC option); 150kohms, 9V dc phantom supply (PHLUX)
Gain (to computer output): 33dB (× 45)
Frequency response: ±0.1dB from 20Hz to 50kHz
Distortion: 0.005% THD at maximum output level
Equivalent input noise (EIN): <500nV RMS (-124dBu), A-weighted. Input shorted.
Signal to noise (wrt nominal sensitivity and un-weighted): 80dB
The maximum input signal (prior to clipping at full charge): 75mV RMS
The maximum input signal (prior to clipping after 6 hours on battery): 60mV RMS
Headroom (wrt nominal sensitivity at full charge): 23dB
Headroom (wrt nominal sensitivity after 12 hours on battery): 20dB
Battery: 9V Ni-MH (nickel-metal hydride) E-block type.
iLOOP (Intelligent Loop)
Function: Wideband, buffered loop-thru
Frequency response: ±0.1dB from 20Hz to 50 kHz
Output load: 47kohms (non-critical). Suitable for feeding any MM input
RIAA+ correction circuit option
Gain (to RIAA output): 37db/58dB (MM /MC); RIAA curve; pre-RIAA curve: Blumlein curve
RIAA response accuracy: ±0.2dB from 40Hz to 20kHz (RIAA)
RIAA IEC amendment: Not implemented; rumble roll-off performed in software
RIAA Neumann Pole or eRIAA: Not implemented
Phædrus Audio reserves the right to change specifications without notice.
Chapter 9-Warranty and service
Service
If you experience a problem with a Phædrus Audio product, contact [email protected]. We will diagnose the problem remotely and advise you of the warranty status. If a repair or replacement is required, we will issue a Return Merchandise Authorization (RMA) number and tell you where to send the unit to be repaired. You MUST have an RMA number before you return the equipment to Phædrus Audio’s support service. Phædrus Audio will not accept responsibility for loss or damage in shipping or for equipment returned without valid paperwork and/or a valid RMA number. Remember, the warranty is void if product serial numbers have been removed or altered, or if the product has been damaged by abuse, accident or unauthorized modification and/or repair (see Phædrus Audio Limited Warranty for details). There are no user-serviceable parts inside.
PLEASE RETAIN YOUR SALES RECEIPT. IT IS YOUR PROOF OF PURCHASE COVERING YOUR LIMITED WARRANTY. A LIMITED WARRANTY IS VOID WITHOUT SUCH PROOF OF PURCHASE.
Phædrus Audio’s Limited Warranty
Warranty service conditions are subject to change without notice. For the latest warranty terms and conditions and additional information regarding Phædrus Audio limited warranty, please see complete details online at www.phaedrusaudio.com.
¹The Groove Sleuth preamplifier’s RIAA equalization does not include the Neumann pole in the transfer function of the equalizer. The truth is that the inclusion of a zero in the playback RIAA de-emphasis at 3.18µS compensates for the pole which never existed in the record equalizer (see http://www.pspatialaudio.com/neumann_pole.htm
Appendices
Appendix 1 – Model Codes
The model/order codes for Groove Sleuth Mk.II preamplifier is:
- GS-II- Cost-effective, battery-assisted preamplifier with iLOOP and support for MM (MC options) and Phaedrus Audio PHLUX/ PHLUX II active phono cartridge. Optionally equalizing. Supplied with the basic external, high-quality, universal power-supply unit.
- GS-II SG – for Strain Gauge cartridge, battery-assisted non-equalizing, iLOOP, and plug top PSU.
- GS-II CYL – for cylinder replay, MM/PHLUX, battery-assisted non-equalizing, iLOOP, and plug top PSU.
- GS-SG-CD4 – adds recording line output to SG preamp for CD-4 decoding
Options
- GS-RIAA+ – EQ option including RIAA; pre-RIAA (for late 78s and early LPs); and Early (which is for all records made up until the late 1940s). (Note that RIAA+ options replace iLOOP)
- MC-INPUT2 – Addition of transformer input stage for all MC cartridges.
- GS-COOLER – Input-stage electronic cooling (Not available with MC-INPUT option)
Appendix 2 – Declaration of Conformity
The Manufacturer of the Products covered by this Declaration is Phædrus Audio
Maidstone Kent UK
The directives covered by this declaration are:
2014/30/EU Electromagnetic Compatibility directive
2014/35/EU Low Voltage Equipment directive
The products covered by this declaration are:
Groove Sleuth Mk. II non-equalizing phono preamplifier
The basis on which conformity is being declared: The manufacturer hereby declares that the products identified above comply with the protection requirements of the EMC directive and with the principal elements of the safety objectives of the Low Voltage Equipment directive and that the following standards have been applied:
IEC INTERNATIONAL STANDARD 60065: 2005. – Audio, video, and similar electronic apparatus – Safety requirements
The technical documentation required to demonstrate that the products meet the requirements of the Low Voltage Equipment directive has been compiled and is available for inspection by the relevant enforcement authorities. The CE mark was first applied in 2020.
Richard Brice, Technical Director Date: May 2020
Appendix 3 Disposal -meaning of the dustbin symbol
Protect our environment: do not dispose of electrical equipment in domestic waste. Please return any electrical equipment that you will no longer use to the collection points provided for their disposal. This helps the potential effects of incorrect disposal on the environment and human health. This will contribute to
Appendix 4 – Cylinder and Strain-gauge versions
GS-II CYL (Cylinder version)
For general and technical information about cylinder, records see: http://pspatialaudio.com/cylinders.htm
Specification
Gain: 55dB (x 562)
Response: Less than 1dB variation from 20Hz to 20kHz
Max input: 18mV pk-pk (6.3mV RMS)
EIN: 500nV (weighted in 20kHz)
Channel separation: 60dB minimum
Power consumption: 150mW
Battery: 9V Ni-MH (nickel-metal hydride) E-block type.
GS-II SG (strain gauge version)
Panasonic strain-gauge cartridges
Panasonic strain-gauge cartridges are peculiar in that the left output must be inverted to get it into the same phase as the right channel and – because they are semiconductors – this may not be achieved by swapping the wires on the pins on the cartridge. The Groove Sleuth GS-II SG is fitted with output transformers and these are used to create this inversion for listening in stereo only. The stereo signal is available on the OUTPUT phonos.
For decoding CD-4 records in Stereo Lab software, needle-drops should be recorded from the iLOOP phonos where a wideband signal is available when option GS-SG-CD4 is fitted.
For general information regarding displacement sensitive cartridges and Stereo Lab see: http://pspatialaudio.com/primus%20inter%20pares.htm
Sensitivity @ 5cm/s recorded velocity: Nominal 5mV RMS (-44dBu)
Polarising supply to solid state cartridge: 4mA
Gain (to right output): 39dB (× 90), non-inverting
Gain (to left output): 39dB (× 90), inverting
Frequency response: ±1dB from 20Hz to 50kHz
Distortion: 0.005% THD at maximum output level
Equivalent input noise (EIN): <500nV RMS (-124dBu), A-weighted. Input shorted
The maximum input signal (prior to clipping at full charge): 75mV RMS
Battery: 9V Ni-MH (nickel-metal hydride) E-block type.
Phædrus Audio reserves the right to change specifications without notice.
NOTE: The iLOOP output presents the cartridge output at standard MM output levels but the left-channel output is inverted relative to the right. When the GS-SG-CD4 option is fitted, the listening signal is at the output phonos and the signal for needle-drop recording is supplied at the iLOOP output.
Appendix 5 – LOCKDOWN version

Phædrus Audio’s Groove Sleuth LOCKDOWN is a rechargeable-battery powered, very wide bandwidth, very-low distortion, ultra-low noise MC (or PHLUX-II) phono preamplifier for high-quality listening and for recording needle-drops.
For background information regarding this model, see: http://www.phaedrus-audio.com/lockdown.htm
Incorporating the features of the existing Groove Sleuth Mk. II, the Lockdown incorporates the following innovations:
- Wide bandwidth signal path (>2 Hz to 2MHz)
- Highest-quality external power supply
- Battery controller (removes the need for CHARGE/PLAY switch)
- Electronic, ultra-low-noise MC front-end (replaces transformers in GS MK. II)
Block diagram of the Groove Sleuth LOCKDOWN 
Specification of Groove Sleuth Lockdown
Size: 112 × 50 × 225 mm (W-H-L)
Preamplifier Supply: Low-noise +12V DC input on screw locking connector
Power: Compatible with European Eco-Consumption directives*
Inputs: Unbalanced
MC cartridge or PHLUX-II active-cartridge
Sensitivity: 500µV RMS (-64dBu) or nominal 5mV (-44dBu) @ 5cm/s
Outputs: Gain (to computer output): × 500 or +54dB**
Gain (to iLOOP output): 0dB
Gain (RIAA equalised option): +58dB @ 1kHz
Frequency response: 2Hz to 2MHz (-3dB) to computer output and iLOOP
Distortion: Better than 0.0005% THD on 1kHz at 0.5mV RMS input
Equivalent input noise (EIN MC): -134dBu†
Equivalent input noise (EIN PHLUX): -124dBu‡
Max input: Greater than 6mV RMS (22dB above nominal level)***
Max output: 3V RMS (+12dBu)
* The unit is intended to remain energized all the time and still conforms with the European Union’s Ecodesign Directive (Directive 2009/125/EC).
** × 50 (34dB) in PHLUX-II mode.
† Main output, measured in 20kHz bandwidth, A-weighted. Input shorted. 70dB signal to noise ratio.
‡ Main output, measured in 20kHz bandwidth, A-weighted. Input shorted. 80dB signal to noise ratio.
*** Greater than 60mV RMS in PHLUX-II mode.
Phædrus Audio reserves the right to alter specifications without notice.
Appendix 6 – Groove Sleuth EC8020 version

The Telefunken EC8020 is probably the best vacuum tube (valve) ever made. Today, originals are almost impossible to obtain. And, in any case, good examples must be selected for precision audio work.
Phædrus Audio has recently introduced the EC8020-pH Supertube™, our re-creation of this unique device.
The Groove Sleuth EC8020 incorporates a couple of these tubes to create an incredible non-equalizing phono preamplifier.

Product features
- Pair of Ph&aedrus Audio EC8020-pH Supertubes™
- Ph&ædrus Audio designed moving-coil step-up transformers, or for PHLUX-II active cartridges
- Separate HT power-supply box
- Direct-coupled input circuit (no capacitors)
- Designed for needle-drop recording or for operation with the PHOCUS software preamplifier

Resolve HT power-supply
Power for the Groove Sleuth EC8020 is provided by the supplied, separate Resolve HT power supply. The internals of the power supply and the back panel is illustrated.
Specification GS8020 with Resolve HT
Size: 2 boxes – 112 × 50 × 225 mm (W-H-L)
Preamplifier Supply: Low-noise high-tension DC input on screw locking connector
Power: Less than 10 watts*
Inputs: Unbalanced, MC cartridge or PHLUX-II active-cartridge
Sensitivity: 500µV RMS (-64dBu) or nominal 5mV (-44dBu) @ 5cm/s
Outputs:Gain (to computer output): × 630 or +56dB**
iLOOP output: Used to adjust cartridge loading
Distortion: Better than 0.05% THD on 1kHz at 0.5mV RMS input
Equivalent input noise (MC): -144dBu†
Equivalent input noise (PHLUX): -122dBu‡
Max input: Greater than 18mV RMS (31dB above nominal level)***
Max output: 10V RMS (+23dBu)
* The unit is intended to remain energized all the time.
** × 50 (34dB) in PHLUX-II mode.
† Main output, 20kHz bandwidth, A-weighted, input shorted.
‡ Main output, 20kHz bandwidth, A-weighted, input shorted.
*** Greater than 200mV RMS in PHLUX-II mode.
Phædrus Audio reserves the right to alter specifications without notice.



















