
CEN-TECH 57209 Peak Amp Portable Jump Starter And Power Pack
Save This Manual Keep this manual for the safety warnings and precautions, assembly, operating, inspection, maintenance and cleaning procedures. Write the product’s serial number in the back of the manual (or month and year of purchase if product has no number). Keep this manual and the receipt in a safe and dry place for future reference.
WARNING
- This is the safety alert symbol. It is used to alert you to potential personal injury hazards. Obey all safety messages that follow this symbol to avoid possible injury or death.
- Indicates a hazardous situation which, if not avoided, will result in death or serious injury.
- Indicates a hazardous situation which, if not avoided, could result in death or serious injury.
- Indicates a hazardous situation which, if not avoided, could result in minor or moderate injury.
- Addresses practices not related to personal injury.
- WARNING marking concerning Risk of Eye Injury. Wear ANSI-approved splash-resistant safety goggles.
- WARNING marking concerning Risk of Fire. Follow connection procedure.
- Read the manual before setup and/or use.
Safety Warnings and Precautions
Read all safety warnings and instructions. Failure to follow the warnings and instructions may result in electric shock, fire and/or serious injury. Save all warnings and instructions for future reference.
WARNING! TO PREVENT SERIOUS INJURY: – RISK OF EXPLOSIVE GASES
Working in vicinity of a lead-acid battery is dangerous. Batteries generate explosive gases during normal battery operation. For this reason, it is of utmost importance that you follow the instructions each time you use the Jump Starter.
Work Area Safety
- Keep work area clean and well lit. Cluttered or dark areas invite accidents.
- Do not operate Jump Starter in explosive atmospheres, such as in the presence of flammable liquids, gases or dust. The Jump Starter can create sparks which may ignite the dust or fumes.
- Keep children and bystanders away while operating the Jump Starter. Distractions can cause you to lose control.
- Store idle equipment. Always lock up tools and keep out of reach of children.
Electrical Safety
- Do not drop a metal tool onto battery. It might spark or short-circuit battery or other electrical part that may cause explosion.
- Do not operate if Jump Starter has received a sharp blow, been dropped, or otherwise damaged in any way; take it to a qualified technician.
- Do not leave Jump Starter unattended while switched on. It could result in fire and property damage.
- Do not expose to rain or wet conditions. Water entering the Jump Starter will increase the risk of electric shock.
- Do not use an extension cord with this item.
- Use of an attachment not recommended or sold by the manufacturer may result in a risk of fire, electric shock, or injury to persons.
- To reduce risk of damage to electric plug and cord, pull by plug rather than cord when disconnecting the Adapter.
- Do not operate with damaged cord or plug. Replace the cord or plug immediately.
Personal Safety
- Wear ANSI-approved splash-resistant safety goggles and heavy-duty rubber work gloves whenever connecting, disconnecting, or working near battery. Battery acid can cause permanent blindness. Avoid touching eyes while working near battery.
- Do not use Jump Starter while you are tired or under the influence of drugs, alcohol or medication. A moment of inattention while operating Jump Starter may
result in serious personal injury. - NEVER smoke or allow a spark or flame in vicinity of battery or engine.
- If battery acid contacts skin or clothing, wash immediately with soap and water. If acid enters eye, immediately flood eye with running cold water for at least 10 minutes and get medical attention immediately.
- Remove personal metal items such as rings, bracelets, necklaces, and watches when working with a lead-acid battery. A lead-acid battery can produce a short-circuit current high enough to weld a ring or the like to metal, causing a severe burn.
- People with pacemakers should consult their physician(s) before use. Electromagnetic fields in close proximity to heart pacemaker could cause pacemaker interference or pacemaker failure.
Service
Have your Jump Starter serviced by a qualified repair person using only identical replacement parts. This will ensure that the safety of the Jump Starter is maintained.
Jump Starter Safety Warnings
- Lead-acid batteries generate hydrogen gas when charging. Hydrogen gas is explosive. Only use the Jump-Start system in a well-ventilated area.
- Jump-Starting A Vehicle
- Use the Jump Starter for jump-starting
- The LEAD-ACID battery only.
- For emergency use only. Do not use the Jump Starter as a replacement for a vehicle battery.
- Be sure area around battery is well ventilated while battery is being jump-started.
- NEVER jump-start a frozen battery.
- Do not attempt to jump-start a vehicle with
- non-rechargeable or defective battery.
- Study all battery manufacturer’s specific precautions for jump-starting.
- DO NOT TOUCH POSITIVE AND NEGATIVE BATTERY CLAMPS TOGETHER.
- Unplug the Jump Starter from its Adapter before connecting its cables to a battery.
- Connect and disconnect battery cable clamps only after setting any Jump- Starter switches to OFF position.
- Connect cables to proper polarities. Connect black cable to negative body ground and red cable to positive battery terminal.
- Locate Jump Starter as far away from battery as battery cables permit.
- Maintain labels and nameplates on the Jump Starter. These carry important safety information.
- If unreadable or missing, contact
- arbor Freight Tools for a replacement.
- The warnings, precautions, and instructions discussed in this instruction manual cannot cover all possible conditions and situations that may occur. It must be understood by the operator that common sense and caution are factors which cannot be built into this product, but must be supplied by the operator.
Specifications
| Input | 120 VAC, 60Hz, 0.3A |
| Output | 15VDC, 0.5A USB 5VDC, 2.4A |
| Cranking Amps | 350A |
| Battery | 12V, 9Ah, Sealed Lead-Acid |
| Battery Cables | 25 1/2″ L, 6AWG |
Setup – Before Use:
Read the ENTIRE IMPORTANT SAFETY INSTRUCTIONS section at the beginning of this manual including all text under subheadings therein before setup or use of this product.Note: For additional information regarding the parts listed in the following pages, refer to Parts List and Diagram on page 10.
Functions
Charging the Jump Starter
IMPORTANT:
YOU MUST CHARGE COMPLETELY BEFORE FIRST USE, AFTER EVERY JUMP START, AND EVERY 30 DAYS OR VOIDS WARRANTY.
WARNING!
TO PREVENT SERIOUS INJURY: Always charge on a non-flammable surface.
- Press Power Button to check Battery Status Indicator.
- Full and 75%: Green light(s) indicate ready for use.
- 50% Charged: Yellow and Red lights indicate needs to be charged.
- 25% Charged: Red light indicates should be charged immediately.
- Press Power Button to turn off. Turn Clamp Power Switch off. Remove any device from the USB port.
Note: Do not operate any of the Jump Starter’s functions while the unit is charging. - Connect the included Power Cord’s plug to a grounded 120VAC outlet.
- Remove cover from 120VAC Charging Input Plug and connect the Power Cord’s socket to the Plug.
Note: When charging, Charge LED will light up. When charging is complete: - When charging is complete, unplug Power Cord from outlet and Jump Starter.
- Recharge:
- When the Battery Status LEDs indicate 50% or less.
- After each Jump-Start.
- Once a month.
Operating Instructions
- To turn the Work Light on, press the Power Button ON and then press the Work Light button.
- To turn the Work Light off, press the Work Light button again.
- If finished using the Jump Starter, press the Power Button OFF.
Jump-Starting a Vehicle
- Press the Power Button ON and check the Battery Status Indicator Lights to verify that the Jump Starter is fully charged. Recharge as needed, following the instructions in the “Charging
the Jump Starter” section on page 7. - Turn off the vehicle ignition switch and all accessories (lights, radio, climate control, etc.).
- Turn Clamp Switch on the Jump Starter to the OFF position. You may leave the Work Light on if needed.
- When the correct connection has been made, turn the Clamp Switch to the ON position.
- After the vehicle is started, turn the Clamp Switch to the OFF position. Remove the black Negative Battery Cable first, and then the red Positive Battery Cable.
Running/Charging USB Devices
- Press the Power Button ON and check the Battery Status Indicator Lights to verify that the Jump Starter is fully charged. Recharge as needed, following the instructions in the “Charging the Jump Starter” section on page page 7.
- Plug the device into the USB Port.
- When finished, unplug the device from the USB Port.
- If finished using the Jump Starter, press the Power Button OFF.
Maintenance and Servicing
Procedures not specifically explained in this manual must be performed only by a qualified technician.
- BEFORE EACH USE, inspect the general condition of the Jump Starter. Check for:
- loose hardware,
- cracked or broken parts,
- damaged electrical wiring or cable insulation, and
- any other condition that may
- effect its safe operation.
- Keep unit clean and clamps free of dirt, debris, or grease.
- For longer working life, protect Jump Starter from sunlight and moisture.
- AFTER USE, wipe external surfaces of the Jump Starter with clean cloth.
- CONTAINS NON-SPILLABLE, SEALED LEAD-ACID BATTERY. BATTERY MUST BE RECYCLED OR DISPOSED OF PROPERLY.
- The battery should only be replaced by a qualified technician.
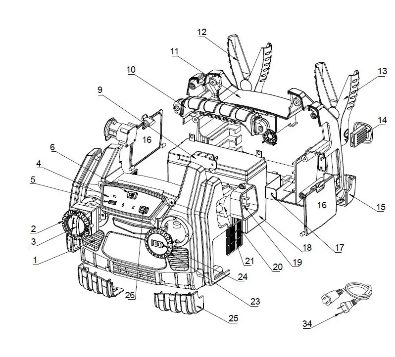
Parts List and Diagram
THE MANUFACTURER AND/OR DISTRIBUTOR HAS PROVIDED THE PARTS LIST AND ASSEMBLY DIAGRAM IN THIS MANUAL AS A REFERENCE TOOL ONLY. NEITHER THE MANUFACTURER OR DISTRIBUTOR MAKES ANY REPRESENTATION OR WARRANTY OF ANY KIND TO THE BUYER THAT HE OR SHE IS QUALIFIED TO MAKE ANY REPAIRS TO THE PRODUCT, OR THAT HE OR SHE IS QUALIFIED TO REPLACE ANY PARTS OF THE PRODUCT. IN FACT, THE MANUFACTURER AND/OR DISTRIBUTOR EXPRESSLY STATES THAT ALL REPAIRS AND PARTS REPLACEMENTS SHOULD BE UNDERTAKEN BY CERTIFIED AND LICENSED TECHNICIANS, AND NOT BY THE BUYER. THE BUYER ASSUMES ALL RISK AND LIABILITY ARISING OUT OF HIS OR HER REPAIRS TO THE ORIGINAL PRODUCT OR REPLACEMENT PARTS THERETO, OR ARISING OUT OF HIS OR HER INSTALLATION OF REPLACEMENT PARTS THERETO.
Parts List
| Part | Description | Qty |
| 1 | Front Housing | 1 |
| 2 | Clamp Switch Cover | 1 |
| 3 | On/Off Clamp Safety Switch | 1 |
| 4 | Control Panel | 1 |
| 5 | USB Port | 1 |
| 6 | Work Light Switch | 1 |
| 9 | Automatic Recovery Fuse | 1 |
| 10 | Handle | 1 |
| 11 | Back Housing | 1 |
| 12 | Red Positive Clamp | 1 |
| 13 | Black Negative Clamp | 1 |
| 14 | Clamp Handle | 2 |
| 15 | Housing Rear Foot | 2 |
| Part | Description | Qty |
| 16 | Side Door | 2 |
| 17 | Battery Bracket | 1 |
| 18 | Battery, 12V, 9Ah, Lead Acid | 1 |
| 19 | 120 VAC Charging Input | 1 |
| 20 | Vent | 2 |
| 21 | Adapter, 15V 500mA | 1 |
| 22 | 120 VAC Charging Input Cover (not shown) | 1 |
| 23 | Battery Status Indicator Cover | 1 |
| 24 | LED Indicator Panel | 1 |
| 25 | Housing Front Foot | 2 |
| 26 | Power Button | 1 |
| 34 | Power Cord | 1 |
Limited 90 Day Warranty
Harbor Freight Tools Co. makes every effort to assure that its products meet high quality and durability standards, and warrants to the original purchaser that this product is free from defects in materials and workmanship for the period of 90 days from the date of purchase. This warranty does not apply to damage due directly or indirectly,to misuse, abuse, negligence or accidents, repairs or alterations outside our facilities, criminal activity, improper installation, normal wear and tear, or to lack of maintenance. We shall in no event be liable for death, injuriesto persons or property, or for incidental, contingent, special or consequential damages arising from the use ofour product. Some states do not allow the exclusion or limitation of incidental or consequential damages, so the above limitation of exclusion may not apply to you.
THIS WARRANTY IS EXPRESSLY IN LIEU OF ALL OTHER WARRANTIES, EXPRESS OR IMPLIED, INCLUDING THE WARRANTIES OF MERCHANTABILITY AND FITNESS.
To take advantage of this warranty, the product or part must be returned to us with transportation charges prepaid. Proof of purchase date and an explanation of the complaint must accompany the merchandise.If our inspection verifies the defect, we will either repair or replace the product at our election or we may elect to refund the purchase price if we cannot readily and quickly provide you with a replacement. We will return repaired products at our expense, but if we determine there is no defect, or that the defect resulted from causes not within the scope of our warranty, then you must bear the cost of returning the product.This warranty gives you specific legal rights and you may also have other rights which vary from state to state.






















