SCHLAPPI ENGINEERING 20210831 Boundary Pedal

QUICKSTART GUIDE
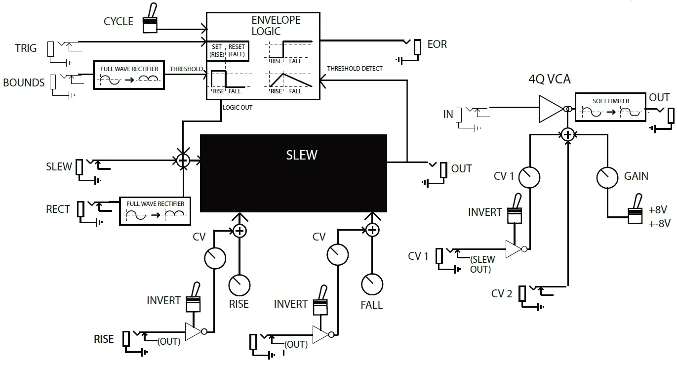
A multi-purpose modulation and signal control center consisting of a cycling slew and a four quadrant multiplier.
Cycling Slew Functions
- Voltage Controlled Envelope
- Modulation oscillator (from below to above audio rate)
- Envelope following (rectify input)
- Bouncing ball fx (bound input)
- Frequency divider (trigger input)
- Portamento (slew input)
- Audio rate wave shaping (trig or slew input)
4Q Multiplier Functions
- VCA
- Ring Mod
- Soft limiting or distortion
CYCLE SWITCH
The SLEW/ENV section will oscillate on its own
RISE
The rate of rise (or attack)
CV (SHAPE)
Allows external voltage control over the rise rate.
If no cable is inserted the knob controls the shape of the rise
INVERT (SHAPE) SWITCH
Inverts the cv going to RISE.
In the up (+) position cv will increase the length of the rise, and down (-) decrease.
If no cable is present it switches between logarhythmic and exponential curves.
TRIG INPUT
Starts the Rise cycle of the slew.
It will not retrigger during the rise cycle, allowing for use as a frequency divider or trigger delay
SLEW INPUT
Input to use to control the rate of a bipolar input signal.
The slew is scaled to be accurate enough to use as a portamento with volts per octave signals

RECTIFY INPUT
Full wave rectified input.
Flips the negative half of a bipolar signal up to be wholly positive.
Useful for envelope following or frequency doubling
BOUND INPUT
Replaces the threshold for the cycling slew.
Insert another envelope to achieve bouncing ball effects or use as a pseudo VCA to control the envelope output
FALL
The rate of fall (or decay)
CV (SHAPE)
Attenuates external voltage control over the fall rate
If no cable is inserted the knob controls the shape of the fall
INVERT (SHAPE) SWITCH
Inverts the fall CV.
In the up (+) position cv will increase the length of the fall, and down (-) it will decrease.
If no cable is present it switches between logarhythmic and exponential curves.
CV 1
CV for the 4Q multiplier. Normalised to the slew out.
INVERT SWITCH
Inverts CV 1
Useful for ducking effects
BIAS
Controls default level of the VCA
RANGE SWITCH
Determines whether the BIAS is positive only (for traditional VCA usage) or can travel negative to invert the signal.
Useful to offset a ring modulated signal.
PATCHES TO START WITH
ENV/VCA
KNOB POSITIONS RISE 100% CCW
FALL 50% CW
CV 1 ` 75% CW
CYCLE OFF (DOWN)
OTHER KNOBS FULL CCW
OTHER SWITCHES UP
- TRIG signal at TRIG in or GATE signal at SLEW in
- Insert audio at IN, listen at OUT (VCA section)
- CV1 will control volume
- Experiment with RISE and FALL CV (shape) knobs
- INVERT CV1 and turn BIAS control CW to create a ducking effect

ENVELOPE FOLLOWER
- Start from ENV/VCA patch
- Remove GATE/TRIG
- Apply audio to RECTIFY input
- Especially good with drum machine
BOUNCING BALL
- Start from ENV/VCA patch
- TRIG signal at TRIG in
- CYCLE switch UP (ON)
- Apply another envelope at BOUND
- Explore RISE, FALL and SHAPE
RING MOD
- Start from ENV/VCA patch
- Remove GATE/TRIG
- CYCLE switch ON (UP)
- Turn RISE/FALL CCW until audio rate
- BIAS RANGE switch +-8V (DOWN)
- Explore effect of BIAS
FREQUENCY DIVIDER
- Start from ENV/VCA patch
- CYCLE switch ON (UP)
- Insert signal to divide at TRIG
- Take output from EOR out
- RISE controls division
- FALL affects pulse width
AUDIO SYNC EFFECTS
- Audio in at TRIG
- CYCLE switch UP (ON)
- RISE and FALL fully CCW
- Listen to the slew OUT
- Try changing RISE and FALL
- Add CV to RISE and FALL
- Move input to SLEW or RECTIFY for different effects
PORTAMENTO
- V/OCT in at SLEW
- V/OCT out from slew OUT
BOUNDARY BLOCK DIAGRAM

(parentheses indicate connections normalled to unconnected inputs)



















