
Carrier FN1SXF OptiClean Negative Air Machine and Scrubber User Manual

FN1SXF
NOTE: Read all instructions and data in this manual before operating.
A Note About Safety
Any time you see this symbol
in manuals, instructions and on the unit, be aware of the potential for personal injury. There are three levels of precaution:
DANGER identifies the most serious hazards which will result in severe personal injury or death.
WARNING signifies hazards that could result in personal injury or death.
CAUTION is used to identify unsafe practices which would result in minor personal injury or product and property damage.
NOTE is used to highlight suggestions which will result in enhanced installation, reliability, or operation.
WARNING
PERSONAL INJURY OR PROPERTY DAMAGE HAZARD
Failure to follow this warning could result in personal injury or property damage.
Improper installation, adjustment, alteration, service, maintenance, or use can cause conditions which may cause personal injury or property damage. Consult a qualified installer or your distributor for information or assistance. Read and follow all instructions and warnings, including labels shipped with or attached to unit before operating.
WARNING
ELECTRICAL SHOCK HAZARD
Failure to follow this warning could result in personal injury or death. Disconnect all electrical power to the unit before removing access panels to perform any maintenance.
WARNING
PORTABLE UNIT AND METAL SHARP EDGES HAZARD
Failure to follow this Warning could cause personal injury or death. This unit must be used in a location where unsupervised children are not allowed to play. The unit is portable, and areas inside and under the unit could cause personal injury. If the unit is used in a horizontal configuration, physical barriers must be installed around the unit to prevent unauthorized access.
About the Negative Air Machine/Air Scrubber
The OptiClean™ is a portable solution primarily designed to help convert normal hospital rooms into Airborne Infectious Isolation Rooms (AIIR). Designed to ASHRAE’s Standard 170 for Ventilation of Health Care Facilities, the OptiClean™ uses highly efficient filters and a heavy duty, to remove contaminated air from the room. The resulting negative air pressure, or “vacuum effect,” helps limit the spread of air-based contaminants into surrounding areas.
If negative pressure is not required, such as in an open-air temporary hospital, business or home, the machine can be used as an air “scrubber,” pulling air in, removing many contaminants, and discharging cleaner air back into the room.
The OptiClean™ negative air machine features:
- 99.97% efficient long-life HEPA filter removes particles as small as 0.3 microns
- Standard MERV 7 pre-filter
- Nominal 500 CFM
- According to ASHRAE Standard 170: Ventilation of Health Care Facilities
- Vertical design for smaller footprint, and can be mounted and operated horizontally when necessary
- Portable and adaptable to nearly any location
- Heavy duty locking casters for easy and smooth transport
- HEPA filter rack and sealing design meet air leakage requirement
- Red lighted indicator to alert user when filters are overloaded (generally means pre-filter requires replacement)
- Green ON/OFF switch illuminates to verify when running
- 3 meters long power cord with strain relief
- Power cable access from rear of the unit
- Type G plug optional
- 230V / 1Ph – 50 / 60Hz
- Galvanized steel, powder paint cabinet is fully insulated
- Exhaust transition plate to standard
WARNING
TIP OVER HAZARD
Failure to follow this warning could result in personal injury and/or property damage.
Unit must be on a smooth and solid surface. When moving the unit:
- make sure the path is free of obstacles
- make sure the wheels are unlocked
- place hands around the center of the unit and move slowly
Unpacking Your System
Carefully remove your unit from its packaging. Inspect for damage. If damage is noted, contact your shipping carrier and file a claim.
Assemble the Unit
- Remove the parts bags and/or box from the lower compartment.
- Lay the unit on its back, as near as possible to its intended final location.
NOTE: The unit can be operated without casters, on its back in a horizontal orientation, as long as there is sufficient space at either end for air intake and output. Make sure to properly strap or otherwise secure it to a base to avoid unintentional movement.
3. Attach the caster assemblies (ref Fig. 2) to the bottom of the unit.
a. Remove the screws from the outer corners of the cabinet bottom.
b. Position the caster assembly along the outer edge of the unit and line up the screw holes.
c. Use the removed screws to attach the caster assembly.
d. Repeat for the other side.

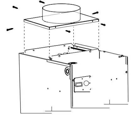
Fig. 2 – Casters and Duct Transition
4. Use the included screws to attach the round or oval duct transition plate to the top of the unit (Fig. 3). NOTE: The transition plate must be installed even if the unit is being used as an air scrubber.
5. Carefully lift the unit to a vertical position on its casters. HINT: Lock the casters before lifting or tilting up the unit.
6. Move the unit in its final position and lock all four casters.
7. For negative-air setup, do these steps. If used as an air scrubber, skip to step 8.
a. Use a compression clamp to attach round flexible ducting (supplied by others) to the transition plate on top of the unit.
b. Run the flexible ducting as recommended by the mechanical plan and attach to a transition piece (ceiling register box, etc., purchased or fabricated on site) to complete a path for the air to exhaust from the negative-air area. Caulk or tape all seams. Run the flexible duct per applicable codes and requirements, with no hard bends or obstructions.
8. Remove the bottom front door panel, then the top door panel over the blower section. Inspect the HEPA filter and make sure it has not been dislodged or damaged during shipping, and that the side bolts and nuts near each corner are tight and the HEPA filter is held securely in place and the seal around the top edge of the filter is in place.
9. Make sure the first-stage pre-filter is in place and not damaged.
10. Replace the top door panel over the blower, then the bottom front door panel.
11. Plug the unit into a grounded outlet.

Fig. 3 – Typical Duct Transition Install
Operating Instructions
IMPORTANT: Always lock the casters during operation.
IMPORTANT: Make sure there are no paper or lightweight loose objects near the floor by the unit that could be sucked into the bottom air intake or front opening of the bottom front door. We recommend that you regularly clean or sweep the floor around the unit to extend the life of the pre-filter.
- Locate the control panel on the front upper left (Fig. 4).
- Rock the green ON/OFF switch up to the ON position. It should illuminate. There will be a slight delay before air begins to move as the blower motor has a built-in 3-second operational delay.
- Observe the unit running for a short time to make sure there are no unusual noises, that air is freely flowing through the transition and ducting, and the unit is not shifting position. Make sure the casters are locked!

Fig. 4 – Control Panels
Routine Maintenance
Daily
Inspect the unit:
- power cord is not broken, frayed or worn, and the plug is fully engaged at the wall outlet
- casters are locked
- red filter/obstruction indicator is not illuminated
- unit operates without excessive vibration or unusual noises
- flexible exhaust ducting (if used) is not kinked or damaged, and securely attached at both ends
Cleaning
Routinely clean any dust and contaminants from the exterior of the unit and power cord with a mild cleaner. Do not use excessive liquid. Decontaminate as necessary with a facility- and EPA-approved disinfectant.
Filter Replacement
NOTE: Before replacing filters, check to make sure there is nothing impeding the airflow into the unit. Check under the unit for paper, rubbish, etc., that may be trapped on the intake side.
CAUTION
PERSONAL PROTECTION
Consider the filters contaminated. Wear appropriate Personal Protective Equipment (gown, gloves, respirator, etc) when changing filters, and seal them in plastic bags for disposal. Refer to ASHRAE “Guidance for Building Operations During the COVID-19 Pandemic” — https://www.ashrae.org/news/ashraejournal/guidance-for-building-oper ations-during-the-covid-19-pandemic
WARNING
MOVING PARTS & SHARP EDGES HAZARD
Failure to follow this warning could result in personal injury. Do not place objects on top of the discharge plenum.
Keep hands and face away.
Rotating blower wheel can cause serious injury. Wear gloves when handling.
NOTE: If your facility already has a procedure in place for replacing filters, follow your procedure. If guidance is needed then follow these instructions.
Pre-Filter
The pre-filter should generally be replaced every 60 to 90 days.
When the red indicator light on the front panel is illuminated, the most likely reason is that the pre-filter is clogged and needs to be replaced. Proceed as follows (Fig. 5):
- Rock the green the power switch down to the OFF position.
- Unplug the unit from the wall outlet.
- Listen to make sure the blower wheel has stopped spinning, and remove the bottom front door panel.
- Put on Personal Protective Equipment.
- Slide the pre-filter out of the cabinet and immediately put it inside an approved containment bag. Dispose per facility guidelines for hazardous materials.
- Replace the pre-filter with the same type and size (minimum MERV 7). Note the air-flow arrows on the filter and make sure they point up. Replace the bottom front door panel.
- Plug in the unit and rock the power switch up to the ON position. The red indicator light should extinguish within a few seconds. If it does not, then the HEPA filter needs to be replaced.
HEPA Filter
The HEPA filter, when used in a negative air machine, is rated for approximately 40,000 hours of operation, or 4 years, under normal conditions and with recommended replacement of the pre-filter (air scrubber use will reduce filter life). If the red indicator light is illuminated, and did not extinguish after replacing the pre-filter, then the next step is to replace the main HEPA filter. For residential use, call your dealer to do this procedure. For healthcare facilities, follow these steps (Fig. 5):
- Move the power switch to the OFF position.
- Unplug the unit from the wall outlet.
- Listen to make sure the blower wheel has stopped spinning, and remove the bottom front door.
- Put on Personal Protective Equipment.
- Remove the pre-filter from the unit.
- Remove the bottom nuts from the all-thread bars on both sides (four nuts total).
- Remove the HEPA filter and immediately put it inside an approved containment bag. Dispose per facility guidelines for hazardous materials.
- Position the new HEPA filter into the unit with the gasket on the filter facing up, on the discharge side of the filter. Make sure the HEPA filter is centered and the edges align with the brackets on the top side and each side for a complete seal.
- Re-install the bottom supports and attach the bottom nuts.
- Tighten the nuts equally until the filter is held securely in place, and ensure the top HEPA filter gasket is significantly compressed against the mounting structure to assure no bypass air.
- Inspect the filter for a complete and tight fit. Loosen the nuts and reposition if necessary.
- Replace the pre-filter.
- Replace the bottom front door panel.

Fig. 5 – Filters
Troubleshooting
Before you request dealer service, check for these easily solved problems:
- Check your main electrical panel circuit breakers or fuses if the unit will not turn on.
- Make sure the unit is plugged in to a working electrical outlet.
- Check for sufficient airflow. Filters should be clean and unobstructed.
If you need to contact your authorized dealer for troubleshooting and/or repairs, be sure to have the model and serial numbers of your equipment available.
Specifications

Table 1 – Filter Specifications

Table 2 – Electrical Specifications


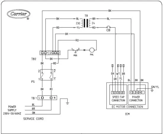
Fig. 6 – 005 Model Wiring Diagram
Parts

Fig. 7 – Exploded View

Table 3 – Parts
©2020 Carrier. All rights reserved.
Manufacturer reserves the right to change, at any time, specifications and designs without notice and without obligations.
Read More About This Manual & Download PDF:













