Elatec TWN4 MULTITECH NANO LEGIC 63M

INTRODUCTION
ABOUT THIS MANUAL
- This integration manual explains how to integrate ELATEC RFID reader/writer module TWN4 MultiTech Nano LEGIC 63 M into a host device and is mainly intended for integrators and host manufacturers. Before installing the product, the integrators should read and understand the content of this integration manual and other relevant installation documents.
- The content of this integration manual is subject to changes without prior notice and printed versions might be obsolete. Integrators and host manufacturers are required to use the latest version of this integration manual.
- For the sake of better understanding and readability, this manual might contain exemplary pictures, drawings and other illustrations.
- Depending on your product configuration, these pictures might differ from the actual design of your product.
- The original version of this integration manual has been written in English. Wherever the integration manual is available in another language, it is considered as a translation of the original document for information purposes only. In case of discrepancy, the original version in English will prevail.
ABOUT TWN4 MULTITECH NANO LEGIC 63 M
TWN4 MultiTech Nano LEGIC 63 M is designed for integration into machines or other devices. It can be connected to an external antenna through a printed circuit board (125 kHz, 13.56 MHz or both). An integrated Bluetooth Low Energy (BLE) module supports a broad range of mobile ID and authentication solutions as well.
ELATEC SUPPORT
In case of any technical questions, refer to the ELATEC website (www.elatec.com) or contact ELATEC technical support at: support-[email protected]
REVISION HISTORY
| VERSION | CHANGE DESCRIPTION | EDITION |
| 02 | Chapters “Trace antenna design” and “Compliance statements” updated | 04/2022 |
| 01 | First edition | 01/2022 |
SAFETY INFORMATION
- ELATEC TWN4 MultiTech Nano LEGIC 63 M is an electronic component and should be installed exclusively by a trained and qualified personnel.
- ELATEC recommends the integrators to follow general ESD protective measures during the installation of TWN4 MultiTech Nano LEGIC M into a host device, e.g. the use of an antistatic wristband or special gloves.
- The integrator should not touch the antennas (if not shielded), printed circuit boards, connectors or other sensitive components on TWN4 MultiTech Nano LEGIC 63 M.
- Metallic materials on or in direct vicinity to the product might reduce the reading performance of the product. Refer to the installation instructions for more information.
- Before installing TWN4 MultiTech Nano LEGIC 63 M into a host device, the integrator should also make sure that he/she has read and understood the ELATEC technical documentation related to TWN4 MultiTech Nano LEGIC 63 M, as well as the technical documentation related to the host device. In particular, the instructions and safety information given in the user manual of TWN4 MultiTech Nano LEGIC 63 M should be read carefully and listed in the technical documentation of the host manufacturer as well, as soon as these instructions and safety information are required for a safe and proper use of the host device containing TWN4 MultiTech Nano LEGIC 63 M.
- Any failure to comply with the safety information given in this document and in the user manual, is considered improper use. ELATEC excludes any liability in case of improper use or faulty product installation.
INTEGRATION INSTRUCTIONS
GENERAL
TWN4 MultiTech Nano LEGIC 63 M may be installed in any host devices, as long as it is operated under the operational conditions stated in the user manual and other technical documents (e.g. data sheet).
LIST OF APPLICABLE RULES
Refer to the approval certificates, grants and declarations of conformity issued for TWN4 MultiTech Nano LEGIC 63 M, and to Chapter “Compliance Statements” for a detailed list of the rules applicable to TWN4 MultiTech Nano LEGIC 63 M.
SPECIFIC OPERATIONAL USE CONDITIONS
TWN4 MultiTech Nano LEGIC 63 M is an RFID reader module without antenna that can be connected to an external antenna through a printed circuit board (125 kHz, 13.56 MHz or both). TWN4 MultiTech Nano LEGIC 63 M has been tested with a printed circuit board equipped with specific antennas (refer to Chapter “Antennas” for detailed information). The use of TWN4 MultiTech Nano LEGIC 63 M with other antennas is technically possible. However, such use conditions require additional testing and/or approval.
If TWN4 MultiTech Nano LEGIC 63 M is used with antennas as described under Chapter “Antennas”, there are no specific operational use conditions other than the conditions mentioned in the user manual and data sheet of TWN4 MultiTech Nano LEGIC 63 M. The host manufacturer or integrator must ensure that these use conditions comply with the use conditions of the host device. In addition, these use conditions must be stated in the user manual of the host device.
LIMITED MODULE PROCEDURES
n/a
TRACE ANTENNA DESIGN

For antenna information, refer to Chapter “Antennas”.
RF EXPOSURE CONSIDERATIONS
The module antenna(s) must be installed to meet the RF exposure compliance separation distance of 0 cm and any additional testing and authorization process as required.
Refer to Chapter “Compliance Statements” for detailed information about the radio frequency exposure conditions applicable to TWN4 MultiTech Nano LEGIC 63 M. These RF exposure conditions must be stated in the end-product manual(s) of the host product manufacturer.
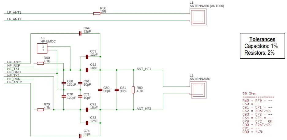
ANTENNAS
TWN4 MultiTech Nano LEGIC 63 M has been tested with an external printed circuit board equipped with the following antennas:

- HF antenna (13.56 MHz)
- Outer dimensions: 32 x 29.4 mm / 1.26 x 1.16 inch Number of turns: 4
- Inductance: 1.0 µH ± 20%
- PCB trace width: 0.6 mm / 0.02 inch
- LF antenna (125 kHz)
- Outer diameter: max. 16.3 mm / 0.64 inch
- Number of turns: 144
- Inductance: 490 µH ± 5%
- Wire diameter: 0.10 mm / 0.0039 inch Lead free, coil fixed by using backed wire
Please note that the use of TWN4 MultiTech Nano LEGIC 63 M with other antennas than the ones described above is not part of the approvals granted to the module. In case TWN4 MultiTech Nano LEGIC 63 M is used with other antennas, a separate approval, additional testing or new authorization for a use with these specific antennas is required.
BLE module (2.4 GHz)
TWN4 MultiTech Nano LEGIC 63 M has an integrated BLE module.

For more information, refer to the related product data sheet or other relevant technical documents.
- LABEL AND COMPLIANCE INFORMATION
Refer to Chapters “Compliance Statements” and “Integrator and Host Requirements” for detailed label and compliance information. - TEST MODES AND ADDITIONAL TESTING REQUIREMENTS
- No specific testing method has been defined by ELATEC for TWN4 MultiTech Nano LEGIC 63 M.
TWN4 MultiTech Nano LEGIC 63 M has been tested and found in compliance with the specifications noted on the approval certificates and other relevant approval documents. However, the integrator is still responsible for any additional testing and authorization process required for the end product. - It is recommended that the host product manufacturer installing the modular transmitter perform some investigative measurements to confirm that the resulting composite system does not exceed the spurious emissions limits or band edge limits (e.g., where a different antenna may be causing additional emissions).
- No specific testing method has been defined by ELATEC for TWN4 MultiTech Nano LEGIC 63 M.
- MECHANICAL INSTALLATION
TWN4 MultiTech Nano LEGIC 63 M is equipped with solder pads on both sides that enable to integrate (i.e. solder) the module directly onto the PCB or host device using the SMT technology. The components are mounted only on one side of the module to allow an easy integration into the host device. - ELECTRICAL CONNECTION

- PROGRAMMATION/SOFTWARE INTEGRATION
n/a
COMPLIANCE STATEMENTS
EU
TWN4 MultiTech Nano LEGIC 63 M is in compliance with the EU directives and regulations as listed in the respective declaration of conformity.
UNITED KINGDOM
TWN4 MultiTech Nano LEGIC 63 M complies with the requirements of the UK legislations and other regulations as listed in the respective UK declaration of conformity. The importer is responsible for applying the following information to the packaging of the product:
- the importer company’s details, including the company’s name and a contact address in the United Kingdom.
- UKCA marking
INTEGRATOR AND HOST REQUIREMENTS
Compliance statements
All statements listed in Chapter “Compliance statements” of this integration manual must be also listed in the user manual of the host device.
Special accessories
Where special accessories such as shielded cables and/or special connectors are required to comply with the emission limits, the instruction manual shall include appropriate instructions on the first page of the text describing the installation of the device.
Simultaneous transmission
When the host product supports simultaneous-transmission operations the host manufacturer needs to check if there are additional RF exposure filing requirements due to the simultaneous transmissions. When additional application filing for RF exposure compliance demonstration is not required (e. g. the RF module in combination with all simultaneously operating transmitters complies with the RF exposure simultaneous transmission SAR test exclusion requirements), the host manufacturer may do his own evaluation without any filing, using reasonable engineering judgment and testing for confirming compliance with out-of-band, restricted band, and spurious emission requirements in the simultaneous-transmission operating modes. If additional filing is required please contact the person at ELATEC GmbH responsible for certification of the RF module.
APPENDIX
A – TERMS AND ABBREVIATIONS
| TERM | EXPLANATION |
| host device | Also “host” or “host product”. Device in which an RFID module is intended to be installed for operation. |
| Integrator | Responsible party for the integration of an RFID module into a host device. The integrator might be the module manufacturer, the host manufacturer, the end user or any other third party. |
| modular type | Physical configuration in which a modular transmitter operates when installed within a host device. It can be a single-modular, a limited single-modular, a split-modular or a limited split-modular type. |
| n/a | Not applicable |
| RFID (reader/writer) module | Device intended to be used within another device or product. Depending on the equipment configuration and intended use, an RFID module has to meet different requirements to get a modular grant. |
| SMT | Surface Mount Technology |
B – RELEVANT DOCUMENTATION
ELATEC documentation
- TWN4 MultiTech Nano LEGIC 63 M data sheet
- TWN4 MultiTech Nano LEGIC 63 M functional description
- TWN4 MultiTech Nano LEGIC 63 M user manual
- TWN4 MultiTech Nano technical handbook
External documentation
| Document name | Document title/description | Source |
| n/a | Technical documentation related to the host product | Host product manufacturer |
For more information about this integration manual or TWN4 MultiTech Nano LEGIC 63 M, go to www.elatec.com or contact ELATEC.
ELATEC GMBH
Zeppelinstr. 1 • 82178 Puchheim • Germany
P +49 89 552 9961 0 • F +49 89 552 9961 129 • E-mail: [email protected] elatec.com
Elatec reserves the right to change any information or data in this document without prior notice. Elatec declines all responsibility for the use of this product with any other specification but the one mentioned above. Any additional requirement for a specific customer application has to be validated by the customer himself at his own responsibility. Where application information is given, it is only advisory and does not form part of the specification. Disclaimer: All names used in this document are registered trademarks of their respective owners.
© 2022 ELATEC GmbH – TWN4 MultiTech Nano LEGIC 63 M integration manual DocRev2 – 4/2022





















