Z-Wave Slim Multisensor PST02-A/B/C

The slim multisensor PST02 has PIR, door/window, temperature and illumination, 4 sensors function in one, based on Z-WaveTM technology. It is the Z-WaveTM plus product, it support the security, OTA… Those newest features of the Z-WaveTM technology. Z-WaveTM is a wireless communication protocol designed for home automation, specifically to remotely control applications in residential and light commercial environments. The technology uses a low-power RF radio embedded or retrofitted into home electronics devices and systems, such as lighting, home access control, entertainment systems and household appliances.
This product can be included and operated in any Z-WaveTM network with other Z-WaveTM certified devices from other manufacturers and/or other applications. All non-battery operated nodes within the network will act as repeaters regardless of vendor to increase reliability of the network.
The device adopt the Z-WaveTM 500 series chip, when your Z-WaveTM network system is all made by Z-WaveTM 500 series devices. The network system will have the advantages as below.
- Concurrent multi-channel support reduces external interference.
- Better RF range, improve about 10 meters in indoor.
- Support 100 Kbps transmit speed, speed up communication.
Function Compare A/B/C
| PIR | Door/Window | Temperature | Illumination | |
| PST02-A | V | V | V | V |
| PST02-B | V | V | V | |
| PST02-C | V | V | V |
Specification
| Power | 3VDC (CR123A lithium battery) |
| RF distance | Min. 40M indoor, 100M outdoor line of sight, |
| RF Frequency | 868.40 MHz, 869.85 MHz(EU) 908.40 MHz, 916.00 MHz(US) 920.9MHz, 921.7MHz, 923.1MHz (TW/KR/Thai/SG) |
| RF Maximum Power | +5dBm |
| Function | PIR, door/window, temperature and illumination |
| Location | indoor use only |
| Operation temperature | -10oC to 40oC |
| Humidity | 85%RH max |
| FCC ID | RHHPST02 |
| Marking | CE |
Specifications are subject to change and improvement without notice.
Troubleshooting
| Symptom | Cause of Failure | Recommendation |
| The device can not join to Z-Wave™ network | The device may in a Z- Wave™ network. | Exclude the device then include again. |
For Instruction to http://www.philio-tech.com
Battery Installation
When the device report the low battery message. The user should replace the battery to new one. The battery type is CR123A, 3.0V.
The way to open the front cover please follow below steps.
- Using a tool to press the 1-1 position, to release the cover.
- Hold the front cover and pull back
- Hold the front cover and pull up

Replace the new battery and install the cover back.
- Put the front cover bottom to 1-1, and press down.
- Push the front cover top to 2-1.

CAUTION
- replacement of a battery with an incorrect type that can defeat a safeguard (for example, in the case of some lithium battery types);
- disposal of a battery into fire or a hot oven, or mechanically crushing or cutting of a battery, that can result in an explosion;
- leaving a battery in an extremely high temperature surrounding environment that can result in an explosion or the leakage of flammable liquid or gas;
- a battery subjected to extremely low air pressure that may result in an explosion or the leakage of flammable liquid or gas
The marking information is located at the bottom of the apparatus.
Add to/Remove from Z-WaveTM Network
There are two tamper keys in the device, one is in the back side, another is in the front side. Both of them can add, remove, reset or association from Z-WaveTM network.
In the first time, add the device into the Z-WaveTM network. First, make sure the primary controller is in the add mode. And then power on the device, just take out the insulation Mylar in the back side of the device. The device will auto start the NWI (Network Wide Inclusion) mode. And it should be included in 5 seconds. You will see the LED light ON one second.
Notice: Including a node ID allocated by Z-WaveTM Controller means “Add” or “Inclusion”. Excluding a node ID allocated by Z-WaveTM Controller means “Remove” or “Exclusion”.
| Function | Description |
| Add | 1. Have Z-WaveTM Controller entered inclusion mode. 2. Pressing tamper key three times within 1.5 seconds to enter the inclusion mode. 3. After add successful, the device will wake to receive the setting command from Z-WaveTM Controller about 20 seconds. |
| Remove | 1. Have Z-WaveTM Controller entered exclusion mode. 2. Pressing tamper key three times within 1.5 seconds to enter the exclusion mode. Node ID has been excluded. |
| Reset | Notice: Use this procedure only in the event that the primary controller is lost or otherwise inoperable. |
| 1. Pressing tamper key four times within 1.5 seconds and do not release the tamper key in the 4th pressed, and the LED will light ON. 2. After 3 seconds the LED will turn OFF, after that within 2 seconds, release the tamper key. If successful, the LED will light ON one second. Otherwise, the LED will flash once. 3. IDs are excluded and all settings will reset to factory default. | |
| Association | 1. Have Z-WaveTM Controller entered association mode. 2. Pressing tamper key three times within 1.5 seconds to enter the association mode. Note: The device support 2 groups. The group 1 is for receiving the report message, like triggered event, temperature, illumination etc. The group 2 is for light control, the device will send the “Basic Set” command to this group. And each group support 8 nodes maximum. |
| Failed or success in add/remove the node ID can be viewed from Z-WaveTM Controller. | |
Notice 1: Always RESET a Z-WaveTM device before trying to add it to a Z-WaveTM network
Notice 2: When the device into NWI mode, the sensor functionality will useless. The NWI mode will timeout after 30 seconds. You can press the tamper key 3 times to abort the NWI mode.
Z-WaveTM Notification
After the device adding to the network, it will wake-up once per day in default. When it wake-up it will broadcast the “Wake Up Notification” message to the network, and wake-up 10 seconds for receive the setting commands.
The wake-up interval minimum setting is 30 minutes, and maximum setting is 120 hours. And the interval step is 30 minutes.
If the user want to wake-up the device immediately, please remove the front cover, and press the tamper key once. The device will wake-up 10 seconds.
Z-WaveTM Message Report
When the PIR motion triggered or the door/windows triggered, the device will report the trigger event and also report the battery status, temperature and illumination level.
In default the device will using Notification Report to represent the trigger event, it can be changed to Sensor Binary Report by setting the configuration NO. 7 Bit4 to 1.
Motion Report: When the PIR motion detected, the device will unsolicited to send the report to the nodes in the group 1.
| Notification Report (V4) |
| Notification Type: Home Security (0x07) Event: Motion Detection, Unknown Location (0x08) |
| Sensor Binary Report (V2) |
| Sensor Type: Motion (0x0C) Sensor Value: 0xFF |
Door/Window Report: When the door/window state changed, the device will unsolicited to send the report to the nodes in the group 1.
| Notification Report (V4) |
| Notification Type: Access Control (0x06) Event: Door/Window is open (0x16) Door/Window is closed (0x17) |
| Sensor Binary Report (V2) |
| Sensor Type: Door/Window (0x0A) Sensor Value: 0x00 is closed, 0xFF is opened. |
Tamper Report:
Both the 2 tamper keys are pressed over 5 seconds. The device will into the alarm state. In that state, if any one of the tamper keys be released, the device will unsolicited to send the report to the nodes in the group 1.
| Notification Report (V4) |
| Notification Type: Home Security (0x07) Event: Tampering. Product covering removed (0x03) |
| Sensor Binary Report (V2) |
| Sensor Type: Tamper (0x08) Sensor Value: 0xFF |
Temperature Report:
When the PIR motion detected or the door/window state changed, the device will unsolicited to send the “Sensor Multilevel Report” to the nodes in the group 1.
Sensor Type: Temperature (0x01)
Note: To disable this functionality by setting the configuration N0.5 bit5 to 1.
*** Temperature differential report ***
This function default is enabled, to disable this function by setting the configuration NO.21 to 0.
In the default, when the temperature is changed to plus or minus one degree Fahrenheit (0.56 degree Celsius), the device will report temperature information to the nodes in the group 1.
The device will measure the temperature in every one minute. And if the temperature is over 140 degree Fahrenheit (60 degree Celsius), the device will always report in each measurement.
Caution 1: Enable this functionality, it will cause the PIR Motion to disable detection when the temperature measurement. In other words, The PIR motion will blind one second in every one minute.
Illumination Report:
When the PIR motion detected or the door/window state changed, the device will unsolicited to send the “Sensor Multilevel Report” to the nodes in the group 1.
Sensor Type: Luminance (0x03)
Note: To disable this functionality by setting the configuration N0.5 bit4 to 1.
*** Illumination differential report ***
This function default is disabled, to enable this function by setting the configuration NO.22 not to zero.
Enable this functionality, the device will measure the illumination in every one minute. And if the illumination is changed to plus or minus the value (setting by the configuration NO.22), the device will report illumination information to the nodes in the group 1.
Caution 1: Enable this function will reduce the battery life about 15% ~ 20%. And another issue is setting the differential value too small, it will cause report too frequency, shorter the battery life more. Propose the setting differential value should not small than 10.
Caution 2: If the configuration No.4 is setting to 0 or 100, this functionality is useless.
Caution 3: Enable this functionality, it will cause the PIR Motion to disable detection when the illumination measurement. In other words, The PIR motion will blind one second in every one minute.
Timing Report: Beside the event triggered could report message, the device also support the timing unsolicited report of the status.
Battery level report: Every 6 hours report once in default. It could be changed by setting the configuration NO. 10.
- Low battery report: When the battery level is too low, every 30 minutes will report once.
- Door/window state report: Every 6 hours report once in default. It could be changed by setting the configuration NO. 11.
- Illumination level report: Every 6 hours report once in default. It could be changed by setting the configuration NO. 12.
- Temperature report: Every 6 hours report once in default.
It could be changed by setting the configuration NO. 13.
Notice: The configuration NO. 10, 11, 12 and 13 could be setting to zero to disable the auto report. And the configuration NO. 20 could change the tick interval, the default value is 30, if setting to 1, that means the minimum auto report interval will be one minute. And please notice if setting this value to zero, that means disable all of the timing report except the low battery detection.
Power Up Procedure
Battery Power Check
When the device power up, the device will detect the power level of the battery immediately. If the power level is too low, the LED will continue flash about 5 seconds. Please change another new battery.
PIR Warm Up
When the device power on, the PIR need to warm up before the operation. The warm up time about 1 minute, the LED will flash in every 2 seconds. After finish the procedure the LED will light ON three times.
NWI
When the device power on, the device will check is it already adding to the network? If doesn’t, it will auto start the NWI mode. The LED will flash in every second and continue 30 seconds. Until timeout or the device successful to inclusion by controller. The use can presses the tamper key 3 times to abort the NWI mode.
Wake
When the device power on, the device will wake about 20 seconds. In this duration, the controller can communicate with the device. Normally the device is always sleeping to save the battery energy.
Over The Air (OTA) Firmware Update
The device support the Z-Wave firmware update via OTA.
Before starting the procedure, please remove the front cover of the device. Otherwise the hardware check will be failed.
Let the controller into the firmware update mode, and then press the front tamper key once to start the update.
After finish the firmware download, the LED will start flash in every 0.5 second. At that time, please don’t remove the battery, otherwise it will cause the firmware broken, and the device will no function.
After the LED stop flash, it is recommended that the user power up the device. Caution: After remove the battery, please wait about 30 seconds, and then re-install the battery.
Security Network
The device support the security function. When the device included with a security controller, the device will auto switch to the security mode. In the security mode, the follow commands need using Security CC wrapped to communicate, otherwise it will not response.
COMMAND_CLASS_BATTERY
COMMAND_CLASS_NOTIFICATION_V4
COMMAND_CLASS_ASSOCIATION_V2
COMMAND_CLASS_CONFIGURATION
COMMAND_CLASS_SENSOR_BINARY_V2
COMMAND_CLASS_SENSOR_MULTILEVEL_V5
COMMAND_CLASS_WAKE_UP_V2
Function DIP Switch
There is one function DIP switch in front of the device.
Remove the front cover in the right top of the PCB, and also has mark “M1” and “M2” for two switch.
Notice: PST02-C don’t have DIP switch in hardware.
| M1 | M2 | Description |
| ON | ON | Test Mode. |
| ON | OFF | Normal Mode. |
| OFF | ON | Normal Mode. |
| OFF | OFF | Customer Mode. According to the configuration setting NO. 5 to set the operation mode. |
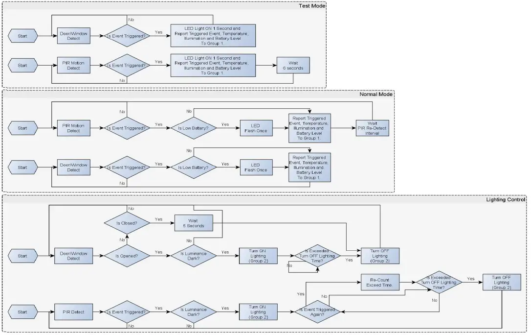
Operation Mode
There are two modes “Test” and “Normal”.
“Test Mode” is for the user test the sensor function when installation. “Normal Mode” for the normal operation.
When the event triggered, normally the LED won’t indicated, unless the battery is in the low level, the LED will flash once. But in the “Test Mode” the LED also will light ON one second.
When the event triggered, the device will report the messages to the nodes in the group 1. The messages also include the battery level, the temperature and the illumination level. The user can switch the report by setting the configuration NO. 5 bit4 (illumination) and bit5 (temperature), and the configuration NO. 7 bit6 (battery).
When the event triggered, if the environment luminance is less than the setting of the value of the configuration NO. 4, the device will emit the signal to turn ON the lighting equipment, those nodes are in the group 2. And delay a while to turn OFF the lighting equipment. The delay time is setting by the configuration NO. 9.
The PIR motion re-detected interval, in the “Test Mode” fixed to 6 seconds. In the “Normal Mode”, it according to the setting of the configuration NO. 8.
Notice: When the tamper key of the back side is released, the device always in the “Test Mode”, no matter the DIP switch setting.

Choosing a Suitable Location
- The recommended mounting height is 160cm
- Don’t let the device facing the window or the sunlight.
- Don’t let the device facing the source of heat. For instance the heater or the air-condition.
Installation
1. In the first time, add the device into the Z-WaveTM network. First, make sure the primary controller is in the inclusion mode. And then power on the device, just take out the insulation Mylar in the back side of the device. The device will auto start the NWI (Network Wide Inclusion) mode. And it should be included in 5 seconds. You will see the LED light ON one second.
2. Let the controller associate with the device into the first group, any light switch that intend to be turned on when the device trig please associate with the device into the second group.
3. In the accessory pack. There are two type of double coated tape, one is thicker (hereinafter referred to as A tape) and another is thinner (hereinafter referred to as B tape), you can use A tape for the test at the beginning. The right way for A tape installation is stick it to the position below tamper key. The thicker tape won’t let the tamper key pressed, so the sensor will enter the test mode, You may test if installed position is good or not by this way.

After finish the test and decide to fix, then you can remove tape A, and mounting the sensor by using tape B. The tamper key will pressed and let the sensor enter normal mode.

Z-Wave Configuration Settings
Notice:
- All of the configuration, the data size is 1.
- The configuration mark with star(*), means after the remove the setting still keep, don’t reset to factory default. Unless the user execute the “RESET” procedure.
- The reserve bit or not supported bit is allowed any value, but no effect.
| NO . | Name | Def. | Vali d | A | B | C | Description |
| 2 | Basic Set Level | 0xFF | All | 0 | 0 | 0 | Setting the BASIC command value to turn on the light. The 0xFF(-1) means turn on the light. For dimmer equipment 1 to 100 means the light strength. 0 means turn off the light. Caution: The value is unsigned byte, the range is from 0x00 ~ 0xFF. |
| 3 (*) | PIR Sensitivity | 80 | 0 ~ 99 | 0 | 0 | o | PIR sensitivity settings. 0 means disable the PIR motion. 1 means the lowest sensitivity, 99 means the highest sensitivity. High sensitivity means can detected long distance, but if there is more noise signal in the environment, it will re-trigger too frequency. |
| 4 | Light Threshold | 99 | 0 ~ 100 | 0 | 0 | 0 | Setting the illumination threshold to turn on the light. When the event triggered and the environment illumination lower then the threshold, the device will turn on the light. 0 means turn off illumination detected function. And never turn on the light. 1 means darkest. 99 means brightest. 100 means turn off illumination detected function. And always turn on the light. Notice: In none test mode, only the value in 1 to 99 will enable the illumination detected function and update the illumination value. |
| NO . | Name | Def. | Vali d | A | B | C | Description |
| 5 (*) | Operation Mode | 0 | All | Operation mode. Using bit to control. Caution: The value is unsigned byte, the range is from 0x00 ~ 0xFF. | |||
| 0 | o | o | o | Bit0: Reserve. | |||
| 0 | 0 | 0 | 0 | Bit1: 1 means test mode, 0 means normal mode. Notice: This bit only effect by the DIP Switch setting to “customer mode”, otherwise it decides by DIP Switch setting to Test or Normal Mode. | |||
| 0 | 0 | o | 0 | Bit2: Disable the door/window function. (1:Disable, 0:Enable) | |||
| 0 | 0 | 0 | 0 | Bit3: Setting the temperature scale. 0: Fahrenheit, 1:Celsius | |||
| 0 | 0 | 0 | 0 | Bit4: Disable the illumination report after event triggered. (1:Disable, 0:Enable) | |||
| 0 | 0 | 0 | 0 | Bit5: Disable the temperature report after event triggered. (1:Disable, 0:Enable) | |||
| 0 | o | o | o | Bit6: Reserve. | |||
| 0 | 0 | 0 | 0 | Bit7: Disable the back key release into test mode. (1:Disable, 0:Enable) | |||
| NO . | Name | Def. | Vali d | A | B | C | Description |
| 6 (*) | Mult- Sensor Function Switch | 4 | All | Multisensor function switch. Using bit to control. Caution: The value is unsigned byte, the range is from 0x00 ~ 0xFF. | |||
| 0 | 0 | o | 0 | Bit0: Disable magnetic integrate illumination to turn ON the lighting nodes in the association group 2. (1:Disable, 0:Enable) | |||
| 0 | 0 | 0 | o | Bit1: Disable PIR integrate Illumination to turn ON the lighting nodes in the association group 2. (1:Disable, 0:Enable) | |||
| 1 | 0 | o | o | Bit2: Disable magnetic integrate PIR to turn ON the lighting nodes in the association group 2. (1:Disable, 0:Enable) (Default is Disable) | |||
| 0 | 0 | o | o | Bit3: When Bit2 is 0 (Enable), Are the device and the lighting in the same room? 0: In the same room(Default), 1: In the different room. Notice: If this bit is 1, it is recommended also set the Bit1 to 1, cause the PIR triggered, doesn’t mean the people in that room. | |||
| 0 | 0 | o | 0 | Bit4: Disable delay 5 seconds to turn off the light, when door/window closed. (1:Disable, 0:Enable) | |||
| 0 | 0 | o | 0 | Bit5: Disable auto turn off the light, |
| NO . | Name | Def. | Vali d | A | B | C | Description |
| after door/window opened to turn on the light. (1:Disable, 0:Enable) Notice: If bit2 is zero, this setting is useless. Notice: If the configuration No.9 is zero, this setting is useless. | |||||||
| 0 | o | o | o | Bit6: Reserve. | |||
| 0 | o | o | o | Bit7: Reserve. | |||
| 7 (*) | Customer Function | 4 | All | Customer function switch, using bit control. Caution: The value is unsigned byte, the range is from 0x00 ~ 0xFF. | |||
| 0 | o | o | o | Bit0: Reserve. | |||
| 0 | 0 | 0 | o | Bit1: Enable sending motion OFF report. (0:Disable, 1:Enable) Note: Depends on the Bit4, 0: Report Notification CC, Type: 0x07, Event: 0xFE 1: Sensor Binary Report, Type: 0x0C, Value: 0x00 | |||
| 1 | 0 | 0 | o | Bit2: Enable PIR super sensitivity mode. (0:Disable, 1:Enable) | |||
| 0 | 0 | o | 0 | Bit3: Disable send out BASIC OFF after door closed. (1:Disable, 0:Enable) | |||
| 0 | 0 | 0 | 0 | Bit4: Notification Type, 0: Using Notification Report. 1: Using Sensor Binary Report. | |||
| 0 | 0 | 0 | 0 | Bit5: Disable Multi CC in auto report. |
| NO . | Name | Def. | Vali d | A | B | C | Description |
| (1:Disable, 0:Enable) | |||||||
| 0 | 0 | 0 | 0 | Bit6: Disable to report battery state when the device triggered. (1:Disable, 0:Enable) | |||
| 0 | o | o | o | Bit7: Reserve. | |||
| 8 | PIR Re- Detect Interval Time | 3 | 1 ~ 127 | 0 | 0 | o | In the normal mode, after the PIR motion detected, setting the re-detect time. 8 seconds per tick, default tick is 3 (24 seconds). Setting the suitable value to prevent received the trigger signal too frequently. Also can save the battery energy. Notice: If this value bigger than the configuration setting NO. 9. There is a period after the light turned off and the PIR not start detecting. |
| 9 | Turn Off Light Time | 4 | 0 ~ 127 | 0 | 0 | 0 | After turn on the lighting, setting the delay time to turn off the lighting when the PIR motion is not detected. 8 seconds per tick, default tick is 4 (32 seconds). 0 means never send turn off light command. |
| 10 | Auto Report Battery Time | 12 | 0 ~ 127 | 0 | 0 | 0 | The interval time for auto report the battery level. 0 means turn off auto report battery. The default value is 12. The tick time can setting by the configuration No.20. |
| NO . | Name | Def. | Vali d | A | B | C | Description |
| 11 | Auto Report Door/Windo w State Time |
12 | 0 ~ 127 | 0 | o | 0 | The interval time for auto report the door/window state. 0 means turn off auto report door/window state. The default value is 12. The tick time can setting by the configuration No.20. |
| 12 | Auto Report Illumination Time | 12 | 0 ~ 127 | 0 | 0 | 0 | The interval time for auto report the illumination. 0 means turn off auto report illumination. The default value is 12. The tick time can setting by the configuration No.20. |
| 13 | Auto Report Temperatur e Time | 12 | 0 ~ 127 | 0 | 0 | 0 | The interval time for auto report the temperature. 0 means turn off auto report temperature. The default value is 12. The tick time can setting by the configuration No.20. |
| 20 | Auto Report Tick Interval | 30 | 0 ~ 0xFF | 0 | 0 | 0 | The interval time for auto report each tick. Setting this configuration will effect configuration No.10, No.11, No.12 and No.13. The unit is 1 minute. Caution1: Setting to 0 means turn off all auto report function. Caution2: The value is unsigned byte, the range is from 0x00 ~ 0xFF. |
| 21 | Temperature Differential Report | 1 | 0 ~ 0x7F | 0 | 0 | 0 | The temperature differential to report. 0 means turn off this function. The unit is Fahrenheit. Enable this function the device will |
| NO . | Name | Def. | Vali d | A | B | C | Description |
| detect every minutes. And when the temperature is over 140 degree Fahrenheit, it will continue report. Enable this functionality will cause some issue please see the detail in the “Temperature Report” section. | |||||||
| 22 | Illumination Differential Report | 0 | 0 ~ 0x63 | 0 | 0 | 0 | The illumination differential to report. 0 means turn off this function. The unit is percentage. Enable this function the device will detect every minutes. Enable this functionality will cause some issue please see the detail in the “Illumination Report” section. |
Z-Wave Supported Command Class
COMMAND_CLASS_ZWAVEPLUS_INFO_V2
COMMAND_CLASS_BATTERY
COMMAND_CLASS_NOTIFICATION_V4
COMMAND_CLASS_ASSOCIATION_V2
COMMAND_CLASS_CONFIGURATION
COMMAND_CLASS_MANUFACTURER_SPECIFIC_V2
COMMAND_CLASS_VERSION_V2
COMMAND_CLASS_SENSOR_BINARY_V2
COMMAND_CLASS_SENSOR_MULTILEVEL_V5
COMMAND_CLASS_WAKE_UP_V2
COMMAND_CLASS_ASSOCIATION_GRP_INFO
COMMAND_CLASS_POWERLEVEL
COMMAND_CLASS_DEVICE_RESET_LOCALLY
COMMAND_CLASS_MULTI_CMD
COMMAND_CLASS_SECURITY
COMMAND_CLASS_FIRMWARE_UPDATE_MD_V2
Disposal
This marking indicates that this product should not be disposed with other household wastes throughout the EU. To prevent possible harm to the environment or human health from uncontrolled waste disposal, recycle it responsibly to promote the sustainable reuse of material resources. To return your used device, please use the return and collection systems or contact the retailer where the product was purchased. They can take this product for environmental safe recycling.
Philio Technology Corporation
8F., No.653-2, Zhongzheng Rd., Xinzhuang Dist., New Taipei City 24257, Taiwan(R.O.C)
www.philio-tech.com
FCC Interference Statement
This equipment has been tested and found to comply with the limits for a Class B digital device, pursuant to Part 15 of the FCC Rules. These limits are designed to provide reasonable protection against harmful interference in a residential installation. This equipment generates, uses and can radiate radio frequency energy and, if not installed and used in accordance with the instructions, may cause harmful interference to radio communications. However, there is no guarantee that interference will not occur in a particular installation. If this equipment does cause harmful interference to radio or television reception, which can be determined by turning the equipment off and on, the user is encouraged to try to correct the interference by one of the following measures:
- Reorient or relocate the receiving antenna.
- Increase the separation between the equipment and receiver.
- Connect the equipment into an outlet on a circuit different from that to which the receiver is connected.
- Consult the dealer or an experienced radio/TV technician for help.
This device complies with Part 15 of the FCC Rules. Operation is subject to the following two conditions:
- This device may not cause harmful interference, and
- This device must accept any interference received, including interference that may cause undesired operation.
FCC Caution: Any changes or modifications not expressly approved by the party responsible for compliance could void the user’s authority to operate this equipment.
This transmitter must not be co-located or operating in conjunction with any other antenna or transmitter.
Warning:
Do not dispose of electrical appliances as unsorted municipal waste, use separate collection facilities. Contact your local government for information regarding the collection systems available. If electrical appliances are disposed of in landfills or dumps, hazardous substances can leak into the groundwater and get into the food chain, damaging your health and well-being.
When replacing old appliances with new once, the retailer is legally obligated to take back your old appliance for disposal at least for free of charge.




















